Embed presentation
Download as PDF, PPTX

















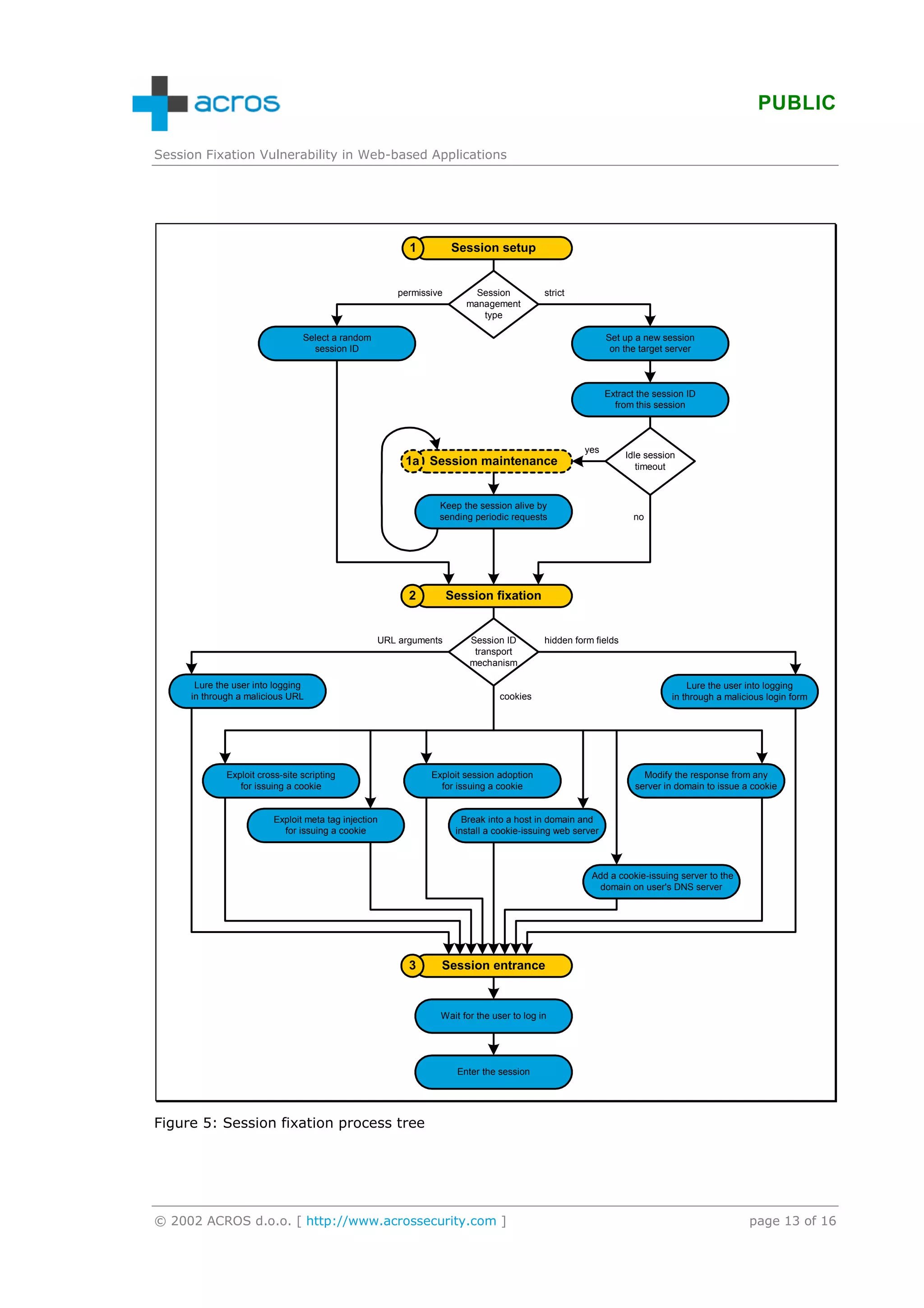
Session fixation is a vulnerability that allows attackers to hijack a user's session on a website. It works by exploiting how websites associate a user's session with an ID and don't sufficiently randomize or invalidate session IDs. The paper discusses how session fixation works, how attackers can obtain and use fixed session IDs to hijack user sessions, and recommendations for preventing session fixation vulnerabilities.















