汪远航 
PDM开发小组
忘记自己学过的编程语言 
忘记类型 
忘记链表 
忘记for循环 
忘记while 
忘记方法调用
[A]是一个集合
Scalable Language “ ” 
China Mobile
1 • 引入 
2 • 函数式编程(FP) 
3 • 面向对象(OO) 
4 • 类型系统(Type System) 
5 • 单子(Monad)
搭建了当前的Javac 
Generic Java的设计者之一 
Martin 
Odersky 
--Scala的设计者 
编译成Java字节码 
与Java几乎无缝调用 
静态类型 
强大的类型系统 
Who?
Erlang 
Java 
Lisp 
天下语言出Lisp, 
且Scala的设计哲学是和Lisp比较近的 
Haskell 
What? 
JVM 
与Java相互调用 
Monad 
并行计算模型 
类型系统 
Scala
Linkedin 
Spark 
Coursera 
Meetup 
Gilt 
Four 
square 
谁在使用Scala? 
Scala的使用比较多样化,既有Spark的应用,也有很多网站使用Scala做后端
Spark 
阿里中间 
件团队 
蘑菇街 
看处方 
乔布堂 
唯品会 
谁在使用Scala? 
大公司基本都是由Spark驱动,且用Scala做中间件的较多,对外暴露语言无关的接口
优点 
1多范式混合,表达能力强 
2可以调用Java包,兼容性强 
3静态强类型,直接编译为二 
进制码,速度与Java不相上下
3类型系统很复杂,学习 
曲线陡峭 
缺点 
1函数式编程 
2函数式编程
他没有那么多的括号
countChange :: Int -> Int 
countChange amount = let coins = [1, 2, 5, 10, 20, 50, 100, 200] 
in cc coins amount 
where 
cc :: [Int] -> Int -> Int 
cc [] remain = 0 
cc coins remain 
| remain < 0 = 0 
| remain == 0 = 1 
| otherwise = cc coins (remain - (head coins)) + 
cc (tail coins) remain 
也不至于基本没有括号
type Segment = (List[Int], List[Int], List[Int]) 
object Split { 
def unapply (xs: List[Int]) = { 
Extractor 
val pivot = xs(xs.size / 2) 
@tailrec 
def partition (s: Segment, ys: List[Int]): Segment = { 
val (left, mid, right) = s 
ys match { 
Guard 
case Nil => s 
case head :: tail if head < pivot => partition((head :: left, mid, right), tail) 
case head :: tail if head == pivot => partition((left, head :: mid, right), tail) 
case head :: tail if head > pivot => partition((left, mid, head :: right), tail) 
} 
} 
Some(partition((Nil, Nil, Nil), xs)) 
} 
} 
def qsort(xs: List[Int]): List[Int] = xs match { 
case Nil => xs 
case Split(left, pivot, right) => qsort(left) ::: pivot ::: qsort(right) 
} 
Quick Sort 
尾递归 
模式匹配
尾递归
var list = (1 to 100).toArray 
for (int i = 1; i <= 100; i++) { 
list[i] += 1 
} 
list = list.map(1 +) 
为 
什 
么 
要 
函 
数 
式 
编 
程
var list = (1 to 100).toArray 
for (int i = 1; i <= 100; i++) { 
list[i] += 1 
} 
list = list.view.map(1 +) 
为 
什 
么 
要 
函 
数 
式 
编 
程
var list = (1 to 100).toArray 
for (int i = 1; i <= 100; i++) { 
list[i] += 1 
} 
list = list.par.map(1 +) 
为 
什 
么 
要 
函 
数 
式 
编 
程
6 ^ 6 
6 * 6 * 6 * 6 * 6 * 6 
def ^(x: Int, y: Int) = { 
if (y == 0) 1 
else if (x % 2 == 0) ^(x * x, y / 2) 
else x * ^(x, y – 1) 
} 
为 
什 
么 
要 
函 
数 
式 
编 
程
Quick Sort 
object Split { 
def unapply (xs: List[Int]) = { 
val pivot = xs(xs.size / 2) 
Some(xs.partitionBy(pivot)) 
} 
} 
def qsort(xs: List[Int]): List[Int] = xs match { 
case Nil => xs 
case Split(left, pivot, right) => qsort(left) ::: pivot ::: qsort(right) 
}
Quick Sort 
隐式转换 
type Segment = (List[Int], List[Int], List[Int]) 
implicit class ListWithPartition(list: List[Int]) { 
def partitionBy(p: Int): Segment = { 
val idenElem = (List[Int](), List[Int](), List[Int]()) 
def partition(result: Segment, x: Int): Segment = { 
val (left, mid, right) = result 
if (x < p) (x :: left, mid, right) 
else if (x == p) (left, x :: mid, right) 
else (left, mid, x :: right) 
} 
list.foldLeft(idenElem)(partition) 
} 
}
副作用 
值与址 
class Pair[A](var x: A, var y: A) { 
def modifyX(x: A) = this.x = x 
def modifyY(y: A) = this.y = y 
} 
var pair = new Pair(1, 2) 
var pair1 = new Pair(pair, pair) 
var pair2 = new Pair(pair, new Pair(1, 2)) 
pair.modifyX(3)
副作用 
结合律 
var variable = 0 
implicit class FooInt(i: Int) { 
def |+|(j: Int) = { 
variable = (i + j) / 2 
i + j + variable 
} 
} 
(1 |+| 2) |+| 3 
1 |+| (2 |+| 3) 
= 10 
= 12
X + y: (Int, Int) => Int 
X + : Int => Int 
柯里化 
fold(z: Int)(f: (Int, Int) => Int) 
val list = List(1, 2, 3, 4) 
def fold0: ((Int, Int) => Int) => Int = 
list.foldLeft(0) 
def fold1: ((Int, Int) => Int) => Int = 
list.foldLeft(1) 
fold0((x, y) => x + y) 
fold1((x, y) => x * y)
A 
B 
[A] -> (A -> B) -> [B] 高阶函数 
Map
[A] -> (A -> Boolean) -> [A] 高阶函数 
A 
A 
Filter 
A 
?
[A] -> B -> (B -> A -> B) -> [B] 高阶函数 
A 
B 
Fold 
自然 
元素
[A] 
A 
[[A]] -> [A] 高阶函数 
Flatten
A 
B 
Map 
[A] -> (A -> B) -> [B] 
Par 
高阶函数
惰性求值惰性求值 
val foo = List(1, 2, 3, 4, 5) 
baz = foo.map(5 +).map(3 +).filter(_ > 10).map(4 *) 
baz.take(2) 
我们却得到了 
foo.map(5 +) 
foo.map(5 +).map(3 +) 
foo.map(5 +).map(3 +).filter(_ > 10) 
三个中间结果 
在命令式语言中: 
for(int i = 0; i < 5; ++i) { 
int x = foo[i] + 5 + 3 
if (x > 10) 
bar.add(x * 4) 
else 
continue; 
{ 
在我们声明时 
我们想要的是一个愿望(计算) 
而不是结果
A 
B 
Map 
[A] -> (A -> B) -> [B] 
View 
高阶函数
流与惰性求值 
val fibs: Stream[Int] = 0 #:: 1 #:: fibs.zip(fibs.tail).map(n => n._1 + n._2) 
Quora 
惰性求值 
zip = ([A], [B]) => [(A, B)]
惰性求值 
Lazy val x = 3 + 3 
def number = {println("OK"); 3 + 3} 
class LazyValue(expr: => Int) { 
var evaluated: Boolean = false 
var value: Int = -1 
def get: Int = { 
if (!evaluated) { 
value = expr 
evaluated = true 
} 
value 
} 
} 
Call By Name 
val lazyValue = new LazyValue(number) 
println(lazyValue.get) 
println(lazyValue.get) 
Thinking in Java 
Map可以用装饰器模式来实现
Higher-Order Functions 
map(f: T => U): A[U] 
filter(f: T => Boolean): A[T] 
flatMap(f: T => A[T]): A[T] 
groupBy(f: T => K): A[(K, List[T])] 
sortBy(f: T => K): A[T] 
NEW 
Count: Int 
Force: A[T] 
Reduce(f: (T, T) => T): T 
T 
r 
a 
n 
f 
o 
r 
m 
a 
t 
i 
o 
n 
A 
c 
t 
i 
o 
n
面向对象 
Scala是一门面向对象的语言,至少面向对象的纯度要比Java高。 
包括1,2,1.1,等在内都是对象。 
我们所见到的1 + 2实际上是1.+(2) 
但在编译时会用原始类型来替代。 
而函数x: Int => x.toString 
则是Function1[Int, String] 
所以,你可以map(5 +) 
但不能map(+ 5)
一些语法糖 
class Sugar(i: Int) { 
def unary_- = -i 
def apply(expr: => Unit) = for (j <- 1 to i) expr 
def +(that: Int) = i + that 
def +:(that: Int) = I + that 
} 
目的是为了做好DSL 
和延续函数式编程习惯 
val sugar = new Sugar(2) 
请注意谨慎使用 
-sugar 
sugar(println("aha")) 
sugar + 5 
5 + sugar 
前缀 
中缀 
省略方法名 
所有字母 
| 
^ 
& 
< > 
= ! 
: 注意右结 
合 
+ - 
* / % 
其他字符 
右结合
Trait & Mix-in 
Mix-in是一种多继承的手段,同Interface一样,通过限制第二个父类的方式 
来限制多继承的复杂关系,但它具有默认的实现。 
1.通常的继承提供单一继承 
2.第二个以及以上的父类必须是Trait 
3.不能单独生成实例 
Scala中的Trait可以在编译时进行混合也可以在运行时混合。 
设想我们要描述一种鸟,它可以唱歌也可以跑;由于它是一只鸟,它当然可 
以飞。 
abstract class Bird(kind: String) { 
val name: String 
def singMyName = println(s"$name is singing") 
val capability: Int 
def run = println(s"I can run $capability meters!!!") 
def fly = println(s"flying of kind: $kind") 
} 
但显然,一个人也可以跑可以唱歌……..不过他还可以编程. 
(虽然我不歧视鸟类,不过如果碰到会编程的鸟请通知我) 
继承
trait Runnable { 
val capability: Int 
def run = println(s"I can run $capability meters!!!") 
} 
trait Singer { 
val name: String 
def singMyName = println(s"$name is singing") 
} 
abstract class Bird(kind: String) { 
def fly = println(s"flying of kind: $kind") 
} 
继承
class Nightingale extends Bird("Nightingale") with Singer with Runnable { 
val capability = 20 
val name = "poly" 
} 
val myTinyBird = new Nightingale 
myTinyBird.fly 
myTinyBird.singMyName 
myTinyBird.run 
class Coder(language: String) { 
val capability = 10 
val name = "Handemelindo" 
def code = println(s"coding in $language") 
} 
val me = new Coder("Scala") with Runnable with Singer 
me.code 
me.singMyName 
me.run 
继承
一个小伙伴 
伴生对象 
object Sugar { 
def apply(i: Int) = new Sugar(i) 
} 
可以在此实现工厂模式 
object本身是单例模式的,注意线程问题!!!
一些小伙伴 
Case Class与ADT 
abstract class Tree 
case class Leaf(info: String) extends Tree 
case class Node(left: Tree, right: Tree) extends Tree 
def traverse(tree: Tree): Unit = { 
tree match { 
case Leaf(info) => println(info) 
case Node(left, right) => { 
traverse(left) 
traverse(right) 
} 
} 
} 
val tree: Tree = new Node(new Node(new Leaf("1"), new Leaf("2")), new Leaf("3")) 
traverse(tree)
类型系统 
如果你是一个C程序员,那么类型系统是: 
用来告诉计算机它需要用多少字节来存放这些数字的指标 
如果你是一个Java程序员,那么类型系统是: 
用来表示存放实例的地方 
这样编译器就可以检查你的程序是否连续一致 
如果你是一个R程序员,那么类型系统是: 
用来标志对这些变量应该用何种统计计算 
如果你是一个Ruby程序员,那么类型系统是: 
你应该回避的东西 
而对于Scala程序员,类型系统是: 
如同UML之于Java,是正确性的保证,是程序的蓝图 
猜猜这是什么:e.g. [(K1, V1)] -> [(K2, [V2])] -> [(K2, V3)]
* 
Any 
Int 
1 
Pair[Int, Int] 
(1, 2) 
List[Int] 
[1, 2, 3] 
* * * * * 
List Pair 
Kind 
Type 
Value 
类型构造器 
类别 
子类型 
Generics of a Higher Kind - Martin Odersky 
=> => => 
Proper 
Type
type Int :: * 
type String :: * 
type (Int => String) :: * 
type List[Int] :: * 
type List :: ? 
type Function1 :: ?? 
做一些抽象练习吧 
type List :: * => * 
type function1 :: * => * => * Function1[-T, +R] 
def id(x: Int) = x 
type Id[A] = A 
def id(f: Int => Int, x: Int) = f(x) 
type id[A[_], B] = A[B]
设想,我们的程序要返回结果: 
(Set(x,x,x,x,x), List(x,x,x,x,x,x,x,x,x,x)) 
(* -> *) -> (* -> *) -> * 
type Pair[K[_], V[_]] = (K[A], V[A]) forSome { type A } 
val pair: Pair[Set, List] = (Set(“42”), List(52)) 
val pair: Pair[Set, List] = (Set(42), List(52)) 
做一些抽象练习吧
又例如,我们有以下这个函数: 
def foo[A[_]](bar: A[Int]): A[Int] = bar 
可以喂给它(* => *),例如 
val foo1 = foo[List](List(1, 2, 3, 5, 8, 13)) 
如果我们有: 
def baz(x: Int) = println(x) 
回想起type function1 :: * => * => * 
Type Lambda 
肿么办? 
因此: * => * = *[Unit] => *[Unit] 
val foo2 = foo[ ({type F[X] = Function1[X, Unit]})#F ](baz)
trait Monoid[A]{ 
val zero: A 
def append(x: A, y: A): A 
} 
object IntNum extends Monoid[Int] { 
val zero = 0 
def append(x: Int, y: Int) = x + y 
} 
object DoubleNum extends Monoid[Double] { 
val zero = 0d 
def append(x: Double, y: Double) = x + y 
} 
def sum[A](nums: List[A])(tc: Monoid[A]) = 
nums.foldLeft(tc.zero)(tc.append) 
sum(List(1, 2, 3, 5, 8, 13))(IntNum) 
sum(List(3.14, 1.68, 2.72))(DoubleNum) 
对态射进行抽象
trait Monoid[A]{ 
val zero: A 
def append(x: A, y: A): A 
} 
object IntNum extends Monoid[Int] { 
val zero = 0 
def append(x: Int, y: Int) = x + y 
} 
object DoubleNum extends Monoid[Double] { 
val zero = 0d 
def append(x: Double, y: Double) = x + y 
} 
def sum[A](nums: List[A])(implicit tc: Monoid[A]) = 
nums.foldLeft(tc.zero)(tc.append) 
sum(List(1, 2, 3, 5, 8, 13)) 
sum(List(3.14, 1.68, 2.72)) 
implicit 
implicit 
Type Class 
1.抽象分离 
2.可组合 
3.可覆盖 
4.类型安全 
Type Class 
val list = List(1,3,234,56,5346,34) 
list.sorted sorted[B >: A](implicit ord: math.Ording[B])
逆变与协变 
List[+T] 
class Person(name: String) { 
def shut = println(s"I am $name") 
} 
class Coder(language: String, name: String) extends Person(name) { 
def code = println(s"Coding in $language") 
} 
val persons: List[Coder] = List(new Coder("Java", "Jeff"), 
new Coder("Haskell", "Harry")) 
def traverse(persons: List[Person]) = persons.foreach(_.shut) 
traverse(persons)
逆变与协变 
Function1[-T, +R] 
定义域值域 
函数f1 
X2 X1 Y1 Y2 
函数2
Monad 
自函子范畴上的幺半群 
赫尔曼外尔-----思维的数学方式: 
现在到了数学抽象中最关键的一步:让我们忘记这些符号所表示的对象。我们不 
应在这里停步,有许多操作可以应用于这些符号,而根本不必考虑他们到底代表 
着什么东西。 
Philip Wadler
Group 
什么是群(Group) 
(1)封闭性(Closure):对于任意a,b∈G,有a*b∈G 
(2)结合律(Associativity):对于任意a,b,c∈G,有(a*b)*c=a*(b*c) 
(3)幺元(Identity):存在幺元e,使得对于任意a∈G,e*a=a*e=a 
(4)逆元:对于任意a∈G,存在逆元a^-1,使得a^-1*a=a*a^-1=e 
什么是半群(SemiGroup) 
只满足1,2, 
什么是幺半群(Monoid) 
满足1,2,3
Monoid 
废话少说,放码过来 
trait SemiGroup[T] { 
def append(a: T, b: T): T 
} 
trait Monoid[T] extends SemiGroup[T] { 
def zero: T 
} 
class listMonoid[T] extends Monoid[List[T]]{ 
def zero = Nil 
def append(a: List[T], b: List[T]) = a ++ b 
}
Functor 
函子(Functor)是什么 
Int List[Int] 
Functor 
Int List[Int]
Functor 
函子(Functor)是什么 
trait Functor[F[_]] { 
def map[A, B](fa: F[A], f: (A) => B): F[B] 
} 
map[B](f: (A) => B): List[B]
Monad 
自函子上的幺半群 
回想一下幺半群的单位元 
回想一下fold函数 
什么是自函子上的单位元呢? 
什么是自函子上的结合运算呢? 
Unit x >>= f ≡ f x 
M >>= unit ≡ m 
(m >>= f) >>= g ≡ m >>= (λx . F x >>= g) 
单位元:将元素提升进计算语境 
结合律:结合简单运算形成复杂运算
一些常见Monad 
Option 
Option或叫Maybe,表示可能失败的计算 
由Some(Value)或None表示 
Some(x) fMap (f: A => Some[B]) = Some(f(x)) 
None fMap(f: A => Some[B]) = None 
Unit = Some 
val maybe: Option[Int] = Some(4) 
val none: Option[Int] = None 
def calculate(maybe: Option[Int]): 
Option[Int] = for { 
value <- maybe 
} yield value + 5 
calculate(maybe) 
calculate(none)
一些常见Monad 
List 
集合本身是Proper type,它代表的是不确定性 
Unit = List 
val list1 = List(2, 4, 6, 8) 
val list2 = List(1, 3, 5, 7) 
for { 
value1 <- list1 
value2 <- list2 
} yield value1 + value2
1 •介绍 
2 •从FP看MR 
3 •从FP看RDD 
4 • RDD 
5 •MLlib
Spark 
一种通用并行计算框架 
Spark Map Reduce 
生态系统Spark平台已经基本成熟, 
但相关的Mllib、Spark SQL等依然在发展中 
非常成熟,有很多应用 
计算模型类Monadic,Functor Map Reduce 
存储主要是内存主要是磁盘 
编程风格面向集合面向接口
Spark 
Spark SQL MLlib GraphX 
Spark 
Streaming 
Spark 
Map Reduce Monadic 
本地 
运行模式 
独立 
运行模式 
YARN Mesos 
HDFS Amazon S3 Hypertable Hbase etc.
优点 
1面向集合,便于开发 
2支持的计算模型较MR要多 
3内存计算速度更快,可以进 
行持久化以便于迭代;数据不 
“大”,还可兼顾 
“快”
缺点 
1内存消耗快,注意使用kryo等 
序列化库 
2惰性求值的计算时间不宜估计 
优化难度高
Word Count 
Map Reduce 
[(K1, V1)] -> [(K2, [V2])] -> [(K2, V3)] 
[Line] 
flatMap(_.split(“s+”)).map((_, 1)) 
[(Word, 1)] -> [(Word, [1])] -> [(Word, n)] 
groupBy(_._1) 
-> 
reduceBy(_._1)(_._2 + _._2)
map(f: T => U) 
filter(f: T => Boolean) 
flatMap(f: T => Seq[U]) 
sample(fraction: Float) 
groupByKey() 
reduceByKey(f: (V, V) => V) 
mapValues(f: V => W) 
RDD 
NEW 
Count() 
Collect() 
Reduce(f: (T, T) => T) 
Lookup(k: K) 
Save(path: String) 
take(n: Int) 
T 
r 
a 
n 
f 
o 
r 
m 
a 
t 
i 
o 
n 
A 
c 
t 
i 
o 
n 
union() 
join() 
cogroup() 
crossProduct 
sort(c Comparator[K]) 
partitionBy(p: Partitioner[K])
Word Count 
[(K1, V1)] -> [(K2, [V2])] -> [(K2, V3)] 
lines = spark.textFile("hdfs://...") 
words = lines.flatMap(_.split(“//s+”)) 
wordCounts = words.map((_, 1)) 
result = wordCounts.reduceByKey(_ + _) 
result.save(“hdfs://…”) 
RDD
什么是RDD 
RDD的特点 
• 不可变的、已分区的集合 
• 只能通过读取文件或Transformation的方式来创建 
• 容错 
通过血统重新计算 
• 可控制存储级别 
new StorageLevel(useDisk, useMemory, deserialized, replication) 
• 可缓存 
cache()方法 
• 粗粒度模型 
• 静态类型的
什么是RDD 
一个惰性的并行计算集合 
• 惰性: 
• 惰性的优点:单次计算,信息量充足,可自动批处理。 
每一个Transformation代表着该数据将被执行何种操作 
• 并行:我们将数据放在计算语境中 
计算语境会自动将计算并行化 
RDD是面向集合的
RDD的实现 
一个五元组 
• Partitions: 
一片数据原子,例如HDFS的块,代表数据 
• Preferred Location: 
列出了partition可以从哪里进行更快速的访问 
• Dependencies: 
与父节点的依赖,子节点是由父节点计算出来的 
• Computation: 
代表计算,在父节点的数据上应用该计算则可得到子节点的数据 
• Metadata: 
储存例如该节点的地址和分片方式的元数据
RDD的实现 
如何表示惰性计算 
对于我们目前见到的惰性计算,他们都是线性的,可以表示为 
Map +5 Map *7 Filter _ % 2 == 0 Collect 
但其他的计算呢?
RDD的实现 
如何表示惰性计算 
DAG 
通过拓扑排序: 
1. 追踪到源头开始进行计算 
2. 将不需要混合的数据划分到同一组处理当中
RDD的实现 
血统(Lineage) 
表示计算之间的联系: 
• Narrow Dependencies:开销小 
如Map, Union。 
表现为一个或多个父RDD的分区对应于一个子RDD分区 
可以本地化 
• Wide Dependencies:开销大 
如GroupBy。 
表现为一个父RDD分区对应多个子RDD分区 
需要Shuffling
RDD的执行 
SparkContext Cluster Manager 
Executor Cache 
Task Task 
Executor Cache 
Task Task
RDD的执行 
1.RDD直接从外部数据源创建(HDFS、本地文件等) 
2.RDD经历一系列的TRANSFORMATION 
3.执行ACTION,将最后一个RDD进行转换,输出到外部数据源。 
同时:自动优化分块,分发闭包,混合数据,均衡负载
MLlib 
SVM with SGD 
NB 
各类决策树 
Classification 
LabeledPoint(Double, Vector) 
val data = sc.textFile(“….") 
val parsedData = data.map { line => 
val parts = line.split(' ') 
LabeledPoint(parts(0).toDouble, parts.tail.map(x => x.toDouble).toArray) 
} 
val numIterations = 20 
val model = SVMWithSGD.train(parsedData, numIterations) 
val labelAndPreds = parsedData.map { point => 
val prediction = model.predict(point.features) 
(point.label, prediction) 
} 
val trainErr = labelAndPreds.filter(r => r._1 != r._2).count.toDouble / parsedData.count
MLlib 
逻辑回归Regression 
岭回归与 
拉锁回归 
LabeledPoint(Double <- Vector) 
val data = sc.textFile(“….") 
val parsedData = data.map { line => 
val parts = line.split(',') 
LabeledPoint(parts(0).toDouble, parts(1).split(' ').map(x => x.toDouble).toArray) 
} 
val numIterations = 20 
val model = LinearRegressionWithSGD.train(parsedData, numIterations) 
val valuesAndPreds = parsedData.map { point => 
val prediction = model.predict(point.features) 
(point.label, prediction) 
} 
val MSE = valuesAndPreds.map{ case(v, p) => 
math.pow((v - p), 2)}.reduce(_ + _) / valuesAndPreds.count
MLlib 
Clustering 
Clustering: 
k均值 
及其变种k均值++ Vector 
val data = sc.textFile(“….") 
val parsedData = data.map( _.split(' ').map(_.toDouble)) 
val numIterations = 20 
val numClusters = 2 
val clusters = KMeans.train(parsedData, numClusters, numIterations) 
val WSSSE = clusters.computeCost(parsedData)
MLlib 
支持显性和隐性的ALS 
Collaborate Filtering 
Rating(Int, Int, Double) 
val data = sc.textFile(“….") 
val ratings = data.map(_.split(',') match { 
case Array(user, item, rate) => Rating(user.toInt, item.toInt, rate.toDouble) 
}) 
val numIterations = 20 
val model = ALS.train(ratings, 1, 20, 0.01) 
val usersProducts = ratings.map{ case Rating(user, product, rate) => (user, product)} 
val predictions = model.predict(usersProducts).map{ 
case Rating(user, product, rate) => ((user, product), rate) 
} 
val ratesAndPreds = ratings.map{ 
case Rating(user, product, rate) => ((user, product), rate) 
}.join(predictions) 
val MSE = ratesAndPreds.map{ 
case ((user, product), (r1, r2)) => math.pow((r1 - r2), 2) 
}.reduce(_ + _) / ratesAndPreds.count
THANKS 
of your attention! 
Happy! 
Hacking! 
China Mobile

Scala+RDD

  • 1.
  • 2.
    忘记自己学过的编程语言 忘记类型 忘记链表 忘记for循环 忘记while 忘记方法调用
  • 3.
  • 4.
    Scalable Language “” China Mobile
  • 5.
    1 • 引入 2 • 函数式编程(FP) 3 • 面向对象(OO) 4 • 类型系统(Type System) 5 • 单子(Monad)
  • 6.
    搭建了当前的Javac Generic Java的设计者之一 Martin Odersky --Scala的设计者 编译成Java字节码 与Java几乎无缝调用 静态类型 强大的类型系统 Who?
  • 7.
    Erlang Java Lisp 天下语言出Lisp, 且Scala的设计哲学是和Lisp比较近的 Haskell What? JVM 与Java相互调用 Monad 并行计算模型 类型系统 Scala
  • 8.
    Linkedin Spark Coursera Meetup Gilt Four square 谁在使用Scala? Scala的使用比较多样化,既有Spark的应用,也有很多网站使用Scala做后端
  • 9.
    Spark 阿里中间 件团队 蘑菇街 看处方 乔布堂 唯品会 谁在使用Scala? 大公司基本都是由Spark驱动,且用Scala做中间件的较多,对外暴露语言无关的接口
  • 10.
    优点 1多范式混合,表达能力强 2可以调用Java包,兼容性强 3静态强类型,直接编译为二 进制码,速度与Java不相上下
  • 11.
    3类型系统很复杂,学习 曲线陡峭 缺点 1函数式编程 2函数式编程
  • 12.
  • 13.
    countChange :: Int-> Int countChange amount = let coins = [1, 2, 5, 10, 20, 50, 100, 200] in cc coins amount where cc :: [Int] -> Int -> Int cc [] remain = 0 cc coins remain | remain < 0 = 0 | remain == 0 = 1 | otherwise = cc coins (remain - (head coins)) + cc (tail coins) remain 也不至于基本没有括号
  • 14.
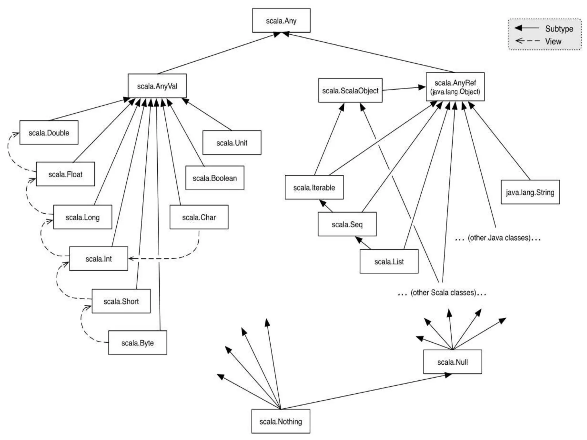
    type Segment =(List[Int], List[Int], List[Int]) object Split { def unapply (xs: List[Int]) = { Extractor val pivot = xs(xs.size / 2) @tailrec def partition (s: Segment, ys: List[Int]): Segment = { val (left, mid, right) = s ys match { Guard case Nil => s case head :: tail if head < pivot => partition((head :: left, mid, right), tail) case head :: tail if head == pivot => partition((left, head :: mid, right), tail) case head :: tail if head > pivot => partition((left, mid, head :: right), tail) } } Some(partition((Nil, Nil, Nil), xs)) } } def qsort(xs: List[Int]): List[Int] = xs match { case Nil => xs case Split(left, pivot, right) => qsort(left) ::: pivot ::: qsort(right) } Quick Sort 尾递归 模式匹配
  • 15.
  • 17.
    var list =(1 to 100).toArray for (int i = 1; i <= 100; i++) { list[i] += 1 } list = list.map(1 +) 为 什 么 要 函 数 式 编 程
  • 18.
    var list =(1 to 100).toArray for (int i = 1; i <= 100; i++) { list[i] += 1 } list = list.view.map(1 +) 为 什 么 要 函 数 式 编 程
  • 19.
    var list =(1 to 100).toArray for (int i = 1; i <= 100; i++) { list[i] += 1 } list = list.par.map(1 +) 为 什 么 要 函 数 式 编 程
  • 20.
    6 ^ 6 6 * 6 * 6 * 6 * 6 * 6 def ^(x: Int, y: Int) = { if (y == 0) 1 else if (x % 2 == 0) ^(x * x, y / 2) else x * ^(x, y – 1) } 为 什 么 要 函 数 式 编 程
  • 21.
    Quick Sort objectSplit { def unapply (xs: List[Int]) = { val pivot = xs(xs.size / 2) Some(xs.partitionBy(pivot)) } } def qsort(xs: List[Int]): List[Int] = xs match { case Nil => xs case Split(left, pivot, right) => qsort(left) ::: pivot ::: qsort(right) }
  • 22.
    Quick Sort 隐式转换 type Segment = (List[Int], List[Int], List[Int]) implicit class ListWithPartition(list: List[Int]) { def partitionBy(p: Int): Segment = { val idenElem = (List[Int](), List[Int](), List[Int]()) def partition(result: Segment, x: Int): Segment = { val (left, mid, right) = result if (x < p) (x :: left, mid, right) else if (x == p) (left, x :: mid, right) else (left, mid, x :: right) } list.foldLeft(idenElem)(partition) } }
  • 23.
    副作用 值与址 classPair[A](var x: A, var y: A) { def modifyX(x: A) = this.x = x def modifyY(y: A) = this.y = y } var pair = new Pair(1, 2) var pair1 = new Pair(pair, pair) var pair2 = new Pair(pair, new Pair(1, 2)) pair.modifyX(3)
  • 24.
    副作用 结合律 varvariable = 0 implicit class FooInt(i: Int) { def |+|(j: Int) = { variable = (i + j) / 2 i + j + variable } } (1 |+| 2) |+| 3 1 |+| (2 |+| 3) = 10 = 12
  • 25.
    X + y:(Int, Int) => Int X + : Int => Int 柯里化 fold(z: Int)(f: (Int, Int) => Int) val list = List(1, 2, 3, 4) def fold0: ((Int, Int) => Int) => Int = list.foldLeft(0) def fold1: ((Int, Int) => Int) => Int = list.foldLeft(1) fold0((x, y) => x + y) fold1((x, y) => x * y)
  • 26.
    A B [A]-> (A -> B) -> [B] 高阶函数 Map
  • 27.
    [A] -> (A-> Boolean) -> [A] 高阶函数 A A Filter A ?
  • 28.
    [A] -> B-> (B -> A -> B) -> [B] 高阶函数 A B Fold 自然 元素
  • 29.
    [A] A [[A]]-> [A] 高阶函数 Flatten
  • 30.
    A B Map [A] -> (A -> B) -> [B] Par 高阶函数
  • 31.
    惰性求值惰性求值 val foo= List(1, 2, 3, 4, 5) baz = foo.map(5 +).map(3 +).filter(_ > 10).map(4 *) baz.take(2) 我们却得到了 foo.map(5 +) foo.map(5 +).map(3 +) foo.map(5 +).map(3 +).filter(_ > 10) 三个中间结果 在命令式语言中: for(int i = 0; i < 5; ++i) { int x = foo[i] + 5 + 3 if (x > 10) bar.add(x * 4) else continue; { 在我们声明时 我们想要的是一个愿望(计算) 而不是结果
  • 32.
    A B Map [A] -> (A -> B) -> [B] View 高阶函数
  • 33.
    流与惰性求值 val fibs:Stream[Int] = 0 #:: 1 #:: fibs.zip(fibs.tail).map(n => n._1 + n._2) Quora 惰性求值 zip = ([A], [B]) => [(A, B)]
  • 34.
    惰性求值 Lazy valx = 3 + 3 def number = {println("OK"); 3 + 3} class LazyValue(expr: => Int) { var evaluated: Boolean = false var value: Int = -1 def get: Int = { if (!evaluated) { value = expr evaluated = true } value } } Call By Name val lazyValue = new LazyValue(number) println(lazyValue.get) println(lazyValue.get) Thinking in Java Map可以用装饰器模式来实现
  • 35.
    Higher-Order Functions map(f:T => U): A[U] filter(f: T => Boolean): A[T] flatMap(f: T => A[T]): A[T] groupBy(f: T => K): A[(K, List[T])] sortBy(f: T => K): A[T] NEW Count: Int Force: A[T] Reduce(f: (T, T) => T): T T r a n f o r m a t i o n A c t i o n
  • 36.
    面向对象 Scala是一门面向对象的语言,至少面向对象的纯度要比Java高。 包括1,2,1.1,等在内都是对象。 我们所见到的1 + 2实际上是1.+(2) 但在编译时会用原始类型来替代。 而函数x: Int => x.toString 则是Function1[Int, String] 所以,你可以map(5 +) 但不能map(+ 5)
  • 37.
    一些语法糖 class Sugar(i:Int) { def unary_- = -i def apply(expr: => Unit) = for (j <- 1 to i) expr def +(that: Int) = i + that def +:(that: Int) = I + that } 目的是为了做好DSL 和延续函数式编程习惯 val sugar = new Sugar(2) 请注意谨慎使用 -sugar sugar(println("aha")) sugar + 5 5 + sugar 前缀 中缀 省略方法名 所有字母 | ^ & < > = ! : 注意右结 合 + - * / % 其他字符 右结合
  • 39.
    Trait & Mix-in Mix-in是一种多继承的手段,同Interface一样,通过限制第二个父类的方式 来限制多继承的复杂关系,但它具有默认的实现。 1.通常的继承提供单一继承 2.第二个以及以上的父类必须是Trait 3.不能单独生成实例 Scala中的Trait可以在编译时进行混合也可以在运行时混合。 设想我们要描述一种鸟,它可以唱歌也可以跑;由于它是一只鸟,它当然可 以飞。 abstract class Bird(kind: String) { val name: String def singMyName = println(s"$name is singing") val capability: Int def run = println(s"I can run $capability meters!!!") def fly = println(s"flying of kind: $kind") } 但显然,一个人也可以跑可以唱歌……..不过他还可以编程. (虽然我不歧视鸟类,不过如果碰到会编程的鸟请通知我) 继承
  • 40.
    trait Runnable { val capability: Int def run = println(s"I can run $capability meters!!!") } trait Singer { val name: String def singMyName = println(s"$name is singing") } abstract class Bird(kind: String) { def fly = println(s"flying of kind: $kind") } 继承
  • 41.
    class Nightingale extendsBird("Nightingale") with Singer with Runnable { val capability = 20 val name = "poly" } val myTinyBird = new Nightingale myTinyBird.fly myTinyBird.singMyName myTinyBird.run class Coder(language: String) { val capability = 10 val name = "Handemelindo" def code = println(s"coding in $language") } val me = new Coder("Scala") with Runnable with Singer me.code me.singMyName me.run 继承
  • 42.
    一个小伙伴 伴生对象 objectSugar { def apply(i: Int) = new Sugar(i) } 可以在此实现工厂模式 object本身是单例模式的,注意线程问题!!!
  • 43.
    一些小伙伴 Case Class与ADT abstract class Tree case class Leaf(info: String) extends Tree case class Node(left: Tree, right: Tree) extends Tree def traverse(tree: Tree): Unit = { tree match { case Leaf(info) => println(info) case Node(left, right) => { traverse(left) traverse(right) } } } val tree: Tree = new Node(new Node(new Leaf("1"), new Leaf("2")), new Leaf("3")) traverse(tree)
  • 44.
    类型系统 如果你是一个C程序员,那么类型系统是: 用来告诉计算机它需要用多少字节来存放这些数字的指标 如果你是一个Java程序员,那么类型系统是: 用来表示存放实例的地方 这样编译器就可以检查你的程序是否连续一致 如果你是一个R程序员,那么类型系统是: 用来标志对这些变量应该用何种统计计算 如果你是一个Ruby程序员,那么类型系统是: 你应该回避的东西 而对于Scala程序员,类型系统是: 如同UML之于Java,是正确性的保证,是程序的蓝图 猜猜这是什么:e.g. [(K1, V1)] -> [(K2, [V2])] -> [(K2, V3)]
  • 45.
    * Any Int 1 Pair[Int, Int] (1, 2) List[Int] [1, 2, 3] * * * * * List Pair Kind Type Value 类型构造器 类别 子类型 Generics of a Higher Kind - Martin Odersky => => => Proper Type
  • 46.
    type Int ::* type String :: * type (Int => String) :: * type List[Int] :: * type List :: ? type Function1 :: ?? 做一些抽象练习吧 type List :: * => * type function1 :: * => * => * Function1[-T, +R] def id(x: Int) = x type Id[A] = A def id(f: Int => Int, x: Int) = f(x) type id[A[_], B] = A[B]
  • 47.
    设想,我们的程序要返回结果: (Set(x,x,x,x,x), List(x,x,x,x,x,x,x,x,x,x)) (* -> *) -> (* -> *) -> * type Pair[K[_], V[_]] = (K[A], V[A]) forSome { type A } val pair: Pair[Set, List] = (Set(“42”), List(52)) val pair: Pair[Set, List] = (Set(42), List(52)) 做一些抽象练习吧
  • 48.
    又例如,我们有以下这个函数: def foo[A[_]](bar:A[Int]): A[Int] = bar 可以喂给它(* => *),例如 val foo1 = foo[List](List(1, 2, 3, 5, 8, 13)) 如果我们有: def baz(x: Int) = println(x) 回想起type function1 :: * => * => * Type Lambda 肿么办? 因此: * => * = *[Unit] => *[Unit] val foo2 = foo[ ({type F[X] = Function1[X, Unit]})#F ](baz)
  • 49.
    trait Monoid[A]{ valzero: A def append(x: A, y: A): A } object IntNum extends Monoid[Int] { val zero = 0 def append(x: Int, y: Int) = x + y } object DoubleNum extends Monoid[Double] { val zero = 0d def append(x: Double, y: Double) = x + y } def sum[A](nums: List[A])(tc: Monoid[A]) = nums.foldLeft(tc.zero)(tc.append) sum(List(1, 2, 3, 5, 8, 13))(IntNum) sum(List(3.14, 1.68, 2.72))(DoubleNum) 对态射进行抽象
  • 50.
    trait Monoid[A]{ valzero: A def append(x: A, y: A): A } object IntNum extends Monoid[Int] { val zero = 0 def append(x: Int, y: Int) = x + y } object DoubleNum extends Monoid[Double] { val zero = 0d def append(x: Double, y: Double) = x + y } def sum[A](nums: List[A])(implicit tc: Monoid[A]) = nums.foldLeft(tc.zero)(tc.append) sum(List(1, 2, 3, 5, 8, 13)) sum(List(3.14, 1.68, 2.72)) implicit implicit Type Class 1.抽象分离 2.可组合 3.可覆盖 4.类型安全 Type Class val list = List(1,3,234,56,5346,34) list.sorted sorted[B >: A](implicit ord: math.Ording[B])
  • 51.
    逆变与协变 List[+T] classPerson(name: String) { def shut = println(s"I am $name") } class Coder(language: String, name: String) extends Person(name) { def code = println(s"Coding in $language") } val persons: List[Coder] = List(new Coder("Java", "Jeff"), new Coder("Haskell", "Harry")) def traverse(persons: List[Person]) = persons.foreach(_.shut) traverse(persons)
  • 52.
    逆变与协变 Function1[-T, +R] 定义域值域 函数f1 X2 X1 Y1 Y2 函数2
  • 53.
    Monad 自函子范畴上的幺半群 赫尔曼外尔-----思维的数学方式: 现在到了数学抽象中最关键的一步:让我们忘记这些符号所表示的对象。我们不 应在这里停步,有许多操作可以应用于这些符号,而根本不必考虑他们到底代表 着什么东西。 Philip Wadler
  • 54.
    Group 什么是群(Group) (1)封闭性(Closure):对于任意a,b∈G,有a*b∈G (2)结合律(Associativity):对于任意a,b,c∈G,有(a*b)*c=a*(b*c) (3)幺元(Identity):存在幺元e,使得对于任意a∈G,e*a=a*e=a (4)逆元:对于任意a∈G,存在逆元a^-1,使得a^-1*a=a*a^-1=e 什么是半群(SemiGroup) 只满足1,2, 什么是幺半群(Monoid) 满足1,2,3
  • 55.
    Monoid 废话少说,放码过来 traitSemiGroup[T] { def append(a: T, b: T): T } trait Monoid[T] extends SemiGroup[T] { def zero: T } class listMonoid[T] extends Monoid[List[T]]{ def zero = Nil def append(a: List[T], b: List[T]) = a ++ b }
  • 56.
    Functor 函子(Functor)是什么 IntList[Int] Functor Int List[Int]
  • 57.
    Functor 函子(Functor)是什么 traitFunctor[F[_]] { def map[A, B](fa: F[A], f: (A) => B): F[B] } map[B](f: (A) => B): List[B]
  • 59.
    Monad 自函子上的幺半群 回想一下幺半群的单位元 回想一下fold函数 什么是自函子上的单位元呢? 什么是自函子上的结合运算呢? Unit x >>= f ≡ f x M >>= unit ≡ m (m >>= f) >>= g ≡ m >>= (λx . F x >>= g) 单位元:将元素提升进计算语境 结合律:结合简单运算形成复杂运算
  • 60.
    一些常见Monad Option Option或叫Maybe,表示可能失败的计算 由Some(Value)或None表示 Some(x) fMap (f: A => Some[B]) = Some(f(x)) None fMap(f: A => Some[B]) = None Unit = Some val maybe: Option[Int] = Some(4) val none: Option[Int] = None def calculate(maybe: Option[Int]): Option[Int] = for { value <- maybe } yield value + 5 calculate(maybe) calculate(none)
  • 61.
    一些常见Monad List 集合本身是Propertype,它代表的是不确定性 Unit = List val list1 = List(2, 4, 6, 8) val list2 = List(1, 3, 5, 7) for { value1 <- list1 value2 <- list2 } yield value1 + value2
  • 63.
    1 •介绍 2•从FP看MR 3 •从FP看RDD 4 • RDD 5 •MLlib
  • 64.
    Spark 一种通用并行计算框架 SparkMap Reduce 生态系统Spark平台已经基本成熟, 但相关的Mllib、Spark SQL等依然在发展中 非常成熟,有很多应用 计算模型类Monadic,Functor Map Reduce 存储主要是内存主要是磁盘 编程风格面向集合面向接口
  • 65.
    Spark Spark SQLMLlib GraphX Spark Streaming Spark Map Reduce Monadic 本地 运行模式 独立 运行模式 YARN Mesos HDFS Amazon S3 Hypertable Hbase etc.
  • 66.
    优点 1面向集合,便于开发 2支持的计算模型较MR要多 3内存计算速度更快,可以进 行持久化以便于迭代;数据不 “大”,还可兼顾 “快”
  • 67.
    缺点 1内存消耗快,注意使用kryo等 序列化库 2惰性求值的计算时间不宜估计 优化难度高
  • 68.
    Word Count MapReduce [(K1, V1)] -> [(K2, [V2])] -> [(K2, V3)] [Line] flatMap(_.split(“s+”)).map((_, 1)) [(Word, 1)] -> [(Word, [1])] -> [(Word, n)] groupBy(_._1) -> reduceBy(_._1)(_._2 + _._2)
  • 69.
    map(f: T =>U) filter(f: T => Boolean) flatMap(f: T => Seq[U]) sample(fraction: Float) groupByKey() reduceByKey(f: (V, V) => V) mapValues(f: V => W) RDD NEW Count() Collect() Reduce(f: (T, T) => T) Lookup(k: K) Save(path: String) take(n: Int) T r a n f o r m a t i o n A c t i o n union() join() cogroup() crossProduct sort(c Comparator[K]) partitionBy(p: Partitioner[K])
  • 70.
    Word Count [(K1,V1)] -> [(K2, [V2])] -> [(K2, V3)] lines = spark.textFile("hdfs://...") words = lines.flatMap(_.split(“//s+”)) wordCounts = words.map((_, 1)) result = wordCounts.reduceByKey(_ + _) result.save(“hdfs://…”) RDD
  • 71.
    什么是RDD RDD的特点 •不可变的、已分区的集合 • 只能通过读取文件或Transformation的方式来创建 • 容错 通过血统重新计算 • 可控制存储级别 new StorageLevel(useDisk, useMemory, deserialized, replication) • 可缓存 cache()方法 • 粗粒度模型 • 静态类型的
  • 72.
    什么是RDD 一个惰性的并行计算集合 •惰性: • 惰性的优点:单次计算,信息量充足,可自动批处理。 每一个Transformation代表着该数据将被执行何种操作 • 并行:我们将数据放在计算语境中 计算语境会自动将计算并行化 RDD是面向集合的
  • 73.
    RDD的实现 一个五元组 •Partitions: 一片数据原子,例如HDFS的块,代表数据 • Preferred Location: 列出了partition可以从哪里进行更快速的访问 • Dependencies: 与父节点的依赖,子节点是由父节点计算出来的 • Computation: 代表计算,在父节点的数据上应用该计算则可得到子节点的数据 • Metadata: 储存例如该节点的地址和分片方式的元数据
  • 74.
  • 75.
    RDD的实现 如何表示惰性计算 DAG 通过拓扑排序: 1. 追踪到源头开始进行计算 2. 将不需要混合的数据划分到同一组处理当中
  • 76.
    RDD的实现 血统(Lineage) 表示计算之间的联系: • Narrow Dependencies:开销小 如Map, Union。 表现为一个或多个父RDD的分区对应于一个子RDD分区 可以本地化 • Wide Dependencies:开销大 如GroupBy。 表现为一个父RDD分区对应多个子RDD分区 需要Shuffling
  • 77.
    RDD的执行 SparkContext ClusterManager Executor Cache Task Task Executor Cache Task Task
  • 78.
    RDD的执行 1.RDD直接从外部数据源创建(HDFS、本地文件等) 2.RDD经历一系列的TRANSFORMATION 3.执行ACTION,将最后一个RDD进行转换,输出到外部数据源。 同时:自动优化分块,分发闭包,混合数据,均衡负载
  • 79.
    MLlib SVM withSGD NB 各类决策树 Classification LabeledPoint(Double, Vector) val data = sc.textFile(“….") val parsedData = data.map { line => val parts = line.split(' ') LabeledPoint(parts(0).toDouble, parts.tail.map(x => x.toDouble).toArray) } val numIterations = 20 val model = SVMWithSGD.train(parsedData, numIterations) val labelAndPreds = parsedData.map { point => val prediction = model.predict(point.features) (point.label, prediction) } val trainErr = labelAndPreds.filter(r => r._1 != r._2).count.toDouble / parsedData.count
  • 80.
    MLlib 逻辑回归Regression 岭回归与 拉锁回归 LabeledPoint(Double <- Vector) val data = sc.textFile(“….") val parsedData = data.map { line => val parts = line.split(',') LabeledPoint(parts(0).toDouble, parts(1).split(' ').map(x => x.toDouble).toArray) } val numIterations = 20 val model = LinearRegressionWithSGD.train(parsedData, numIterations) val valuesAndPreds = parsedData.map { point => val prediction = model.predict(point.features) (point.label, prediction) } val MSE = valuesAndPreds.map{ case(v, p) => math.pow((v - p), 2)}.reduce(_ + _) / valuesAndPreds.count
  • 81.
    MLlib Clustering Clustering: k均值 及其变种k均值++ Vector val data = sc.textFile(“….") val parsedData = data.map( _.split(' ').map(_.toDouble)) val numIterations = 20 val numClusters = 2 val clusters = KMeans.train(parsedData, numClusters, numIterations) val WSSSE = clusters.computeCost(parsedData)
  • 82.
    MLlib 支持显性和隐性的ALS CollaborateFiltering Rating(Int, Int, Double) val data = sc.textFile(“….") val ratings = data.map(_.split(',') match { case Array(user, item, rate) => Rating(user.toInt, item.toInt, rate.toDouble) }) val numIterations = 20 val model = ALS.train(ratings, 1, 20, 0.01) val usersProducts = ratings.map{ case Rating(user, product, rate) => (user, product)} val predictions = model.predict(usersProducts).map{ case Rating(user, product, rate) => ((user, product), rate) } val ratesAndPreds = ratings.map{ case Rating(user, product, rate) => ((user, product), rate) }.join(predictions) val MSE = ratesAndPreds.map{ case ((user, product), (r1, r2)) => math.pow((r1 - r2), 2) }.reduce(_ + _) / ratesAndPreds.count
  • 83.
    THANKS of yourattention! Happy! Hacking! China Mobile