*Survival Guide*
ANDRÁSI LÁSZLÓ
• (2007)
• PHP to Python
• Symfony to Django
• Employee to Freelancer,
• (2010)
• Single to Married
• (2011)
• Sleeeeep to Dad
• Freelancer to Employee (Lensa)
• Django to Flask(…)
• Python to Polyglot
github.com/laco
twitter.com/a_laco
2
TOC
• History
• Terminology
• Demo
• CI
3
TOC V2
• Demo
• Terminology
• CI
• Back to Demo
DEMO1- SLOW
CALCULATOR
• https://github.com/juliemr/protractor-demo
DEMO2 - FBOOK
• Comming soon (1-2 days) https://github.com/laco/protractor-demo-fbook
• User Stories:
• User can login/logout
• User can leave status messages
• User can like status messages
• Technical:
• single page angular app
• python3 backend
• containerization (docker)
TERMINOLOGY
7
ANGULARJS
• A structural framework for dynamic web apps.
• “Angular is what HTML would have been, had it been
designed for applications.”
• Angular was built with the CRUD application in mind.
• Games and GUI editors are examples of applications with
intensive and tricky DOM manipulation. These kinds of
apps are different from CRUD apps, and as a result are
probably not a good fit for Angular.
• Two-way data binding - sync data between the model and the view
• Dependency Injection - Creates and wires objects and functions
• Template - HTML with additional markup
• View - what the user sees (the DOM)
• Controller - the business logic behind views
• Scope - context where the model is stored so that controllers, directives and expressions can access it
• Model - the data shown to the user in the view and with which the user interacts
• Directives - extend HTML with custom attributes and elements
• Expression - access variables and functions from the scope
• Filter - formats the value of an expression for display to the user
• Module - a container for the different parts of an app including controllers, services, filters, directives which
configures the Injector
• Services - reusable business logic independent of views
• Injector - dependency injection container
• Compiler - parses the template and instantiates directives and expressions
END-TO-END TESTING
User Browser JS App
Server-side
(backend)
Model (DB)
Acceptance
Testing
✔️ ✔️ ✔️ ✔️ ✔️
Automated
Acceptance
Testing
❌ ✔️ ✔️ ✔️ ✔️
Most
common…
(CI)
❌ ✔️ ✔️ ✔️
❌
*(dummy)
* use some kind of “Hexagonal Architecture” !!!
• Unit tests > Integration tests > Functional
tests (e2e) > System tests (e2e)
• Unit tests are fast and cheap!
• Best practice: Happy path scenarios
WEBDRIVER
• W3C Spec:
https://w3c.github.io/webdriver/webdriver-
spec.html
• Open Source Implemtentation of the spec:
Selenium Webdriver
https://github.com/SeleniumHQ/selenium
WEBDRIVERJS
• JavaScript bindings for WebDriver (NodeJS
package)
• lot of “Promises”
PROMISES
• What is a Promise?The simplest explanation:
it is an easy way to avoid writing the Pyramid
of Doom
• https://github.com/kriskowal/q
PYRAMID OF DOOM
• A Promise is an object representation of
an event. In the course of it’s life, a
Promise goes from a pending state, when
it’s called, to a resolved or rejected state,
when it’s been completed, or it could also
stay pending forever and is never
resolved.
• http://flaviocopes.com/deferred-and-
promises-in-javascript/
PROTRACTOR
• End-to-end test framework specifically for AngularJS apps
• built on top of WebDriverJS
• key benefits:
• It supports Angular-specific locator strategies
• You don’t need to add waits or sleeps to your test (Understands
Angular’s run loop)
• It uses Jasmine
• It is easy to set up “page objects”
JASMINE
• a behavior-driven development framework for testing
JavaScript code.
• suites contains specs with expectations (describe(), it(),
expect() (matchers))
• beforeEach, afterEach, nesting describe blocks,
• Spies (test doubles)
• Beware: two main versions:1.3 and 2.x.
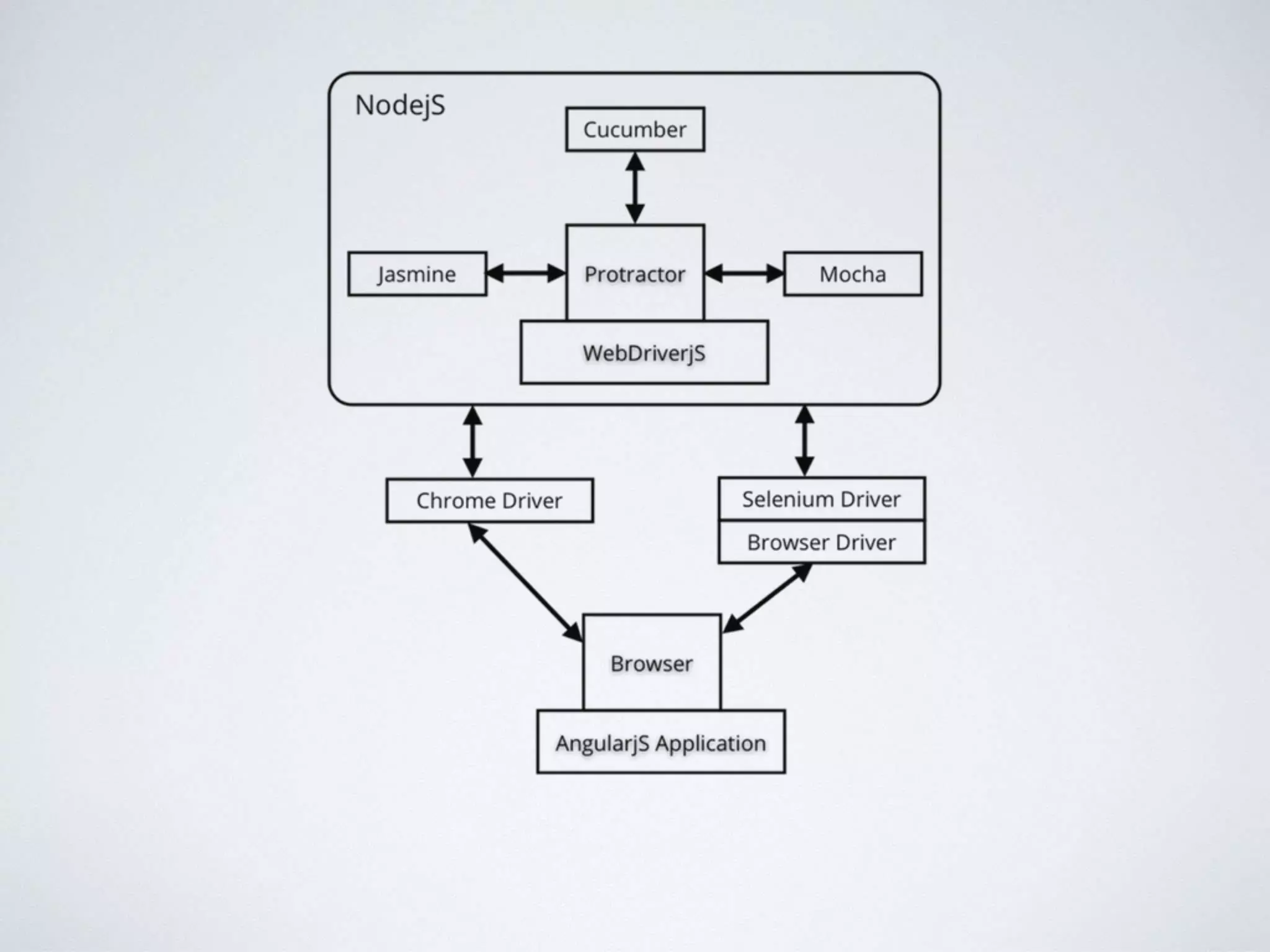
HOW IT WORKS
• Your tests call Protractor APIs
• Protractor extends/calls webdriverjs (the selenium-
webdriver node package?)
• webdriverjs calls a (local or remote) Selenium
server
• Selenium server calls a browser driver
• Browser driver uses your app as a user would
CI
CI & CD
• Protractor tests as part of the delivery pipeline (with containers of course… :D)
• Step 1: Put Protractor and the browser inside the container
• Step II: Put Protractor and the browser into a second container and link the
app container
• Step III:
• App container
• Protractor container
• Selenium container (with browser) - https://github.com/SeleniumHQ/docker-
selenium
LINKS…
• http://www.ng-newsletter.com/posts/practical-protractor.html
• https://w3c.github.io/webdriver/webdriver-spec.html
• https://seleniumhq.github.io/docs/
• http://www.pauljeter.net/web-development/conferences/ng-
conf/protractor-testing-in-angularjs-ben-clikinbeard-2015-ngconf/
• https://docs.angularjs.org/guide/e2e-testing
• http://googletesting.blogspot.hu/2014/11/protractor-angular-testing-made-
easy.html
GITHUB.COM/LACO/PROTR
ACTOR-DEMO-FBOOK

Protractor survival guide

  • 1.
  • 2.
    ANDRÁSI LÁSZLÓ • (2007) •PHP to Python • Symfony to Django • Employee to Freelancer, • (2010) • Single to Married • (2011) • Sleeeeep to Dad • Freelancer to Employee (Lensa) • Django to Flask(…) • Python to Polyglot github.com/laco twitter.com/a_laco 2
  • 3.
  • 4.
    TOC V2 • Demo •Terminology • CI • Back to Demo
  • 5.
  • 6.
    DEMO2 - FBOOK •Comming soon (1-2 days) https://github.com/laco/protractor-demo-fbook • User Stories: • User can login/logout • User can leave status messages • User can like status messages • Technical: • single page angular app • python3 backend • containerization (docker)
  • 7.
  • 8.
    ANGULARJS • A structuralframework for dynamic web apps. • “Angular is what HTML would have been, had it been designed for applications.” • Angular was built with the CRUD application in mind. • Games and GUI editors are examples of applications with intensive and tricky DOM manipulation. These kinds of apps are different from CRUD apps, and as a result are probably not a good fit for Angular.
  • 9.
    • Two-way databinding - sync data between the model and the view • Dependency Injection - Creates and wires objects and functions • Template - HTML with additional markup • View - what the user sees (the DOM) • Controller - the business logic behind views • Scope - context where the model is stored so that controllers, directives and expressions can access it • Model - the data shown to the user in the view and with which the user interacts • Directives - extend HTML with custom attributes and elements • Expression - access variables and functions from the scope • Filter - formats the value of an expression for display to the user • Module - a container for the different parts of an app including controllers, services, filters, directives which configures the Injector • Services - reusable business logic independent of views • Injector - dependency injection container • Compiler - parses the template and instantiates directives and expressions
  • 10.
    END-TO-END TESTING User BrowserJS App Server-side (backend) Model (DB) Acceptance Testing ✔️ ✔️ ✔️ ✔️ ✔️ Automated Acceptance Testing ❌ ✔️ ✔️ ✔️ ✔️ Most common… (CI) ❌ ✔️ ✔️ ✔️ ❌ *(dummy) * use some kind of “Hexagonal Architecture” !!!
  • 11.
    • Unit tests> Integration tests > Functional tests (e2e) > System tests (e2e) • Unit tests are fast and cheap! • Best practice: Happy path scenarios
  • 12.
    WEBDRIVER • W3C Spec: https://w3c.github.io/webdriver/webdriver- spec.html •Open Source Implemtentation of the spec: Selenium Webdriver https://github.com/SeleniumHQ/selenium
  • 13.
    WEBDRIVERJS • JavaScript bindingsfor WebDriver (NodeJS package) • lot of “Promises”
  • 14.
    PROMISES • What isa Promise?The simplest explanation: it is an easy way to avoid writing the Pyramid of Doom • https://github.com/kriskowal/q
  • 15.
  • 16.
    • A Promiseis an object representation of an event. In the course of it’s life, a Promise goes from a pending state, when it’s called, to a resolved or rejected state, when it’s been completed, or it could also stay pending forever and is never resolved. • http://flaviocopes.com/deferred-and- promises-in-javascript/
  • 18.
    PROTRACTOR • End-to-end testframework specifically for AngularJS apps • built on top of WebDriverJS • key benefits: • It supports Angular-specific locator strategies • You don’t need to add waits or sleeps to your test (Understands Angular’s run loop) • It uses Jasmine • It is easy to set up “page objects”
  • 19.
    JASMINE • a behavior-drivendevelopment framework for testing JavaScript code. • suites contains specs with expectations (describe(), it(), expect() (matchers)) • beforeEach, afterEach, nesting describe blocks, • Spies (test doubles) • Beware: two main versions:1.3 and 2.x.
  • 20.
    HOW IT WORKS •Your tests call Protractor APIs • Protractor extends/calls webdriverjs (the selenium- webdriver node package?) • webdriverjs calls a (local or remote) Selenium server • Selenium server calls a browser driver • Browser driver uses your app as a user would
  • 22.
  • 23.
    CI & CD •Protractor tests as part of the delivery pipeline (with containers of course… :D) • Step 1: Put Protractor and the browser inside the container • Step II: Put Protractor and the browser into a second container and link the app container • Step III: • App container • Protractor container • Selenium container (with browser) - https://github.com/SeleniumHQ/docker- selenium
  • 24.
    LINKS… • http://www.ng-newsletter.com/posts/practical-protractor.html • https://w3c.github.io/webdriver/webdriver-spec.html •https://seleniumhq.github.io/docs/ • http://www.pauljeter.net/web-development/conferences/ng- conf/protractor-testing-in-angularjs-ben-clikinbeard-2015-ngconf/ • https://docs.angularjs.org/guide/e2e-testing • http://googletesting.blogspot.hu/2014/11/protractor-angular-testing-made- easy.html
  • 25.