•
•
•
•
•
INTRODUCTION
The systems development life cycle (SDLC) is the process of
determining how an information system (IS) can support business
needs, designing the system, building it, and delivering it to users.
Example
Many of the systems that are delivered to the users is significantly
late, cost far more than expected, and have fewer features than
originally planned.
The key person in the SDLC is the systems analyst, who analyzes the
business situation, identifies opportunities for improvements, and
designs an information system to implement the improvements.
Many systems analysts view their profession as one of the most
interesting, exciting, and challenging jobs around.
As a systems analyst, you will work as a team with a variety of people,
including business and technical experts.
•
•
•
It is important to remember that the primary objective of
the systems analyst is not to make a wonderful system.
The primary goal is to develop value for the organization,
which for most companies means increasing profits.
Many failed systems were abandoned because the
analysts tried to build a wonderful system without clearly
understanding how the system would support the
organization’s goals, improve business processes, and
integrate with other information systems to provide value.
The goal is not to acquire the tool, because the tool is
simply a means to an end; the goal is to enable the
organization to perform work better so that it can earn
greater profits or serve more effectively.
•
•
•
•
THE SYSTEMS ANALYST
The systems analyst plays a key role in information systems
development projects.
The systems analyst works closely with all project team
members so that the team develops the right system in an
effective way.
Systems analysts must understand how to apply technology
to solve business problems.
In addition, systems analysts may serve as change agents
who identify the organizational improvements needed,
design systems to implement those changes, and train and
motivate others to use the systems.
•
•
•
•
•
Systems Analyst Roles
As organizations and technology have become more complex, most
large organizations now build project teams that incorporate several
analysts with different, but complementary roles.
In smaller organizations, one person may play several of these roles.
Here we briefly describe these roles and how they contribute to a
systems development project.
The systems analyst role focuses on the IS issues surrounding the
system.
This person develops ideas and suggestions for ways that IT can
support and improve business processes, helps design new business
processes supported by IT, designs the new information system, and
ensures that all IS standards are maintained.
The systems analyst will have significant training and experience in
analysis, design and in programming.
•
•
•
•
•
•
The business analyst role focuses on the business issues
surrounding the system.
This person helps to identify the business value that the system
will make, develops ideas for improving the business processes,
and helps design new business processes and policies.
The business analyst will have business training and experience,
plus knowledge of analysis and design.
The requirements analyst role focuses on the requirements from
the stakeholders associated with the new system.
As more organizations recognize the critical role that complete
and accurate requirements play in the ultimate success of the
system.
Requirements analysts understand the business well, are
excellent communicators, and are highly skilled.
•
•
•
•
•
The infrastructure analyst role focuses on technical issues
surrounding the ways the system will interact with the
organization’s technical infrastructure (hardware, software,
networks, and databases).
This person ensures that the new information system conforms to
organizational standards and helps to identify infrastructure
changes that will be needed to support the system.
The infrastructure analyst will have significant training and
experience in networking, database administration, and various
hardware and software products.
The change management analyst role focuses on the people and
management issues surrounding the system installation.
This person ensures that adequate documentation and support
are available to users, provides user training on the new system,
and develops strategies to overcome resistance to change.
•
•
The project manager role ensures that the project is
completed on time and within budget and that the system
delivers the expected value to the organization.
The project manager is often a seasoned systems analyst
who, through training and experience, has acquired
specialized project management knowledge and skills.
The roles and the names used to describe them may vary from
organization to organization. In addition, there is no single
typical career path through these professional roles.
•
THE SYSTEMS DEVELOPMENT LIFE CYCLE
In many ways, building an information system is similar to
building a house. First, the owner describes the vision for the
house to the developer. Second, this idea is transformed into
sketches and drawings that are shown to the owner and
refined (often, through several drawings, each improving on
the other) until the owner agrees that the pictures depict
what he or she wants. Third, a set of detailed blueprints is
developed that presents much more specific information
about the house(e.g., the layout of rooms, placement of
plumbing fixtures and electrical outlets, and so on). Finally,
the house is built following the blueprints—and often with
some changes and decisions made by the owner as the house
is erected.
•
•
Building an information system using the SDLC follows a
similar set of four fundamental phases: planning, analysis,
design, and implementation.
Each phase is itself composed of a series of steps, which rely
on techniques that produce deliverables (specific documents
and files that explain various elements of the system).
•
1.
•
•
•
Planning
The planning phase is the fundamental process of understanding
why an information system should be built and determining how
the project team will go about building it. It has two steps:
During project initiation, the system’s business value to the
organization is identified how will it lower costs or increase
revenues?
Most ideas for new systems come from outside the IS area (from
the marketing department, accounting department, etc.) in the
form of a system request.
A system request presents a brief summary of a business need,
and it explains how a system that supports the need will make
business value.
The IS department works together with the person or department
•
•
The system request and feasibility analysis are
presented to an information systems approval committee
(sometimes called a steering committee), which decides
whether the project should be undertaken.
2. Once the project is approved, it enters project
management.
During project management, the project manager
prepare a work plan, staffs the project, and puts
techniques in place to help the project team control and
direct the project through the entire SDLC.
•
•
•
Analysis
The analysis phase answers the questions of who will use the system,
what the system will do, and where and when it will be used.
During this phase, the project team investigates any current system(s),
identifies improvement opportunities, and develops a concept for the
new system.
This phase has three steps:
1. An analysis strategy is developed to guide the project team’s efforts.
Such as
A study of the current system and its problems, and envisioning ways
to design a new system.
2. The next step is requirements gathering (e.g., through interviews,
group workshops, or questionnaires). The analysis of this
information—in conjunction with input from the project sponsor and
many other people—leads to the development of a concept for a new
• The system concept is then used as a basis to develop a
set of business analysis models that describes how the
business will operate if the new system were developed.
3. The analyses, system concept and models are combined
into a document called the system proposal, which is
presented to the project sponsor and other key decision
makers (e.g., members of the approval committee) who will
decide whether the project should continue to move
forward.
•
•
Design
The design phase decides how the system will operate in terms of the hardware,
software, and network infrastructure that will be in place; the user interface,
forms, and reports that will be used; and the specific programs, databases, and
files that will be needed.
The steps in the design phase determine exactly how the system will operate.
The design phase has four steps:
1. Whether the system will be developed by the company’s own programmers,
whether its development will be outsourced to another firm (usually a consulting
firm), or whether the company will buy an existing software package.
2. This leads to the development of the basic architecture design for the system
that describes the hardware, software, and network infrastructure that will be
used.
3. The database and file specifications are developed.
4. Defines the programs that need to be written and exactly what each program
will do.
•
•
•
Implementation
The final phase in the SDLC is the implementation phase, during
which the system is actually built (or purchased, in the case of a
packaged software design and installed).
This is the phase that usually gets the most attention, because
for most systems it is the longest and most expensive single part
of the development process.
This phase has three steps:
1. System construction is the first step. The system is built and
tested to ensure that it performs as designed. Since the cost of
fixing bugs can be immense, testing is one of the most critical
steps in implementation.
Most organizations spend more time and attention on testing
than on writing the programs in the first place.
•
•
2. The system is installed. Installation is the process by
which the old system is turned off and the new one is
turned on.
There are several approaches that may be used to convert
from the old to the new system.
One of the most important aspects of conversion is the
training plan, used to teach users how to use the new
system and manage the changes caused by the new system.
3. The analyst team establishes a support plan for the
system. this plan usually includes a formal or informal
post-implementation review, as well as a systematic way for
identifying major and minor changes needed for the
system.
•
•
•
PROJECT IDENTIFICATION AND INITIATION
Where do project ideas come from?
A project is identified when someone in the organization identifies a
business need to build a system.
Examples of business needs include supporting a new marketing
campaign, reaching out to a new type of customer. Sometimes, needs
arise from some kind of “pain” within the organization, such as a drop
in market share, poor customer service levels, unacceptable product
defect rates, or increased competition.
FEASIBILITY ANALYSIS
Feasibility analysis guides the organization in determining whether to
proceed with the project. Feasibility analysis also identifies the
important risks associated with the project that must be managed if
the project is approved.
Most of the time feasibility analysis include techniques to assess three
•
•
•
•
The technical feasibility (Can we build it?)
The first technique in the feasibility analysis is to assess
the technical feasibility of the project, the extent to
which the system can be successfully designed, developed,
and installed by the IT group.
Technical feasibility analysis is in essence, a technical
risk analysis that strives to answer the question: “Can we
build it?”
When analysts are unfamiliar with the business
application area, they have a greater chance of
misunderstanding the users.
In general, the development of new systems is riskier
than extensions to an existing system.
•
•
Project size is an important consideration, whether
measured as the number of people on the development
team, the length of time it will take to complete the
project, or the number of distinct features in the system.
Larger projects present more risk, because they are more
complicated to manage and because there is a greater
chance that some important system requirements will be
overlooked or misunderstood.
•
•
•
•
The extent to which the project is highly integrated with
other systems (which is typical of large systems) can
cause problems, because complexity is increased when
many systems must work together.
Finally, project teams need to consider the compatibility
of the new system with the technology that already exists
in the organization.
New technology and applications need to be able to
integrate with the existing environment for many
reasons.
They may rely on data from existing systems, they may
produce data that feed other applications, and they
may have to use the company’s existing communications
•
•
•
•
The economic feasibility (Will it provide business value?)
The second element of a feasibility analysis is to perform an economic
feasibility analysis (also called a cost–benefit analysis).
This attempts to answer the question “Should we build the system?”
Economic feasibility is determined by identifying costs and benefits
associated with the system, assigning values to them, calculating future
cash flows, and measuring the financial worthiness of the project.
Keep in mind that organizations have limited capital resources and
multiple projects will be competing for funding. The more expensive the
project, the more rigorous and detailed the analysis should be.
What about the intangible benefits and costs?
Sometimes, it is acceptable to list intangible benefits, such as improved
customer service, without assigning a dollar value. Other times, estimates
have to be made regarding how much an intangible benefit is “worth.”
•
•
We suggest that you quantify intangible costs or benefits if
at all possible. If you do not, how will you know if they
have been realized?
Suppose that a system claims to improve customer service.
This benefit is intangible, but let’s assume that the
improvement in customer service will decrease the
number of customer complaints by 10% each year over
three years and that $200,000 is currently spent on
phone charges and phone operators who handle
complaint calls.
Here Suddenly, we have some very tangible numbers with
which to set goals and measure the originally intangible
benefit.
•
•
•
•
The organizational feasibility (If we build it, will it be used?)
How well the system ultimately will be accepted by its users and
incorporated into the ongoing operations of the organization.
There are many organizational factors that can have an impact on
the project.
In essence, an organizational feasibility analysis attempts to answer
the question “If we build it, will they come?”
One way to assess the organizational feasibility of the project is to
understand how well the goals of the project align with business
objectives. Many projects fail if the IT department alone initiates
them and there is little or no alignment with business unit or
organizational strategies.
A second way to assess organizational feasibility is to conduct a
stakeholder analysis. A stakeholder is a person, group, or
organization that can affect (or can be affected) by a new system.
•
•
•
•
•
A third important set of stakeholders is the system users who ultimately
will use the system once it has been installed in the organization.
Too often, the project team meets with users at the beginning of a
project and then disappears until after the system is developed. In this
situation, rarely does the final product meet the user expectations.
User participation should be promoted throughout the development
process to make sure that the final system will be accepted and used, by
getting users actively involved in the development of the system (e.g.,
performing tasks, providing feedback, and making decisions).
Remember—the feasibility study should be revised several times during
the project at points where the project team makes critical decisions
about the system (e.g., before the design begins).
The final feasibility study helps organizations make wiser investments
regarding IS because it forces project teams to consider technical,
economic, and organizational factors that can affect their projects.
•
•
•
•
DEVELOPING THE PROJECT PLAN
Once the project is launched by being selected by the approval
committee, it is time to carefully plan the project.
Generally speaking, the project management phases consist of
initiation, planning, execution, control, and closure.
In large organizations or on large projects, the role of project
manager is commonly filled by a professional specialist in
project management. In smaller organizations or on smaller
projects, the systems analyst may fill this role.
The project manager must make a decisions regarding the
project, including determining the best project methodology,
developing a work plan for the project, determining a staffing
plan, and establishing mechanisms to coordinate and control
the project.
•
•
•
•
Project Methodology Options
As we know the Systems Development Life Cycle (SDLC) provides
the foundation for the processes used to develop an
information system.
A methodology is a formalized approach to implementing the
SDLC (i.e., it is a list of steps and deliverables).
There are many different systems development methodologies,
and they vary in terms of the progression that is followed
through the phases of the SDLC.
Many organizations have their own internal methodologies that
have been refined over the years, and they explain exactly how
each phase of the SDLC is to be performed in that company.
Here we will review several of the predominant methodologies
that have evolved over time.
•
•
•
Waterfall Development
With waterfall development, analysts and users proceed
sequentially from one phase to the next.
The key deliverables for each phase are typically
voluminous (often, hundreds of pages) and are
presented to the approval committee and project
sponsor for approval as the project moves from phase to
phase.
Once the work produced in one phase is approved, the
phase ends and the next phase begins. As the project
progresses from phase to phase, it moves forward in the
same manner as a waterfall.
• While it is possible to go backward through the phases (e.g., from
design back to analysis), it is quite difficult. (Imagine yourself
as trying to swim upstream in a waterfall).
•
•
•
•
Waterfall development methodologies have the advantages
of identifying requirements long before programming begins
and limiting changes to the requirements as the project
proceeds.
The key disadvantages are that the design must be
completely specified before programming begins, a long time
elapses between the completion of the system proposal in the
analysis phase and the delivery of system.
If the project team misses an important requirement,
expensive post-implementation programming may be
needed.
Users may forget the original purpose of the system, since so
much time has elapsed between the original idea and actual
implementation.
1.
2.
•
•
•
There are two important variants of waterfall
development.
Parallel development
V-Model
The parallel development methodologies evolved to
address the lengthy time frame of waterfall
development.
Instead of doing the design and implementation in
sequence, a general design for the whole system is
performed.
Then the project is divided into a series of subprojects
that can be designed and implemented in parallel.
•
•
•
Once all subprojects are complete, there is a final
integration of the separate pieces and the system is
delivered.
Parallel development reduces the time required to
deliver a system, so changes in the business environment
are less likely to produce the need for rework.
This approach still suffers from problems:
If the subprojects are not completely independent,
design decisions in one subproject may affect another,
and at the project end integrating the subprojects may
be quite challenging.
•
•
•
•
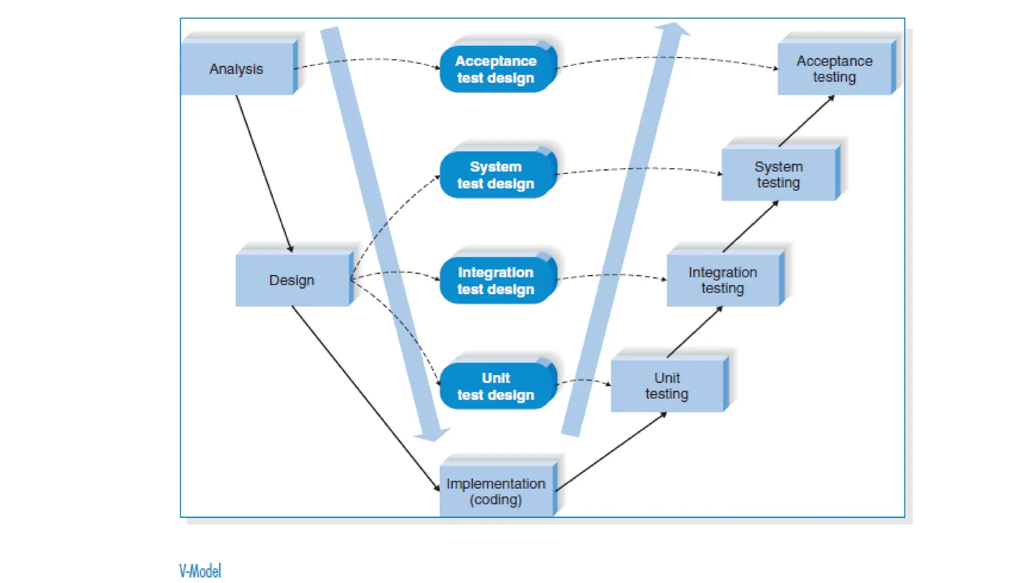
The V-model is another variation of waterfall
development that pays more explicit attention to testing.
The development process proceeds down the left-hand
slope of the V, defining requirements and designing
system components. At the base of the V, the code is
written.
On the upward-sloping right side of the model, testing of
components, integration testing and finally, acceptance
testing are performed.
In this manner, each level of testing is clearly linked to a
part of the analysis or design phase, helping to ensure
high quality and relevant testing and maximize test
effectiveness.
•
•
•
The V-model is simple and straightforward and improves
the overall quality of systems through its emphasis on
early development of test plans.
Testing focus and expertise is involved in the project
earlier rather than later plus, the testers gain knowledge
of the project early.
It still suffers from the rigidity of the waterfall
development process, however, and is not always
appropriate for the dynamic nature of the business
environment.
•
•
•
•
Rapid Application Development (RAD)
Rapid application development is a collection of methodologies
that emerged in response to the weaknesses of waterfall
development and its variations.
RAD incorporates special techniques and computer tools to
speed up the analysis, design, and implementation phases in
order to get some portion of the system developed quickly.
CASE (computer-aided software engineering) tools, JAD (joint
application development) sessions, fourth-generation/visual
programming languages (e.g., Visual Basic.NET), and code
generators may all play a role in RAD.
While RAD can improve the speed and quality of systems
development, but it may also introduce a problem in managing
user expectations.
•
•
•
•
•
As systems are developed more quickly and users gain a better
understanding of information technology, user expectations
may dramatically increase and system requirements may
expand during the project.
RAD may be conducted in a variety of ways.
Iterative development breaks the overall project into a series of
versions that are developed sequentially.
Iterative development gets a preliminary version of the system
to the users quickly so that business value is provided.
Since users are working with the system, important additional
requirements may be identified and added into subsequent
versions.
The chief disadvantage of iterative development is that users
begin to work with a system that is intentionally incomplete.
•
•
•
•
•
System prototyping
System prototyping performs the analysis, design, and
implementation phases at the same time in order to quickly develop a
simplified version of the proposed system and give it to the users for
evaluation and feedback.
The system prototype is a “quick and dirty” version of the system and
provides minimal features.
Following reaction and comments from the users, the developers
reanalyze, redesign, and reimplement a second prototype that
corrects deficiencies and adds more features.
This cycle continues until the analysts, users, and sponsor agree that
the prototype provides enough functionality to be installed and used
in the organization.
System prototyping very quickly provides a system for users to
evaluate and reassures users that progress is being made.
•
•
This approach is very useful when users have difficulty
expressing requirements for the system.
A disadvantage of this approach is the lack of careful,
methodical analysis prior to making design and
implementation decisions.
•
•
•
•
Throwaway prototyping
Throwaway prototyping includes the development of
prototypes, but uses the prototypes primarily to explore
design alternatives rather than as the actual new system.
Throwaway prototyping has an in-depth analysis phase
that is used to gather requirements and to develop ideas
for the system concept.
Each of the issues is examined by analyzing, designing,
and building a design prototype.
A design prototype is not intended to be a working system.
It contains only enough detail to enable users to
understand the issues under consideration.
•
•
•
•
•
A system that is developed by this type of methodology probably
requires several design prototypes during the analysis and
design phases.
Each of the prototypes is used to minimize the risk associated
with the system by confirming that important issues are
understood before the real system is built.
Once the issues are resolved, the project moves into design and
implementation.
Throwaway prototyping balances the benefits of careful analysis
and design phases with the advantages of using prototypes to
refine key issues before a system is built.
It may take longer to deliver the final system compared with
system prototyping but the approach usually produces more
stable and reliable systems.
•
•
•
•
Agile Development
Agile development is a group of programming-centric
methodologies that focus efficiently on the SDLC.
Much of the modeling and documentation overhead is
eliminated instead face-to-face communication is
preferred.
A project emphasizes simple, iterative application
development in which every iteration is a complete
software project, including planning, requirements
analysis, design, coding, testing, and documentation.
Cycles are kept short (one to four weeks), and the
development team focuses on adapting to the current
business environment.
•
•
•
•
There are several popular approaches to agile
development, including extreme programming (XP),
Scrum, and dynamic systems development method (DSDM)
.
Here, we briefly describe extreme programming(XP).
Extreme programming gives attention to customer
satisfaction and teamwork. Communication, simplicity,
feedback, and courage are core values.
Developers communicate with customers and fellow
programmers, Designs are kept simple and clean.
Early and frequent testing provides feedback and
developers are able to respond to changing requirements
and technology. Project teams are kept small.
•
•
•
•
An XP project begins with user stories that describe what
the system needs to do. Then, programmers code in small,
simple modules and test to meet those needs.
Standards are very important to minimize confusion, so
XP teams use a common set of names, descriptions, and
coding practices.
XP projects deliver results sooner than even the RAD
approaches.
Furthermore, it is recommended only for small groups of
developers and it is not advised for mission-critical
applications.
•
•
Since little analysis and design documentation is
produced with XP, there is only code documentation;
therefore, maintenance of large systems developed
using XP may be impossible.
Finally, the methodology requires considerable on-site
user input, something that is frequently difficult to
obtain.
•
•
•
•
For small projects with highly motivated, cohesive, stable,
and experienced teams, XP should work just fine.
However, if the project is not small or the teams aren’t
jelled, then the likelihood of success for the XP project is
reduced.
Consequently, the use of XP in combination with outside
contractors produces a highly questionable outcome,
since the outside contractors may never “jell” with
insiders.
XP requires a great deal of discipline to prevent projects
from becoming unfocused and chaotic.
•
•
•
Agile versus Waterfall-Based Methodologies
Agile development approaches have existed for over a
decade. Agile development practices were made because
of dissatisfaction with the sequential, inflexible
structure of waterfall based approaches.
Presently, agile development has made inroads into
software development organizations.
Many organizations are experimenting with agile even
while continuing to employ traditional waterfall
approaches.
•
•
•
In fact, suggesting that an organization must be “all
agile” or “all waterfall” is a false choice. Many software
developers are actively seeking to integrate the best
elements of both waterfall and agile into their software
development practices.
Hybrid agile-waterfall approaches are evolving. The
process of developing information systems is never static.
Most IS departments and project managers recognize
that the choice of the “best” development methodology
depends on project characteristics.
•
•
•
•
•
Selecting the Appropriate Development Methodology
The first challenge faced by project managers is to select which
methodology to use. Choosing a methodology is not simple, because no one
methodology is always best.
Many organizations have standards and policies to guide the choice of
methodology.
You will find that organizations range from having one “approved”
methodology to having several methodology options or to having no
formal policies at all.
Many of the RAD and agile development methodologies require the use of
new tools and techniques that have a significant learning curve. Often,
these tools and techniques increase the complexity of the project and
require extra time for learning.
Once they are adopted and the team becomes experienced, the tools and
techniques can significantly increase the speed in which the methodology
can deliver a final system.
•
•
•
•
•
Clarity of User Requirements
System prototyping and throwaway prototyping are usually more
appropriate when user requirements are unclear, because they
provide prototypes for users to interact with early in the SDLC.
Agile development may also be appropriate if on-site user input is
available.
Familiarity with Technology
If the system is designed without some familiarity with the base
technology, risks increase because the tools may not be capable of
doing what is needed.
Throwaway prototyping is particularly appropriate for situations
where there is a lack of familiarity with technology, because it
explicitly encourages the developers to make design prototypes for
areas with high risks.
Iterative development is good as well, because opportunities are
•
•
•
•
•
System Complexity
Complex systems require careful and detailed analysis and design.
Throwaway prototyping is particularly well suited to such detailed
analysis and design, but system prototyping is not. the waterfall
methodologies can handle complex systems.
System Reliability
System reliability is usually an important factor in system
development. After all, who wants an unreliable system?
However, reliability is just one factor among several. For some
applications, reliability is truly critical (e.g., medical equipment,
missile control systems), while for other applications it is merely
important (e.g., games, Internet video).
The V-model is useful when reliability is important, due to its
emphasis on testing.
•
•
•
•
Throwaway prototyping is most appropriate when system reliability
is a high priority, because detailed analysis and design phases are
combined with the ability for the project team to test many
different approaches through design prototypes.
System prototyping is generally not a good choice when reliability
is critical, due to the lack of careful analysis and design phases
that are essential to dependable systems.
Short Time Schedules
Projects that have short time schedules are well suited for RAD
methodologies because those methodologies are designed to
increase the speed of development.
Iterative development and system prototyping are excellent
choices when time lines are short because they best enable the
project team to adjust the functionality in the system on the
basis of a specific delivery date.
•
•
•
Estimating the Project Time Frame
The project manager will have to develop a preliminary estimate
of the amount of time the project will take.
Estimation can be performed manually or with the help of an
estimation software package there are over 50 available on the
market.
The estimates developed at the start of a project are usually
based on a range of possible values (e.g., the design phase will
take three to four months) and gradually become more specific
as the project moves forward.
The numbers used to calculate these estimates can come from
several sources.
The estimates can be provided with the methodology taken from
projects with similar tasks and technologies, or provided by
•
•
•
One of the greatest strengths of systems consulting firms
is the past experience that they offer to a project.
The simplest method uses the amount of time spent in
the planning phase to predict the time required for the
entire project.
The idea is that a simple project will require little
planning, and a complex project will require more
planning.
•
•
•
•
Developing the Work Plan
Once a project manager has a general idea of the size and
approximate schedule for the project, he or she develops a
work plan.
Which is a dynamic schedule that records and keeps track of
all of the tasks that need to be accomplished over the course
of the project.
To develop a work plan, the project manager identifies the
tasks that need to be accomplished and determines how long
each one will take.
Identify Tasks Remember that the overall objectives for the
system were recorded on the system request and the project
manager’s job is to identify all the tasks that will be needed to
accomplish those objectives.
•
•
•
•
Using an existing methodology is the most popular way to
develop a work plan, because most organizations have a
methodology that they use for projects.
If a project manager prefers to begin from scratch, he
or she can use a structured, top-down approach whereby
high-level tasks are defined first and then broken down
into subtasks.
Each step is then broken down in turn and numbered in a
hierarchical fashion. This will be the backbone of the
project work plan.
The work breakdown structure can be organized in one of
two ways: by SDLC phase or by product.
•
•
•
•
STAFFING THE PROJECT
Staffing the project includes determining how many people
should be assigned to the project, matching people’s skills with
the needs of the project, motivating them to meet the
project’s objectives, and minimizing project team conflict
that will occur over time.
Many of the times people assign more staff to a project to
shorten the project’s length, but this is not a wise move.
Adding staff resources does not translate into increased
productivity; staff size and productivity share a
disproportionate relationship, mainly because a large number
of staff members is more difficult to coordinate.
The more a team grows, the more difficult it becomes to
manage.
•
•
The rule of thumb is to keep team sizes under 8 to 10
people.
If more people are needed, make sub teams. In this way,
the project manager can keep the communication
effective within small teams, which in turn communicate
to a contact person at a higher level in the project.
•
•
•
When you make staff assignments, remember that
people have technical skills and interpersonal skills, and
both are important on a project.
Technical skills are useful for working with technical
tasks and in trying to understand the various roles that
technology plays in the particular project.
Interpersonal skills on the other hand include
interpersonal and communication abilities that are used
when dealing with business users, senior management
executives and other members of the project team.
•
•
1.
2.
3.
Ideally, project roles are filled with people who have the
right skills for the job.
When the skills of the available project team members do
not match those actually required by the project, the
project manager has several options to improve the situation.
First, people can be pulled off other projects. This is the
most disruptive approach from the organization’s
perspective.
Using outside help—such as a consultant or contractor to
train team members.
Mentoring may also be an option; a project team member
can be sent to work on another similar project so that he or
she can return with skills to apply to the current job.
•
•
•
•
Motivation Assigning people to tasks isn’t enough; project
managers need to motivate the people to make the project
a success.
Handling Conflict The third component of staffing is
organizing the project to minimize conflict among group
members.
MANAGING AND CONTROLLING THE PROJECT
The science/art of project management is interchanging
among three important concepts: size of the system (in
terms of what it does), time to complete the project (when
the project will be finished), and cost of the project.
Think of these three things as interdependent levers that
the project manager controls throughout the SDLC.
•
•
•
Whenever one lever is pulled, the other two levers are
affected in some way.
For example, if a project manager needs to readjust a
deadline to an earlier date, then the only solution is to
decrease the size of the system (by eliminating some of
its functions) or to increase costs by adding more people
or having team members work overtime.
The manager needs to estimate each of these levers and
then continuously assess how to roll out the project in a
way that meets the organization’s needs.
•
•
•
•
Managing Risk
Many things can cause risks: weak personnel, scope creep, poor
design, and overly optimistic estimates.
The project team must be aware of potential risks so that
problems can be avoided or controlled well ahead of time.
Typically, project teams develop a risk assessment, or a
document that tracks potential risks along with an evaluation
of the likelihood of the risk and its potential impact on the
project.
A risk could be avoided, or even eliminated by dealing with its
root cause.
For example, imagine that a project team plans to use new
technology, but its members have identified a risk in the fact that
its members do not have the right technical skills.
•
•
•
One plan to eliminate the root cause of the risk is by
finding time and resources that are needed to provide
proper training to the team.
Most project managers keep of potential risks, even
prioritizing them according to their magnitude and
importance.
The best project managers, however, work hard to keep
risks from having an impact on the schedule and costs
associated with the project.

PLANNING PHASE(1).pdf and designing phases

  • 1.
    • • • • • INTRODUCTION The systems developmentlife cycle (SDLC) is the process of determining how an information system (IS) can support business needs, designing the system, building it, and delivering it to users. Example Many of the systems that are delivered to the users is significantly late, cost far more than expected, and have fewer features than originally planned. The key person in the SDLC is the systems analyst, who analyzes the business situation, identifies opportunities for improvements, and designs an information system to implement the improvements. Many systems analysts view their profession as one of the most interesting, exciting, and challenging jobs around. As a systems analyst, you will work as a team with a variety of people, including business and technical experts.
  • 2.
    • • • It is importantto remember that the primary objective of the systems analyst is not to make a wonderful system. The primary goal is to develop value for the organization, which for most companies means increasing profits. Many failed systems were abandoned because the analysts tried to build a wonderful system without clearly understanding how the system would support the organization’s goals, improve business processes, and integrate with other information systems to provide value. The goal is not to acquire the tool, because the tool is simply a means to an end; the goal is to enable the organization to perform work better so that it can earn greater profits or serve more effectively.
  • 3.
    • • • • THE SYSTEMS ANALYST Thesystems analyst plays a key role in information systems development projects. The systems analyst works closely with all project team members so that the team develops the right system in an effective way. Systems analysts must understand how to apply technology to solve business problems. In addition, systems analysts may serve as change agents who identify the organizational improvements needed, design systems to implement those changes, and train and motivate others to use the systems.
  • 4.
    • • • • • Systems Analyst Roles Asorganizations and technology have become more complex, most large organizations now build project teams that incorporate several analysts with different, but complementary roles. In smaller organizations, one person may play several of these roles. Here we briefly describe these roles and how they contribute to a systems development project. The systems analyst role focuses on the IS issues surrounding the system. This person develops ideas and suggestions for ways that IT can support and improve business processes, helps design new business processes supported by IT, designs the new information system, and ensures that all IS standards are maintained. The systems analyst will have significant training and experience in analysis, design and in programming.
  • 5.
    • • • • • • The business analystrole focuses on the business issues surrounding the system. This person helps to identify the business value that the system will make, develops ideas for improving the business processes, and helps design new business processes and policies. The business analyst will have business training and experience, plus knowledge of analysis and design. The requirements analyst role focuses on the requirements from the stakeholders associated with the new system. As more organizations recognize the critical role that complete and accurate requirements play in the ultimate success of the system. Requirements analysts understand the business well, are excellent communicators, and are highly skilled.
  • 6.
    • • • • • The infrastructure analystrole focuses on technical issues surrounding the ways the system will interact with the organization’s technical infrastructure (hardware, software, networks, and databases). This person ensures that the new information system conforms to organizational standards and helps to identify infrastructure changes that will be needed to support the system. The infrastructure analyst will have significant training and experience in networking, database administration, and various hardware and software products. The change management analyst role focuses on the people and management issues surrounding the system installation. This person ensures that adequate documentation and support are available to users, provides user training on the new system, and develops strategies to overcome resistance to change.
  • 7.
    • • The project managerrole ensures that the project is completed on time and within budget and that the system delivers the expected value to the organization. The project manager is often a seasoned systems analyst who, through training and experience, has acquired specialized project management knowledge and skills. The roles and the names used to describe them may vary from organization to organization. In addition, there is no single typical career path through these professional roles.
  • 8.
    • THE SYSTEMS DEVELOPMENTLIFE CYCLE In many ways, building an information system is similar to building a house. First, the owner describes the vision for the house to the developer. Second, this idea is transformed into sketches and drawings that are shown to the owner and refined (often, through several drawings, each improving on the other) until the owner agrees that the pictures depict what he or she wants. Third, a set of detailed blueprints is developed that presents much more specific information about the house(e.g., the layout of rooms, placement of plumbing fixtures and electrical outlets, and so on). Finally, the house is built following the blueprints—and often with some changes and decisions made by the owner as the house is erected.
  • 9.
    • • Building an informationsystem using the SDLC follows a similar set of four fundamental phases: planning, analysis, design, and implementation. Each phase is itself composed of a series of steps, which rely on techniques that produce deliverables (specific documents and files that explain various elements of the system).
  • 10.
    • 1. • • • Planning The planning phaseis the fundamental process of understanding why an information system should be built and determining how the project team will go about building it. It has two steps: During project initiation, the system’s business value to the organization is identified how will it lower costs or increase revenues? Most ideas for new systems come from outside the IS area (from the marketing department, accounting department, etc.) in the form of a system request. A system request presents a brief summary of a business need, and it explains how a system that supports the need will make business value. The IS department works together with the person or department
  • 11.
    • • The system requestand feasibility analysis are presented to an information systems approval committee (sometimes called a steering committee), which decides whether the project should be undertaken. 2. Once the project is approved, it enters project management. During project management, the project manager prepare a work plan, staffs the project, and puts techniques in place to help the project team control and direct the project through the entire SDLC.
  • 12.
    • • • Analysis The analysis phaseanswers the questions of who will use the system, what the system will do, and where and when it will be used. During this phase, the project team investigates any current system(s), identifies improvement opportunities, and develops a concept for the new system. This phase has three steps: 1. An analysis strategy is developed to guide the project team’s efforts. Such as A study of the current system and its problems, and envisioning ways to design a new system. 2. The next step is requirements gathering (e.g., through interviews, group workshops, or questionnaires). The analysis of this information—in conjunction with input from the project sponsor and many other people—leads to the development of a concept for a new
  • 13.
    • The systemconcept is then used as a basis to develop a set of business analysis models that describes how the business will operate if the new system were developed. 3. The analyses, system concept and models are combined into a document called the system proposal, which is presented to the project sponsor and other key decision makers (e.g., members of the approval committee) who will decide whether the project should continue to move forward.
  • 14.
    • • Design The design phasedecides how the system will operate in terms of the hardware, software, and network infrastructure that will be in place; the user interface, forms, and reports that will be used; and the specific programs, databases, and files that will be needed. The steps in the design phase determine exactly how the system will operate. The design phase has four steps: 1. Whether the system will be developed by the company’s own programmers, whether its development will be outsourced to another firm (usually a consulting firm), or whether the company will buy an existing software package. 2. This leads to the development of the basic architecture design for the system that describes the hardware, software, and network infrastructure that will be used. 3. The database and file specifications are developed. 4. Defines the programs that need to be written and exactly what each program will do.
  • 15.
    • • • Implementation The final phasein the SDLC is the implementation phase, during which the system is actually built (or purchased, in the case of a packaged software design and installed). This is the phase that usually gets the most attention, because for most systems it is the longest and most expensive single part of the development process. This phase has three steps: 1. System construction is the first step. The system is built and tested to ensure that it performs as designed. Since the cost of fixing bugs can be immense, testing is one of the most critical steps in implementation. Most organizations spend more time and attention on testing than on writing the programs in the first place.
  • 16.
    • • 2. The systemis installed. Installation is the process by which the old system is turned off and the new one is turned on. There are several approaches that may be used to convert from the old to the new system. One of the most important aspects of conversion is the training plan, used to teach users how to use the new system and manage the changes caused by the new system. 3. The analyst team establishes a support plan for the system. this plan usually includes a formal or informal post-implementation review, as well as a systematic way for identifying major and minor changes needed for the system.
  • 17.
    • • • PROJECT IDENTIFICATION ANDINITIATION Where do project ideas come from? A project is identified when someone in the organization identifies a business need to build a system. Examples of business needs include supporting a new marketing campaign, reaching out to a new type of customer. Sometimes, needs arise from some kind of “pain” within the organization, such as a drop in market share, poor customer service levels, unacceptable product defect rates, or increased competition. FEASIBILITY ANALYSIS Feasibility analysis guides the organization in determining whether to proceed with the project. Feasibility analysis also identifies the important risks associated with the project that must be managed if the project is approved. Most of the time feasibility analysis include techniques to assess three
  • 18.
    • • • • The technical feasibility(Can we build it?) The first technique in the feasibility analysis is to assess the technical feasibility of the project, the extent to which the system can be successfully designed, developed, and installed by the IT group. Technical feasibility analysis is in essence, a technical risk analysis that strives to answer the question: “Can we build it?” When analysts are unfamiliar with the business application area, they have a greater chance of misunderstanding the users. In general, the development of new systems is riskier than extensions to an existing system.
  • 19.
    • • Project size isan important consideration, whether measured as the number of people on the development team, the length of time it will take to complete the project, or the number of distinct features in the system. Larger projects present more risk, because they are more complicated to manage and because there is a greater chance that some important system requirements will be overlooked or misunderstood.
  • 20.
    • • • • The extent towhich the project is highly integrated with other systems (which is typical of large systems) can cause problems, because complexity is increased when many systems must work together. Finally, project teams need to consider the compatibility of the new system with the technology that already exists in the organization. New technology and applications need to be able to integrate with the existing environment for many reasons. They may rely on data from existing systems, they may produce data that feed other applications, and they may have to use the company’s existing communications
  • 21.
    • • • • The economic feasibility(Will it provide business value?) The second element of a feasibility analysis is to perform an economic feasibility analysis (also called a cost–benefit analysis). This attempts to answer the question “Should we build the system?” Economic feasibility is determined by identifying costs and benefits associated with the system, assigning values to them, calculating future cash flows, and measuring the financial worthiness of the project. Keep in mind that organizations have limited capital resources and multiple projects will be competing for funding. The more expensive the project, the more rigorous and detailed the analysis should be. What about the intangible benefits and costs? Sometimes, it is acceptable to list intangible benefits, such as improved customer service, without assigning a dollar value. Other times, estimates have to be made regarding how much an intangible benefit is “worth.”
  • 22.
    • • We suggest thatyou quantify intangible costs or benefits if at all possible. If you do not, how will you know if they have been realized? Suppose that a system claims to improve customer service. This benefit is intangible, but let’s assume that the improvement in customer service will decrease the number of customer complaints by 10% each year over three years and that $200,000 is currently spent on phone charges and phone operators who handle complaint calls. Here Suddenly, we have some very tangible numbers with which to set goals and measure the originally intangible benefit.
  • 23.
    • • • • The organizational feasibility(If we build it, will it be used?) How well the system ultimately will be accepted by its users and incorporated into the ongoing operations of the organization. There are many organizational factors that can have an impact on the project. In essence, an organizational feasibility analysis attempts to answer the question “If we build it, will they come?” One way to assess the organizational feasibility of the project is to understand how well the goals of the project align with business objectives. Many projects fail if the IT department alone initiates them and there is little or no alignment with business unit or organizational strategies. A second way to assess organizational feasibility is to conduct a stakeholder analysis. A stakeholder is a person, group, or organization that can affect (or can be affected) by a new system.
  • 24.
    • • • • • A third importantset of stakeholders is the system users who ultimately will use the system once it has been installed in the organization. Too often, the project team meets with users at the beginning of a project and then disappears until after the system is developed. In this situation, rarely does the final product meet the user expectations. User participation should be promoted throughout the development process to make sure that the final system will be accepted and used, by getting users actively involved in the development of the system (e.g., performing tasks, providing feedback, and making decisions). Remember—the feasibility study should be revised several times during the project at points where the project team makes critical decisions about the system (e.g., before the design begins). The final feasibility study helps organizations make wiser investments regarding IS because it forces project teams to consider technical, economic, and organizational factors that can affect their projects.
  • 25.
    • • • • DEVELOPING THE PROJECTPLAN Once the project is launched by being selected by the approval committee, it is time to carefully plan the project. Generally speaking, the project management phases consist of initiation, planning, execution, control, and closure. In large organizations or on large projects, the role of project manager is commonly filled by a professional specialist in project management. In smaller organizations or on smaller projects, the systems analyst may fill this role. The project manager must make a decisions regarding the project, including determining the best project methodology, developing a work plan for the project, determining a staffing plan, and establishing mechanisms to coordinate and control the project.
  • 26.
    • • • • Project Methodology Options Aswe know the Systems Development Life Cycle (SDLC) provides the foundation for the processes used to develop an information system. A methodology is a formalized approach to implementing the SDLC (i.e., it is a list of steps and deliverables). There are many different systems development methodologies, and they vary in terms of the progression that is followed through the phases of the SDLC. Many organizations have their own internal methodologies that have been refined over the years, and they explain exactly how each phase of the SDLC is to be performed in that company. Here we will review several of the predominant methodologies that have evolved over time.
  • 27.
    • • • Waterfall Development With waterfalldevelopment, analysts and users proceed sequentially from one phase to the next. The key deliverables for each phase are typically voluminous (often, hundreds of pages) and are presented to the approval committee and project sponsor for approval as the project moves from phase to phase. Once the work produced in one phase is approved, the phase ends and the next phase begins. As the project progresses from phase to phase, it moves forward in the same manner as a waterfall.
  • 28.
    • While itis possible to go backward through the phases (e.g., from design back to analysis), it is quite difficult. (Imagine yourself as trying to swim upstream in a waterfall).
  • 29.
    • • • • Waterfall development methodologieshave the advantages of identifying requirements long before programming begins and limiting changes to the requirements as the project proceeds. The key disadvantages are that the design must be completely specified before programming begins, a long time elapses between the completion of the system proposal in the analysis phase and the delivery of system. If the project team misses an important requirement, expensive post-implementation programming may be needed. Users may forget the original purpose of the system, since so much time has elapsed between the original idea and actual implementation.
  • 30.
    1. 2. • • • There are twoimportant variants of waterfall development. Parallel development V-Model The parallel development methodologies evolved to address the lengthy time frame of waterfall development. Instead of doing the design and implementation in sequence, a general design for the whole system is performed. Then the project is divided into a series of subprojects that can be designed and implemented in parallel.
  • 31.
    • • • Once all subprojectsare complete, there is a final integration of the separate pieces and the system is delivered. Parallel development reduces the time required to deliver a system, so changes in the business environment are less likely to produce the need for rework. This approach still suffers from problems: If the subprojects are not completely independent, design decisions in one subproject may affect another, and at the project end integrating the subprojects may be quite challenging.
  • 33.
    • • • • The V-model isanother variation of waterfall development that pays more explicit attention to testing. The development process proceeds down the left-hand slope of the V, defining requirements and designing system components. At the base of the V, the code is written. On the upward-sloping right side of the model, testing of components, integration testing and finally, acceptance testing are performed. In this manner, each level of testing is clearly linked to a part of the analysis or design phase, helping to ensure high quality and relevant testing and maximize test effectiveness.
  • 34.
    • • • The V-model issimple and straightforward and improves the overall quality of systems through its emphasis on early development of test plans. Testing focus and expertise is involved in the project earlier rather than later plus, the testers gain knowledge of the project early. It still suffers from the rigidity of the waterfall development process, however, and is not always appropriate for the dynamic nature of the business environment.
  • 36.
    • • • • Rapid Application Development(RAD) Rapid application development is a collection of methodologies that emerged in response to the weaknesses of waterfall development and its variations. RAD incorporates special techniques and computer tools to speed up the analysis, design, and implementation phases in order to get some portion of the system developed quickly. CASE (computer-aided software engineering) tools, JAD (joint application development) sessions, fourth-generation/visual programming languages (e.g., Visual Basic.NET), and code generators may all play a role in RAD. While RAD can improve the speed and quality of systems development, but it may also introduce a problem in managing user expectations.
  • 37.
    • • • • • As systems aredeveloped more quickly and users gain a better understanding of information technology, user expectations may dramatically increase and system requirements may expand during the project. RAD may be conducted in a variety of ways. Iterative development breaks the overall project into a series of versions that are developed sequentially. Iterative development gets a preliminary version of the system to the users quickly so that business value is provided. Since users are working with the system, important additional requirements may be identified and added into subsequent versions. The chief disadvantage of iterative development is that users begin to work with a system that is intentionally incomplete.
  • 39.
    • • • • • System prototyping System prototypingperforms the analysis, design, and implementation phases at the same time in order to quickly develop a simplified version of the proposed system and give it to the users for evaluation and feedback. The system prototype is a “quick and dirty” version of the system and provides minimal features. Following reaction and comments from the users, the developers reanalyze, redesign, and reimplement a second prototype that corrects deficiencies and adds more features. This cycle continues until the analysts, users, and sponsor agree that the prototype provides enough functionality to be installed and used in the organization. System prototyping very quickly provides a system for users to evaluate and reassures users that progress is being made.
  • 40.
    • • This approach isvery useful when users have difficulty expressing requirements for the system. A disadvantage of this approach is the lack of careful, methodical analysis prior to making design and implementation decisions.
  • 41.
    • • • • Throwaway prototyping Throwaway prototypingincludes the development of prototypes, but uses the prototypes primarily to explore design alternatives rather than as the actual new system. Throwaway prototyping has an in-depth analysis phase that is used to gather requirements and to develop ideas for the system concept. Each of the issues is examined by analyzing, designing, and building a design prototype. A design prototype is not intended to be a working system. It contains only enough detail to enable users to understand the issues under consideration.
  • 42.
    • • • • • A system thatis developed by this type of methodology probably requires several design prototypes during the analysis and design phases. Each of the prototypes is used to minimize the risk associated with the system by confirming that important issues are understood before the real system is built. Once the issues are resolved, the project moves into design and implementation. Throwaway prototyping balances the benefits of careful analysis and design phases with the advantages of using prototypes to refine key issues before a system is built. It may take longer to deliver the final system compared with system prototyping but the approach usually produces more stable and reliable systems.
  • 44.
    • • • • Agile Development Agile developmentis a group of programming-centric methodologies that focus efficiently on the SDLC. Much of the modeling and documentation overhead is eliminated instead face-to-face communication is preferred. A project emphasizes simple, iterative application development in which every iteration is a complete software project, including planning, requirements analysis, design, coding, testing, and documentation. Cycles are kept short (one to four weeks), and the development team focuses on adapting to the current business environment.
  • 45.
    • • • • There are severalpopular approaches to agile development, including extreme programming (XP), Scrum, and dynamic systems development method (DSDM) . Here, we briefly describe extreme programming(XP). Extreme programming gives attention to customer satisfaction and teamwork. Communication, simplicity, feedback, and courage are core values. Developers communicate with customers and fellow programmers, Designs are kept simple and clean. Early and frequent testing provides feedback and developers are able to respond to changing requirements and technology. Project teams are kept small.
  • 46.
    • • • • An XP projectbegins with user stories that describe what the system needs to do. Then, programmers code in small, simple modules and test to meet those needs. Standards are very important to minimize confusion, so XP teams use a common set of names, descriptions, and coding practices. XP projects deliver results sooner than even the RAD approaches. Furthermore, it is recommended only for small groups of developers and it is not advised for mission-critical applications.
  • 47.
    • • Since little analysisand design documentation is produced with XP, there is only code documentation; therefore, maintenance of large systems developed using XP may be impossible. Finally, the methodology requires considerable on-site user input, something that is frequently difficult to obtain.
  • 48.
    • • • • For small projectswith highly motivated, cohesive, stable, and experienced teams, XP should work just fine. However, if the project is not small or the teams aren’t jelled, then the likelihood of success for the XP project is reduced. Consequently, the use of XP in combination with outside contractors produces a highly questionable outcome, since the outside contractors may never “jell” with insiders. XP requires a great deal of discipline to prevent projects from becoming unfocused and chaotic.
  • 49.
    • • • Agile versus Waterfall-BasedMethodologies Agile development approaches have existed for over a decade. Agile development practices were made because of dissatisfaction with the sequential, inflexible structure of waterfall based approaches. Presently, agile development has made inroads into software development organizations. Many organizations are experimenting with agile even while continuing to employ traditional waterfall approaches.
  • 50.
    • • • In fact, suggestingthat an organization must be “all agile” or “all waterfall” is a false choice. Many software developers are actively seeking to integrate the best elements of both waterfall and agile into their software development practices. Hybrid agile-waterfall approaches are evolving. The process of developing information systems is never static. Most IS departments and project managers recognize that the choice of the “best” development methodology depends on project characteristics.
  • 52.
    • • • • • Selecting the AppropriateDevelopment Methodology The first challenge faced by project managers is to select which methodology to use. Choosing a methodology is not simple, because no one methodology is always best. Many organizations have standards and policies to guide the choice of methodology. You will find that organizations range from having one “approved” methodology to having several methodology options or to having no formal policies at all. Many of the RAD and agile development methodologies require the use of new tools and techniques that have a significant learning curve. Often, these tools and techniques increase the complexity of the project and require extra time for learning. Once they are adopted and the team becomes experienced, the tools and techniques can significantly increase the speed in which the methodology can deliver a final system.
  • 53.
    • • • • • Clarity of UserRequirements System prototyping and throwaway prototyping are usually more appropriate when user requirements are unclear, because they provide prototypes for users to interact with early in the SDLC. Agile development may also be appropriate if on-site user input is available. Familiarity with Technology If the system is designed without some familiarity with the base technology, risks increase because the tools may not be capable of doing what is needed. Throwaway prototyping is particularly appropriate for situations where there is a lack of familiarity with technology, because it explicitly encourages the developers to make design prototypes for areas with high risks. Iterative development is good as well, because opportunities are
  • 54.
    • • • • • System Complexity Complex systemsrequire careful and detailed analysis and design. Throwaway prototyping is particularly well suited to such detailed analysis and design, but system prototyping is not. the waterfall methodologies can handle complex systems. System Reliability System reliability is usually an important factor in system development. After all, who wants an unreliable system? However, reliability is just one factor among several. For some applications, reliability is truly critical (e.g., medical equipment, missile control systems), while for other applications it is merely important (e.g., games, Internet video). The V-model is useful when reliability is important, due to its emphasis on testing.
  • 55.
    • • • • Throwaway prototyping ismost appropriate when system reliability is a high priority, because detailed analysis and design phases are combined with the ability for the project team to test many different approaches through design prototypes. System prototyping is generally not a good choice when reliability is critical, due to the lack of careful analysis and design phases that are essential to dependable systems. Short Time Schedules Projects that have short time schedules are well suited for RAD methodologies because those methodologies are designed to increase the speed of development. Iterative development and system prototyping are excellent choices when time lines are short because they best enable the project team to adjust the functionality in the system on the basis of a specific delivery date.
  • 56.
    • • • Estimating the ProjectTime Frame The project manager will have to develop a preliminary estimate of the amount of time the project will take. Estimation can be performed manually or with the help of an estimation software package there are over 50 available on the market. The estimates developed at the start of a project are usually based on a range of possible values (e.g., the design phase will take three to four months) and gradually become more specific as the project moves forward. The numbers used to calculate these estimates can come from several sources. The estimates can be provided with the methodology taken from projects with similar tasks and technologies, or provided by
  • 57.
    • • • One of thegreatest strengths of systems consulting firms is the past experience that they offer to a project. The simplest method uses the amount of time spent in the planning phase to predict the time required for the entire project. The idea is that a simple project will require little planning, and a complex project will require more planning.
  • 58.
    • • • • Developing the WorkPlan Once a project manager has a general idea of the size and approximate schedule for the project, he or she develops a work plan. Which is a dynamic schedule that records and keeps track of all of the tasks that need to be accomplished over the course of the project. To develop a work plan, the project manager identifies the tasks that need to be accomplished and determines how long each one will take. Identify Tasks Remember that the overall objectives for the system were recorded on the system request and the project manager’s job is to identify all the tasks that will be needed to accomplish those objectives.
  • 59.
    • • • • Using an existingmethodology is the most popular way to develop a work plan, because most organizations have a methodology that they use for projects. If a project manager prefers to begin from scratch, he or she can use a structured, top-down approach whereby high-level tasks are defined first and then broken down into subtasks. Each step is then broken down in turn and numbered in a hierarchical fashion. This will be the backbone of the project work plan. The work breakdown structure can be organized in one of two ways: by SDLC phase or by product.
  • 61.
    • • • • STAFFING THE PROJECT Staffingthe project includes determining how many people should be assigned to the project, matching people’s skills with the needs of the project, motivating them to meet the project’s objectives, and minimizing project team conflict that will occur over time. Many of the times people assign more staff to a project to shorten the project’s length, but this is not a wise move. Adding staff resources does not translate into increased productivity; staff size and productivity share a disproportionate relationship, mainly because a large number of staff members is more difficult to coordinate. The more a team grows, the more difficult it becomes to manage.
  • 62.
    • • The rule ofthumb is to keep team sizes under 8 to 10 people. If more people are needed, make sub teams. In this way, the project manager can keep the communication effective within small teams, which in turn communicate to a contact person at a higher level in the project.
  • 63.
    • • • When you makestaff assignments, remember that people have technical skills and interpersonal skills, and both are important on a project. Technical skills are useful for working with technical tasks and in trying to understand the various roles that technology plays in the particular project. Interpersonal skills on the other hand include interpersonal and communication abilities that are used when dealing with business users, senior management executives and other members of the project team.
  • 64.
    • • 1. 2. 3. Ideally, project rolesare filled with people who have the right skills for the job. When the skills of the available project team members do not match those actually required by the project, the project manager has several options to improve the situation. First, people can be pulled off other projects. This is the most disruptive approach from the organization’s perspective. Using outside help—such as a consultant or contractor to train team members. Mentoring may also be an option; a project team member can be sent to work on another similar project so that he or she can return with skills to apply to the current job.
  • 65.
    • • • • Motivation Assigning peopleto tasks isn’t enough; project managers need to motivate the people to make the project a success. Handling Conflict The third component of staffing is organizing the project to minimize conflict among group members. MANAGING AND CONTROLLING THE PROJECT The science/art of project management is interchanging among three important concepts: size of the system (in terms of what it does), time to complete the project (when the project will be finished), and cost of the project. Think of these three things as interdependent levers that the project manager controls throughout the SDLC.
  • 66.
    • • • Whenever one leveris pulled, the other two levers are affected in some way. For example, if a project manager needs to readjust a deadline to an earlier date, then the only solution is to decrease the size of the system (by eliminating some of its functions) or to increase costs by adding more people or having team members work overtime. The manager needs to estimate each of these levers and then continuously assess how to roll out the project in a way that meets the organization’s needs.
  • 67.
    • • • • Managing Risk Many thingscan cause risks: weak personnel, scope creep, poor design, and overly optimistic estimates. The project team must be aware of potential risks so that problems can be avoided or controlled well ahead of time. Typically, project teams develop a risk assessment, or a document that tracks potential risks along with an evaluation of the likelihood of the risk and its potential impact on the project. A risk could be avoided, or even eliminated by dealing with its root cause. For example, imagine that a project team plans to use new technology, but its members have identified a risk in the fact that its members do not have the right technical skills.
  • 68.
    • • • One plan toeliminate the root cause of the risk is by finding time and resources that are needed to provide proper training to the team. Most project managers keep of potential risks, even prioritizing them according to their magnitude and importance. The best project managers, however, work hard to keep risks from having an impact on the schedule and costs associated with the project.