For more Https://www.ThesisScientist.com
1
Performance Evaluation of Reactive and
proactive Routing protocols in VANET
A Dissertation Report Submitted in the Partial Fulfilment of
The Award of the Degree of
MASTER OF TECHNOLOGY
IN
COMPUTER SCIENCE AND ENGINEERING
Under Guidance of: Submitted By:
Name of Internal Guide Name of Students
(Designation) Roll No
LOGO
DEPARTMENT OF COMPUTER SCIENCE
For more Https://www.ThesisScientist.com
2
DECLARATION………………………………………………………………. i
ACKNOWLEDGEMENTS................................................................................. ii
CERTIFICATE ……………………………………………………................... iii
ABSTRACT…………………………………………………………………….. iv
LIST OF FIGURES……………………………………………….................... viii
LIST OF TABLES……………………………………………………………... xi
LIST OF ABBREVIATIONS…………………………………………………. xii
CHAPTER 1 INTRODUCTION
1.1. Introduction…………………………………………………………....
1.2. Description of Broad Area……………………………………………
1.2.1. VANET Overview………………………………………………
1.2.2. VANET Architecture…………………………………………..
1.2.3. Types of VANET Architecture..............................................
1.2.4. VANET Standards, Regulations and Layered Architecture........
1.2.5. Some other wireless technologies in VANET...........................
1.3. Application of VANETs……………………………………….
1.3.1. Safety oriented applications of VANET…………………………
1.3.2. Convenience oriented applications of VANET..........................
1.3.3. Commercial oriented application.............................................
1.4. Security Challenge of VANET..........................................................
1.5. Attacks on VANET..........................................................................
1.6. Mobility Models..............................................................................
1.7. VANET Routing Protocols………………………………...................
1.7.1. Proactive Routing Protocols……………………………………
1.7.2. Reactive Routing Protocols……………………………………
1.8. Motivation……………………………………………………………..
1.9. Problem Statement………………………………………………........
1.10. Aims and Objectives……………………………………………
1.11. Methodology……………………………………………………
1.12. Layout of the Dissertation……………………………………
1.13. Conclusion………………………………………………………
1
1
2
3
3
7
9
11
12
12
12
15
15
16
18
20
20
22
23
24
24
25
26
27
For more Https://www.ThesisScientist.com
3
CHAPTER 2 LITERATURE REVIEW....................................................
2.1 Introduction…………………………………………………………………
2.2 VANET Routing Protocols…………………………………………………
2.3 Reactive Routing Protocols…………………………………………………
2.3.1 Ad hoc On Demand Distance Vector Routing……………………….
2.3.2 Dynamic Source Routing……………………………………..............
2.4 Proactive Routing Protocols………………………………………………..
2.4.1 Destination Sequence Distance Vector Routing Protocols…...............
2.5 Simulation Tools…………………………………………………………….
2.5.1Mobility Generators…………………………………………………..
2.5.2 VANET Simulators…………………………………………………..
2.5.3 Network Simulators………………………………………………….
2.6 Classification of VANET Applications………………………………….....
2.7 Safety Applications in VANET...............................................................
2.8 State of The Art....................................................................................
2.7 Conclusion…………………………………………………………………..
28
28
29
30
30
34
35
35
37
37
41
42
46
49
52
58
For more Https://www.ThesisScientist.com
4
Chapter 1
INTRODUCTION
In this chapter a brief introduction to basic concepts behind the emerging area of
Vehicular Ad hoc Networks (VANET) has been described. This chapter also describes
its architecture, domains and standards, at the same time this chapter describes an
overview of its applications, routing protocols and security challenges.
1.1 Introduction:
The increasing demand of wireless communication and wireless devices have tends to
research on self organizing, self healing networks without the interference of any
centralized or pre-established infrastructure/authority [2]. The networks with the
absence of any centralized or pre-established infrastructure are known as Ad hoc
networks [4]. Ad hoc Networks are the category of wireless networks that uses multi
hop radio relay.
Figure 1.1: Working structure of VANET
For more Https://www.ThesisScientist.com
5
Vehicular Ad hoc Networks (VANET) is the subclass of Mobile Ad Hoc Networks
(MANETs) [4]. It is the most advanced technology that provides Intelligent
Transportation System (ITS) in wireless communication among vehicles to vehicles
and road side equipment (RSUs) to vehicles according to IEEE 802.11p standard [2].
VANET provides broad range of safety and non safety applications. Safety
application provides safety to the passengers such as lane change warning, collision
detection etc. It also provides comfort and commercial applications to the road users
such as electronic toll collection, audio/video exchanging, electronic payments, route
guidance, weather information, mobile E-commerce, internet access etc. Figure 1.1[1]
shows the overall working structure of Vehicular Ad hoc Network (VANET).
1.2 VANET Overview:
Vehicular Ad hoc Networks (VANETs) is a subclass of Mobile Ad Hoc Networks
(MANETs) that has emerged because of recent growth in wireless technology and
sensors networks [2, 4]. Vehicular Ad hoc Networks (VANETs) are one of ad-hoc
network‟s real applications where communication among vehicles and nearby fixed
equipment is possible. It reduces both traffic congestion and vehicles crashes which
are serious issues throughout the world.
1.2.1 VANET Architecture:
Vehicular Ad hoc Network (VANET) system architecture [5] consists of three
different types of domains such as in-vehicle, ad hoc, and infrastructure domains and
many individual components such as application unit, on-board unit, and road-side
unit. The figure 1.2[14] shows the all components and domains of VANET.
For more Https://www.ThesisScientist.com
6
Figure 1.3: VANET System Architecture.
In-Vehicle Domain: This domain consists of one or more applications units (AUs)
and a single On-Board Unit (OBU) that resides inside a vehicle [19]. Applications
Units (AUs) is an in- vehicle entity, multiple AUs can be plugged in with a single
OBU and share the OBU processing and wireless resources. An On-Board Unit
(OBU) is used for providing the vehicle-to-infrastructure (V2I) and vehicle-to-vehicle
(V2V) communication. An OBU is equipped with a single network device based on
IEEE 802.11p radio technology; basically network device is used for sending,
receiving and forwarding the safety and non safety messages in the ad hoc domain .
For more Https://www.ThesisScientist.com
7
Ad hoc Domain: This VANET domain composed of vehicles or nodes that equipped
with On-Board Unit (OBUs) and road-side units (RSUs), that forming the VANET
[19]. A road side unit is a physical device located at fixed positions like hospitals,
shopping complexes, colleges, road highways etc. An RSU is equipped with at least a
network device based on IEEE 802.11p standard [30]. The main function of RSU is to
provide the internet connectivity to the OBUs. On-Board Units (OBUs) form a mobile
ad hoc network that allows communications among vehicles without the need for a
centralised coordination instance. Two vehicles directly communicate via On-Board
Units (OBUs) if wireless connectivity exists among them; else multi-hop
communications are used to forward data [30].
Infrastructure Domain: The infrastructure domain consists of Road-Side Units
(RSUs) and wireless Hot-Spots (HS) that the vehicles access for safety and comfort
based applications [18, 29]. These two types of infrastructure access, road-side units
(RSU) and Hot-Spots (HS).In case that neither road-side units (RSUs) nor Hot-Spots
(HT) provide internet access, OBUs can also utilise communication abilities of
several radio networks or technologies such as GPRS, GSM, WiMax, if they are
integrated in the On-Board Unit (OBU), in particular for non-safety applications.
Application Units (AUs): An Applications Units (AUs) is an in-vehicle entity,
multiple AUs can be plugged in with a single OBU and share the OBU processing and
wireless resources [29]. Examples of Application Units (AUs) are I) safety
applications devices like hazard-warning, or ii) a navigation system with
communication capabilities. Multiple Application Units can be plugged in with a
single On-Board Unit (OBU) simultaneously and share the On-Board Units (OBUs)
processing and wireless resources. An Application Unit (AU) communicates solely
via the On-Board Unit (OBU), which handles all mobility and networking functions
on the Application Unit (AU) behalf. The distinction between an Application Unit
(AU) and an On-Board Unit (OBU) is only logical and an Application Unit (AU) can
be physically co-located with an OBU [29].
On-Board Units (OBUs): The On-Board Unit (OBU) used for vehicle to vehicle
(V2V) communications and vehicle to infrastructure or road side unit (V2I)
For more Https://www.ThesisScientist.com
8
communications [29]. It also provides communication services to the application units
and also forwards data on behalf of other On-Board Units (OBUs) in the ad hoc
domain. An On-Board Unit (OBU) is equipped with at least a single network device f
IEEE 802.11p standard. This network device is responsible for sending, receiving and
forwarding safety and non safety messages in the ad-hoc domain. The main functions
and procedures of On-Board Unit (OBU) includes wireless radio access, geographical
ad hoc routing, network congestion control, reliable message transfer, data security,
IP mobility support, and others.
Road-Side Units (RSUs): A Road-Side Unit (RSU) is a physical device situated at
fixed positions along roads and highways, or at dedicated locations such as colleges,
petrol pumps, parking places, hospitals, shopping complexes, restaurants etc [19, 29].
A Road-Side Unit (RSU) is equipped with at least a network device based on IEEE
802.11p. The main function of RSU is to provide the internet connectivity to the
OBUs. An overview of the main functions performed by RSU is given below.
i. Extending the communication range of an ad hoc network by means of re-
distribution of information to other OBUs and cooperating with other RSUs in
forwarding or in distributing safety information (Figure 1.4).
ii. Running safety applications, such as for vehicle-to-infrastructure warning (e.g.
low bridge warning, work-zone warning), and act as information source
(Figure 1.5).
iii. Providing internet connectivity to all OBUs for accessing safety and non
safety applications (Figure 1.6).
Figure 1.4: RSU extends communication range
For more Https://www.ThesisScientist.com
9
Figure 1.5: RSU acts as information source
Figure 1.6: RSU providing internet access
2. Motivation
Traffic safety is a major challenge recognised by the major players in the automotive
industry and by many governments. Traffic delays continue to increase, wasting many
hours for peak time travellers. Apart from traffic safety and efficiency, features like
internet access, entertainment, payment services and information updates into can be
integrated into vehicles to improve passenger comfort. Normally a driver, has
incomplete information about road conditions, speed and location of vehicles around
them, and is forced to make decisions like breaking and lane changing without the
benefit of whole data. Real time communication between vehicles or between vehicles
and road-side infrastructure can improve traffic safety and efficiency [7]. For
For more Https://www.ThesisScientist.com
10
example, if a vehicle needs to slow down due to an accident ahead, it will broadcast
warning messages to neighbouring vehicles. The vehicles behind it will thus be
warned before they actually see the accident, helping the drivers react faster. In
another scenario, if vehicles can transmit traffic congestion information to other
vehicles in its transmission range, it can help other vehicles receiving the information
to chose alternate routes and avoid traffic congestion.
Vehicular Ad hoc Networks (VANETs), an extension of mobile ad hoc networks
(MANET) [8], were developed with a view to enable real-time communication
between mobile nodes (either vehicles or road side infrastructure) over wireless links,
primarily with a view to enable traffic safety and efficiency. The communication
between two or more nodes in a Vehicular Ad hoc Networks (VANET) faces many
unique challenges [8]. This is especially true for safety-critical applications like
collision avoidance, pre-crash sensing, lane change etc. Factors like high vehicle
speeds, low signal latencies, varying topology, total message size, traffic density etc.
induce challenges that makes conventional wireless technologies and protocols
unsuitable for Vehicular Ad hoc Networks (VANETs).Apart from the performance
challenges, there are many security issues unique to VANET like authenticating
message sender, verifying validity of message data (like vehicle position), providing
node privacy with non-repudiation, certificate revocation, availability etc. All these
performance and security requirements contribute to make VANET safety
applications challenging unlike other wireless applications.
3. Problem Statement:
There are many comparative studies and surveys that compare various ad hoc routing
in VANET environment. The simulations performed in these comparative studies are
very basic do not incorporate with the large number of nodes in real Vehicular Ad hoc
Network environment. The main aim of our dissertation work is to firstly investigate
the reactive and proactive routeing protocols than examine the performance of
selected reactive routing protocols i.e. Destination Sequence Distance Vector Routing
(DSDV), Ad hoc On Demand Distance Vector (AODV), Optimized Link State
Routing (OLSR) and Dynamic Source Routing (DSR)by taking three performance
metrics like network load, throughput and end-to-end delay with varying number of
mobile nodes or vehicle node density (100, 150, 200, 250, 300 and 350) i.e. low
For more Https://www.ThesisScientist.com
11
vehicle-node density (100 and 150 mobile nodes) medium vehicle-node density (200
and 250) mobile nodes) and high vehicle-node density (300 and 350 mobile nodes)
with constant mobility 10m/s.hen the selected routing protocols (OLSR, DSR) have
been simulating via a simulation tool i.e. OPNET Modeler v14.5 and compared in
terms of network load, throughput and packet end to end delay.
4. Aims and objectives:
The main aim of this dissertation is to evaluate the performance of Four routing
protocols i.e. Destination Sequence Distance Vector Routing (DSDV), Ad hoc On
Demand Distance Vector (AODV), Optimized Link State Routing (OLSR) and
Dynamic Source Routing (DSR) with varying number of mobile nodes or vehicle
node densities (100, 150, 200, 250, 300 and 350) i.e. low vehicle-node density (100
and 150 mobile nodes) medium vehicle-node density (200 and 250) mobile nodes)
and high vehicle-node density (300 and 350 mobile nodes) with constant mobility
10m/s. After getting simulation results a detail comparative study of AODV, DSDV,
OLSR and DSR for Vehicular Ad hoc Network (VANET) have been performing. The
comparative study based on different performance metrics i.e. throughput, packet end
to end delay and network load. To achieve this aim we have set the following
objectives:
 To conduct a detailed literature survey to review the current state of art of
routing protocols used in Vehicular Ad hoc Networks.
 To explore different classification of routing protocols in Vehicular Ad hoc
Networks. Furthermore also identify the major performance issues in such
networks.
 To evaluate the performance of selected routing protocols with varying
number of mobile nodes
 Perform a detail comparative analysis of selected routing protocols by taking
three performance metrics.
5. Methodology:
In this dissertation, following steps are carried out to achieve the objectives of this
thesis work.
For more Https://www.ThesisScientist.com
12
5.1 Literature Review: In these steps a detailed literature review of any published
work that relevant to the dissertation area is carried out.
5.2 Understanding Background Information: In this step a detail study of the area
of dissertation is carried out for better understanding of the subject of dissertation. It
is simple to start with Mobile Ad hoc Network (MANET) which are the base of
Vehicular Ad hoc Network.
5.3 Functionality of Routing Protocols: In this step a detail study of various ad hoc
routing protocols: reactive routing protocols (OLSR, DSR) and proactive routing
protocols (DSDV, OLSR) is carried out for understanding the functionality of routing
protocols.
5.4 Simulation Tool: In this step a detail study of various network simulators,
mobility generators and VANET simulators is carried out. And select a simulation
tool for our dissertation work.
5.5 Simulation: In this dissertation work we employed OPNET Modeler v14.5 for
performance evaluation of AODV, DSDV, OLSR and DSR routing protocols. The
performance comparison of selected routing protocols (AODV, DSDV, OLSR and
DSR) will be done by consideration of with varying number of mobile nodes or
vehicle node densities taking with varying mobility. Then results are compared in the
terms of performance metrics i.e. throughput, packet delay and network load.
5.6 Analysis of Results: In this step result obtained for the selected routing protocols
(AODV, DSDV, OLSR and DSR) by using considered performance metrics and
scenarios is carried out. After analysis of results a detailed comparative study of
selected routing protocols is performed.
For more Https://www.ThesisScientist.com
13
Chapter 2
LITERATURE REVIEW
In this chapter a detail literature review on Vehicular Ad- Hoc Networks (VANETs)
has been carried out. This chapter also describes a detail overview of VANET routing
protocols, at the same time this chapter also describes several VANET simulators,
network simulators and mobility generators that used in simulation for Vehicular Ad
hoc Networks.
2.1 Introduction:
There are several routing protocols designed for Vehicular Ad hoc Networks
classified either as proactive or reactive that have been describes in next section.
There are some ad hoc routing protocols which are combination of both proactive and
For more Https://www.ThesisScientist.com
14
reactive routing characteristics. These protocols are known as hybrid routing
protocols. This chapter is organized as follows: Section 2.2 introduces the various
routing protocols for Vehicular Ad hoc Networks. Section 2.3 describes the various
VANET reactive routing protocols: AODV and DSR. Section 2.4 presents the
VANET proactive routing protocols: DSDV and OLSR. The various mobility
generators, network simulators and VANET simulators are describes in Section 2.5.
Section 2.6 presents the current state of the art. Section 2.7 describes a detail
overview of several VANET applications. And examples of various VANET
applications are explained in Section 2.8. Finally, Section 2.9 concludes this chapter.
2.2 VANET Routing Protocols:
Routing is a mechanism to establish and to select a specific path in order to send data
from source to destination [14, 16]. There are various routing algorithm designed for
ad-hoc networks. Classification of various VANET routing protocols can be divided
in two broad categories: proactive and reactive routing protocols that shown in figure
2.1. In the next section describes a detail overview of various reactive routing
protocols (AODV, DSR).
Figure 2.1: VANET Routing Protocols
2.3 Reactive/On Demand Routing Protocols:
Reactive routing protocols were designed to reduce the overheads by maintaining
information for active routes at each node [8]. This means that each node determined
and maintained routes only when it requires sending data to a particular destination. It
For more Https://www.ThesisScientist.com
15
using two main mechanisms for route establishment: Route discovery and Route
maintenance [17, 25]. Route discovery mechanism uses two messages: Route Request
(RREQ) and Route Reply (RREP).
Figure 2.2: Route Request Propagation in Reactive Routing Protocols
The basic approach is when a node needs to send a message to a particular
destination, it broadcasts the RREQ message in the network that shown in figure 2.2
When RREQ message found a destination node then destination node send a RREP
message to source node that shown in figure 2.3.
Figure 2.3: Route Reply Propagation in Reactive Routing Protocols
For more Https://www.ThesisScientist.com
16
2.3.1 Ad hoc On Demand Distance Vector (AODV): Ad hoc On Demand Distance
Vector (AODV) is a pure reactive routing protocol which is capable of both
unicasting and multicasting. In Ad hoc On Demand Distance Vector (AODV), like all
reactive protocols, it works on demand basis when it is required by the nodes within
the network [8, 14]. When source node has to send some data to destination node then
initially it propagates Route Request (RREQ) message which is forwarded by
intermediate nodes until destination is reached. A route reply message is unicasted
back to the source node if the receiver is either the node using the requested address,
or it has a valid route to the requested address that is shown is figure 2.4.
(a) (b)
Figure 2.4: AODV Route Discovery Process. (a) Propagation of the RREQ. (b)
Path of the RREP to the source.
Working of Ad Hoc On Demand Distance Vector Routing (AODV): In this type of
routing [14, 16] allows the communication between two nodes via intermediated
nodes, if those two nodes are not within the range of each other. To establish a route
between source to the destination, AODV using route discovery phase, along which
Route Request message (RREQ) messages are broadcasted to all its neighbouring
nodes. This phase makes sure that these routes do not forms any loops and find only
the shortest possible route to the destination node. It also uses destination sequence
number for each route entry, which ensures the loop free route, this is the one of the
main benefit of AODV routing protocol. For example if two different sources send
two different requests to a same destination node, then a requesting node selects the
For more Https://www.ThesisScientist.com
17
one with greatest sequence number. In the route discovery phase several control
messages are defined in AODV that are defined as follows.
a) RREQ (Route Request): When any node wants to communicate with other
node then it broadcast route request message (RREQ) to its neighbouring
nodes [14, 16]. This message is forwarded by all intermediate nodes until
destination is reached. The route request messages (RREQ) contains the some
information such as RREQ id or broadcast id, source and destination IP
address, source and destination sequence number and a counter that shown in
figure 2.5.
Figure 2.5: AODV Route Request Message Format
b) RREP (Route Reply): When any intermediate nodes received Route Request
(RREQ) message then it unicast the route reply message (RREP) to source
node either it is valid destination or it has path to destination and reverse path
is constructed between source and destination [14, 16]. Each route reply
message (RREP) packet consist of some information such as hop count,
destination sequence number, source and destination IP address that shown in
figure 2.6.
For more Https://www.ThesisScientist.com
18
Figure 2.6: AODV Route Reply Message Format
c) RERR (Route Error): Whenever there is any link failure arises in the routing
process then route error message (RERR) is used for link failure notifications.
The route error message (RERR) consist of some information such as
Unreachable Destination node IP Address, Unreachable Destination node
Sequence Number that shown in figure 2.7.
Figure 2.7: AODV Route Error Message Format
Routing in AODV: There are various mechanisms which are followed in AODV
routing approach:
a) AODV Route Discovery phase: To establish a route between source node to
the destination node, AODV using route discovery phase, along which the
Route Request message (RREQ) messages are broadcasted to all its
neighbouring nodes [14]. This phase makes sure that these routes do not forms
For more Https://www.ThesisScientist.com
19
any loops and find only the shortest possible path to the destination node. It
also uses destination sequence number for each route entry that ensures the
loop free route, this is the one of the main benefit of AODV routing protocol.
For example if two different sources sends two different request to a same
destination node, then a destination node selects only that node having largest
sequence number. In the route discovery phase several control messages are
defined in AODV protocol.
b) AODV Route Table Management: In AODV, Routing table management is
required to avoid those entities of nodes that do not exist or having invalid
route from source to destination. The need for routing table management is
important to make communication loop free. It consists of following
characteristics to maintain the route table for each node.
• Destination IP address
• Total number of hops to the destination
• Destination sequence numbers
• Number of active neighbours
• Route expiration time
c) AODV Route Maintenance: In AODV, when any node in the network detects
that a route is not valid anymore for communication it delete all the related
entries from the routing table .And it sends the Route reply message (RREP)
to all current active neighbouring nodes to inform that the route is not valid
anymore for communication purpose.
2.3.2 Dynamic Source Routing Protocol (DSR):
Dynamic Source Routing is a reactive routing protocol that is based on the concept of
source routing [8, 16]. Source routing means source has the complete knowledge of
entire route to the destination before transmitting data. In DSR each node maintains a
route cache where it records all possible learned routes. It using two main
mechanisms: Route discovery and Route maintenance.
a) Route Discovery: Whenever a source node wants to send a data packet to
destination node in the network, it first looks in its Route Cache to find a valid
hop sequence to the destination [1]. If such a route exists, the source node
attaches to the packet header the complete route to the destination and
For more Https://www.ThesisScientist.com
20
forwards the packet to the next node. The next node checks the packet header
and forwards the packet to the next node. The process terminates when the
packet reaches the destination. If the source node cannot find a valid hop
sequence to the destination in its Route Cache then it initiates a route
discovery process [17].
Figure 2.8: Route Request Propagation in DSR
 In route discovery process a route request (RREQ) message is broadcasts to all
its neighbouring nodes, adding a unique request ID to each request to prevent
other nodes from transmitting the same request [17].
Figure 2.9: Route Reply Propagation in DSR
 Each of the intermediate nodes receives RREQ and searches in its Route
Cache, and if it finds such a route, it sends a Route Reply (RREP) message
For more Https://www.ThesisScientist.com
21
back to the source node with the complete path to the destination. In order to
minimize the Route Request (RREQ) in the network, the intermediate or
destination node discard the duplicate Route Request (RREQ) message
identified by the same request identification number and common source.
Figure 2.8 shows the RREQ message propagation in the network. And figure
2.9 shows the propagation of RREP message that carries the entire hop
sequence.
a) Route Maintenance: Route Maintenance is done by the propagation of route
error message (RERR). Whenever any active node sees or detects the link
failure, it propagates the route error message to its upstream neighbours along
the reverse path till it reaches the source node. To verify the correct operation
of the router links, HELLO messages and acknowledgement messages can be
used.
2.4 Proactive/Table Driven Routing Protocols:
These types of protocols are table based because they maintain table of connected
nodes to transmit data from one node to another and each node share its table with
another node. These protocols desire to maintain up-to-date and consistent routing
information in the network. Thus, every node maintains one or more routing table to
store routing information about every other node in the network. So due to this reason,
these type of protocols are not preferred for large network. There are different types
of proactive routing protocols: Destination Sequence Distance Vector Routing
(DSDV), Optimized link state routing (OLSR), Fisheye State Routing (FSR).
2.4.1 Destination Sequence Distance Vector Routing (DSDV):
Destination Sequence Distance Vector Routing (DSDV) is a table driven routing
protocol based on the Bellman-Ford algorithm. In this type of routing protocol every
node in the network share packet with its entire neighbour [19]. And packet contain
information such as node‟s IP address, last known sequence number, hop count.
Whenever there is topology change in network each node advertises its routing status
after a fixed time or immediately.
Working of Destination Sequence Distance Vector Routing (DSDV):
For more Https://www.ThesisScientist.com
22
The main objective of DSDV routing protocol is to avoiding loop formation and
maintains its simplicity. In DSDV whenever any node want to transmitted a packet or
information to the destination node, it using the routing table [16]. Routing tables are
maintained by each node in the network, each node routing table maintains some
information like destination address, number of hops required to reach the destination
and sequence number. Thus the routing table consist of following entries
<destination, distance, next hop> [16]. Whenever any node want to sending a
message to other node than it adds a sequence number in the routing entries, the
sequence number indicates the newness of the information to the routing table. In
DSDV routing protocol routes with the latest sequence number are always preferred
for forwarding a message to one node to other. If one or more source have same
sequence number and sending a message to the same destination then in this case
route with lower distance is preferred [16].
Figure 2.10: Routing in DSDV
For more Https://www.ThesisScientist.com
23
2.5 Simulation Tools:
The simulation software or tools have been classified into three different categories.
They are (a) Vehicular mobility generator (b) Network simulator (c) VANET
simulators [20]. VANET mobility generators are used to generate realistic movement
traces of the vehicles motion to increasing level of realism in VANET simulation.
These traces subsequently imported into a network simulator as an input in order to
study the performance of the protocol application. Network simulators are used to
perform detailed packet-level simulation of source, destinations, reception, route,
background load, links, data traffic transmission and channels [20]. Finally, VANET
simulators provide both network simulation and traffic flow simulation. In the next
few sections, we will discuss vehicular mobility generators, network simulators and
VANET simulators in greater depth with their characteristics, functions.
2.5.1 Mobility Generators:
VANET mobility generators are used to generate traces of the vehicles motion that
can be usually saved and subsequently imported into a network simulator in order to
study the performances of the protocol application [20]. As mentioned earlier, it is
important to generate realistic movement traces in order to rigorously evaluate
VANET protocols because the overall performances depend on the connectivity
which, in turn, relies on the movement traces.
A. TSIS-CORSIM: TSIS-CORSIM (Traffic Software Integrated System Corridor
Simulation) is a powerful commercial traffic simulation package, developed at
the University of Florida and funded by the Federal Highway Administration
(FHWA). It is a microscopic simulation model that is especially designed to
simulate highways and surface streets and, thus, includes traffic signals and
stop signs [20]. This simulator is made up of two main components, NETSIM
for simulating surface streets, and FRESIM for simulating freeways.
Unfortunately, TSIS-CORSIM simulator requires Microsoft Windows and
Internet Explorer to run. It can simulate very complex traffic scenarios and
thus it can take a large amount of information as input.
B. STRAW: Street Random Waypoint (STRAW) mobility generator gives the
more accurate simulation results by using a vehicular mobility model based on
For more Https://www.ThesisScientist.com
24
the operation of real vehicular environment [20, 29]. Its current
implementation is written for the JiST/SWANS discrete-event based
simulator. STRAW is part of the Car-to-Car Cooperation project also known
as C3 project.
C. SUMO: Simulation of Urban Mobility (SUMO) is an open source, highly
portable microscopic road traffic simulation package that deals with very large
number of nodes in Vehicular Ad hoc Network [20]. It can be used on most of
the operating system. Because of high portability and its GNU General public
license SUMO has become more popular and most widely used in Vehicular
Ad hoc Networks. It has evolved into a full featured suite of traffic modelling
utilities uses own formats for road networks and traffic demand generation and
routing utilities [4].The main merits of SUMO is that it is OpenGL GUI based,
highly portable, open source, easy simulation set-up, portable libraries,
imports different formats, collision free movement and large number of map
defined for better understanding. But it has some limitations such as, less user
friendly interface and its traces do not support NS-2, GloMoSim and QualNet.
Figure 2.11: Graphical User Interface of SUMO
For more Https://www.ThesisScientist.com
25
D. MOVE: Mobility model generator for Vehicular network (MOVE) is a
mobility generator built on top of the SUMO (Simulation of Urban Mobility)
and rapidly generates realistic mobility models for VANET simulations. The
MOVE‟s output is a mobility trace file that consists of realistic vehicle
movement‟s information which can be used by popular simulation tools such
as NS-2 or GloMoSim or QualNet. MOVE consists of two main components:
Mobility model and traffic model generator. Mobility Model Generator
provides a user friendly interface for generating mobility model for
simulations using SUMO. It also allows the user to create customized
topology or import maps. And Network Traffic Model generator takes the
SUMO trace file as the input and generates the network traffic model as
required by either NS-2 or QualNet. It provides all the configurable option of
NS-2 TCL files, like specifying MAC, routing protocol to use, etc.
For more Https://www.ThesisScientist.com
26
Figure 2.12: Graphical User Interface of MOVE
E. FreeSim: FreeSim is an open source and portable microscopic and
macroscopic free-flow traffic simulator. Traffic and graph algorithms can be
easily created and executed for the entire network or for individual vehicles or
nodes [20, 29]. FreeSim is ideal for Intelligent Transportation System (ITS)
simulation because Vehicles in FreeSim can communicate with the system
monitoring traffic on the freeways. The main features of FreeSim are: It is
GUI based, highly portable, easy to simulation set-up, easy to use, open source
and large number of examples available for better understanding. But it has
some limitations also like not import different formats, and its traces do not
support NS-2, GloMoSim, QualNet, SWANS.
F. CityMob: CityMob is a highly portable, open source, GUI based mobility
model generator generally used in Vehicular Ad hoc Networks (VANETs)
[20]. The main advantages of CityMob like easy to create simulation set-up
and easy to use , for better understanding large number of example is available
But its biggest limitations is that it generated traces does not support NS-
2,GloMoSim,QualNet,SWANS. And real and user defined maps is not
available here [20, 29].
2.5.2 VANET Simulators:
A. GrooveNet: GrooveNet is a hybrid simulator that integrated both network and
mobility simulator. It allows communication between real and simulated
vehicles. GrooveNet is an open source hybrid simulator that integrated both
network and mobility simulator [20, 29]. It allows communication between
real and simulated vehicles. Its modular architecture incorporates mobility,
trip, and message broadcast models over physical layer and Link layer
communication models [20].
B. TraNS: TraNS (Traffic and Network Simulation Environment) is the first
VANET simulator. It is a simulation tool that integrates both mobility
generator and network simulator for conducting realistic VANET simulation
[20]. It provides a tool to build realistic VANET simulations. TraNS also
For more Https://www.ThesisScientist.com
27
provides a feedback between mobility model and vehicular behaviour. It can
operate in two modes: application-centric mode and network centric mode. In
the network-centric mode, there is no feedback provided from NS-2 to SUMO.
So the link between NS-2 and SUMO is done through a parser. Parser analyses
the mobility trace file generated by SUMO simulator and then converts it to a
suitable format for NS-2 simulator. In the case of application-centric mode,
the feedback between NS-2 and SUMO is provided through an interface called
TraCI. In this mode SUMO and NS-2 must run simultaneously [20, 29].
C. NCTUns: National Chiao Tung University Network Simulator (NCTUns) is a
VANET simulator that combines both traffic and network simulator in to a
single module that built using C++ programming language and supports high
level of GUI. It is a highly extensible and robust network simulator in no need
to be worry about the code complexity [20]. It supports parallel simulations
for fixed network on multi core machines. The main merits of NCTUns is that
it can simulate IEEE 802.11a, IEEE 802.11b, IEEE 802.11e, IEEE 802.16d,
IEEE802.11g and IEEE 802.11 technologies, and supports large number of
nodes. NCTUns includes bidirectional and unidirectional communication.
Compared to TraNS, NCTUns combines traffic and network simulator
together in a single module and returns feedback to supports VANET.
However, the maximum number of nodes that can be simulated by single
simulation by NCTUns is just 4096. But it has some limitations such as,
complex set up procedure and it can works only on Fedora 9 Linux platform
[20].
2.5.3 Network Simulators:
Network simulators perform detailed packet-level simulation of source, destinations,
reception, route, background load, links, data traffic transmission and channels. There
are various types of network simulators some of them are describes as follows.
A. NS-2: Network Simulator (Version 2), called as the NS-2, is simply an event
driven, open source, portable simulation tool that used in studying the
dynamic nature of communication network. Several different NS-2 versions
have been released over the last few years; the latest version of NS-2 is the
NS-2.35 [20]. Users are feeding the name of a TCL simulation script as an
For more Https://www.ThesisScientist.com
28
input argument of NS-2 executable command ns. NS-2 uses two key
languages one is the C++ and second is the Object-oriented Tool Command
Language (OTCL). In NS-2 C++ defines the internal mechanism (backend) of
the simulation objects, and OTCL defines external simulation environment
(i.e., a frontend) for assembling and configuring the objects. After simulation,
NS-2 gives simulation outputs either in form of NAM files or trace files [20].
In NS-2 some limitation can be found in terms of the installation process on
windows based operating systems. To run NS-2 on window based
environment a software program is used for creating Unix-like environment
known as Cygwin; downloading and installing of Cygwin on windows based
system is quite complex because of large size of packages of Cygwin [20].
Figure 2.13: Architecture of Network Simulator
B. OPNET: Optimized Network Engineering Tool (OPNET) is a commercial
network simulator environment used for simulations of both wired and
wireless networks [20]. Several different OPNET versions have been released
over the last few years; the latest version of OPNET is the OPNET 16.0. At
present OPNET is licensed under Riverbed technologies. It allows the user to
design and study the network communication devices, protocols, individual
applications and also simulate the performance of routing protocol. It supports
many wireless technologies and standards such as, IEEE 802.11, IEEE
802.15.1, IEEE 802.16, IEEE 802.20 and satellite networks. OPNET IT Guru
Academic Edition is available for free to the academic research and teaching
community. It provides a virtual network environment that models the
behaviour of an entire network including its switches, routers, servers,
For more Https://www.ThesisScientist.com
29
protocols and individual application. The main merits of OPNET are that it is
much easier to use, very user friendly graphical user interface and provide
good quality of documentation [20].
Figure 2.14: Graphical User Interface of OPNET
C. GloMoSim: GloMoSim (Global Mobile Information System Simulator) is a
scalable simulation environment especially designed of MANET and its
applications [20]. It is open source, portable and includes a large set of routing
protocols and several physical layer implementations. It was retired in 2000
but it is still possible to download for educational purposes only. On the other
side, Scalable Network Technologies introduced the commercial version of
GloMoSim (Global Mobile Information System Simulator) named as QualNet
(Quality Networking) simulator. The main merits of QualNet simulator
(Quality Networking), is that it is portable, highly scalable and extremely
powerful simulator. One of the main merits of QualNet is that it is run on both
Windows and Unix/Linux platforms [20].
D. QualNet: Quality Networking (QualNet) simulator is a highly scalable, fastest
simulator for large heterogeneous network that supports the wired and wireless
For more Https://www.ThesisScientist.com
30
network protocol. QualNet execute any type of scenario 5 to 10 times faster
than other simulators [20].
Figure 2.16: Graphical User Interface of QualNet
 It is highly scalable and simulate up to 50,000 mobile nodes. And this
simulator is designed as a powerful Graphical User Interface (GUI) for custom
code development [20]. The main merits of QualNet simulator (Quality
Networking), is that it is portable, highly scalable and extremely powerful
simulator. One of the main merits of QualNet is that it is run on both Windows
and Unix/Linux platforms [20].
E. VanetMobiSim: VanetMobiSim is an extension of the CANU Mobility
Simulation Environment (CanuMobiSim) which focuses on vehicular mobility
and features realistic automotive motion models at both microscopic and
macroscopic levels [20, 24]. At the microscopic level it supports mobility
models such as Intelligent Driving Model with Lane Changing (IDM/LC) and
Intelligent Driving Model with Intersection Management (IDM/IM). It also
supports car to infrastructure and car to car communication, which supports
traffic lights, multi-lane roads, separate directional flows stop signs and traffic
For more Https://www.ThesisScientist.com
31
signs at intersections. VanetMobiSim is based on JAVA and can generate
movement traces in different formats, supporting different simulation for
mobile networks including ns-2, GloMoSim, and QualNet [20].
F. SWANS: SWANS (Scalable Wireless Ad hoc Network Simulator) was
proposed to be a best alternative to the NS-2 simulator for simulating the
wireless and ad hoc networks. On the basis of comparative study of simulators
like SWANS, GloMoSim, and NS-2, it is found that SWANS simulator is the
most scalable and more memory efficient. SWANS take Java file as an input.
It is a scalable wireless network simulator built top on the JIST platform and
good capabilities like NS-2 and GloMoSim [20, 29].
2.6 Classification of the VANET Applications:
The prospective applications of Vehicular Ad hoc Networks (VANET) are
categorized in to three major groups as comfort oriented applications, convenience-
oriented applications and safety oriented applications [11]. Safety oriented related
applications look for the increasing safety of passengers by exchanging relevant
information via vehicle to vehicle (V2V) and vehicle to infrastructure (V2I). And
comfort and convenience applications improve passenger‟s comfort and traffic
efficiency.
2.6.1 Safety-Oriented Applications: These types of applications help the driver to
avoid potential dangers via the exchange of information among vehicles. They are the
most important applications because they serve to avoid accidents [11].
For more Https://www.ThesisScientist.com
32
Figure 2.17: Safety Applications provided by VANET
They can take control of the vehicle in case of dangerous situations, as in the case of
the automatic braking, or only send warning messages to drivers. Some safety
oriented application shown in Table 1.1[11].
Table 2.1: Examples of Safety-Oriented Applications
Name Description
Intersection violation warning It warns drivers when they are going to pass over a
red light.
On-coming traffic warning It helps the driver during overtaking manoeuvres
Electronic brake warning It reports to the driver that a preceding vehicle has
performed a sudden braking.
Vehicle stability warning It alerts drivers that they should activate the vehicle
stability control system.
Post-crash notification A vehicle involved in an accident sends warning
messages in broadcast to approaching vehicles.
Traffic signal violation
warning
A roadside unit sends messages in broadcast to
warn drivers of potential violations of traffic
signals.
Lane change warning It helps drivers to perform a safe lane change
For more Https://www.ThesisScientist.com
33
2.6.2 Convenience-Oriented Applications: These types of applications improve the
efficiency of the roads and to save drivers time and money. Some Convenience
oriented application shown in Table 1.2[11].
Figure 2.18: Convenience Oriented Application Provided by VANET
Table 2.2: Examples of Convenience-Oriented Applications
Name Description
Intersection management V2V and V2R communications allow a better
intersections management
Limited access and detour
warning
A roadside unit sends information in broadcast
about limited access areas or possible detours.
Electronic toll collection A vehicle establishes unicast communication
with a toll gate roadside unit and pays the toll
without stopping.
Parking availability notification A vehicle asks to a roadside unit for a list of
available parking spaces, and the roadside unit
sends the list to the vehicle.
Congested road notification A vehicle in a congested road sends information
in broadcast to other vehicles.
2.6.3 Commercial-Oriented Applications: These types of applications serve to make
the travelling more comfortable and productive, for example, by means of the internet
connection. Some Commercial oriented application shown in Table 1.3[11].
For more Https://www.ThesisScientist.com
34
Table 2.3: Examples of Commercial-Oriented Applications
Name Description
Remote diagnosis The driver can start a wireless connection with the
dealer in order to upload the vehicle diagnostics
information to detect possible problems.
Media or map download A vehicle can start a wireless connection with the
home network or a hot-spot to download maps and
multimedia contents.
Service announcement Restaurants and other businesses can use a roadside
unit to send promotional messages to the drivers of the
vehicles that are in their communication range.
2.7 Safety Related VANET Applications: As presented in [9], there are five
possible safety applications in VANETs:
 Intersection violation warning
 Electronic brake warning
 On-coming traffic warning
 Vehicle stability warning
 Lane change warning
2.7.1 Intersection Violation Warning (IVW): The intersection violation warning
(IVW) application warns drivers when they are going to pass over a red light that
shown in Figure 2.19.
For more Https://www.ThesisScientist.com
35
Figure (a): Without Intersection Violation Warning (IVW)
Figure (b): With Intersection Violation Warning (IVW)
Figure 2.19: (a) Without Intersection Violation Warning (IVW), the inattentive
driver of vehicle 1 can cause a serious accident due to not stopping at red light. (b)
With IVW the driver of vehicle 1 is warned of red light and stops the vehicle before
the intersection.
It is possible to achieve this application by placing a RSU with a traffic light
controller, so that the RSU broadcast traffic light information. Vehicles that receive
these data can warn the driver about the presence of a red light to avoid accidents in
time [11].
For more Https://www.ThesisScientist.com
36
2.7.2 Electronic Brake Warning (EBW): The electronic brake warning (EBW)
application reports to the driver that a preceding vehicle has performed a sudden
braking [11]. This is useful when the view of the braking vehicle is obstructed by
other vehicles. The scenario is shown in Figure 2.20, where vehicle 1, braking
violently, produces a message that is sent in broadcast to warn the other vehicles
about the dangerous situation.
Figure (a): Braking Situation
Figure (b): Without EBW
Figure (c): With EBW
Figure 2.20: (a) Vehicle 1 has to perform an emergency braking and vehicle 3 does
not realize it because it has the view obstructed by the vehicle 2. (b) Without EBW
vehicle 3 cannot react to the delayed braking of vehicle 2 and so there is a collision.
(c) With EBW vehicle 3 is informed of the emergency braking of vehicle 1 and so it
has the time to slow down
For more Https://www.ThesisScientist.com
37
2.7.3 On-coming Traffic Warning The on-coming traffic warning (OTW)
application helps the driver during overtaking manoeuvres, by providing information
about on-coming traffic that shown in figure 2.21[11]. The vehicle stability warning
(VSW) application alerts drivers that they should activate the vehicle stability control
system due to the hazardous driving conditions (ice, oil) that shown in figure
2.22[11].
Figure (a): Overtaking situation
Figure (b): Without OTW
Figure (c): With OTW
Figure 2.21: (a) Drivers often misjudge velocity and distance of on-coming traffic
when they are about to perform an Overtake. (b) Without OTW, vehicle 1 causes a
collision with both vehicles 2 and 3. (c) With OTW, vehicle 1 is informed about the
possible collision and so it decides to perform overtakes only after vehicle 2 has
passed.
For more Https://www.ThesisScientist.com
38
Figure (a): Icy Road condition
Figure (b): Without VSW
Figure (c): With VSW
Figure 2.22: (a) Vehicle 1 encounters an icy stretch of road and activates its stability
control system to maintain the bend. (b) Without VSW, driver 2 that travels at a
For more Https://www.ThesisScientist.com
39
higher speed is not able to activate the stability control system and so he loses control
and collides with vehicle 3. (c) With VSW, the driver of vehicle 2 is informed of the
activation of the stability control system by vehicle 1 and so he slows down to
maintains control of the car.
2.6 State of the Art:
In recent years, several researchers have analyzed and compare various ad-hoc
Routing Protocols taking into consideration different performance metrics as basis for
performance evaluation. In this section describes the literature review of various
research papers and journals related to Vehicular Ad hoc Networks (VANET).
Vidhale et al. [2]: Here, authors evaluate the MANET routing protocols in VANET
environment by using different mobility models available in VanetMobiSim. In their
work, authors using different simulation parameters such as number of nodes, packet
size, simulation area and performance metrics, average end to end delay, normalized
routing load. After the simulation result authors conclude that DSR has better packet
delivery fraction (PDF) and lesser routing overload than others. But in the case of end
to end delay AOMDV protocol performed better than others. Also it shows that
reactive routing protocols performance degrading in space graph model. So finally
authors conclude that AOMDV is more appropriate than DSR in VANET.
Jerome Haerri et al. [3]: Here, authors evaluate and improve the performance of the
AODV and OLSR routing protocols under two topical and realistic mobility models
for VANET. In their work for the performance evaluation authors used the
OMNET++ simulator .In this paper authors design a convoy scenario that contains
several parameters like 400km*400km simulation area, 60 seconds simulating time,
500m communication range, 1440B packet size, 27m inter vehicle distance and UDP
transport protocol .The main objective of this work is improves the communication
performance of routing protocols by increasing the density around the receiver. In
their work authors also analyse the properties of the two mobility models in high
density urban areas. Finally after the simulation result authors conclude that the
performance of AODV is better than OLSR and OLSR routing protocol seem more
affected by the density than AODV, the reason behind is that proactive routing
For more Https://www.ThesisScientist.com
40
protocol maintains the entire network topology while reactive routing protocol create
routes when they need.
Sun Xi. et al. [4]: Here, authors evaluate the performance of AODV, ADV and DSR
routing protocols by taking some performance metrics such as packer drop ratio,
throughput. In their work, authors to use an open source simulator tool namely
NCTUns-6.0.In this paper, authors using three different mobility patterns for three
Indian Metros cities: Kolkata, Chennai and Mumbai. After the simulation result
authors conclude that almost same performance of ADV and AODV routing protocol
for all different city scenarios, and DSR have less overhead than ADV and AODV so
DSR is not suitable for highly dynamic network.
Monika et al. [6]: In this paper authors analyzed the performance of AODV and DSR
routing protocols for Vehicular Ad-hoc network with and without RSU (Road Side
Unit). For performance evaluation of considered protocols they used Estinet
Simulator. After getting simulation results they conclude that throughput was highest
for AODV as compared to DSR with varying number of nodes so AODV performed
better than DSR. They also found that in presence of RSU whole performance of
network was better as compared to absence of RSUs.
Uma mani et al. [8]: Here authors examined the performance of AODV, DSR, and
OLSR routing protocol with different nodes density and the number of data traffic
sources in order to shows their advantages and limitations in the context of Vehicular
Ad hoc Networks. In their work, authors considered two propagation models, the first
one is the TwoRayGroungand second one is the adaption model. The first one
assumes an unobstructed flat environment and second one takes into account the
terrain characteristics and define three terrain categories. For the simulation purpose
authors used Territoire Mobile mobility model and NS-2.23 network simulator. After
the simulation result authors conclude that AODV routing protocol shows higher end
to end values.
Amit N. Thakare et al. [10]: In this paper authors analyzed the performance of
AODV and DSR routing protocols using ns-2 simulator with Random Waypoint
mobility model. After getting simulation results they conclude that packet loss of
For more Https://www.ThesisScientist.com
41
DSR is higher as compared to AODV and ratio of packet received was higher for
AODV as compared to the DSR routing protocol.
Mittal N.M. et al. [11]: In this paper authors present a survey and comparative study
of several publicly available network simulators, mobility generators and VANET
simulators. In their work, the network simulators like NS-2, SNS, GloMoSim,
SWANS, and QualNet briefly described by authors. In this paper authors also present
comparative study of various mobility generators like SUMO, MOVE, FreeSim,
CityMob, STRAW, VanetMobiSim and Net stream. In their work authors conclude
that SUMO, STRAW, MOVE and VanetMobiSim have good traffic model support
and also have some good features but these are the best. Finally the authors present
briefly introduction of VANET simulators such as TraNS, MobiREAL, GrooveNet,
and NCTUns. According to the authors survey GrooveNet and NCTUns are more
frequently used for VANET simulations than simulation tools.
Davesh et al. [12]: In this paper authors analyzed the performance of AODV and
DSR routing protocols using ns2 simulator with varying number of nodes. After
getting simulation results they conclude that AODV shows very high packet delivery
ratio in 40 mobile nodes, but substantially decreases if the simulation node increases.
DSR shows less end to end delay as compared to the AODV. Finally they concluded
that AODV performs best because it provides almost identical result in all scenarios
and DSR suits for lower scalability networks in which mobile nodes move at
moderate speed.
Shastri A. et al. [14]: Here authors, reveals the performance analysis of reactive
routing protocols AODV, AOMDV and DSR. In their work, authors performed
comparison with proactive routing protocol DSDV. In this paper authors used NS-
2.34 simulation tool for simulation purpose with taking various parameters such as
200 second simulation time, 1000*1000 m simulation area and 100 bytes packet size,
by using performance metrics such as packet delivery ratio, average packet loss ratio
and average end to end delay of packets are investigated on the basis of vehicle
velocity and vehicle density. According to the authors simulation result, DSDV
routing protocol shows the worst packet delivery ratio and AOMDV and AODV have
highest average end to end delays.
For more Https://www.ThesisScientist.com
42
Fan li. et al. [15]: Here authors provides a comprehensive and comparative survey
that dealing with all issues related to Vehicular Ad hoc Networks like its wireless
access technologies and standards, its characteristics , challenges ,security issues, its
applications and various simulators. In their work, authors present comprehensive and
comparative study that focuses on the issues surrounding VANET and its applications
that help to tackle the all issues related to the VANET. In this paper authors also
briefly described the several network simulators like NS-2, MOVE, Trans,
VanetMobiSim, GloMoSim, NCTUns and QualNet.
Gupta P. et al. [16]: In this paper authors compared and analyzed the performance of
AODV and DSR routing protocols using default random way point mobility model.
For performance evaluation of considered protocols they used ns-2 simulator with
variable pause time. After getting simulation results they conclude that DSR
outperformed AODV in delay and throughput on small number of nodes with lower
load and mobility while AODV performed better than DSR on large number of nodes
with higher load and mobility. They also found that DSR has low throughput and
delay because of aggressive use of caching and stale routes.
Manvi S. et al. [17]: In this paper authors analyse performance of two routing
protocols AODV and OLSR by using OPNET Modeler 14.5.In their work ,authors
create a network scenario of 40 nodes with the comparison of network load media
access delay and throughput to examine the AODV and OLSR routing protocols with
simulation parameters like 600*600 m campus area , 40 nodes and 20 minutes
simulation time .According to the authors simulation result OLSR routing protocol
shows low media access delay and low network load in comparison of AODV , with
the overall performance OLSR is better than AODV but it is not necessary that OLSR
is always better than AODV.
Artimy et al. [18]: in this paper authors try to make best use of DSRC channels by
proposing a cluster based multi channel communication scheme. In this scheme
authors assumed that each vehicles is equipped with two DSRC transceiver that can
work on two different channel simultaneously. In their work they divide time in to
periods that can be repeated every T millisecond. And each period is further divide
into sub periods for exchange data.
For more Https://www.ThesisScientist.com
43
Goel A. al. [22]: In this paper authors investigate methods on how to propagate safety
related messages to accidental areas. They outline a scenario, in which an accident
happened on a city highway then how a safety message is propagated within one mile
of the accidental area, for telling to the other vehicles to slow down and take
alternative route.
Nzouonta J. et al. [23]: In this paper authors proposed a Road based vehicular traffic
(RBVT) routing which is a class of VANET routing protocols for the city based
environments. In this work ,authors described a road based vehicular traffic (RBVT)
routing protocol that uses real time vehicular traffic information to create road based
paths between endpoints. And also authors outline how to improve the end to end
performance for the high contention areas by using the distributed mechanism.
Wang S. et al. [24]: Here, authors proposed a hybrid media access technique for
cluster based vehicular networks ,this technique is based on the scheduled based
approach such as TDMA for intra cluster based communications and management ,
and contention based approach for the inter cluster based communications and
management. In this scheme authors used a control channel for delivering the safety
and non safety application related messages to the nearby clusters.
Kamble et al. [26]: Here Authors, proposed an AODV-R routing protocol that is
improved version of AODV routing protocol. In their work to achieve these objective
authors developed a link reliability model based on the vehicular velocity distribution
on highways. In this papers authors applying a hybrid approach combining both
macroscopic and microscopic traffic flow models is highway mobility model and also
applying the link reliability model to improve the performance of the current routing
protocols in VANETs and incorporated vehicular reliability model into the AODV
routing protocol to create a new protocol named as AODV-R routing. Authors
compare both AODV and AODV-R. In their work for the performance comparison
and evaluation authors was taking four performance metrics such as Average packet
delivery ratio, link failures, and average end to end delay. After the simulation result
authors found that AODV-R shows higher average end to end values than AODV and
route establishment in AODV-R takes longer than that in AODV because of the
processing of multiple routing request and replies.
For more Https://www.ThesisScientist.com
44
Ameur et al. [27]: In this paper authors present a systematic comparative study of
three routing protocols: DSDV, AOMDV and AODV in low, high and middle density
regions. In their work, authors was developed a road traffic scenario with taking 50
vehicle as low density ,100 for middle density and 150 for high density region
respectively. For the simulation purpose, authors used NS-2.34 network simulator in
LINUX platform and VanetMobiSim simulator for generated road topology for
simulations purposes. After the simulation result, authors conclude that in low density
region AODV and AOMDV score almost same range of packet delivery ratio whereas
DSDV packet delivery ratio was situated in between in range of 60-80.In the middle
density region the graph shows that AODV and AOMDV have packet delivery ratio
lies between 90 to 100 ranges, whereas DSDV packet delivery ratio is in range of 60-
80. And in high density region the graph shows the AODV and AOMDV score same
packer delivery ratio in range of 90-100, whereas DSDV packet delivery ratio was
degrades to 20-3
Jorjeta G. et al. [32]: In this paper authors discussed several security related issues of
mobile ad hoc networks. In their work, authors described the black hole attack in
mobile ad hoc networks and proposed a feasible solution for it. Authors used the
Global Mobile Simulator in this proposed solution and found to achieve the required
reliability and security with minimal overhead and delay. In their work, authors used
several performances metrics like routing overhead, packet delivery ratio, average end
to end delay to evaluate the performance of AODV. To evaluate the packet delivery
ratio authors take several parameters such as25 number of nodes, 5Minutes simulation
time and 800m by 800m simulation area.
Thus, in recent years, several researchers have analyzed and compare various ad-hoc
Routing Protocols taking into consideration different performance metrics as basis for
performance evaluation. They have used different simulators and simulation models
for the same. In the next section describes a conclusion of this chapter.
For more Https://www.ThesisScientist.com
45
For more Https://www.ThesisScientist.com
46
Chapter 3
PROPOSED WORK
This chapter will describe proposed simulation methodology and algorithm used in
the performance evaluation of AODV and DSR routing protocols. In this chapter a
brief discussion of the software simulation environment used in the dissertation and
their performance parameters used in the comparison have been discussed.
3.1 Software Simulation Environment:
This dissertation work using a simulation tool „OPNET Modeler v14.5‟ for simulating
AODV & DSR routing protocols. OPNET is a network simulator that provides
multiple solutions for managing networks and applications e.g. planning, network
operation, research and development (R&D), network engineering and performance
management [20, 29]. It allows the user to design and study the network
communication devices, protocols, individual applications and also simulate the
performance of routing protocol [20, 29]. It supports many wireless technologies and
standards such as, IEEE 802.11, IEEE 802.15.1, IEEE 802.16, IEEE 802.20 and
satellite networks. OPNET IT Guru Academic Edition is available for free to the
academic research and teaching community. It provides a virtual network
environment that models the behaviour of an entire network including its switches,
routers, servers, protocols and individual application.
3.2 Proposed Simulation Methodology:
The Proposed Simulation Methodology can be divided into four major steps that
shown in figure 3.2. The first step is the modelling, it means to create network model.
The second step is to select and apply simulation statistics on the scenarios. Third step
is to simulate the scenarios and finally view and analyses results of selected protocols.
For more Https://www.ThesisScientist.com
47
Figure 3.2: Flow Chart of Proposed Simulation Methodology
3.3 Statistics for Simulation:
In OPNET there are two kinds of statistics, one is Global statistics and the other is the
Object statistics. Global statistics can be defined as the statistics that can be collected
from the entire network.
Simulation Parameters
Examined Protocols AODV and DSR
Number of Nodes 100,150,200,250,300, and 350
Types of Nodes Mobile
Simulation Area 1500*1500 meters
Simulation Time 1800 seconds
Mobility 10 m/s
Pause Time 200 seconds
Performance Parameters Throughput, Delay, Network load
Traffic type FTP
Mobility model used Random waypoint
Data Type Constant Bit Rate (CBR)
Packet Size 512 bytes
Wireless LAN MAC Address Auto Assigned
Physical Characteristics IEEE 802.11g (OFDM)
Data Rates(bps) 54 Mbps
Transmit Power 0.005
RTS Threshold 256
Packet-Reception Threshold 95
Long Retry Limit 4
Max Receive Lifetime(seconds) 0.5
For more Https://www.ThesisScientist.com
48
Buffer Size(bits) 256000
On the other hand Object statistics can be defined as the statistics that can be
collected from the individual nodes. In Table 1 describe the simulation parameters
that are used in this simulation in order to evaluate and compare the performance of
two selected routing protocols (AODV, DSR) over a MANET network.
A campus network of size 1500 m x 1500 m is using for simulating varying number
of mobile nodes. The all mobile nodes are spreading within this area. Each scenario
takes 1800 seconds (simulation time) for running. In this simulation default random
waypoint mobility model is used and all mobile nodes in all scenarios moving with
constant speed of 10 m/s and pause time 200 seconds.
Under each simulation we check the behaviour of AODV and DSR routing protocol
with constant mobility (10 m/s) and constant pause time. For examining average
statistics of the network load, delay and throughput for the AODV and DSR routing
protocol of VANET we collected DES (global discrete event statistics) on each
protocol and Wireless LAN. We take the FTP traffic in the application configuration
object this sets the application to model the high load FTP traffic for analyse the
effects on routing protocols.
Table: 2 Scenarios Used
Scenarios Name No. of Mobile Nodes Protocol Used
Scenario 1 100 AODV
Scenario 2 100 DSR
Scenario 3 200 AODV
Scenario 4 200 DSR
Scenario 5 250 AODV
Scenario 6 250 DSR
Scenario 7 300 AODV
Scenario 8 300 DSR
Scenario 9 350 AODV
Scenario 10 350 DSR
In profile configuration object we configured the profile with high load FTP
application. The nodes were wireless LAN mobile nodes with data rate of 11Mbps.
After defining profile configuration we configure Mobility Configuration object for
For more Https://www.ThesisScientist.com
49
defining the mobility pattern and model that the nodes will follow during the
simulation.
3.4. Proposed Methodology
Here, we present different adaptable parameters to optimize AODV routing algorithm
and describe their effects on energy constraints. The parameters we target to optimize
AODV routing algorithm are Active Route Timeout, Hello Interval and Hello
Message loss. The Active Route time out is the lifetime of the routing table. After this
period of time the MANET will not consider this route. Hello interval is the time
taken by the source node to send the hello message to the other node to make a
contact with the intermediate node [7]. For each parameter, we present a discussion
on how the parameter affects energy consumption through routing QoS and present an
adaptation policy to reduce energy consumption by finding the appropriate value of
these parameters considering the current channel conditions.
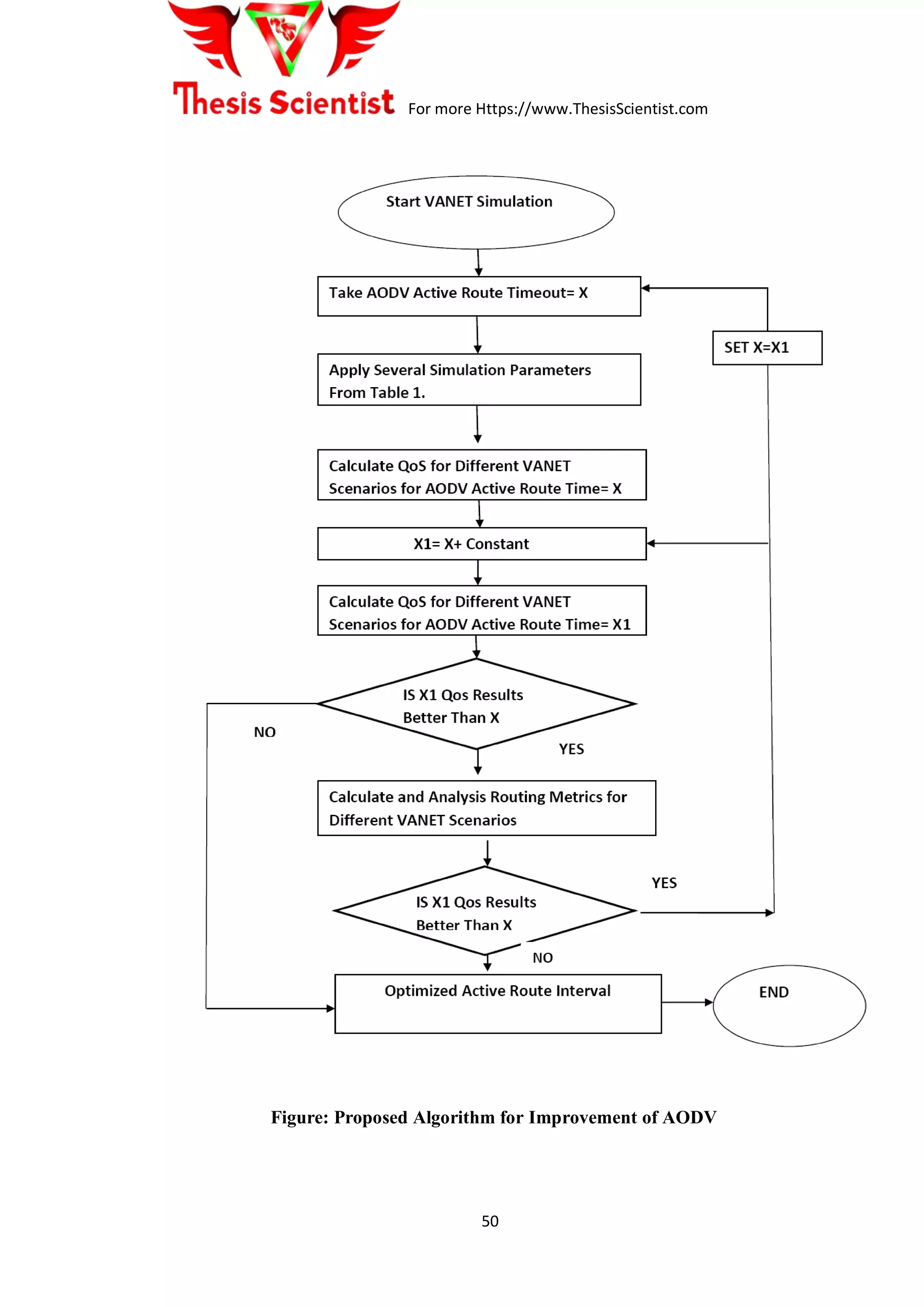
3.5. Proposed Algorithm
In our proposed algorithm we show the effect of different parameters on energy
consumption through routing QoS. First we take an example of Active route time out
i.e. the lifetime of a routing table entry if a route is not used and refreshed within this
"Active route timeout" period, AODV marks the route as "Invalid" and removes it
from IP Common Table. The constant value is used to modify the values of the
parameters. First of all Set Active Route time as any value X and calculate the results
of Quality of service and routing results for that value X. After taking the previous
value suppose the constant value is added in this value then the value becomes XI.
Then again the simulation takes place in different scenarios and calculates the result
of QoS for XI if the result becomes better than X then calculates results for routing
parameters, and if the result is not better than previous one then the value remain X.
Then again simulation takes place for routing parameters if this result become better
than X then the value of X become XI. If the result will not better than the previous
one then the value of X will change. Similarly the value of Hello interval and Hello
message is modified.
For more Https://www.ThesisScientist.com
50
Figure: Proposed Algorithm for Improvement of AODV
For more Https://www.ThesisScientist.com
51
REFERENCES
[1] Saha A. K. and Johnson D.B., “Modeling the mobility for Vehicular Ad hoc
Networks(VANET),” In Proceedings of The ACM International Workshop on
Vehicular Ad hoc Networks,2004, pp. 91-96.
[2] Vidhale, B. and Dorle S.S., "Performance Analysis of Routing Protocols in
Realistic Environment for Vehicular Ad hoc Networks," In Proceedings of Systems
Engineering (ICSEng), 2011 21st International Conference on , vol.2, Aug. 2011,
pp.267-272.
[3] Jerome Haerri “Performance Comparison of AODV and OLSR in VANETs Urban
Environments under Realistic Mobility Patterns” Department of Mobile
Communications, June 2005, pp. 123-134.
[4] Sun Xi and Xia-Miao Li, "Study of the Feasibility of VANET and its Routing
Protocols," In proceeding of Wireless Communications, Networking and Mobile
Computing, 2008. 4th International Conference on Vehicular Ad hoc Networks,
2008, pp.1-4.
[5] Wan S., Tang J., and Wolff R. “Reliable routing for roadside to vehicle
communications in rural areas,” In Proceedings of the IEEE International Conference
on Communications, 2008, pp. 3017-3028.
[6] Monika, Sanjay Batish and Amardeep Dhiman, “Comparative Study of AODV,
DSDV and DSR Routing Protocols in vehicular Network Using EstiNet Simulator”,
In Proceedings of International Journal of Scientific & Engineering Research , Vol. 3,
Issue 6, June 2012.
[7] Prem Chand and Deepak Kumar” Performance comparison of two on-demand
routing protocols for mobile ad-hoc networks” International journal of Advances in
Engineering and technology,2011, pp. 283-289.
For more Https://www.ThesisScientist.com
52
[8] Uma mani, Ramasamy Chandrasekaran and V. R Sharma” Study and analysis of
routing protocols in mobile ad hoc networks” In Proceedings of Journals of Computer
science, 2013, pp. 1519-1525.
[9] Chen Y. S., Y. W. Lin, and S. L. Lee, “A mobicast routing protocol for Vehicular
Ad hoc Networks,” In Proceedings of ACM/Springer Mobile Networks and
Applications, Vol. 15, 2010, pp. 20-35.
[10] Amit N. Thakare, Mrs. M. Y. Joshi, “Performance Analysis of AODV & DSR
Routing Protocols in Mobile Ad hoc Networks”, In Proceedings of Indian Journal of
Computer Application, Special Issues, 2010, pp. 231-240.
[11] Narendra Mohan Mittal and Dr. P. C. Vashist, “ A Detail Survey on Applications
of Vehicular Ad hoc Networks (VANETs)” International Journal of Computer
Science and Mobile Computing, Vol. 3, Issues 6, June 2014, pp. 713-721.
[12] Davesh Singh and Dhananjaya Singh,“Performance Analysis and Simulation of
AODV, DSR and TORA Routing Protocols in MANETs” International Journal of
Recent Technology and Engineering (IJRTE), Vol. 1, Issue-3, August 2012, pp. 218-
224.
[13] Amit Kumar Saha and David B. Johnson, “Modeling mobility for Vehicular Ad-
hoc Networks” In Proceedings of the first ACM workshop on Vehicular Ad hoc
Networks, Philadelphia, PA, USA, Oct. 2004, pp. 22-34.
[14] Shastri A., R. Dadhich and Ramesh C. Poonia” Performance analysis of on-
demand routing protocols for Vehicular Ad hoc Networks” International Journal of
wireless and mobile networks, Vol. 3,2011, pp. 103-109.
[15] Yamaguchi H., K. Yukimasa, and S. Kusumoto, “QoS routing Protocol for
Vehicular Ad hoc Networks,” In Proceedings of IEEE International Workshop on
Quality of Service, 2006, pp. 132-139.
[16] Pooja Gupta and Rajesh Kumar Tyagi” A significant study and comparison of
DSDV, AODV and DSR protocols in MANET using NS-2” In Proceeding of
For more Https://www.ThesisScientist.com
53
International Journal of Engineering Research and technology, Vol. 2, Issue 3, 2013,
pp. 1-8.
[17] Manvi S., Kakkasageri M.S. and Mahapurush , “Performance Analysis of
AODV, DSR, Routing Protocols In Vehicular Ad hoc Network Environment” In
Proceedings of International conference on future Computer and Communication.,
April. 2009, pp. 21-26.
[18] Artimy M.M., W. Robertson, and W. J. Phillips. “Connectivity in inter-vehicle ad
hoc networks”. In Proceedings of Engineering Canadian Conference on Electrical and
Computer, Volume: 1, May 2004, pp. 100-112.
[19] Bernsen, J. Manivannan, “Routing Protocols for Vehicular Ad hoc Networks
That Ensure Quality of Service” In Proceedings of the fourth international conference
on Wireless and Mobile Communications, Aug. 2008, pp.1-6.
[20] Narendra Mohan Mittal and Savita Choudhary,” Comparative Study of
Simulators for Vehicular Ad-hoc Networks (VANETs)” International Journal of
Emerging Technology and Advanced Engineering, vol. 4, Issue 4, April 2014, pp.
528-537.
[21] Taleb T., E. Sakhaee, A. Jamalipour, K. Hashimoto, N. Kato, and Y. Nemoto, “A
stable routing protocol to support its services in VANET” In Proceedings of IEEE
Transactions on Vehicular Technology, vol. 56, no. 6, November 2007, pp.3337–
3347.
[22] Goel A., Ramakrishnan K. G., D. Kataria, and D. Logothetis, “Efficient
computation of delay-sensitive routes from one source to all destinations,” In
Proceedings of IEEE Conference on Computer Communications, 2001, pp. 854-858.
[23] Nzouonta J. R., Guiling N. and Wang Borcea C., “VANET Routing on City
Roads Using Real-Time Vehicular Traffic Information,” In Proceedings of Vehicular
Technology, IEEE Transactions on Vol. 58, Issue. 7, Sept. 2009, pp. 33-37.
[24] Wang S. Y. “Predicting the lifetime of repairable unicast routing paths in vehicle
formed mobile ad hoc networks on highways” In Proceedings of 15th IEEE
For more Https://www.ThesisScientist.com
54
International Symposium on Personal, Indoor and Mobile Radio Communications,
Volume: 4, Sept. 2005, pp. 2815-2819.
[25] David B. Johnson, David A. Maltz, and Josh Broch, “The Dynamic Source
Routing Protocol for Multi-Hop Wireless Ad Hoc Networks”, In Ad Hoc Networking,
Editor: Charles E. Perkins, Addison-Wesley, Chapter 5, 2001 , pp. 139-172.
[26] Ameur Bennaoul, Mustapha Guezouri and Mokhtar Keche,” Performance
Evaluation of Routing protocols in Vehicular Networks” International Journal of
Computer Network and Information Security,2013,pp. 11-16.
[27] kamble P.A. and M.M. Kshirsagar, “ Improvement over AODV Routing Protocol
in VANET” International Journal of Computer Engineering & Technology, Vol. 4,
Issue 4, July 2013, pp. 315-320.
[28] H. Wu, Fujimoto, R., Guensler, R., and Hunter, M, “MDDV: a mobility-centric
data dissemination algorithm for vehicular network,” In Proceedings of the 1st ACM
international Workshop on Vehicular Ad hoc Networks, October, 2004, pp. 47-56.
[29] Sherali Zeadally, Ray hunt and Yuh Shayan Chan, “Vehicular Ad hoc Networks
(VANETs): Status, Results and Challenges” In Proceeding of Springer Science, Dec.
2011, pp. 217-241.
[30] Yang X., L. Liu, N.H. Vaidya, and F. Zhao, "A vehicle-to-vehicle
communication protocol for cooperative collision warning in VANET," In
Proceedings of the 1st International Conference on Networking and Services,2004,
pp.114-123.
[31] Balon N., and J. Guo, “Increasing Broadcast Reliability in Vehicular Ad hoc
Networks(VANET),” In Proceeding of the 3rd ACM International Workshop on
Vehicular Ad hoc Networks VANET, NY,USA,2006, pp. 104-105.
[32] Jorjeta G. Jetcheva, Yih-Chun Hu, Amit Kumar Saha, and David B. Johnson.
“Design and Evaluation of a Metropolitan Area Multitier Wireless Ad Hoc Network
For more Https://www.ThesisScientist.com
55
Architecture in VANET”. In Proceedings of the Fifth IEEE Workshop on Mobile
Computing Systems & Applications, Monterey, CA, Oct. 2003,pp 32-37.
[33] Tseng Y.C., Y.S. Chen, and J.P. Sheu, "The broadcast storm problem in a mobile
ad hoc network(MANET)," In Proceeding of the 5th ACM/IEEE International
Conference on Mobile Computing and Networking, NY, USA, 1999, pp. 51-162.
[34] H. Safa, H. Artail, and R. Shibli, “An Interoperability model for supporting
reliability and power-efficient routing in mobile ad hoc network,” International
Journal of Ad Hoc and Ubiquitous Computing, Vol. 4, 2009, pp. 74-83.
[35] H.P. Glathe, L. Karlsson, G.P. Brusaglino, L. Calandrino, “The PROMETHEUS
Programme– Objectives, Concepts and Technology for Future Road Traffic”, In
Proceedings of12th
conference of networking, May 1990, pp. 477-484.
[36] T. Sawamura, K. Tanaka, M. Atajanov, N. Matsumoto, and N. Yoshida,
“Adaptive router promotion and group forming in ad-hoc networks,” In Proceedings
of International Journal of Ad Hoc and Ubiquitous Computing, Vol. 3, 2008, pp. 217-
223.
[37] Heissenbüttel M., T. Braun, M. Wälchli, and T. Bernoulli, “Optimized stateless
broadcasting in wireless multi-hop networks,” In proceeding of 4th
IEEE international
conference on Infocom Barcelona,2006,pp.234-240.
[38] Sommer, C.; Dietrich, I.; Dressler, F. “Realistic Simulation of Network Protocols
in VANET Scenarios” International Journal of Ad Hoc and Ubiquitous Computing,
Vol. 3, 2008, pp. 217-223.
[39] Tseng Y.C., Y.S. Chen, and J.P. Sheu, "The broadcast storm problem in a mobile
ad hoc network(MANET)," In Proceeding of the 5th ACM/IEEE International
Conference on Mobile Computing and Networking, NY, USA, 1999, pp. 51-162.
[40] Zhao J. C. and Josh Broch “Vehicle-Assisted Data Delivery in Vehicular Ad hoc
Networks” In Proceedings of 25th IEEE International Conference on Computer
Communications. Proceedings, April 2006, pp. 6-12.
For more Https://www.ThesisScientist.com
56
[41] Korkmaz G., E. Ekici, F. Ozgüner, and U. Ozgüner, "Urban multi-hop broadcast
protocol for inter-vehicle communication systems in VANET," In Proceeding of the
1st ACM International Workshop on Vehicular Ad hoc Networks, NY, USA,
2004,pp. 76-85.
[42] Rajive Bagrodia, Richard Meyer, Mineo Takai, Yu an Chen, Xiang Zeng, Jay
Martin, and Ha Yoon Song. “A parallel simulation environment for complex systems”
In Proceedings of the 1st ACM international workshop on Vehicular Ad hoc
Networks, 2004, pp. 66 – 75.
[43] Dirk Reichardt, Maurizio Miglietta, and Wolfgang Schulz “CARTALK 2000
Safe and Comfortable Driving Based Inter-Vehicle-Communication in VANET”, In
proceedings of IEEE Intelligent Vehicle Symposium, June 2002, pp.145-147.
[45] Tsugawa, S.; Kato, S.; Tokuda, K.; Matsui, T.; Fujii, H., “A cooperative driving
system with automated vehicles and inter-vehicle communications in Demo 2000”, In
proceedings of IEEE Intelligent Transportation Systems,2006, pp.178-189.
[46] Brian D. Noble, Jungkeun Yoon ,Mingyan Liu, Minkyong Kim, ”Building
realistic mobility models in VANET”, In Proceeding of the ACM International
Conference On Mobile Systems, Applications And Services,2006, pp. 177-190.
[47] Robert E. Chandler, Robert Herman, Elliott W. Montroll, ”Traffic Dynamics:
Studies in Car Following”, Operations Research, Vol. 6, 2004, pp. 165-184.
[48] Fan Li and Yu Wang; “Survey of Routing in Vehicular Ad hoc Networks”, In
Proceedings of IEEE Vehicular Technology Magazine, Volume 2, Issue 2, June 2007;
pp. 12-22.
[49] Jahanzeb Farooq and Bilal Rauf “ Implementation and Evaluation of IEEE
802.11e Wireless LAN in GloMoSim” In Proceeding of the 1st ACM International
Workshop on Vehicular Ad hoc Networks, NY, USA, 2004,pp. 76-85.
For more Https://www.ThesisScientist.com
57
[50] Skordylis A. and Trigoni N., “Delay-bounded routing in vehicular ad-hoc
networks (VANET),” In Proceedings of ACM International Symposium on Mobile
Ad hoc Networking and Computing, 2008, pp. 3020-3026.
[51] Abedi Berangi and R.; Azgomi, M. A., "Improving Route Stability and Overhead
on AODV Routing Protocol and Make it Usable for VANET," In Proceedings of 29th
IEEE International Conference on Vehicular Ad hoc Networks, June 2009, pp.464-
467.
[52] Robert E. Chandler, Robert Herman, Elliott W. Montroll, ”Traffic Dynamics:
Studies in Car Following”, In proceeding of 4th
IEEE International Conference on
Infocom, Barcelona, 2006, pp.234-240.
[53] Chowdhury S.I., Won-Il Lee, Youn-Sang Choi, and Guen-Young Kee
"Performance evaluation of reactive routing protocols in VANET," In proceeding of
Communications (APCC), 2011 17th Asia-Pacific Conference on Vehicular Ad hoc
Networks ,2011, pp.559-564.
[54] T. Taleb, E. Sakhaee, K. Hashimoto, N. Kato, and Y. Nemoto, “A stable routing
protocol to support ITS services in VANET networks,” In Proceedings of IEEE
Transactions on Vehicular Technology, Vol. 56, 2007, pp. 3337-3347.
[55] Nzouonta, J., Rajgure, N., Guiling Wang and Borcea, C., "VANET Routing on
City Roads Using Real-Time Vehicular Traffic Information," In proceeding of
Vehicular Technology, IEEE Transactions on on Vehicular Ad hoc Networks, vol.58,
no.7, 2011,pp.3609-3626.
[56] Vinod Namboodiri, Manish Agarwal and Lixin Gao; “A Study on the Feasibility
of Mobile Gateways for Vehicular Ad-hoc Networks (VANET)”, In proceeding of
Wireless Communications Networking and Mobile Computing 6th International
Conference on 2010,Sept. 2010, pp. 23-25.
[57] Yue Liu, Jun Bi and Ju Yang; “Research on Vehicular Ad hoc Networks” In
Proceedings of Chinese Control and Decision Conference (CCDC), 2009, pp. 4430 –
4435.
For more Https://www.ThesisScientist.com
58
[58] Tonguz, F. Bai and P. Mudalige, “Broadcasting in VANET,” In Proceedings of
IEEE Mobile Networking for Vehicular Environments, 2007, pp. 7-12.
[59] Blum J., Eskandarian A., and HoffmanL. "Performance Characteristics of Inter-
Vehicle Ad Hoc Networks". In Proceedings of IEEE 6th International Conference on
Intelligent Transportation Systems, Shanghai, China,2004, Pp. 115-119.
[60] Manoharan R. and S. L. P. Thambidurai, “Energy efficient robust on-demand
multicast routing protocol for mobile ad hoc network,” In Proceedings of International
Journal of Ad Hoc and Ubiquitous Computing, Vol. 3, 2008, pp. 90-98.

Routing protocols in Vanet

  • 1.
    For more Https://www.ThesisScientist.com 1 PerformanceEvaluation of Reactive and proactive Routing protocols in VANET A Dissertation Report Submitted in the Partial Fulfilment of The Award of the Degree of MASTER OF TECHNOLOGY IN COMPUTER SCIENCE AND ENGINEERING Under Guidance of: Submitted By: Name of Internal Guide Name of Students (Designation) Roll No LOGO DEPARTMENT OF COMPUTER SCIENCE
  • 2.
    For more Https://www.ThesisScientist.com 2 DECLARATION……………………………………………………………….i ACKNOWLEDGEMENTS................................................................................. ii CERTIFICATE ……………………………………………………................... iii ABSTRACT…………………………………………………………………….. iv LIST OF FIGURES……………………………………………….................... viii LIST OF TABLES……………………………………………………………... xi LIST OF ABBREVIATIONS…………………………………………………. xii CHAPTER 1 INTRODUCTION 1.1. Introduction………………………………………………………….... 1.2. Description of Broad Area…………………………………………… 1.2.1. VANET Overview……………………………………………… 1.2.2. VANET Architecture………………………………………….. 1.2.3. Types of VANET Architecture.............................................. 1.2.4. VANET Standards, Regulations and Layered Architecture........ 1.2.5. Some other wireless technologies in VANET........................... 1.3. Application of VANETs………………………………………. 1.3.1. Safety oriented applications of VANET………………………… 1.3.2. Convenience oriented applications of VANET.......................... 1.3.3. Commercial oriented application............................................. 1.4. Security Challenge of VANET.......................................................... 1.5. Attacks on VANET.......................................................................... 1.6. Mobility Models.............................................................................. 1.7. VANET Routing Protocols………………………………................... 1.7.1. Proactive Routing Protocols…………………………………… 1.7.2. Reactive Routing Protocols…………………………………… 1.8. Motivation…………………………………………………………….. 1.9. Problem Statement………………………………………………........ 1.10. Aims and Objectives…………………………………………… 1.11. Methodology…………………………………………………… 1.12. Layout of the Dissertation…………………………………… 1.13. Conclusion……………………………………………………… 1 1 2 3 3 7 9 11 12 12 12 15 15 16 18 20 20 22 23 24 24 25 26 27
  • 3.
    For more Https://www.ThesisScientist.com 3 CHAPTER2 LITERATURE REVIEW.................................................... 2.1 Introduction………………………………………………………………… 2.2 VANET Routing Protocols………………………………………………… 2.3 Reactive Routing Protocols………………………………………………… 2.3.1 Ad hoc On Demand Distance Vector Routing………………………. 2.3.2 Dynamic Source Routing…………………………………….............. 2.4 Proactive Routing Protocols……………………………………………….. 2.4.1 Destination Sequence Distance Vector Routing Protocols…............... 2.5 Simulation Tools……………………………………………………………. 2.5.1Mobility Generators………………………………………………….. 2.5.2 VANET Simulators………………………………………………….. 2.5.3 Network Simulators…………………………………………………. 2.6 Classification of VANET Applications…………………………………..... 2.7 Safety Applications in VANET............................................................... 2.8 State of The Art.................................................................................... 2.7 Conclusion………………………………………………………………….. 28 28 29 30 30 34 35 35 37 37 41 42 46 49 52 58
  • 4.
    For more Https://www.ThesisScientist.com 4 Chapter1 INTRODUCTION In this chapter a brief introduction to basic concepts behind the emerging area of Vehicular Ad hoc Networks (VANET) has been described. This chapter also describes its architecture, domains and standards, at the same time this chapter describes an overview of its applications, routing protocols and security challenges. 1.1 Introduction: The increasing demand of wireless communication and wireless devices have tends to research on self organizing, self healing networks without the interference of any centralized or pre-established infrastructure/authority [2]. The networks with the absence of any centralized or pre-established infrastructure are known as Ad hoc networks [4]. Ad hoc Networks are the category of wireless networks that uses multi hop radio relay. Figure 1.1: Working structure of VANET
  • 5.
    For more Https://www.ThesisScientist.com 5 VehicularAd hoc Networks (VANET) is the subclass of Mobile Ad Hoc Networks (MANETs) [4]. It is the most advanced technology that provides Intelligent Transportation System (ITS) in wireless communication among vehicles to vehicles and road side equipment (RSUs) to vehicles according to IEEE 802.11p standard [2]. VANET provides broad range of safety and non safety applications. Safety application provides safety to the passengers such as lane change warning, collision detection etc. It also provides comfort and commercial applications to the road users such as electronic toll collection, audio/video exchanging, electronic payments, route guidance, weather information, mobile E-commerce, internet access etc. Figure 1.1[1] shows the overall working structure of Vehicular Ad hoc Network (VANET). 1.2 VANET Overview: Vehicular Ad hoc Networks (VANETs) is a subclass of Mobile Ad Hoc Networks (MANETs) that has emerged because of recent growth in wireless technology and sensors networks [2, 4]. Vehicular Ad hoc Networks (VANETs) are one of ad-hoc network‟s real applications where communication among vehicles and nearby fixed equipment is possible. It reduces both traffic congestion and vehicles crashes which are serious issues throughout the world. 1.2.1 VANET Architecture: Vehicular Ad hoc Network (VANET) system architecture [5] consists of three different types of domains such as in-vehicle, ad hoc, and infrastructure domains and many individual components such as application unit, on-board unit, and road-side unit. The figure 1.2[14] shows the all components and domains of VANET.
  • 6.
    For more Https://www.ThesisScientist.com 6 Figure1.3: VANET System Architecture. In-Vehicle Domain: This domain consists of one or more applications units (AUs) and a single On-Board Unit (OBU) that resides inside a vehicle [19]. Applications Units (AUs) is an in- vehicle entity, multiple AUs can be plugged in with a single OBU and share the OBU processing and wireless resources. An On-Board Unit (OBU) is used for providing the vehicle-to-infrastructure (V2I) and vehicle-to-vehicle (V2V) communication. An OBU is equipped with a single network device based on IEEE 802.11p radio technology; basically network device is used for sending, receiving and forwarding the safety and non safety messages in the ad hoc domain .
  • 7.
    For more Https://www.ThesisScientist.com 7 Adhoc Domain: This VANET domain composed of vehicles or nodes that equipped with On-Board Unit (OBUs) and road-side units (RSUs), that forming the VANET [19]. A road side unit is a physical device located at fixed positions like hospitals, shopping complexes, colleges, road highways etc. An RSU is equipped with at least a network device based on IEEE 802.11p standard [30]. The main function of RSU is to provide the internet connectivity to the OBUs. On-Board Units (OBUs) form a mobile ad hoc network that allows communications among vehicles without the need for a centralised coordination instance. Two vehicles directly communicate via On-Board Units (OBUs) if wireless connectivity exists among them; else multi-hop communications are used to forward data [30]. Infrastructure Domain: The infrastructure domain consists of Road-Side Units (RSUs) and wireless Hot-Spots (HS) that the vehicles access for safety and comfort based applications [18, 29]. These two types of infrastructure access, road-side units (RSU) and Hot-Spots (HS).In case that neither road-side units (RSUs) nor Hot-Spots (HT) provide internet access, OBUs can also utilise communication abilities of several radio networks or technologies such as GPRS, GSM, WiMax, if they are integrated in the On-Board Unit (OBU), in particular for non-safety applications. Application Units (AUs): An Applications Units (AUs) is an in-vehicle entity, multiple AUs can be plugged in with a single OBU and share the OBU processing and wireless resources [29]. Examples of Application Units (AUs) are I) safety applications devices like hazard-warning, or ii) a navigation system with communication capabilities. Multiple Application Units can be plugged in with a single On-Board Unit (OBU) simultaneously and share the On-Board Units (OBUs) processing and wireless resources. An Application Unit (AU) communicates solely via the On-Board Unit (OBU), which handles all mobility and networking functions on the Application Unit (AU) behalf. The distinction between an Application Unit (AU) and an On-Board Unit (OBU) is only logical and an Application Unit (AU) can be physically co-located with an OBU [29]. On-Board Units (OBUs): The On-Board Unit (OBU) used for vehicle to vehicle (V2V) communications and vehicle to infrastructure or road side unit (V2I)
  • 8.
    For more Https://www.ThesisScientist.com 8 communications[29]. It also provides communication services to the application units and also forwards data on behalf of other On-Board Units (OBUs) in the ad hoc domain. An On-Board Unit (OBU) is equipped with at least a single network device f IEEE 802.11p standard. This network device is responsible for sending, receiving and forwarding safety and non safety messages in the ad-hoc domain. The main functions and procedures of On-Board Unit (OBU) includes wireless radio access, geographical ad hoc routing, network congestion control, reliable message transfer, data security, IP mobility support, and others. Road-Side Units (RSUs): A Road-Side Unit (RSU) is a physical device situated at fixed positions along roads and highways, or at dedicated locations such as colleges, petrol pumps, parking places, hospitals, shopping complexes, restaurants etc [19, 29]. A Road-Side Unit (RSU) is equipped with at least a network device based on IEEE 802.11p. The main function of RSU is to provide the internet connectivity to the OBUs. An overview of the main functions performed by RSU is given below. i. Extending the communication range of an ad hoc network by means of re- distribution of information to other OBUs and cooperating with other RSUs in forwarding or in distributing safety information (Figure 1.4). ii. Running safety applications, such as for vehicle-to-infrastructure warning (e.g. low bridge warning, work-zone warning), and act as information source (Figure 1.5). iii. Providing internet connectivity to all OBUs for accessing safety and non safety applications (Figure 1.6). Figure 1.4: RSU extends communication range
  • 9.
    For more Https://www.ThesisScientist.com 9 Figure1.5: RSU acts as information source Figure 1.6: RSU providing internet access 2. Motivation Traffic safety is a major challenge recognised by the major players in the automotive industry and by many governments. Traffic delays continue to increase, wasting many hours for peak time travellers. Apart from traffic safety and efficiency, features like internet access, entertainment, payment services and information updates into can be integrated into vehicles to improve passenger comfort. Normally a driver, has incomplete information about road conditions, speed and location of vehicles around them, and is forced to make decisions like breaking and lane changing without the benefit of whole data. Real time communication between vehicles or between vehicles and road-side infrastructure can improve traffic safety and efficiency [7]. For
  • 10.
    For more Https://www.ThesisScientist.com 10 example,if a vehicle needs to slow down due to an accident ahead, it will broadcast warning messages to neighbouring vehicles. The vehicles behind it will thus be warned before they actually see the accident, helping the drivers react faster. In another scenario, if vehicles can transmit traffic congestion information to other vehicles in its transmission range, it can help other vehicles receiving the information to chose alternate routes and avoid traffic congestion. Vehicular Ad hoc Networks (VANETs), an extension of mobile ad hoc networks (MANET) [8], were developed with a view to enable real-time communication between mobile nodes (either vehicles or road side infrastructure) over wireless links, primarily with a view to enable traffic safety and efficiency. The communication between two or more nodes in a Vehicular Ad hoc Networks (VANET) faces many unique challenges [8]. This is especially true for safety-critical applications like collision avoidance, pre-crash sensing, lane change etc. Factors like high vehicle speeds, low signal latencies, varying topology, total message size, traffic density etc. induce challenges that makes conventional wireless technologies and protocols unsuitable for Vehicular Ad hoc Networks (VANETs).Apart from the performance challenges, there are many security issues unique to VANET like authenticating message sender, verifying validity of message data (like vehicle position), providing node privacy with non-repudiation, certificate revocation, availability etc. All these performance and security requirements contribute to make VANET safety applications challenging unlike other wireless applications. 3. Problem Statement: There are many comparative studies and surveys that compare various ad hoc routing in VANET environment. The simulations performed in these comparative studies are very basic do not incorporate with the large number of nodes in real Vehicular Ad hoc Network environment. The main aim of our dissertation work is to firstly investigate the reactive and proactive routeing protocols than examine the performance of selected reactive routing protocols i.e. Destination Sequence Distance Vector Routing (DSDV), Ad hoc On Demand Distance Vector (AODV), Optimized Link State Routing (OLSR) and Dynamic Source Routing (DSR)by taking three performance metrics like network load, throughput and end-to-end delay with varying number of mobile nodes or vehicle node density (100, 150, 200, 250, 300 and 350) i.e. low
  • 11.
    For more Https://www.ThesisScientist.com 11 vehicle-nodedensity (100 and 150 mobile nodes) medium vehicle-node density (200 and 250) mobile nodes) and high vehicle-node density (300 and 350 mobile nodes) with constant mobility 10m/s.hen the selected routing protocols (OLSR, DSR) have been simulating via a simulation tool i.e. OPNET Modeler v14.5 and compared in terms of network load, throughput and packet end to end delay. 4. Aims and objectives: The main aim of this dissertation is to evaluate the performance of Four routing protocols i.e. Destination Sequence Distance Vector Routing (DSDV), Ad hoc On Demand Distance Vector (AODV), Optimized Link State Routing (OLSR) and Dynamic Source Routing (DSR) with varying number of mobile nodes or vehicle node densities (100, 150, 200, 250, 300 and 350) i.e. low vehicle-node density (100 and 150 mobile nodes) medium vehicle-node density (200 and 250) mobile nodes) and high vehicle-node density (300 and 350 mobile nodes) with constant mobility 10m/s. After getting simulation results a detail comparative study of AODV, DSDV, OLSR and DSR for Vehicular Ad hoc Network (VANET) have been performing. The comparative study based on different performance metrics i.e. throughput, packet end to end delay and network load. To achieve this aim we have set the following objectives:  To conduct a detailed literature survey to review the current state of art of routing protocols used in Vehicular Ad hoc Networks.  To explore different classification of routing protocols in Vehicular Ad hoc Networks. Furthermore also identify the major performance issues in such networks.  To evaluate the performance of selected routing protocols with varying number of mobile nodes  Perform a detail comparative analysis of selected routing protocols by taking three performance metrics. 5. Methodology: In this dissertation, following steps are carried out to achieve the objectives of this thesis work.
  • 12.
    For more Https://www.ThesisScientist.com 12 5.1Literature Review: In these steps a detailed literature review of any published work that relevant to the dissertation area is carried out. 5.2 Understanding Background Information: In this step a detail study of the area of dissertation is carried out for better understanding of the subject of dissertation. It is simple to start with Mobile Ad hoc Network (MANET) which are the base of Vehicular Ad hoc Network. 5.3 Functionality of Routing Protocols: In this step a detail study of various ad hoc routing protocols: reactive routing protocols (OLSR, DSR) and proactive routing protocols (DSDV, OLSR) is carried out for understanding the functionality of routing protocols. 5.4 Simulation Tool: In this step a detail study of various network simulators, mobility generators and VANET simulators is carried out. And select a simulation tool for our dissertation work. 5.5 Simulation: In this dissertation work we employed OPNET Modeler v14.5 for performance evaluation of AODV, DSDV, OLSR and DSR routing protocols. The performance comparison of selected routing protocols (AODV, DSDV, OLSR and DSR) will be done by consideration of with varying number of mobile nodes or vehicle node densities taking with varying mobility. Then results are compared in the terms of performance metrics i.e. throughput, packet delay and network load. 5.6 Analysis of Results: In this step result obtained for the selected routing protocols (AODV, DSDV, OLSR and DSR) by using considered performance metrics and scenarios is carried out. After analysis of results a detailed comparative study of selected routing protocols is performed.
  • 13.
    For more Https://www.ThesisScientist.com 13 Chapter2 LITERATURE REVIEW In this chapter a detail literature review on Vehicular Ad- Hoc Networks (VANETs) has been carried out. This chapter also describes a detail overview of VANET routing protocols, at the same time this chapter also describes several VANET simulators, network simulators and mobility generators that used in simulation for Vehicular Ad hoc Networks. 2.1 Introduction: There are several routing protocols designed for Vehicular Ad hoc Networks classified either as proactive or reactive that have been describes in next section. There are some ad hoc routing protocols which are combination of both proactive and
  • 14.
    For more Https://www.ThesisScientist.com 14 reactiverouting characteristics. These protocols are known as hybrid routing protocols. This chapter is organized as follows: Section 2.2 introduces the various routing protocols for Vehicular Ad hoc Networks. Section 2.3 describes the various VANET reactive routing protocols: AODV and DSR. Section 2.4 presents the VANET proactive routing protocols: DSDV and OLSR. The various mobility generators, network simulators and VANET simulators are describes in Section 2.5. Section 2.6 presents the current state of the art. Section 2.7 describes a detail overview of several VANET applications. And examples of various VANET applications are explained in Section 2.8. Finally, Section 2.9 concludes this chapter. 2.2 VANET Routing Protocols: Routing is a mechanism to establish and to select a specific path in order to send data from source to destination [14, 16]. There are various routing algorithm designed for ad-hoc networks. Classification of various VANET routing protocols can be divided in two broad categories: proactive and reactive routing protocols that shown in figure 2.1. In the next section describes a detail overview of various reactive routing protocols (AODV, DSR). Figure 2.1: VANET Routing Protocols 2.3 Reactive/On Demand Routing Protocols: Reactive routing protocols were designed to reduce the overheads by maintaining information for active routes at each node [8]. This means that each node determined and maintained routes only when it requires sending data to a particular destination. It
  • 15.
    For more Https://www.ThesisScientist.com 15 usingtwo main mechanisms for route establishment: Route discovery and Route maintenance [17, 25]. Route discovery mechanism uses two messages: Route Request (RREQ) and Route Reply (RREP). Figure 2.2: Route Request Propagation in Reactive Routing Protocols The basic approach is when a node needs to send a message to a particular destination, it broadcasts the RREQ message in the network that shown in figure 2.2 When RREQ message found a destination node then destination node send a RREP message to source node that shown in figure 2.3. Figure 2.3: Route Reply Propagation in Reactive Routing Protocols
  • 16.
    For more Https://www.ThesisScientist.com 16 2.3.1Ad hoc On Demand Distance Vector (AODV): Ad hoc On Demand Distance Vector (AODV) is a pure reactive routing protocol which is capable of both unicasting and multicasting. In Ad hoc On Demand Distance Vector (AODV), like all reactive protocols, it works on demand basis when it is required by the nodes within the network [8, 14]. When source node has to send some data to destination node then initially it propagates Route Request (RREQ) message which is forwarded by intermediate nodes until destination is reached. A route reply message is unicasted back to the source node if the receiver is either the node using the requested address, or it has a valid route to the requested address that is shown is figure 2.4. (a) (b) Figure 2.4: AODV Route Discovery Process. (a) Propagation of the RREQ. (b) Path of the RREP to the source. Working of Ad Hoc On Demand Distance Vector Routing (AODV): In this type of routing [14, 16] allows the communication between two nodes via intermediated nodes, if those two nodes are not within the range of each other. To establish a route between source to the destination, AODV using route discovery phase, along which Route Request message (RREQ) messages are broadcasted to all its neighbouring nodes. This phase makes sure that these routes do not forms any loops and find only the shortest possible route to the destination node. It also uses destination sequence number for each route entry, which ensures the loop free route, this is the one of the main benefit of AODV routing protocol. For example if two different sources send two different requests to a same destination node, then a requesting node selects the
  • 17.
    For more Https://www.ThesisScientist.com 17 onewith greatest sequence number. In the route discovery phase several control messages are defined in AODV that are defined as follows. a) RREQ (Route Request): When any node wants to communicate with other node then it broadcast route request message (RREQ) to its neighbouring nodes [14, 16]. This message is forwarded by all intermediate nodes until destination is reached. The route request messages (RREQ) contains the some information such as RREQ id or broadcast id, source and destination IP address, source and destination sequence number and a counter that shown in figure 2.5. Figure 2.5: AODV Route Request Message Format b) RREP (Route Reply): When any intermediate nodes received Route Request (RREQ) message then it unicast the route reply message (RREP) to source node either it is valid destination or it has path to destination and reverse path is constructed between source and destination [14, 16]. Each route reply message (RREP) packet consist of some information such as hop count, destination sequence number, source and destination IP address that shown in figure 2.6.
  • 18.
    For more Https://www.ThesisScientist.com 18 Figure2.6: AODV Route Reply Message Format c) RERR (Route Error): Whenever there is any link failure arises in the routing process then route error message (RERR) is used for link failure notifications. The route error message (RERR) consist of some information such as Unreachable Destination node IP Address, Unreachable Destination node Sequence Number that shown in figure 2.7. Figure 2.7: AODV Route Error Message Format Routing in AODV: There are various mechanisms which are followed in AODV routing approach: a) AODV Route Discovery phase: To establish a route between source node to the destination node, AODV using route discovery phase, along which the Route Request message (RREQ) messages are broadcasted to all its neighbouring nodes [14]. This phase makes sure that these routes do not forms
  • 19.
    For more Https://www.ThesisScientist.com 19 anyloops and find only the shortest possible path to the destination node. It also uses destination sequence number for each route entry that ensures the loop free route, this is the one of the main benefit of AODV routing protocol. For example if two different sources sends two different request to a same destination node, then a destination node selects only that node having largest sequence number. In the route discovery phase several control messages are defined in AODV protocol. b) AODV Route Table Management: In AODV, Routing table management is required to avoid those entities of nodes that do not exist or having invalid route from source to destination. The need for routing table management is important to make communication loop free. It consists of following characteristics to maintain the route table for each node. • Destination IP address • Total number of hops to the destination • Destination sequence numbers • Number of active neighbours • Route expiration time c) AODV Route Maintenance: In AODV, when any node in the network detects that a route is not valid anymore for communication it delete all the related entries from the routing table .And it sends the Route reply message (RREP) to all current active neighbouring nodes to inform that the route is not valid anymore for communication purpose. 2.3.2 Dynamic Source Routing Protocol (DSR): Dynamic Source Routing is a reactive routing protocol that is based on the concept of source routing [8, 16]. Source routing means source has the complete knowledge of entire route to the destination before transmitting data. In DSR each node maintains a route cache where it records all possible learned routes. It using two main mechanisms: Route discovery and Route maintenance. a) Route Discovery: Whenever a source node wants to send a data packet to destination node in the network, it first looks in its Route Cache to find a valid hop sequence to the destination [1]. If such a route exists, the source node attaches to the packet header the complete route to the destination and
  • 20.
    For more Https://www.ThesisScientist.com 20 forwardsthe packet to the next node. The next node checks the packet header and forwards the packet to the next node. The process terminates when the packet reaches the destination. If the source node cannot find a valid hop sequence to the destination in its Route Cache then it initiates a route discovery process [17]. Figure 2.8: Route Request Propagation in DSR  In route discovery process a route request (RREQ) message is broadcasts to all its neighbouring nodes, adding a unique request ID to each request to prevent other nodes from transmitting the same request [17]. Figure 2.9: Route Reply Propagation in DSR  Each of the intermediate nodes receives RREQ and searches in its Route Cache, and if it finds such a route, it sends a Route Reply (RREP) message
  • 21.
    For more Https://www.ThesisScientist.com 21 backto the source node with the complete path to the destination. In order to minimize the Route Request (RREQ) in the network, the intermediate or destination node discard the duplicate Route Request (RREQ) message identified by the same request identification number and common source. Figure 2.8 shows the RREQ message propagation in the network. And figure 2.9 shows the propagation of RREP message that carries the entire hop sequence. a) Route Maintenance: Route Maintenance is done by the propagation of route error message (RERR). Whenever any active node sees or detects the link failure, it propagates the route error message to its upstream neighbours along the reverse path till it reaches the source node. To verify the correct operation of the router links, HELLO messages and acknowledgement messages can be used. 2.4 Proactive/Table Driven Routing Protocols: These types of protocols are table based because they maintain table of connected nodes to transmit data from one node to another and each node share its table with another node. These protocols desire to maintain up-to-date and consistent routing information in the network. Thus, every node maintains one or more routing table to store routing information about every other node in the network. So due to this reason, these type of protocols are not preferred for large network. There are different types of proactive routing protocols: Destination Sequence Distance Vector Routing (DSDV), Optimized link state routing (OLSR), Fisheye State Routing (FSR). 2.4.1 Destination Sequence Distance Vector Routing (DSDV): Destination Sequence Distance Vector Routing (DSDV) is a table driven routing protocol based on the Bellman-Ford algorithm. In this type of routing protocol every node in the network share packet with its entire neighbour [19]. And packet contain information such as node‟s IP address, last known sequence number, hop count. Whenever there is topology change in network each node advertises its routing status after a fixed time or immediately. Working of Destination Sequence Distance Vector Routing (DSDV):
  • 22.
    For more Https://www.ThesisScientist.com 22 Themain objective of DSDV routing protocol is to avoiding loop formation and maintains its simplicity. In DSDV whenever any node want to transmitted a packet or information to the destination node, it using the routing table [16]. Routing tables are maintained by each node in the network, each node routing table maintains some information like destination address, number of hops required to reach the destination and sequence number. Thus the routing table consist of following entries <destination, distance, next hop> [16]. Whenever any node want to sending a message to other node than it adds a sequence number in the routing entries, the sequence number indicates the newness of the information to the routing table. In DSDV routing protocol routes with the latest sequence number are always preferred for forwarding a message to one node to other. If one or more source have same sequence number and sending a message to the same destination then in this case route with lower distance is preferred [16]. Figure 2.10: Routing in DSDV
  • 23.
    For more Https://www.ThesisScientist.com 23 2.5Simulation Tools: The simulation software or tools have been classified into three different categories. They are (a) Vehicular mobility generator (b) Network simulator (c) VANET simulators [20]. VANET mobility generators are used to generate realistic movement traces of the vehicles motion to increasing level of realism in VANET simulation. These traces subsequently imported into a network simulator as an input in order to study the performance of the protocol application. Network simulators are used to perform detailed packet-level simulation of source, destinations, reception, route, background load, links, data traffic transmission and channels [20]. Finally, VANET simulators provide both network simulation and traffic flow simulation. In the next few sections, we will discuss vehicular mobility generators, network simulators and VANET simulators in greater depth with their characteristics, functions. 2.5.1 Mobility Generators: VANET mobility generators are used to generate traces of the vehicles motion that can be usually saved and subsequently imported into a network simulator in order to study the performances of the protocol application [20]. As mentioned earlier, it is important to generate realistic movement traces in order to rigorously evaluate VANET protocols because the overall performances depend on the connectivity which, in turn, relies on the movement traces. A. TSIS-CORSIM: TSIS-CORSIM (Traffic Software Integrated System Corridor Simulation) is a powerful commercial traffic simulation package, developed at the University of Florida and funded by the Federal Highway Administration (FHWA). It is a microscopic simulation model that is especially designed to simulate highways and surface streets and, thus, includes traffic signals and stop signs [20]. This simulator is made up of two main components, NETSIM for simulating surface streets, and FRESIM for simulating freeways. Unfortunately, TSIS-CORSIM simulator requires Microsoft Windows and Internet Explorer to run. It can simulate very complex traffic scenarios and thus it can take a large amount of information as input. B. STRAW: Street Random Waypoint (STRAW) mobility generator gives the more accurate simulation results by using a vehicular mobility model based on
  • 24.
    For more Https://www.ThesisScientist.com 24 theoperation of real vehicular environment [20, 29]. Its current implementation is written for the JiST/SWANS discrete-event based simulator. STRAW is part of the Car-to-Car Cooperation project also known as C3 project. C. SUMO: Simulation of Urban Mobility (SUMO) is an open source, highly portable microscopic road traffic simulation package that deals with very large number of nodes in Vehicular Ad hoc Network [20]. It can be used on most of the operating system. Because of high portability and its GNU General public license SUMO has become more popular and most widely used in Vehicular Ad hoc Networks. It has evolved into a full featured suite of traffic modelling utilities uses own formats for road networks and traffic demand generation and routing utilities [4].The main merits of SUMO is that it is OpenGL GUI based, highly portable, open source, easy simulation set-up, portable libraries, imports different formats, collision free movement and large number of map defined for better understanding. But it has some limitations such as, less user friendly interface and its traces do not support NS-2, GloMoSim and QualNet. Figure 2.11: Graphical User Interface of SUMO
  • 25.
    For more Https://www.ThesisScientist.com 25 D.MOVE: Mobility model generator for Vehicular network (MOVE) is a mobility generator built on top of the SUMO (Simulation of Urban Mobility) and rapidly generates realistic mobility models for VANET simulations. The MOVE‟s output is a mobility trace file that consists of realistic vehicle movement‟s information which can be used by popular simulation tools such as NS-2 or GloMoSim or QualNet. MOVE consists of two main components: Mobility model and traffic model generator. Mobility Model Generator provides a user friendly interface for generating mobility model for simulations using SUMO. It also allows the user to create customized topology or import maps. And Network Traffic Model generator takes the SUMO trace file as the input and generates the network traffic model as required by either NS-2 or QualNet. It provides all the configurable option of NS-2 TCL files, like specifying MAC, routing protocol to use, etc.
  • 26.
    For more Https://www.ThesisScientist.com 26 Figure2.12: Graphical User Interface of MOVE E. FreeSim: FreeSim is an open source and portable microscopic and macroscopic free-flow traffic simulator. Traffic and graph algorithms can be easily created and executed for the entire network or for individual vehicles or nodes [20, 29]. FreeSim is ideal for Intelligent Transportation System (ITS) simulation because Vehicles in FreeSim can communicate with the system monitoring traffic on the freeways. The main features of FreeSim are: It is GUI based, highly portable, easy to simulation set-up, easy to use, open source and large number of examples available for better understanding. But it has some limitations also like not import different formats, and its traces do not support NS-2, GloMoSim, QualNet, SWANS. F. CityMob: CityMob is a highly portable, open source, GUI based mobility model generator generally used in Vehicular Ad hoc Networks (VANETs) [20]. The main advantages of CityMob like easy to create simulation set-up and easy to use , for better understanding large number of example is available But its biggest limitations is that it generated traces does not support NS- 2,GloMoSim,QualNet,SWANS. And real and user defined maps is not available here [20, 29]. 2.5.2 VANET Simulators: A. GrooveNet: GrooveNet is a hybrid simulator that integrated both network and mobility simulator. It allows communication between real and simulated vehicles. GrooveNet is an open source hybrid simulator that integrated both network and mobility simulator [20, 29]. It allows communication between real and simulated vehicles. Its modular architecture incorporates mobility, trip, and message broadcast models over physical layer and Link layer communication models [20]. B. TraNS: TraNS (Traffic and Network Simulation Environment) is the first VANET simulator. It is a simulation tool that integrates both mobility generator and network simulator for conducting realistic VANET simulation [20]. It provides a tool to build realistic VANET simulations. TraNS also
  • 27.
    For more Https://www.ThesisScientist.com 27 providesa feedback between mobility model and vehicular behaviour. It can operate in two modes: application-centric mode and network centric mode. In the network-centric mode, there is no feedback provided from NS-2 to SUMO. So the link between NS-2 and SUMO is done through a parser. Parser analyses the mobility trace file generated by SUMO simulator and then converts it to a suitable format for NS-2 simulator. In the case of application-centric mode, the feedback between NS-2 and SUMO is provided through an interface called TraCI. In this mode SUMO and NS-2 must run simultaneously [20, 29]. C. NCTUns: National Chiao Tung University Network Simulator (NCTUns) is a VANET simulator that combines both traffic and network simulator in to a single module that built using C++ programming language and supports high level of GUI. It is a highly extensible and robust network simulator in no need to be worry about the code complexity [20]. It supports parallel simulations for fixed network on multi core machines. The main merits of NCTUns is that it can simulate IEEE 802.11a, IEEE 802.11b, IEEE 802.11e, IEEE 802.16d, IEEE802.11g and IEEE 802.11 technologies, and supports large number of nodes. NCTUns includes bidirectional and unidirectional communication. Compared to TraNS, NCTUns combines traffic and network simulator together in a single module and returns feedback to supports VANET. However, the maximum number of nodes that can be simulated by single simulation by NCTUns is just 4096. But it has some limitations such as, complex set up procedure and it can works only on Fedora 9 Linux platform [20]. 2.5.3 Network Simulators: Network simulators perform detailed packet-level simulation of source, destinations, reception, route, background load, links, data traffic transmission and channels. There are various types of network simulators some of them are describes as follows. A. NS-2: Network Simulator (Version 2), called as the NS-2, is simply an event driven, open source, portable simulation tool that used in studying the dynamic nature of communication network. Several different NS-2 versions have been released over the last few years; the latest version of NS-2 is the NS-2.35 [20]. Users are feeding the name of a TCL simulation script as an
  • 28.
    For more Https://www.ThesisScientist.com 28 inputargument of NS-2 executable command ns. NS-2 uses two key languages one is the C++ and second is the Object-oriented Tool Command Language (OTCL). In NS-2 C++ defines the internal mechanism (backend) of the simulation objects, and OTCL defines external simulation environment (i.e., a frontend) for assembling and configuring the objects. After simulation, NS-2 gives simulation outputs either in form of NAM files or trace files [20]. In NS-2 some limitation can be found in terms of the installation process on windows based operating systems. To run NS-2 on window based environment a software program is used for creating Unix-like environment known as Cygwin; downloading and installing of Cygwin on windows based system is quite complex because of large size of packages of Cygwin [20]. Figure 2.13: Architecture of Network Simulator B. OPNET: Optimized Network Engineering Tool (OPNET) is a commercial network simulator environment used for simulations of both wired and wireless networks [20]. Several different OPNET versions have been released over the last few years; the latest version of OPNET is the OPNET 16.0. At present OPNET is licensed under Riverbed technologies. It allows the user to design and study the network communication devices, protocols, individual applications and also simulate the performance of routing protocol. It supports many wireless technologies and standards such as, IEEE 802.11, IEEE 802.15.1, IEEE 802.16, IEEE 802.20 and satellite networks. OPNET IT Guru Academic Edition is available for free to the academic research and teaching community. It provides a virtual network environment that models the behaviour of an entire network including its switches, routers, servers,
  • 29.
    For more Https://www.ThesisScientist.com 29 protocolsand individual application. The main merits of OPNET are that it is much easier to use, very user friendly graphical user interface and provide good quality of documentation [20]. Figure 2.14: Graphical User Interface of OPNET C. GloMoSim: GloMoSim (Global Mobile Information System Simulator) is a scalable simulation environment especially designed of MANET and its applications [20]. It is open source, portable and includes a large set of routing protocols and several physical layer implementations. It was retired in 2000 but it is still possible to download for educational purposes only. On the other side, Scalable Network Technologies introduced the commercial version of GloMoSim (Global Mobile Information System Simulator) named as QualNet (Quality Networking) simulator. The main merits of QualNet simulator (Quality Networking), is that it is portable, highly scalable and extremely powerful simulator. One of the main merits of QualNet is that it is run on both Windows and Unix/Linux platforms [20]. D. QualNet: Quality Networking (QualNet) simulator is a highly scalable, fastest simulator for large heterogeneous network that supports the wired and wireless
  • 30.
    For more Https://www.ThesisScientist.com 30 networkprotocol. QualNet execute any type of scenario 5 to 10 times faster than other simulators [20]. Figure 2.16: Graphical User Interface of QualNet  It is highly scalable and simulate up to 50,000 mobile nodes. And this simulator is designed as a powerful Graphical User Interface (GUI) for custom code development [20]. The main merits of QualNet simulator (Quality Networking), is that it is portable, highly scalable and extremely powerful simulator. One of the main merits of QualNet is that it is run on both Windows and Unix/Linux platforms [20]. E. VanetMobiSim: VanetMobiSim is an extension of the CANU Mobility Simulation Environment (CanuMobiSim) which focuses on vehicular mobility and features realistic automotive motion models at both microscopic and macroscopic levels [20, 24]. At the microscopic level it supports mobility models such as Intelligent Driving Model with Lane Changing (IDM/LC) and Intelligent Driving Model with Intersection Management (IDM/IM). It also supports car to infrastructure and car to car communication, which supports traffic lights, multi-lane roads, separate directional flows stop signs and traffic
  • 31.
    For more Https://www.ThesisScientist.com 31 signsat intersections. VanetMobiSim is based on JAVA and can generate movement traces in different formats, supporting different simulation for mobile networks including ns-2, GloMoSim, and QualNet [20]. F. SWANS: SWANS (Scalable Wireless Ad hoc Network Simulator) was proposed to be a best alternative to the NS-2 simulator for simulating the wireless and ad hoc networks. On the basis of comparative study of simulators like SWANS, GloMoSim, and NS-2, it is found that SWANS simulator is the most scalable and more memory efficient. SWANS take Java file as an input. It is a scalable wireless network simulator built top on the JIST platform and good capabilities like NS-2 and GloMoSim [20, 29]. 2.6 Classification of the VANET Applications: The prospective applications of Vehicular Ad hoc Networks (VANET) are categorized in to three major groups as comfort oriented applications, convenience- oriented applications and safety oriented applications [11]. Safety oriented related applications look for the increasing safety of passengers by exchanging relevant information via vehicle to vehicle (V2V) and vehicle to infrastructure (V2I). And comfort and convenience applications improve passenger‟s comfort and traffic efficiency. 2.6.1 Safety-Oriented Applications: These types of applications help the driver to avoid potential dangers via the exchange of information among vehicles. They are the most important applications because they serve to avoid accidents [11].
  • 32.
    For more Https://www.ThesisScientist.com 32 Figure2.17: Safety Applications provided by VANET They can take control of the vehicle in case of dangerous situations, as in the case of the automatic braking, or only send warning messages to drivers. Some safety oriented application shown in Table 1.1[11]. Table 2.1: Examples of Safety-Oriented Applications Name Description Intersection violation warning It warns drivers when they are going to pass over a red light. On-coming traffic warning It helps the driver during overtaking manoeuvres Electronic brake warning It reports to the driver that a preceding vehicle has performed a sudden braking. Vehicle stability warning It alerts drivers that they should activate the vehicle stability control system. Post-crash notification A vehicle involved in an accident sends warning messages in broadcast to approaching vehicles. Traffic signal violation warning A roadside unit sends messages in broadcast to warn drivers of potential violations of traffic signals. Lane change warning It helps drivers to perform a safe lane change
  • 33.
    For more Https://www.ThesisScientist.com 33 2.6.2Convenience-Oriented Applications: These types of applications improve the efficiency of the roads and to save drivers time and money. Some Convenience oriented application shown in Table 1.2[11]. Figure 2.18: Convenience Oriented Application Provided by VANET Table 2.2: Examples of Convenience-Oriented Applications Name Description Intersection management V2V and V2R communications allow a better intersections management Limited access and detour warning A roadside unit sends information in broadcast about limited access areas or possible detours. Electronic toll collection A vehicle establishes unicast communication with a toll gate roadside unit and pays the toll without stopping. Parking availability notification A vehicle asks to a roadside unit for a list of available parking spaces, and the roadside unit sends the list to the vehicle. Congested road notification A vehicle in a congested road sends information in broadcast to other vehicles. 2.6.3 Commercial-Oriented Applications: These types of applications serve to make the travelling more comfortable and productive, for example, by means of the internet connection. Some Commercial oriented application shown in Table 1.3[11].
  • 34.
    For more Https://www.ThesisScientist.com 34 Table2.3: Examples of Commercial-Oriented Applications Name Description Remote diagnosis The driver can start a wireless connection with the dealer in order to upload the vehicle diagnostics information to detect possible problems. Media or map download A vehicle can start a wireless connection with the home network or a hot-spot to download maps and multimedia contents. Service announcement Restaurants and other businesses can use a roadside unit to send promotional messages to the drivers of the vehicles that are in their communication range. 2.7 Safety Related VANET Applications: As presented in [9], there are five possible safety applications in VANETs:  Intersection violation warning  Electronic brake warning  On-coming traffic warning  Vehicle stability warning  Lane change warning 2.7.1 Intersection Violation Warning (IVW): The intersection violation warning (IVW) application warns drivers when they are going to pass over a red light that shown in Figure 2.19.
  • 35.
    For more Https://www.ThesisScientist.com 35 Figure(a): Without Intersection Violation Warning (IVW) Figure (b): With Intersection Violation Warning (IVW) Figure 2.19: (a) Without Intersection Violation Warning (IVW), the inattentive driver of vehicle 1 can cause a serious accident due to not stopping at red light. (b) With IVW the driver of vehicle 1 is warned of red light and stops the vehicle before the intersection. It is possible to achieve this application by placing a RSU with a traffic light controller, so that the RSU broadcast traffic light information. Vehicles that receive these data can warn the driver about the presence of a red light to avoid accidents in time [11].
  • 36.
    For more Https://www.ThesisScientist.com 36 2.7.2Electronic Brake Warning (EBW): The electronic brake warning (EBW) application reports to the driver that a preceding vehicle has performed a sudden braking [11]. This is useful when the view of the braking vehicle is obstructed by other vehicles. The scenario is shown in Figure 2.20, where vehicle 1, braking violently, produces a message that is sent in broadcast to warn the other vehicles about the dangerous situation. Figure (a): Braking Situation Figure (b): Without EBW Figure (c): With EBW Figure 2.20: (a) Vehicle 1 has to perform an emergency braking and vehicle 3 does not realize it because it has the view obstructed by the vehicle 2. (b) Without EBW vehicle 3 cannot react to the delayed braking of vehicle 2 and so there is a collision. (c) With EBW vehicle 3 is informed of the emergency braking of vehicle 1 and so it has the time to slow down
  • 37.
    For more Https://www.ThesisScientist.com 37 2.7.3On-coming Traffic Warning The on-coming traffic warning (OTW) application helps the driver during overtaking manoeuvres, by providing information about on-coming traffic that shown in figure 2.21[11]. The vehicle stability warning (VSW) application alerts drivers that they should activate the vehicle stability control system due to the hazardous driving conditions (ice, oil) that shown in figure 2.22[11]. Figure (a): Overtaking situation Figure (b): Without OTW Figure (c): With OTW Figure 2.21: (a) Drivers often misjudge velocity and distance of on-coming traffic when they are about to perform an Overtake. (b) Without OTW, vehicle 1 causes a collision with both vehicles 2 and 3. (c) With OTW, vehicle 1 is informed about the possible collision and so it decides to perform overtakes only after vehicle 2 has passed.
  • 38.
    For more Https://www.ThesisScientist.com 38 Figure(a): Icy Road condition Figure (b): Without VSW Figure (c): With VSW Figure 2.22: (a) Vehicle 1 encounters an icy stretch of road and activates its stability control system to maintain the bend. (b) Without VSW, driver 2 that travels at a
  • 39.
    For more Https://www.ThesisScientist.com 39 higherspeed is not able to activate the stability control system and so he loses control and collides with vehicle 3. (c) With VSW, the driver of vehicle 2 is informed of the activation of the stability control system by vehicle 1 and so he slows down to maintains control of the car. 2.6 State of the Art: In recent years, several researchers have analyzed and compare various ad-hoc Routing Protocols taking into consideration different performance metrics as basis for performance evaluation. In this section describes the literature review of various research papers and journals related to Vehicular Ad hoc Networks (VANET). Vidhale et al. [2]: Here, authors evaluate the MANET routing protocols in VANET environment by using different mobility models available in VanetMobiSim. In their work, authors using different simulation parameters such as number of nodes, packet size, simulation area and performance metrics, average end to end delay, normalized routing load. After the simulation result authors conclude that DSR has better packet delivery fraction (PDF) and lesser routing overload than others. But in the case of end to end delay AOMDV protocol performed better than others. Also it shows that reactive routing protocols performance degrading in space graph model. So finally authors conclude that AOMDV is more appropriate than DSR in VANET. Jerome Haerri et al. [3]: Here, authors evaluate and improve the performance of the AODV and OLSR routing protocols under two topical and realistic mobility models for VANET. In their work for the performance evaluation authors used the OMNET++ simulator .In this paper authors design a convoy scenario that contains several parameters like 400km*400km simulation area, 60 seconds simulating time, 500m communication range, 1440B packet size, 27m inter vehicle distance and UDP transport protocol .The main objective of this work is improves the communication performance of routing protocols by increasing the density around the receiver. In their work authors also analyse the properties of the two mobility models in high density urban areas. Finally after the simulation result authors conclude that the performance of AODV is better than OLSR and OLSR routing protocol seem more affected by the density than AODV, the reason behind is that proactive routing
  • 40.
    For more Https://www.ThesisScientist.com 40 protocolmaintains the entire network topology while reactive routing protocol create routes when they need. Sun Xi. et al. [4]: Here, authors evaluate the performance of AODV, ADV and DSR routing protocols by taking some performance metrics such as packer drop ratio, throughput. In their work, authors to use an open source simulator tool namely NCTUns-6.0.In this paper, authors using three different mobility patterns for three Indian Metros cities: Kolkata, Chennai and Mumbai. After the simulation result authors conclude that almost same performance of ADV and AODV routing protocol for all different city scenarios, and DSR have less overhead than ADV and AODV so DSR is not suitable for highly dynamic network. Monika et al. [6]: In this paper authors analyzed the performance of AODV and DSR routing protocols for Vehicular Ad-hoc network with and without RSU (Road Side Unit). For performance evaluation of considered protocols they used Estinet Simulator. After getting simulation results they conclude that throughput was highest for AODV as compared to DSR with varying number of nodes so AODV performed better than DSR. They also found that in presence of RSU whole performance of network was better as compared to absence of RSUs. Uma mani et al. [8]: Here authors examined the performance of AODV, DSR, and OLSR routing protocol with different nodes density and the number of data traffic sources in order to shows their advantages and limitations in the context of Vehicular Ad hoc Networks. In their work, authors considered two propagation models, the first one is the TwoRayGroungand second one is the adaption model. The first one assumes an unobstructed flat environment and second one takes into account the terrain characteristics and define three terrain categories. For the simulation purpose authors used Territoire Mobile mobility model and NS-2.23 network simulator. After the simulation result authors conclude that AODV routing protocol shows higher end to end values. Amit N. Thakare et al. [10]: In this paper authors analyzed the performance of AODV and DSR routing protocols using ns-2 simulator with Random Waypoint mobility model. After getting simulation results they conclude that packet loss of
  • 41.
    For more Https://www.ThesisScientist.com 41 DSRis higher as compared to AODV and ratio of packet received was higher for AODV as compared to the DSR routing protocol. Mittal N.M. et al. [11]: In this paper authors present a survey and comparative study of several publicly available network simulators, mobility generators and VANET simulators. In their work, the network simulators like NS-2, SNS, GloMoSim, SWANS, and QualNet briefly described by authors. In this paper authors also present comparative study of various mobility generators like SUMO, MOVE, FreeSim, CityMob, STRAW, VanetMobiSim and Net stream. In their work authors conclude that SUMO, STRAW, MOVE and VanetMobiSim have good traffic model support and also have some good features but these are the best. Finally the authors present briefly introduction of VANET simulators such as TraNS, MobiREAL, GrooveNet, and NCTUns. According to the authors survey GrooveNet and NCTUns are more frequently used for VANET simulations than simulation tools. Davesh et al. [12]: In this paper authors analyzed the performance of AODV and DSR routing protocols using ns2 simulator with varying number of nodes. After getting simulation results they conclude that AODV shows very high packet delivery ratio in 40 mobile nodes, but substantially decreases if the simulation node increases. DSR shows less end to end delay as compared to the AODV. Finally they concluded that AODV performs best because it provides almost identical result in all scenarios and DSR suits for lower scalability networks in which mobile nodes move at moderate speed. Shastri A. et al. [14]: Here authors, reveals the performance analysis of reactive routing protocols AODV, AOMDV and DSR. In their work, authors performed comparison with proactive routing protocol DSDV. In this paper authors used NS- 2.34 simulation tool for simulation purpose with taking various parameters such as 200 second simulation time, 1000*1000 m simulation area and 100 bytes packet size, by using performance metrics such as packet delivery ratio, average packet loss ratio and average end to end delay of packets are investigated on the basis of vehicle velocity and vehicle density. According to the authors simulation result, DSDV routing protocol shows the worst packet delivery ratio and AOMDV and AODV have highest average end to end delays.
  • 42.
    For more Https://www.ThesisScientist.com 42 Fanli. et al. [15]: Here authors provides a comprehensive and comparative survey that dealing with all issues related to Vehicular Ad hoc Networks like its wireless access technologies and standards, its characteristics , challenges ,security issues, its applications and various simulators. In their work, authors present comprehensive and comparative study that focuses on the issues surrounding VANET and its applications that help to tackle the all issues related to the VANET. In this paper authors also briefly described the several network simulators like NS-2, MOVE, Trans, VanetMobiSim, GloMoSim, NCTUns and QualNet. Gupta P. et al. [16]: In this paper authors compared and analyzed the performance of AODV and DSR routing protocols using default random way point mobility model. For performance evaluation of considered protocols they used ns-2 simulator with variable pause time. After getting simulation results they conclude that DSR outperformed AODV in delay and throughput on small number of nodes with lower load and mobility while AODV performed better than DSR on large number of nodes with higher load and mobility. They also found that DSR has low throughput and delay because of aggressive use of caching and stale routes. Manvi S. et al. [17]: In this paper authors analyse performance of two routing protocols AODV and OLSR by using OPNET Modeler 14.5.In their work ,authors create a network scenario of 40 nodes with the comparison of network load media access delay and throughput to examine the AODV and OLSR routing protocols with simulation parameters like 600*600 m campus area , 40 nodes and 20 minutes simulation time .According to the authors simulation result OLSR routing protocol shows low media access delay and low network load in comparison of AODV , with the overall performance OLSR is better than AODV but it is not necessary that OLSR is always better than AODV. Artimy et al. [18]: in this paper authors try to make best use of DSRC channels by proposing a cluster based multi channel communication scheme. In this scheme authors assumed that each vehicles is equipped with two DSRC transceiver that can work on two different channel simultaneously. In their work they divide time in to periods that can be repeated every T millisecond. And each period is further divide into sub periods for exchange data.
  • 43.
    For more Https://www.ThesisScientist.com 43 GoelA. al. [22]: In this paper authors investigate methods on how to propagate safety related messages to accidental areas. They outline a scenario, in which an accident happened on a city highway then how a safety message is propagated within one mile of the accidental area, for telling to the other vehicles to slow down and take alternative route. Nzouonta J. et al. [23]: In this paper authors proposed a Road based vehicular traffic (RBVT) routing which is a class of VANET routing protocols for the city based environments. In this work ,authors described a road based vehicular traffic (RBVT) routing protocol that uses real time vehicular traffic information to create road based paths between endpoints. And also authors outline how to improve the end to end performance for the high contention areas by using the distributed mechanism. Wang S. et al. [24]: Here, authors proposed a hybrid media access technique for cluster based vehicular networks ,this technique is based on the scheduled based approach such as TDMA for intra cluster based communications and management , and contention based approach for the inter cluster based communications and management. In this scheme authors used a control channel for delivering the safety and non safety application related messages to the nearby clusters. Kamble et al. [26]: Here Authors, proposed an AODV-R routing protocol that is improved version of AODV routing protocol. In their work to achieve these objective authors developed a link reliability model based on the vehicular velocity distribution on highways. In this papers authors applying a hybrid approach combining both macroscopic and microscopic traffic flow models is highway mobility model and also applying the link reliability model to improve the performance of the current routing protocols in VANETs and incorporated vehicular reliability model into the AODV routing protocol to create a new protocol named as AODV-R routing. Authors compare both AODV and AODV-R. In their work for the performance comparison and evaluation authors was taking four performance metrics such as Average packet delivery ratio, link failures, and average end to end delay. After the simulation result authors found that AODV-R shows higher average end to end values than AODV and route establishment in AODV-R takes longer than that in AODV because of the processing of multiple routing request and replies.
  • 44.
    For more Https://www.ThesisScientist.com 44 Ameuret al. [27]: In this paper authors present a systematic comparative study of three routing protocols: DSDV, AOMDV and AODV in low, high and middle density regions. In their work, authors was developed a road traffic scenario with taking 50 vehicle as low density ,100 for middle density and 150 for high density region respectively. For the simulation purpose, authors used NS-2.34 network simulator in LINUX platform and VanetMobiSim simulator for generated road topology for simulations purposes. After the simulation result, authors conclude that in low density region AODV and AOMDV score almost same range of packet delivery ratio whereas DSDV packet delivery ratio was situated in between in range of 60-80.In the middle density region the graph shows that AODV and AOMDV have packet delivery ratio lies between 90 to 100 ranges, whereas DSDV packet delivery ratio is in range of 60- 80. And in high density region the graph shows the AODV and AOMDV score same packer delivery ratio in range of 90-100, whereas DSDV packet delivery ratio was degrades to 20-3 Jorjeta G. et al. [32]: In this paper authors discussed several security related issues of mobile ad hoc networks. In their work, authors described the black hole attack in mobile ad hoc networks and proposed a feasible solution for it. Authors used the Global Mobile Simulator in this proposed solution and found to achieve the required reliability and security with minimal overhead and delay. In their work, authors used several performances metrics like routing overhead, packet delivery ratio, average end to end delay to evaluate the performance of AODV. To evaluate the packet delivery ratio authors take several parameters such as25 number of nodes, 5Minutes simulation time and 800m by 800m simulation area. Thus, in recent years, several researchers have analyzed and compare various ad-hoc Routing Protocols taking into consideration different performance metrics as basis for performance evaluation. They have used different simulators and simulation models for the same. In the next section describes a conclusion of this chapter.
  • 45.
  • 46.
    For more Https://www.ThesisScientist.com 46 Chapter3 PROPOSED WORK This chapter will describe proposed simulation methodology and algorithm used in the performance evaluation of AODV and DSR routing protocols. In this chapter a brief discussion of the software simulation environment used in the dissertation and their performance parameters used in the comparison have been discussed. 3.1 Software Simulation Environment: This dissertation work using a simulation tool „OPNET Modeler v14.5‟ for simulating AODV & DSR routing protocols. OPNET is a network simulator that provides multiple solutions for managing networks and applications e.g. planning, network operation, research and development (R&D), network engineering and performance management [20, 29]. It allows the user to design and study the network communication devices, protocols, individual applications and also simulate the performance of routing protocol [20, 29]. It supports many wireless technologies and standards such as, IEEE 802.11, IEEE 802.15.1, IEEE 802.16, IEEE 802.20 and satellite networks. OPNET IT Guru Academic Edition is available for free to the academic research and teaching community. It provides a virtual network environment that models the behaviour of an entire network including its switches, routers, servers, protocols and individual application. 3.2 Proposed Simulation Methodology: The Proposed Simulation Methodology can be divided into four major steps that shown in figure 3.2. The first step is the modelling, it means to create network model. The second step is to select and apply simulation statistics on the scenarios. Third step is to simulate the scenarios and finally view and analyses results of selected protocols.
  • 47.
    For more Https://www.ThesisScientist.com 47 Figure3.2: Flow Chart of Proposed Simulation Methodology 3.3 Statistics for Simulation: In OPNET there are two kinds of statistics, one is Global statistics and the other is the Object statistics. Global statistics can be defined as the statistics that can be collected from the entire network. Simulation Parameters Examined Protocols AODV and DSR Number of Nodes 100,150,200,250,300, and 350 Types of Nodes Mobile Simulation Area 1500*1500 meters Simulation Time 1800 seconds Mobility 10 m/s Pause Time 200 seconds Performance Parameters Throughput, Delay, Network load Traffic type FTP Mobility model used Random waypoint Data Type Constant Bit Rate (CBR) Packet Size 512 bytes Wireless LAN MAC Address Auto Assigned Physical Characteristics IEEE 802.11g (OFDM) Data Rates(bps) 54 Mbps Transmit Power 0.005 RTS Threshold 256 Packet-Reception Threshold 95 Long Retry Limit 4 Max Receive Lifetime(seconds) 0.5
  • 48.
    For more Https://www.ThesisScientist.com 48 BufferSize(bits) 256000 On the other hand Object statistics can be defined as the statistics that can be collected from the individual nodes. In Table 1 describe the simulation parameters that are used in this simulation in order to evaluate and compare the performance of two selected routing protocols (AODV, DSR) over a MANET network. A campus network of size 1500 m x 1500 m is using for simulating varying number of mobile nodes. The all mobile nodes are spreading within this area. Each scenario takes 1800 seconds (simulation time) for running. In this simulation default random waypoint mobility model is used and all mobile nodes in all scenarios moving with constant speed of 10 m/s and pause time 200 seconds. Under each simulation we check the behaviour of AODV and DSR routing protocol with constant mobility (10 m/s) and constant pause time. For examining average statistics of the network load, delay and throughput for the AODV and DSR routing protocol of VANET we collected DES (global discrete event statistics) on each protocol and Wireless LAN. We take the FTP traffic in the application configuration object this sets the application to model the high load FTP traffic for analyse the effects on routing protocols. Table: 2 Scenarios Used Scenarios Name No. of Mobile Nodes Protocol Used Scenario 1 100 AODV Scenario 2 100 DSR Scenario 3 200 AODV Scenario 4 200 DSR Scenario 5 250 AODV Scenario 6 250 DSR Scenario 7 300 AODV Scenario 8 300 DSR Scenario 9 350 AODV Scenario 10 350 DSR In profile configuration object we configured the profile with high load FTP application. The nodes were wireless LAN mobile nodes with data rate of 11Mbps. After defining profile configuration we configure Mobility Configuration object for
  • 49.
    For more Https://www.ThesisScientist.com 49 definingthe mobility pattern and model that the nodes will follow during the simulation. 3.4. Proposed Methodology Here, we present different adaptable parameters to optimize AODV routing algorithm and describe their effects on energy constraints. The parameters we target to optimize AODV routing algorithm are Active Route Timeout, Hello Interval and Hello Message loss. The Active Route time out is the lifetime of the routing table. After this period of time the MANET will not consider this route. Hello interval is the time taken by the source node to send the hello message to the other node to make a contact with the intermediate node [7]. For each parameter, we present a discussion on how the parameter affects energy consumption through routing QoS and present an adaptation policy to reduce energy consumption by finding the appropriate value of these parameters considering the current channel conditions. 3.5. Proposed Algorithm In our proposed algorithm we show the effect of different parameters on energy consumption through routing QoS. First we take an example of Active route time out i.e. the lifetime of a routing table entry if a route is not used and refreshed within this "Active route timeout" period, AODV marks the route as "Invalid" and removes it from IP Common Table. The constant value is used to modify the values of the parameters. First of all Set Active Route time as any value X and calculate the results of Quality of service and routing results for that value X. After taking the previous value suppose the constant value is added in this value then the value becomes XI. Then again the simulation takes place in different scenarios and calculates the result of QoS for XI if the result becomes better than X then calculates results for routing parameters, and if the result is not better than previous one then the value remain X. Then again simulation takes place for routing parameters if this result become better than X then the value of X become XI. If the result will not better than the previous one then the value of X will change. Similarly the value of Hello interval and Hello message is modified.
  • 50.
    For more Https://www.ThesisScientist.com 50 Figure:Proposed Algorithm for Improvement of AODV
  • 51.
    For more Https://www.ThesisScientist.com 51 REFERENCES [1]Saha A. K. and Johnson D.B., “Modeling the mobility for Vehicular Ad hoc Networks(VANET),” In Proceedings of The ACM International Workshop on Vehicular Ad hoc Networks,2004, pp. 91-96. [2] Vidhale, B. and Dorle S.S., "Performance Analysis of Routing Protocols in Realistic Environment for Vehicular Ad hoc Networks," In Proceedings of Systems Engineering (ICSEng), 2011 21st International Conference on , vol.2, Aug. 2011, pp.267-272. [3] Jerome Haerri “Performance Comparison of AODV and OLSR in VANETs Urban Environments under Realistic Mobility Patterns” Department of Mobile Communications, June 2005, pp. 123-134. [4] Sun Xi and Xia-Miao Li, "Study of the Feasibility of VANET and its Routing Protocols," In proceeding of Wireless Communications, Networking and Mobile Computing, 2008. 4th International Conference on Vehicular Ad hoc Networks, 2008, pp.1-4. [5] Wan S., Tang J., and Wolff R. “Reliable routing for roadside to vehicle communications in rural areas,” In Proceedings of the IEEE International Conference on Communications, 2008, pp. 3017-3028. [6] Monika, Sanjay Batish and Amardeep Dhiman, “Comparative Study of AODV, DSDV and DSR Routing Protocols in vehicular Network Using EstiNet Simulator”, In Proceedings of International Journal of Scientific & Engineering Research , Vol. 3, Issue 6, June 2012. [7] Prem Chand and Deepak Kumar” Performance comparison of two on-demand routing protocols for mobile ad-hoc networks” International journal of Advances in Engineering and technology,2011, pp. 283-289.
  • 52.
    For more Https://www.ThesisScientist.com 52 [8]Uma mani, Ramasamy Chandrasekaran and V. R Sharma” Study and analysis of routing protocols in mobile ad hoc networks” In Proceedings of Journals of Computer science, 2013, pp. 1519-1525. [9] Chen Y. S., Y. W. Lin, and S. L. Lee, “A mobicast routing protocol for Vehicular Ad hoc Networks,” In Proceedings of ACM/Springer Mobile Networks and Applications, Vol. 15, 2010, pp. 20-35. [10] Amit N. Thakare, Mrs. M. Y. Joshi, “Performance Analysis of AODV & DSR Routing Protocols in Mobile Ad hoc Networks”, In Proceedings of Indian Journal of Computer Application, Special Issues, 2010, pp. 231-240. [11] Narendra Mohan Mittal and Dr. P. C. Vashist, “ A Detail Survey on Applications of Vehicular Ad hoc Networks (VANETs)” International Journal of Computer Science and Mobile Computing, Vol. 3, Issues 6, June 2014, pp. 713-721. [12] Davesh Singh and Dhananjaya Singh,“Performance Analysis and Simulation of AODV, DSR and TORA Routing Protocols in MANETs” International Journal of Recent Technology and Engineering (IJRTE), Vol. 1, Issue-3, August 2012, pp. 218- 224. [13] Amit Kumar Saha and David B. Johnson, “Modeling mobility for Vehicular Ad- hoc Networks” In Proceedings of the first ACM workshop on Vehicular Ad hoc Networks, Philadelphia, PA, USA, Oct. 2004, pp. 22-34. [14] Shastri A., R. Dadhich and Ramesh C. Poonia” Performance analysis of on- demand routing protocols for Vehicular Ad hoc Networks” International Journal of wireless and mobile networks, Vol. 3,2011, pp. 103-109. [15] Yamaguchi H., K. Yukimasa, and S. Kusumoto, “QoS routing Protocol for Vehicular Ad hoc Networks,” In Proceedings of IEEE International Workshop on Quality of Service, 2006, pp. 132-139. [16] Pooja Gupta and Rajesh Kumar Tyagi” A significant study and comparison of DSDV, AODV and DSR protocols in MANET using NS-2” In Proceeding of
  • 53.
    For more Https://www.ThesisScientist.com 53 InternationalJournal of Engineering Research and technology, Vol. 2, Issue 3, 2013, pp. 1-8. [17] Manvi S., Kakkasageri M.S. and Mahapurush , “Performance Analysis of AODV, DSR, Routing Protocols In Vehicular Ad hoc Network Environment” In Proceedings of International conference on future Computer and Communication., April. 2009, pp. 21-26. [18] Artimy M.M., W. Robertson, and W. J. Phillips. “Connectivity in inter-vehicle ad hoc networks”. In Proceedings of Engineering Canadian Conference on Electrical and Computer, Volume: 1, May 2004, pp. 100-112. [19] Bernsen, J. Manivannan, “Routing Protocols for Vehicular Ad hoc Networks That Ensure Quality of Service” In Proceedings of the fourth international conference on Wireless and Mobile Communications, Aug. 2008, pp.1-6. [20] Narendra Mohan Mittal and Savita Choudhary,” Comparative Study of Simulators for Vehicular Ad-hoc Networks (VANETs)” International Journal of Emerging Technology and Advanced Engineering, vol. 4, Issue 4, April 2014, pp. 528-537. [21] Taleb T., E. Sakhaee, A. Jamalipour, K. Hashimoto, N. Kato, and Y. Nemoto, “A stable routing protocol to support its services in VANET” In Proceedings of IEEE Transactions on Vehicular Technology, vol. 56, no. 6, November 2007, pp.3337– 3347. [22] Goel A., Ramakrishnan K. G., D. Kataria, and D. Logothetis, “Efficient computation of delay-sensitive routes from one source to all destinations,” In Proceedings of IEEE Conference on Computer Communications, 2001, pp. 854-858. [23] Nzouonta J. R., Guiling N. and Wang Borcea C., “VANET Routing on City Roads Using Real-Time Vehicular Traffic Information,” In Proceedings of Vehicular Technology, IEEE Transactions on Vol. 58, Issue. 7, Sept. 2009, pp. 33-37. [24] Wang S. Y. “Predicting the lifetime of repairable unicast routing paths in vehicle formed mobile ad hoc networks on highways” In Proceedings of 15th IEEE
  • 54.
    For more Https://www.ThesisScientist.com 54 InternationalSymposium on Personal, Indoor and Mobile Radio Communications, Volume: 4, Sept. 2005, pp. 2815-2819. [25] David B. Johnson, David A. Maltz, and Josh Broch, “The Dynamic Source Routing Protocol for Multi-Hop Wireless Ad Hoc Networks”, In Ad Hoc Networking, Editor: Charles E. Perkins, Addison-Wesley, Chapter 5, 2001 , pp. 139-172. [26] Ameur Bennaoul, Mustapha Guezouri and Mokhtar Keche,” Performance Evaluation of Routing protocols in Vehicular Networks” International Journal of Computer Network and Information Security,2013,pp. 11-16. [27] kamble P.A. and M.M. Kshirsagar, “ Improvement over AODV Routing Protocol in VANET” International Journal of Computer Engineering & Technology, Vol. 4, Issue 4, July 2013, pp. 315-320. [28] H. Wu, Fujimoto, R., Guensler, R., and Hunter, M, “MDDV: a mobility-centric data dissemination algorithm for vehicular network,” In Proceedings of the 1st ACM international Workshop on Vehicular Ad hoc Networks, October, 2004, pp. 47-56. [29] Sherali Zeadally, Ray hunt and Yuh Shayan Chan, “Vehicular Ad hoc Networks (VANETs): Status, Results and Challenges” In Proceeding of Springer Science, Dec. 2011, pp. 217-241. [30] Yang X., L. Liu, N.H. Vaidya, and F. Zhao, "A vehicle-to-vehicle communication protocol for cooperative collision warning in VANET," In Proceedings of the 1st International Conference on Networking and Services,2004, pp.114-123. [31] Balon N., and J. Guo, “Increasing Broadcast Reliability in Vehicular Ad hoc Networks(VANET),” In Proceeding of the 3rd ACM International Workshop on Vehicular Ad hoc Networks VANET, NY,USA,2006, pp. 104-105. [32] Jorjeta G. Jetcheva, Yih-Chun Hu, Amit Kumar Saha, and David B. Johnson. “Design and Evaluation of a Metropolitan Area Multitier Wireless Ad Hoc Network
  • 55.
    For more Https://www.ThesisScientist.com 55 Architecturein VANET”. In Proceedings of the Fifth IEEE Workshop on Mobile Computing Systems & Applications, Monterey, CA, Oct. 2003,pp 32-37. [33] Tseng Y.C., Y.S. Chen, and J.P. Sheu, "The broadcast storm problem in a mobile ad hoc network(MANET)," In Proceeding of the 5th ACM/IEEE International Conference on Mobile Computing and Networking, NY, USA, 1999, pp. 51-162. [34] H. Safa, H. Artail, and R. Shibli, “An Interoperability model for supporting reliability and power-efficient routing in mobile ad hoc network,” International Journal of Ad Hoc and Ubiquitous Computing, Vol. 4, 2009, pp. 74-83. [35] H.P. Glathe, L. Karlsson, G.P. Brusaglino, L. Calandrino, “The PROMETHEUS Programme– Objectives, Concepts and Technology for Future Road Traffic”, In Proceedings of12th conference of networking, May 1990, pp. 477-484. [36] T. Sawamura, K. Tanaka, M. Atajanov, N. Matsumoto, and N. Yoshida, “Adaptive router promotion and group forming in ad-hoc networks,” In Proceedings of International Journal of Ad Hoc and Ubiquitous Computing, Vol. 3, 2008, pp. 217- 223. [37] Heissenbüttel M., T. Braun, M. Wälchli, and T. Bernoulli, “Optimized stateless broadcasting in wireless multi-hop networks,” In proceeding of 4th IEEE international conference on Infocom Barcelona,2006,pp.234-240. [38] Sommer, C.; Dietrich, I.; Dressler, F. “Realistic Simulation of Network Protocols in VANET Scenarios” International Journal of Ad Hoc and Ubiquitous Computing, Vol. 3, 2008, pp. 217-223. [39] Tseng Y.C., Y.S. Chen, and J.P. Sheu, "The broadcast storm problem in a mobile ad hoc network(MANET)," In Proceeding of the 5th ACM/IEEE International Conference on Mobile Computing and Networking, NY, USA, 1999, pp. 51-162. [40] Zhao J. C. and Josh Broch “Vehicle-Assisted Data Delivery in Vehicular Ad hoc Networks” In Proceedings of 25th IEEE International Conference on Computer Communications. Proceedings, April 2006, pp. 6-12.
  • 56.
    For more Https://www.ThesisScientist.com 56 [41]Korkmaz G., E. Ekici, F. Ozgüner, and U. Ozgüner, "Urban multi-hop broadcast protocol for inter-vehicle communication systems in VANET," In Proceeding of the 1st ACM International Workshop on Vehicular Ad hoc Networks, NY, USA, 2004,pp. 76-85. [42] Rajive Bagrodia, Richard Meyer, Mineo Takai, Yu an Chen, Xiang Zeng, Jay Martin, and Ha Yoon Song. “A parallel simulation environment for complex systems” In Proceedings of the 1st ACM international workshop on Vehicular Ad hoc Networks, 2004, pp. 66 – 75. [43] Dirk Reichardt, Maurizio Miglietta, and Wolfgang Schulz “CARTALK 2000 Safe and Comfortable Driving Based Inter-Vehicle-Communication in VANET”, In proceedings of IEEE Intelligent Vehicle Symposium, June 2002, pp.145-147. [45] Tsugawa, S.; Kato, S.; Tokuda, K.; Matsui, T.; Fujii, H., “A cooperative driving system with automated vehicles and inter-vehicle communications in Demo 2000”, In proceedings of IEEE Intelligent Transportation Systems,2006, pp.178-189. [46] Brian D. Noble, Jungkeun Yoon ,Mingyan Liu, Minkyong Kim, ”Building realistic mobility models in VANET”, In Proceeding of the ACM International Conference On Mobile Systems, Applications And Services,2006, pp. 177-190. [47] Robert E. Chandler, Robert Herman, Elliott W. Montroll, ”Traffic Dynamics: Studies in Car Following”, Operations Research, Vol. 6, 2004, pp. 165-184. [48] Fan Li and Yu Wang; “Survey of Routing in Vehicular Ad hoc Networks”, In Proceedings of IEEE Vehicular Technology Magazine, Volume 2, Issue 2, June 2007; pp. 12-22. [49] Jahanzeb Farooq and Bilal Rauf “ Implementation and Evaluation of IEEE 802.11e Wireless LAN in GloMoSim” In Proceeding of the 1st ACM International Workshop on Vehicular Ad hoc Networks, NY, USA, 2004,pp. 76-85.
  • 57.
    For more Https://www.ThesisScientist.com 57 [50]Skordylis A. and Trigoni N., “Delay-bounded routing in vehicular ad-hoc networks (VANET),” In Proceedings of ACM International Symposium on Mobile Ad hoc Networking and Computing, 2008, pp. 3020-3026. [51] Abedi Berangi and R.; Azgomi, M. A., "Improving Route Stability and Overhead on AODV Routing Protocol and Make it Usable for VANET," In Proceedings of 29th IEEE International Conference on Vehicular Ad hoc Networks, June 2009, pp.464- 467. [52] Robert E. Chandler, Robert Herman, Elliott W. Montroll, ”Traffic Dynamics: Studies in Car Following”, In proceeding of 4th IEEE International Conference on Infocom, Barcelona, 2006, pp.234-240. [53] Chowdhury S.I., Won-Il Lee, Youn-Sang Choi, and Guen-Young Kee "Performance evaluation of reactive routing protocols in VANET," In proceeding of Communications (APCC), 2011 17th Asia-Pacific Conference on Vehicular Ad hoc Networks ,2011, pp.559-564. [54] T. Taleb, E. Sakhaee, K. Hashimoto, N. Kato, and Y. Nemoto, “A stable routing protocol to support ITS services in VANET networks,” In Proceedings of IEEE Transactions on Vehicular Technology, Vol. 56, 2007, pp. 3337-3347. [55] Nzouonta, J., Rajgure, N., Guiling Wang and Borcea, C., "VANET Routing on City Roads Using Real-Time Vehicular Traffic Information," In proceeding of Vehicular Technology, IEEE Transactions on on Vehicular Ad hoc Networks, vol.58, no.7, 2011,pp.3609-3626. [56] Vinod Namboodiri, Manish Agarwal and Lixin Gao; “A Study on the Feasibility of Mobile Gateways for Vehicular Ad-hoc Networks (VANET)”, In proceeding of Wireless Communications Networking and Mobile Computing 6th International Conference on 2010,Sept. 2010, pp. 23-25. [57] Yue Liu, Jun Bi and Ju Yang; “Research on Vehicular Ad hoc Networks” In Proceedings of Chinese Control and Decision Conference (CCDC), 2009, pp. 4430 – 4435.
  • 58.
    For more Https://www.ThesisScientist.com 58 [58]Tonguz, F. Bai and P. Mudalige, “Broadcasting in VANET,” In Proceedings of IEEE Mobile Networking for Vehicular Environments, 2007, pp. 7-12. [59] Blum J., Eskandarian A., and HoffmanL. "Performance Characteristics of Inter- Vehicle Ad Hoc Networks". In Proceedings of IEEE 6th International Conference on Intelligent Transportation Systems, Shanghai, China,2004, Pp. 115-119. [60] Manoharan R. and S. L. P. Thambidurai, “Energy efficient robust on-demand multicast routing protocol for mobile ad hoc network,” In Proceedings of International Journal of Ad Hoc and Ubiquitous Computing, Vol. 3, 2008, pp. 90-98.