Library Management
System
Supervisor:
Engr. Afza Kazmi
By:
Tayyab Hussain
Contents:
• Introduction
• Objectives
• Assumptions and Dependencies
• System Features
• Non-Functional requirements
• Analysis Models
Introduction:
• Brain of any institute.
• LMS is a small program to manage library.
– Adding new users, books and magazines/newspaper.
– Updating users, books and magazines/newspaper.
– Removing users, books and magazines/newspaper.
– Issuing books and collecting books back.
– Searching for books.
• Keep track of all information.
• Easy to use.
• Information will be stored in database.
Objectives:
• Better and efficient service.
• Receive input and generate automatically output.
• Monitoring system.
• Reduce mistakes.
• Preserve details of the various books issued.
• Keep a track on their returns.
• Details will be available in a single click.
Assumptions and Dependencies:
• Dependencies:
– Microsoft SQL server 2016 to store the database.
– ASP version (5 RC1) to develop the product.
– Java script, PHP.
• Assumptions:
– System will be user friendly.
– System will active for 24 hours a day.
– User will search the book by its name, author name, and date of publication.
– System will complete on time.
– User may access from any computer that has internet browsing capabilities and an internet
connection.
System Features:
• Add new user
– User request for registration.
– librarian add new user to system.
– Enter all valid details in registration form.
– Generate a unique ID for that user.
– This feature of system is of high priority.
• Functional requirements
– A new user which is not registered in the system.
– Registration form must be available.
– Details must be correct.
System Features:
• Issue book
– Request for issuing a specific book.
– Student book limit is available than book will be issued.
– Limit exceed than book will not be issued.
– This feature of system is of high priority.
• Functional requirements
– Member must be registered against unique ID
– Books must be available
– We must have librarian account which manages the whole system.
System Features:
• Return book
– Request for returning book.
– Get member ID and check return date.
– Return book
– Date exceed
 Charge fine against member ID.
• Functional requirements
– Member and issued book must have unique ID.
– Issued book must be available.
System Features:
• Add new Book category
– New category book available.
– Book is of existing category librarian add it to existing category.
– Book is of new category librarian create new category.
– This feature is of medium priority.
• Functional requirements
– New Category book must be available.
Non-Functional requirements:
• Performance Requirements
– Performance of the system should be fast and accurate.
– System shall handle expected and unexpected errors.
– Should be able to handle large amount of data.
• Safety Requirements
– Must be two servers one main server and one backup server.
• Security Requirements
– User authentication and validation of members using their unique member ID.
– Proper accountability which include not allowing a member to see other members account.
– Only administrator will see and manage all members account.
– CAPTCHA words will be used for user login.
– Proper user authentication should be provided.
Analysis Models
Basic Flow:
Issue & Return Book
Add user & book
Use Cases:
Login: Search Book:
Add, remove Book: Add, Remove user:
Return Book:Issue Book:
Thank You

Library Management system

  • 1.
  • 2.
    Contents: • Introduction • Objectives •Assumptions and Dependencies • System Features • Non-Functional requirements • Analysis Models
  • 3.
    Introduction: • Brain ofany institute. • LMS is a small program to manage library. – Adding new users, books and magazines/newspaper. – Updating users, books and magazines/newspaper. – Removing users, books and magazines/newspaper. – Issuing books and collecting books back. – Searching for books. • Keep track of all information. • Easy to use. • Information will be stored in database.
  • 4.
    Objectives: • Better andefficient service. • Receive input and generate automatically output. • Monitoring system. • Reduce mistakes. • Preserve details of the various books issued. • Keep a track on their returns. • Details will be available in a single click.
  • 5.
    Assumptions and Dependencies: •Dependencies: – Microsoft SQL server 2016 to store the database. – ASP version (5 RC1) to develop the product. – Java script, PHP. • Assumptions: – System will be user friendly. – System will active for 24 hours a day. – User will search the book by its name, author name, and date of publication. – System will complete on time. – User may access from any computer that has internet browsing capabilities and an internet connection.
  • 6.
    System Features: • Addnew user – User request for registration. – librarian add new user to system. – Enter all valid details in registration form. – Generate a unique ID for that user. – This feature of system is of high priority. • Functional requirements – A new user which is not registered in the system. – Registration form must be available. – Details must be correct.
  • 7.
    System Features: • Issuebook – Request for issuing a specific book. – Student book limit is available than book will be issued. – Limit exceed than book will not be issued. – This feature of system is of high priority. • Functional requirements – Member must be registered against unique ID – Books must be available – We must have librarian account which manages the whole system.
  • 8.
    System Features: • Returnbook – Request for returning book. – Get member ID and check return date. – Return book – Date exceed  Charge fine against member ID. • Functional requirements – Member and issued book must have unique ID. – Issued book must be available.
  • 9.
    System Features: • Addnew Book category – New category book available. – Book is of existing category librarian add it to existing category. – Book is of new category librarian create new category. – This feature is of medium priority. • Functional requirements – New Category book must be available.
  • 10.
    Non-Functional requirements: • PerformanceRequirements – Performance of the system should be fast and accurate. – System shall handle expected and unexpected errors. – Should be able to handle large amount of data. • Safety Requirements – Must be two servers one main server and one backup server. • Security Requirements – User authentication and validation of members using their unique member ID. – Proper accountability which include not allowing a member to see other members account. – Only administrator will see and manage all members account. – CAPTCHA words will be used for user login. – Proper user authentication should be provided.
  • 11.
  • 12.
  • 13.
  • 15.
  • 17.
  • 18.
  • 19.
    Add, remove Book:Add, Remove user:
  • 20.
  • 21.

Editor's Notes

  • #4 Library is regarded as the brain of any institute; many institutes understand the importance of the library to the growth of the institute and their esteem users (students). The project LMS is developed in ASP.NET which mainly focus on basic operations in library. The software keeps track of all the information about the books in the library, their cost, their complete details and total number of books available in the Library. The user will find it easy in this automated system rather than using the manual writing system. The system contains a database where all the information will be stored safely. The system is user-friendly and error free.
  • #5 Provides ‘’better and efficient’’ service to members. To build a system that can receive input and generate automatically output in easy way and short time. To build a monitoring system that is able to monitor and manage all library operations efficiently. Give an opportunity to librarians to reduce mistakes that always happen during manual method. To store properly the library items in order to maintain their security. To enter and preserve details of the various issues and keep a track on their returns. All details will be available on a click for both user and librarian.
  • #6 The system should be user friendly so that it is easy to use for user. The system is running 24 hours a day. User will search the book by its name, author name, and date of publication. System will complete on time. User may access from any computer that has internet browsing capabilities and an internet connection.
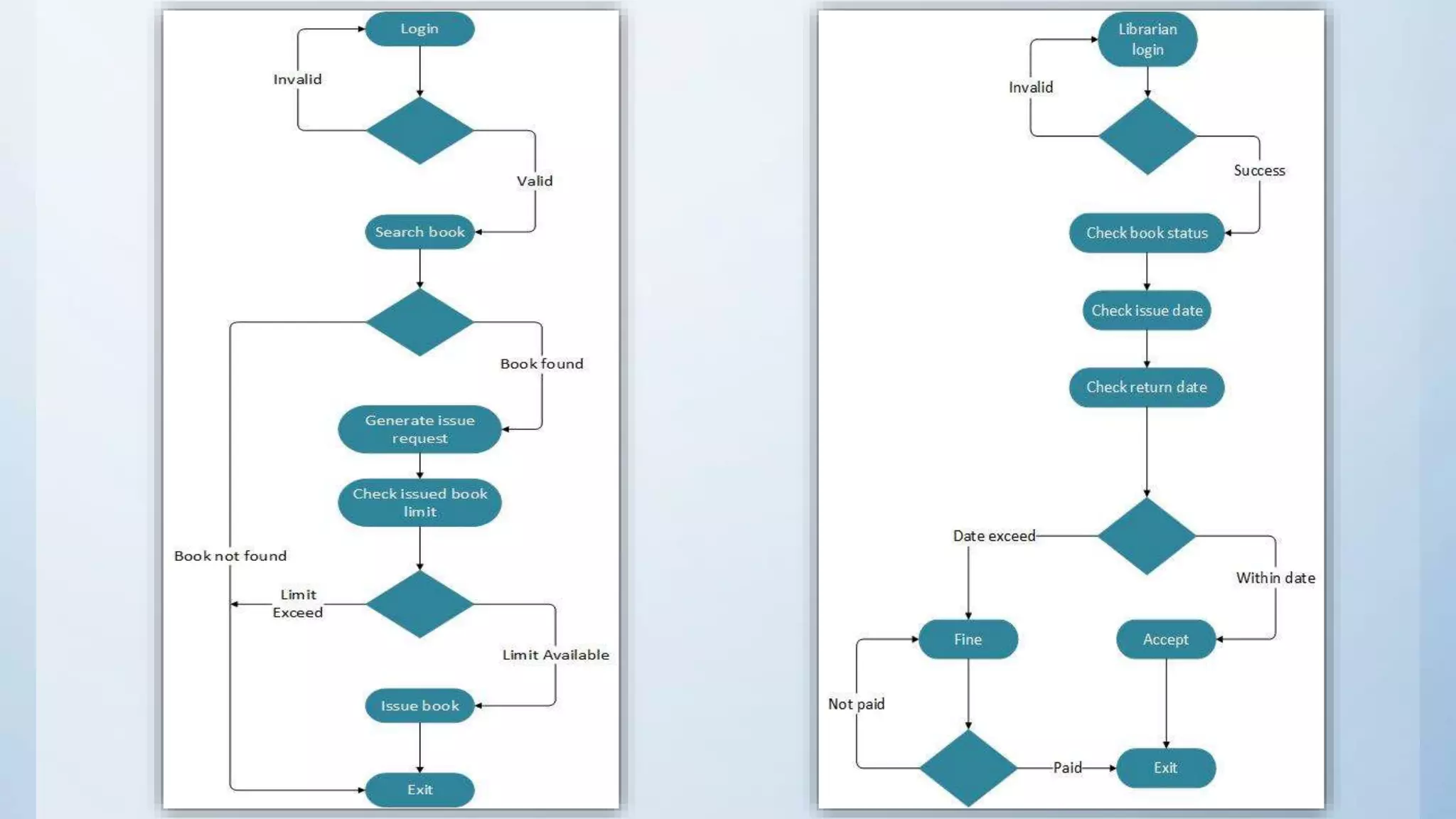
  • #7 In this feature of library management system librarian add new user to system. Librarian enter all his/her valid details in registration form then system generate a unique ID for that user. This feature of system is of high priority. Stimulus/Response sequences User request librarian for registration. Librarian click options in main menu. Click on add new user button. Registration form will appear on screen. Fill the form with requirements. If requirements are valid then user will registered and system generate a unique ID for that user. 4.2.2.1 Invalid requirements Student is not registered “Incorrect details”. Registration form will appear again. Functional Requirements REQ-1: A new user which is not registered in the system. REQ-2: Registration form must be available. REQ-3: Details must be correct
  • #8 In this feature of library management system user request to librarian to issue a specific book. If student book limit is available than book will be issued and if limit exceed than book will not issue. This feature of system is of high priority. Stimulus/Response Sequences User login with his unique ID Login is successful then home screen appears. User click on search button and search for required book by his name, author name, and date of publication. Book found generate issue request to librarian. Librarian check issued book limit of student. If limit available then book will be issued. 4.1.2.1 Incorrect username/password Username or password is incorrect Login screen will appear. 4.1.2.2Book not found Required Book not found in library Home screen will appear. 4.1.2.3Student book limit exceed Student issue book limit exceed. New book cannot be issue. Home screen will appear. Functional Requirements For issuing book system should have students. Books must be available in system. Computers should be available for running the system.
  • #9 In this feature of library management system user request to librarian to return a specific book. Librarian will check the return date and issue date within date book will returned if date exceed librarian will charge fine against user ID. This feature of system is of high priority.   Stimulus/Response Sequences Librarian login with unique ID. Check issued and return date of book. Within date book will returned.   4.2.2.1 Returned date exceed Return book date exceed. Charged fine against ID Update database. Functional Requirements   REQ-1: Member and issued book must have unique ID. REQ-2: Issued book must be available.  
  • #10 In this feature of library management system librarian add new book category in system. If book is of existing category then he add into existing category and if book is of new category then first he create new book category then add book in that category. This feature is of medium priority. Stimulus/Response sequences Librarian login with unique ID or password. Home screen will appear. In main menu click on add new book. Click on add new category. Enter category name. Category is valid then new category is created. Add the new book in that category.   4.3.2.1 Category already exist Category already exists Add book into that category.   4.3.2.2 Invalid category Category name is invalid. Message appears “Invalid Category name”. Home screen will appear.
  • #11 Performance Requirements System must be responsive. The response of system against all user actions will be in minimum time. The system shall respond to the member in less than 5 seconds from the time of the request submitted. Responses to view information shall take no longer than 2 seconds to appear on the screen. Safety Requirements The database may be crashed at any time due to virus or operating system failure. Therefore it is required to take the database backup so that the database is not lost. There should be two servers one main server and one backup server. If main server crashed the system will connect to backup server in which data is sync 24 hours a day automatically. Security Requirements The user of the system should be provided the surety that their account details are secure. The system will provide unauthorized access e.g. hacking attempts, DDoS attack. This is possible by providing: