Kloud




        Ops-ninjas@ kloud@
Aim
 Provide a simple web service that
 allows you to obtain more capacity
 with minimal friction
Isolation
Redundancy
Super fast hardware allocation
Reduces the time required to obtain
and boot new machines
Integrates seamlessly with the
existing environment
for over a year

 Staging servers before Kloud



                  3
within one month

 Staging virtual servers after Kloud



             150
time taken to allocate 60 servers




  10 -15 days
time taken to allocate 60 servers




  10 -15 mins
oldschool
gradschool
GUI DEMO
gradschool
gradschool
ldap
puppet roles
openvz containers
automated dns
How?
How to kill?
Openvz
Puppet
Host Database
daemontools
Openvz-web-panel
Do the basics right
Standardize your hardware
 App class
 Database class
Standardize your hardware
 App class        32 Core 128G Ram
 Database class   24 Core 64 G Ram
source of truth
 Get a centralised host database
Must have
 details of all hosts that exist
 can store any type of info related to the host
 ability to tag hosts
 a simple remote API
data stored in key value pairs
all hosts have an entry
hosts can be tagged
tags can have propeties
3nd hosts based on tags
source of truth
provide a simple API
code around it
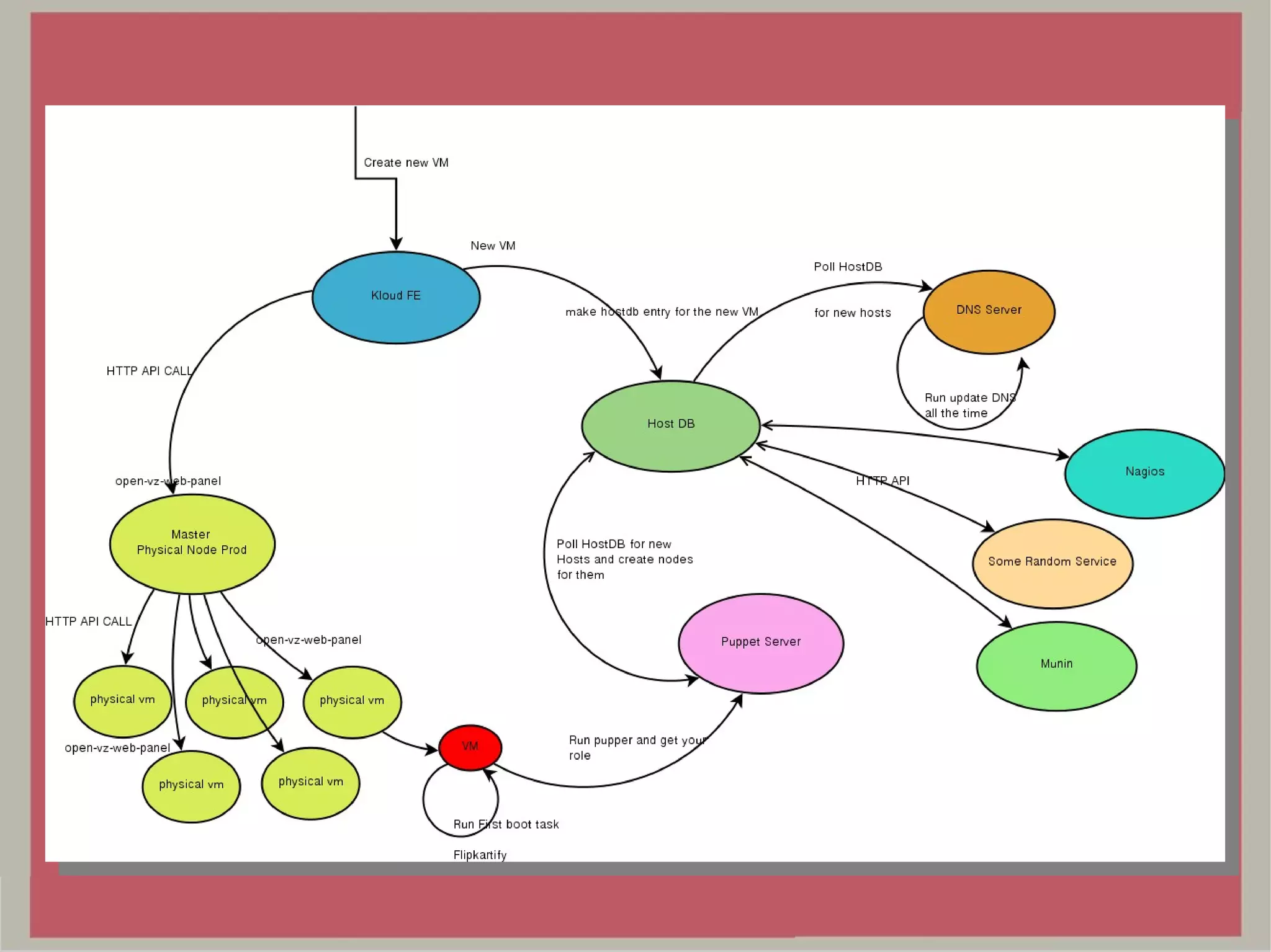
Kloud (fk-vz-maker)
 decides which physical machine to create a VM
 smart rules
 knows what machines are on which
 rack/switch
 e.g
   not more than two webservers on the same machine
   not more than one LB on the same switch
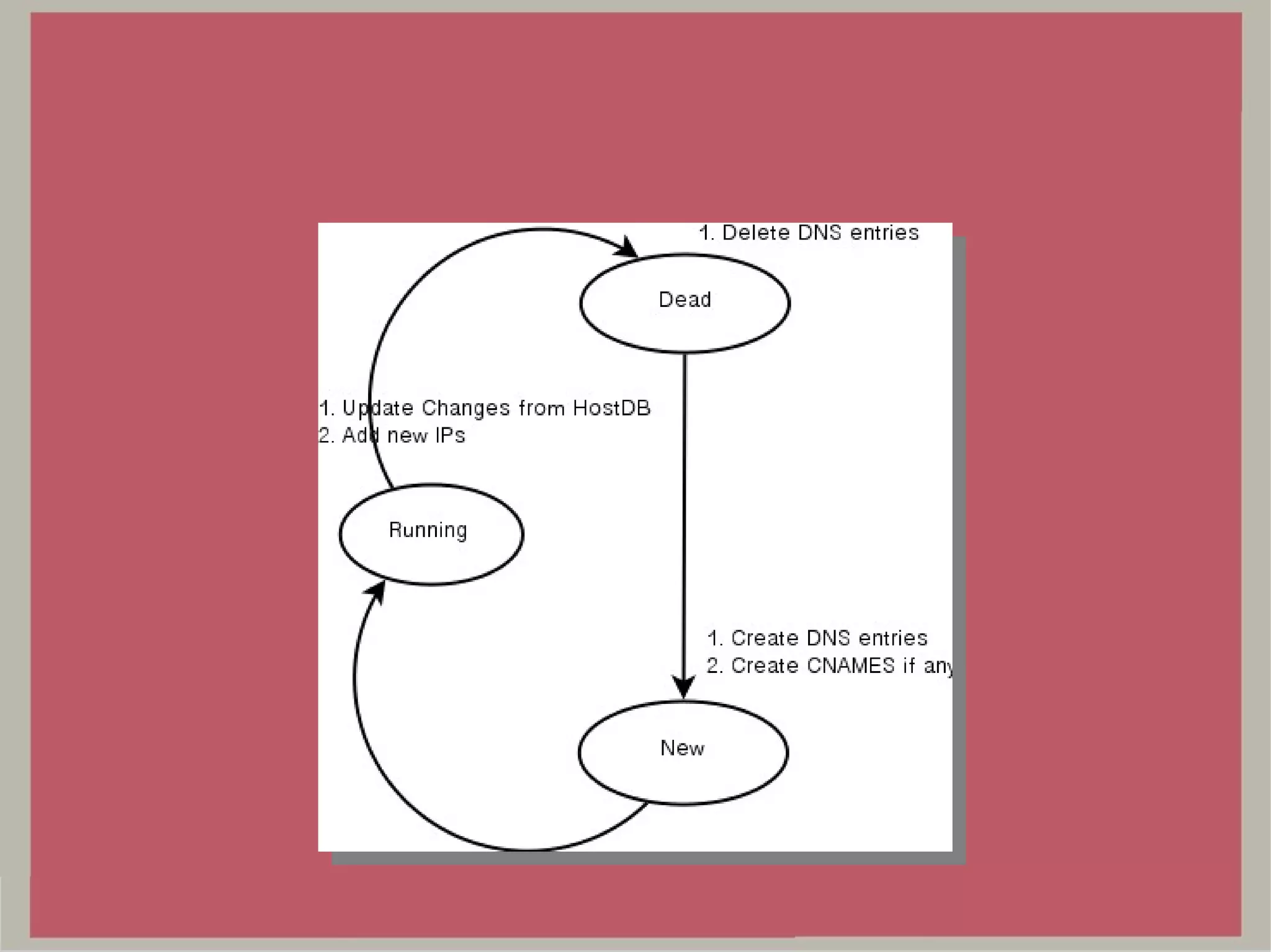
host comes up
 runs 3rst boot task: <ipkartify
 connects to puppet
puppet server
 runs a poll script on hostdb
 creates new nodes
 adds hosts to roles
 create roles
dns/nagios/munin/statsd/blah
 runs a poll script on hostdb
 does task based on the keys it's intrested in
Silverline
 Anyone can create three small hosts
 Can be used for anything
 User gets sudo
 No support from ops
 Anything happens: Destroy and Recreate
one more thing
HTTP API
 usage based
 on demand hosts
 based on puppet roles
credits
 Homescreen: AK/DK
   akdk.bandcamp.com

 Chainsaw girl: kooky love
   www.threadless.com/submission/190051/THE_RED

 open-vz-web-panel
   code.google.com/p/ovz-web-panel/
with lots of love from
HostDB
Abhishek Kona
Anuj Mittal
Krishnanarayanan V R

Kloud
Aadil Seshadri
Burzin Engineer
Kurian Cheeramelil
Pankaj Kaushal
happy hacking

Kloud