Git 可以做到的事
Kewang
Who I am
● 王慕羣 Kewang
● Java / Node.js / PHP / AngularJS
● HBase / PostgreSQL
● Git / DevOps
●
熱愛開源
GitHubGitHub kewangkewang
LinkedinLinkedin kewangtwkewangtw
SlideShareSlideShare kewangkewang
GmailGmail cpckewangcpckewang
FacebookFacebook Kewang 的資訊進化論Kewang 的資訊進化論
modernwebmodernweb '18'18
devopsday taipeidevopsday taipei '17'17
hadoopconhadoopcon '14 '15'14 '15
mopconmopcon '14'14
jcconfjcconf '16 '17 '18'16 '17 '18
Funliday
Funliday
Funliday
●
最棒的旅遊規劃 App
Funliday
●
最棒的旅遊規劃 App
●
輕鬆拖拉規劃完整路徑
Funliday
●
最棒的旅遊規劃 App
●
輕鬆拖拉規劃完整路徑
●
行程共同編輯
Funliday
●
最棒的旅遊規劃 App
●
輕鬆拖拉規劃完整路徑
●
行程共同編輯
●
旅遊社群
Funliday
●
最棒的旅遊規劃 App
●
輕鬆拖拉規劃完整路徑
●
行程共同編輯
●
旅遊社群
● App Store 編輯精選
Funliday
●
最棒的旅遊規劃 App
●
輕鬆拖拉規劃完整路徑
●
行程共同編輯
●
旅遊社群
● App Store 編輯精選
● 1st 科技觀光得塔推進賽
13
回到正題
14
有用過 Google Docs 吧?
15
有用過 Google Docs 吧?
https://bit.ly/2HOWh5A
16
Google Docs 很強大
17
Google Docs 很強大
但拿來寫程式?
18
19
版本管理
20
Subversion a.k.a. SVN
21
Subversion a.k.a. SVN
https://bit.ly/2Walz1U
22
SVN 優缺點
23
SVN 優缺點
●
優點
– 權限管理容易,可以分目錄做權限管理
– 指令少,易上手
24
SVN 優缺點
●
優點
– 權限管理容易,可以分目錄做權限管理
– 指令少,易上手
●
缺點
– 只有當下版本的內容
– 無法離線操作
– 建立分支成本太高
– 現代開發工具已少支援
25
那 Git 又是什麼
26
那 Git 又是什麼
可以解決上面這些問題?
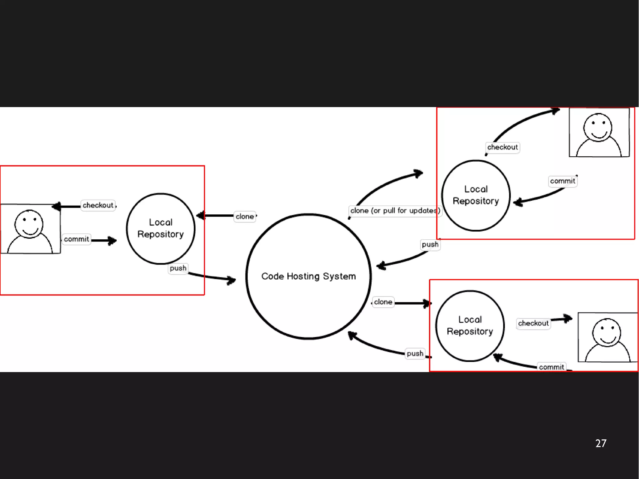
27
28
Git 優缺點
29
Git 優缺點
●
優點
– 本機有到目前所有版本的內容
– 可以離線操作
– 建立分支幾乎零成本
– 現代開發工具都有支援
30
Git 優缺點
●
優點
– 本機有到目前所有版本的內容
– 可以離線操作
– 建立分支幾乎零成本
– 現代開發工具都有支援
●
缺點
– 指令複雜
31
那權限管理呢?
32
那權限管理呢?
看看 GitLab 是怎麼做的
33
所以 Git 要如何開始使用?
34
所以 Git 要如何開始使用?
先到 https://bit.ly/2ENQZ8l 安裝
35
Git 本機基本指令
● init
● add
● commit
● status
● log
36
Git 遠端基本指令
● clone
● pull
● push
37
Git 資料模型
38
Git 資料模型
● git add
39
Git 資料模型
● git add
● git commit
40
Git 資料模型
● git add
● git commit
●
git push
41
Git 資料模型
● git add
● git commit
●
git push
● git pull
42
Git 資料模型
● git add
● git commit
●
git push
● git pull
● git fetch
43
Git 資料模型
● git add
● git commit
●
git push
● git pull
● git fetch
●
git checkout
44
Git 還能做哪些事?
45
Git 還能做哪些事?
給你幾個例子看看
46
做一些小實驗而不影響到原功能
● git branch
● git checkout
● git merge
47
解決工作到一半被插件的窘境
● git stash
48
找出兇手
● git blame
49
找出 bug 發生的起始點
● git bisect
50
分享過的 Git 文章
● http://bit.ly/kewang-git-1
● http://bit.ly/kewang-git-2
● http://bit.ly/kewang-git-3
● http://bit.ly/kewang-git-4
● http://bit.ly/kewang-git-5
51
我的 Git 課程募資中! (~ 6/7 11:59)
https://hahow.in/cr/kewang-git
52
We are hiring
前端工程師
https://bit.ly/funliday-frontend
53

Git 可以做到的事