© 2013 Cloud Technology Partners, Inc. / Confidential
1
David Linthicum / david.linthicum@cloudtp.com / Senior Vice President
Getting Cloud Architecture Right the First Time
© 2013 Cloud Technology Partners, Inc. / Confidential
2
Geek Level
Your Grandparents who
are still using AOL
That guy who can convert
your name to Hex
© 2013 Cloud Technology Partners, Inc. / Confidential
3
Why You Should Care
© 2013 Cloud Technology Partners, Inc. / Confidential
4
Most Cloud-Based Systems are Lacking Architecture
© 2013 Cloud Technology Partners, Inc. / Confidential
5
Thus, many clouds are not meeting expectations.
© 2013 Cloud Technology Partners, Inc. / Confidential
6
• Inefficient utilization of resources.
• Resource saturation.
• Lack of elasticity and scalability.
• Lack of security and governance.
• Frequent outages.
• Bad or no tenant management.
• Other very bad things.
The results:
© 2013 Cloud Technology Partners, Inc. / Confidential
7
• Not understanding how to make architectures scale.
• Not dealing with tenant management issues.
• Not understanding that security is systemic, and impacts performance.
• Not understanding the proper use of services (Yes, that means SOA).
• Tossing technology at the problem.
• Listening to the wrong people.
Common Mistakes
© 2013 Cloud Technology Partners, Inc. / Confidential
8
• No two multitenant architectures are alike.
• Needs to be effective in the context of the problem.
• Needs to leverage best architecture practices.
• Needs to practice isolation and protection.
The Multitenant Thing
“With a multitenant architecture, a software
application is designed to virtually partition its data
and configuration so that each client organization
works with a customized virtual application
instance.”
Source: Wikipedia
© 2013 Cloud Technology Partners, Inc. / Confidential
9
You have some choices
Source: http://vikashazrati.wordpress.com/2008/06/23/multi-tenancy-explained/
© 2013 Cloud Technology Partners, Inc. / Confidential
10
ABCs of Multitenancy
Source: Steve BobrowskiAmazon Machine Images
© 2013 Cloud Technology Partners, Inc. / Confidential
11
Virtualization is Not Always a Requirement
© 2013 Cloud Technology Partners, Inc. / Confidential
12
• Migration to a Cloud
– Business Systems
– Infrastructure
• Building on a Cloud (PaaS)
• Building a Hybrid Cloud
• Building a Cloud
– IaaS
– SaaS
– PaaS
Types of Cloud Architecture Patterns Emerging
Complexity
© 2013 Cloud Technology Partners, Inc. / Confidential
13
General Architecture Patterns to Follow
© 2013 Cloud Technology Partners, Inc. / Confidential
14
1. Governance
2. Regulatory Compliance
3. Security & Identity Management
4. Business Continuity
5. Process and Services
6. Data Management
7. System Integration
8. Resource Skills & Knowledge
9. Application Readiness
10. Network Readiness
Enterprise Vulnerabilities - Assess your Risks
COMPLEXITY OF MITIGATING RISK
RISKTOORGANIZATION
1
2
5
3
4
6
7
8
9
10
© 2013 Cloud Technology Partners, Inc. / Confidential
15
Build a Solid Foundation:
Architecture Roadmap General Guidance
• Determine business drivers
• Understand: data, services, business
processes and system integration points
• Design a “cloud-friendly” enterprise
architecture roadmap that leverages
Services Oriented Architecture (SOA)
• Determine an integration strategy for
internal and external systems
• Outline a migration path for legacy
systems to the new architecture
© 2013 Cloud Technology Partners, Inc. / Confidential
16
“as-is”
© 2013 Cloud Technology Partners, Inc. / Confidential
17
“to be”
© 2013 Cloud Technology Partners, Inc. / Confidential
18
Deploy
© 2013 Cloud Technology Partners, Inc. / Confidential
19
• Focus on the primitives.
– The best clouds are sets of low level services that can be configured.
• Data services
• Transaction services
• Utility services
• Leverage distributed components that are centrally controlled.
• Build for tenants, not users.
• Don’t lean too much on virtualization.
• Security and governance are systemic.
General Rules & Guidelines
© 2013 Cloud Technology Partners, Inc. / Confidential
20
Use Case:
General Business System Migration to the Cloud
© 2013 Cloud Technology Partners, Inc. / Confidential
21
• Break the system down to it’s component parts, understanding each part.
• Rethink the database, it’s typically a mess.
• Rethink the system as sets of services/API, watch the granularity.
– Data services, transaction services, utility services
• Create a security and governance plan.
• Consider the user interfaces.
• Consider device interfaces.
• Migrate only the components to the cloud that will provide the best value.
The General Idea
© 2013 Cloud Technology Partners, Inc. / Confidential
22
Good News
• Most cloud platforms provide the tenant management features for you.
• Most cloud platforms manage the resources for you.
• The cloud platforms are getting better.
Bad News
• Security is still your problem.
• Application and service design is still your problem.
• Testing can be a hassle.
• Watch out for immaturity if standards.
Good News / Bad News
© 2013 Cloud Technology Partners, Inc. / Confidential
23
Security&Identity
Management&ServiceGovernance
Data
Data Services/Abstraction
Transactional Services
Process Management
(BPMS)
Composites/Portals
Monitoring and Management
Rules Management
Reference Architecture
© 2013 Cloud Technology Partners, Inc. / Confidential
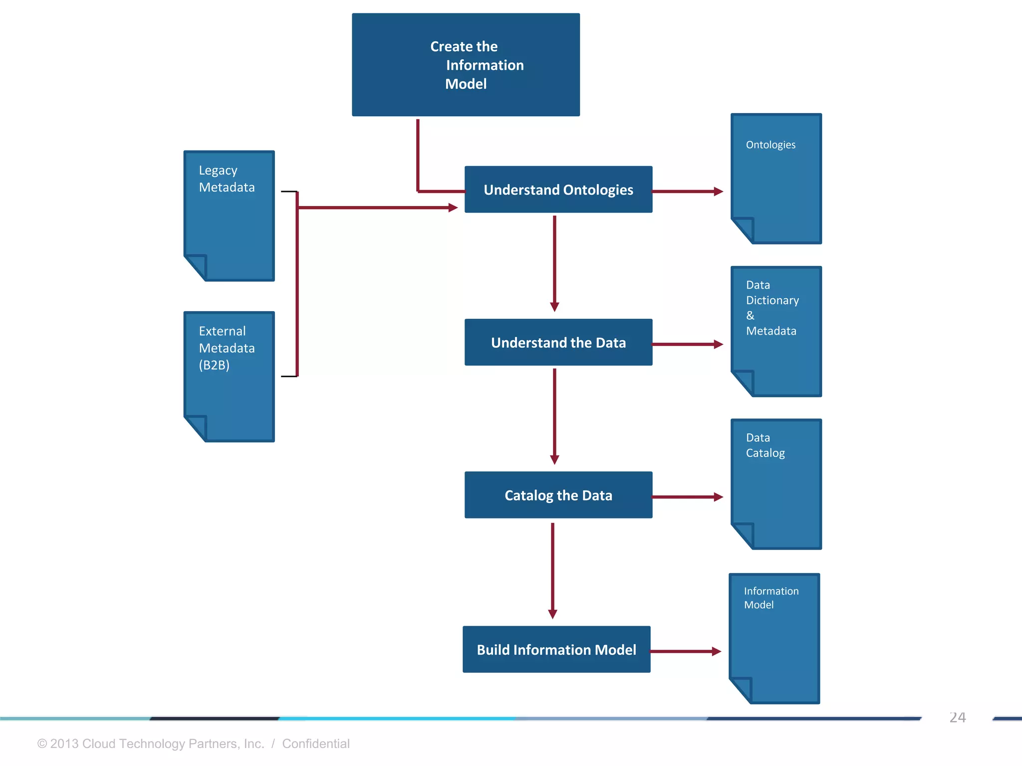
24
Create the
Information
Model
Ontologies
Understand Ontologies
Understand the Data
Data
Dictionary
&
Metadata
Catalog the Data
Data
Catalog
Legacy
Metadata
External
Metadata
(B2B)
Build Information Model
Information
Model
© 2013 Cloud Technology Partners, Inc. / Confidential
25
Data
Data Services/Abstraction
Reference Architecture
© 2013 Cloud Technology Partners, Inc. / Confidential
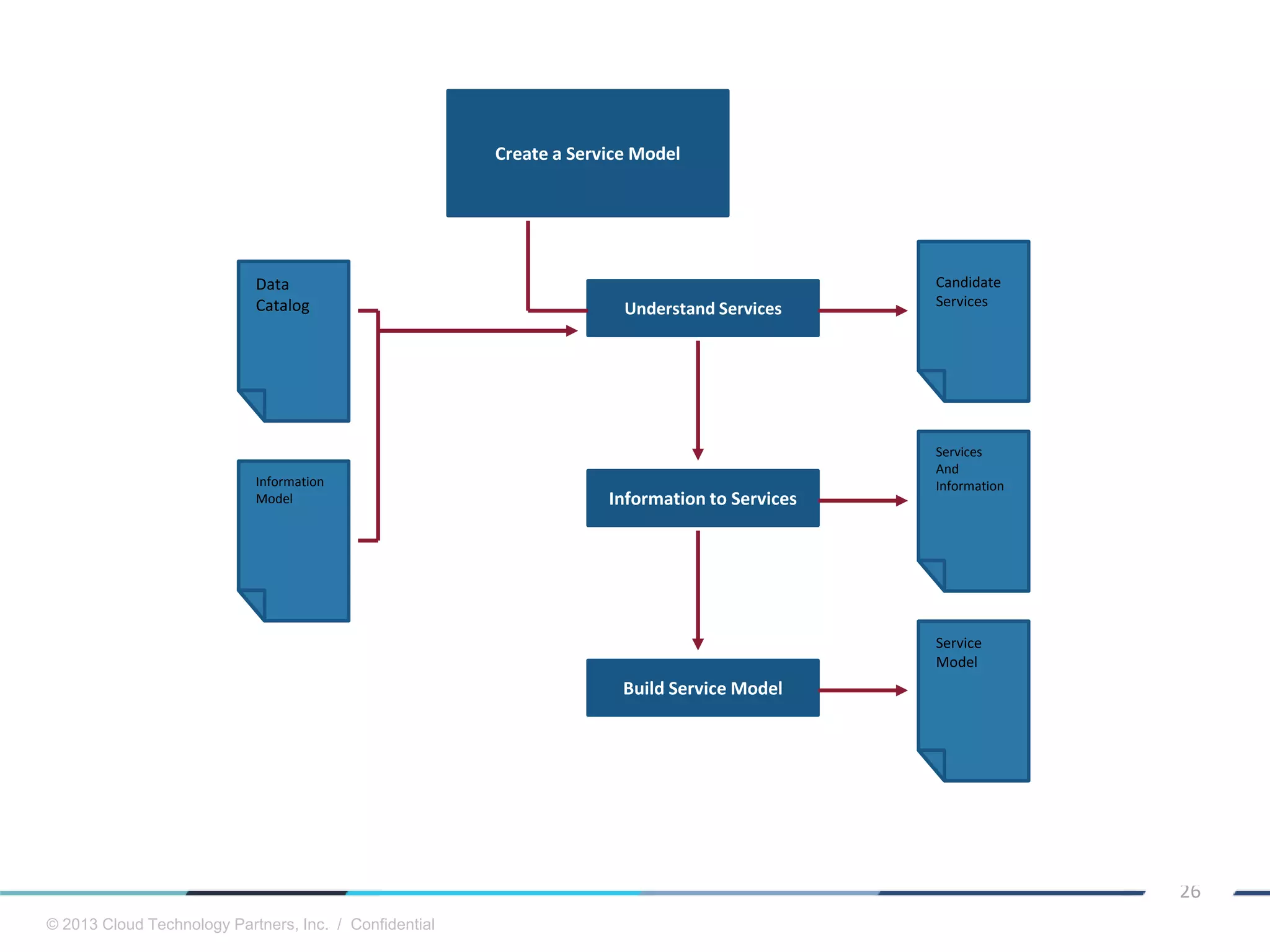
26
Create a Service Model
Candidate
Services
Understand Services
Information to Services
Services
And
Information
Build Service Model
Service
Model
Data
Catalog
Information
Model
© 2013 Cloud Technology Partners, Inc. / Confidential
27
Data
Data Services/Abstraction
Transactional Services
Reference Architecture
© 2013 Cloud Technology Partners, Inc. / Confidential
28
Cloud Provider
On Premises
© 2013 Cloud Technology Partners, Inc. / Confidential
29
Cloud Provider
On Premises
© 2013 Cloud Technology Partners, Inc. / Confidential
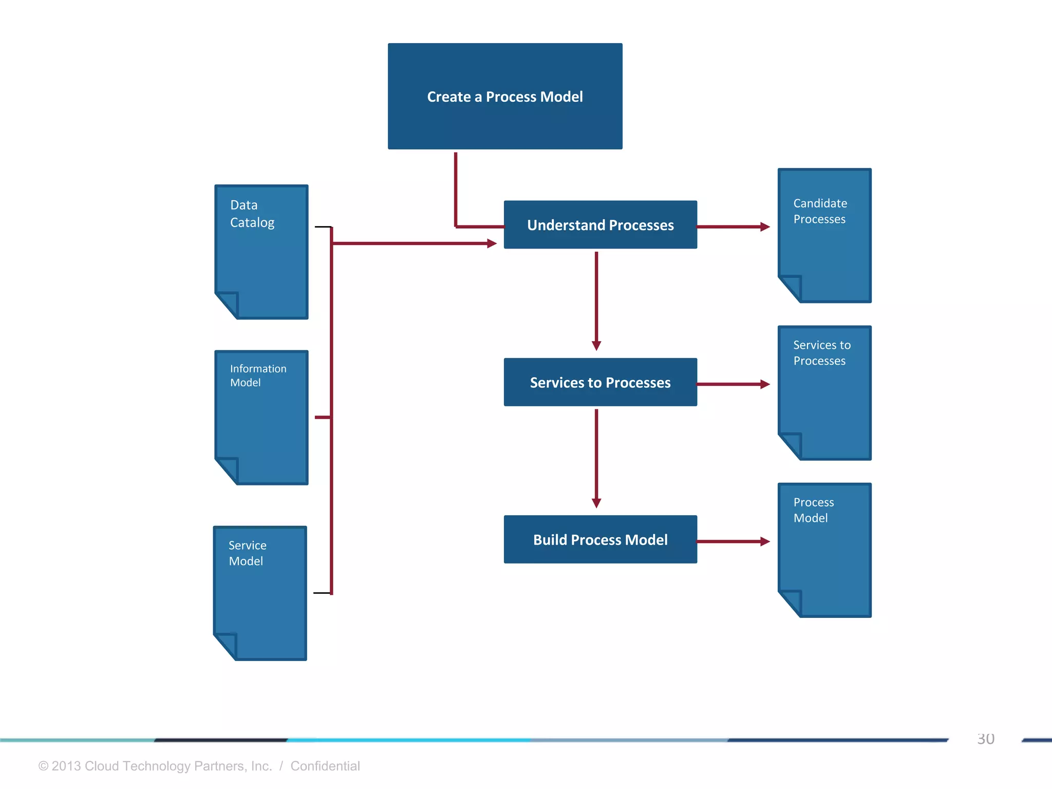
30
Create a Process Model
Candidate
Processes
Understand Processes
Services to Processes
Services to
Processes
Build Process Model
Process
Model
Data
Catalog
Information
Model
Service
Model
© 2013 Cloud Technology Partners, Inc. / Confidential
31
Data
Data Services/Abstraction
Transactional Services
Process Management
(BPMS)
Composites/PortalsRules Management
Reference Architecture
© 2013 Cloud Technology Partners, Inc. / Confidential
32
On Premises Cloud Provider
© 2013 Cloud Technology Partners, Inc. / Confidential
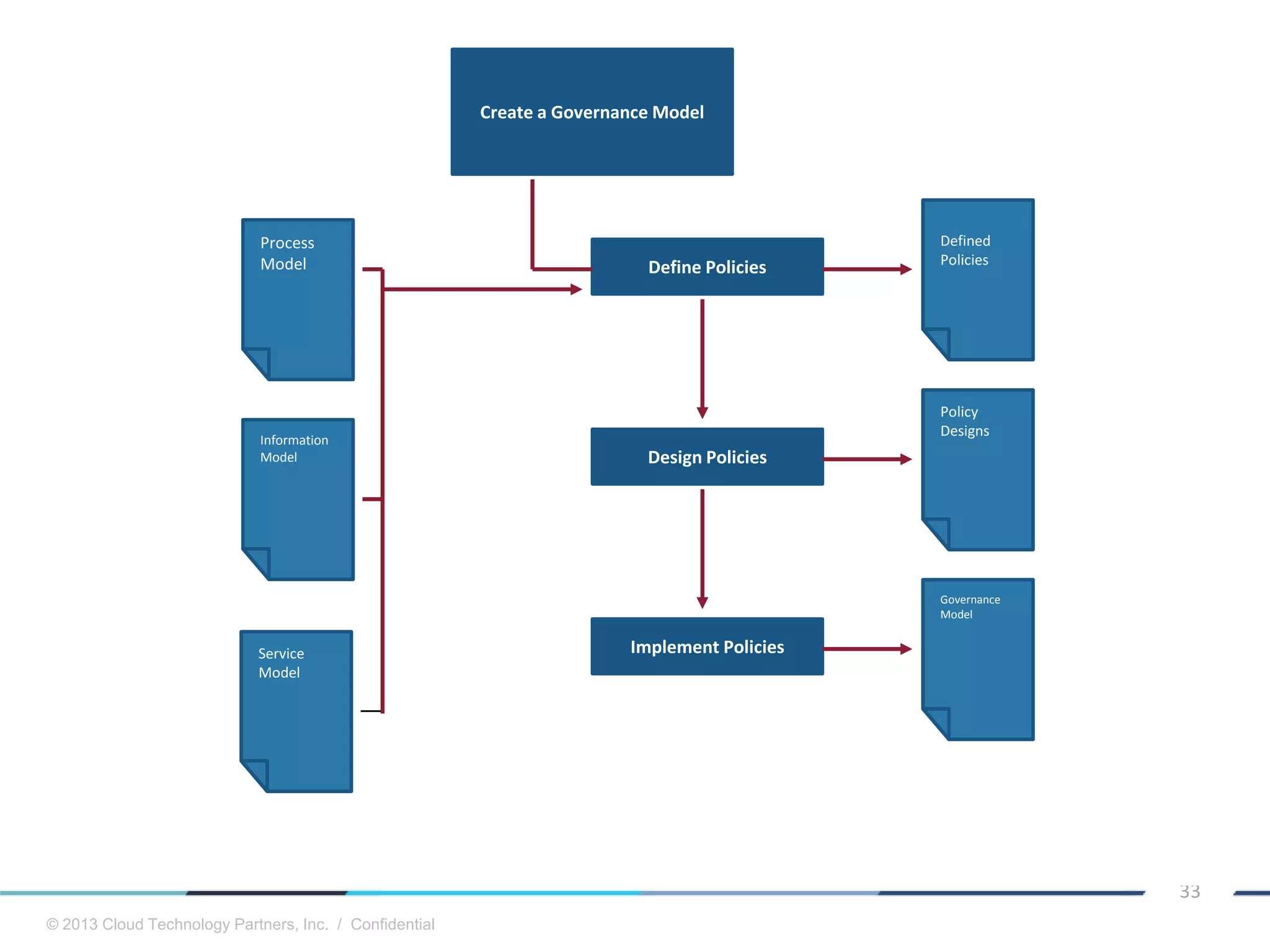
33
Create a Governance Model
Defined
Policies
Define Policies
Design Policies
Policy
Designs
Implement Policies
Governance
Model
Process
Model
Information
Model
Service
Model
© 2013 Cloud Technology Partners, Inc. / Confidential
34
Security&Identity
Management&ServiceGovernance
Data
Data Services/Abstraction
Transactional Services
Process Management
(BPMS)
Composites/Portals
Monitoring and Management
Rules Management
Reference Architecture
© 2013 Cloud Technology Partners, Inc. / Confidential
35
Runtime
Governance
Repository Logs
Policies
Policies
Monitoring
© 2013 Cloud Technology Partners, Inc. / Confidential
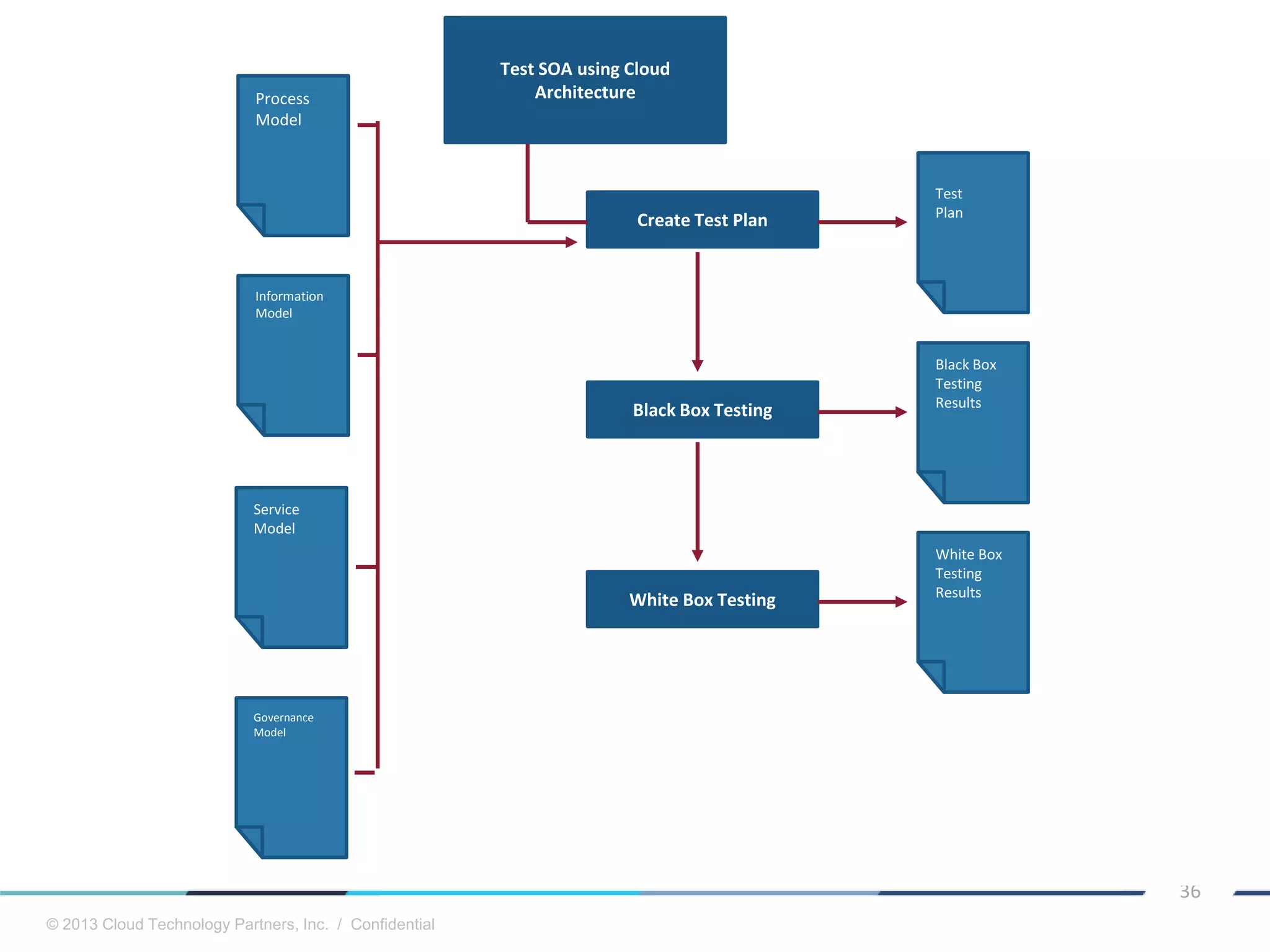
36
Test SOA using Cloud
Architecture
Test
Plan
Create Test Plan
Black Box Testing
Black Box
Testing
Results
White Box Testing
White Box
Testing
Results
Process
Model
Information
Model
Service
Model
Governance
Model
© 2013 Cloud Technology Partners, Inc. / Confidential
37
Assigning Candidate Data,
Services, and
Processes for the Clouds
Process
Assignments
Analyze Candidate Processes
Analyze Candidate Services
Service
Assignments
Analyze Candidate Data
Data
Assignments
Candidate
Processes
Candidate
Services
Data
Dictionary
and
Metadata
Governance
Model
© 2013 Cloud Technology Partners, Inc. / Confidential
38
Select Platforms and Deploy
Processes, Services, and Data
to Platforms.
Candidate
Platforms
List Candidate Platforms
Analyze and Test
Candidate Platforms
Test
Results
Select Target Platforms
Target
Platforms
Process
Assignments
Service
Assignments
Data
Assignments
Deploy to
Target Platforms
© 2013 Cloud Technology Partners, Inc. / Confidential
39
Stepping to the Clouds
1. Access the mission.
2. Access the culture.
3. Access the value.
4. Understand your data.
5. Understand your services.
6. Understand your processes.
7. Understand the cloud
resources.
8. Identify candidate data.
9. Identify candidate services
10. Identify candidate processes.
11. Create a governance strategy.
12. Create a security strategy.
13. Bind candidate services to data
and processes.
14. Relocate services, processes,
and information.
15. Implement security.
16. Implement governance.
17. Implement operations.
© 2013 Cloud Technology Partners, Inc. / Confidential
40
david.linthicum@cloudtp.com / @davidlinthicum / @cloudtp
Questions?

Geting cloud architecture right the first time linthicum interop fall 2013

  • 1.
    © 2013 CloudTechnology Partners, Inc. / Confidential 1 David Linthicum / david.linthicum@cloudtp.com / Senior Vice President Getting Cloud Architecture Right the First Time
  • 2.
    © 2013 CloudTechnology Partners, Inc. / Confidential 2 Geek Level Your Grandparents who are still using AOL That guy who can convert your name to Hex
  • 3.
    © 2013 CloudTechnology Partners, Inc. / Confidential 3 Why You Should Care
  • 4.
    © 2013 CloudTechnology Partners, Inc. / Confidential 4 Most Cloud-Based Systems are Lacking Architecture
  • 5.
    © 2013 CloudTechnology Partners, Inc. / Confidential 5 Thus, many clouds are not meeting expectations.
  • 6.
    © 2013 CloudTechnology Partners, Inc. / Confidential 6 • Inefficient utilization of resources. • Resource saturation. • Lack of elasticity and scalability. • Lack of security and governance. • Frequent outages. • Bad or no tenant management. • Other very bad things. The results:
  • 7.
    © 2013 CloudTechnology Partners, Inc. / Confidential 7 • Not understanding how to make architectures scale. • Not dealing with tenant management issues. • Not understanding that security is systemic, and impacts performance. • Not understanding the proper use of services (Yes, that means SOA). • Tossing technology at the problem. • Listening to the wrong people. Common Mistakes
  • 8.
    © 2013 CloudTechnology Partners, Inc. / Confidential 8 • No two multitenant architectures are alike. • Needs to be effective in the context of the problem. • Needs to leverage best architecture practices. • Needs to practice isolation and protection. The Multitenant Thing “With a multitenant architecture, a software application is designed to virtually partition its data and configuration so that each client organization works with a customized virtual application instance.” Source: Wikipedia
  • 9.
    © 2013 CloudTechnology Partners, Inc. / Confidential 9 You have some choices Source: http://vikashazrati.wordpress.com/2008/06/23/multi-tenancy-explained/
  • 10.
    © 2013 CloudTechnology Partners, Inc. / Confidential 10 ABCs of Multitenancy Source: Steve BobrowskiAmazon Machine Images
  • 11.
    © 2013 CloudTechnology Partners, Inc. / Confidential 11 Virtualization is Not Always a Requirement
  • 12.
    © 2013 CloudTechnology Partners, Inc. / Confidential 12 • Migration to a Cloud – Business Systems – Infrastructure • Building on a Cloud (PaaS) • Building a Hybrid Cloud • Building a Cloud – IaaS – SaaS – PaaS Types of Cloud Architecture Patterns Emerging Complexity
  • 13.
    © 2013 CloudTechnology Partners, Inc. / Confidential 13 General Architecture Patterns to Follow
  • 14.
    © 2013 CloudTechnology Partners, Inc. / Confidential 14 1. Governance 2. Regulatory Compliance 3. Security & Identity Management 4. Business Continuity 5. Process and Services 6. Data Management 7. System Integration 8. Resource Skills & Knowledge 9. Application Readiness 10. Network Readiness Enterprise Vulnerabilities - Assess your Risks COMPLEXITY OF MITIGATING RISK RISKTOORGANIZATION 1 2 5 3 4 6 7 8 9 10
  • 15.
    © 2013 CloudTechnology Partners, Inc. / Confidential 15 Build a Solid Foundation: Architecture Roadmap General Guidance • Determine business drivers • Understand: data, services, business processes and system integration points • Design a “cloud-friendly” enterprise architecture roadmap that leverages Services Oriented Architecture (SOA) • Determine an integration strategy for internal and external systems • Outline a migration path for legacy systems to the new architecture
  • 16.
    © 2013 CloudTechnology Partners, Inc. / Confidential 16 “as-is”
  • 17.
    © 2013 CloudTechnology Partners, Inc. / Confidential 17 “to be”
  • 18.
    © 2013 CloudTechnology Partners, Inc. / Confidential 18 Deploy
  • 19.
    © 2013 CloudTechnology Partners, Inc. / Confidential 19 • Focus on the primitives. – The best clouds are sets of low level services that can be configured. • Data services • Transaction services • Utility services • Leverage distributed components that are centrally controlled. • Build for tenants, not users. • Don’t lean too much on virtualization. • Security and governance are systemic. General Rules & Guidelines
  • 20.
    © 2013 CloudTechnology Partners, Inc. / Confidential 20 Use Case: General Business System Migration to the Cloud
  • 21.
    © 2013 CloudTechnology Partners, Inc. / Confidential 21 • Break the system down to it’s component parts, understanding each part. • Rethink the database, it’s typically a mess. • Rethink the system as sets of services/API, watch the granularity. – Data services, transaction services, utility services • Create a security and governance plan. • Consider the user interfaces. • Consider device interfaces. • Migrate only the components to the cloud that will provide the best value. The General Idea
  • 22.
    © 2013 CloudTechnology Partners, Inc. / Confidential 22 Good News • Most cloud platforms provide the tenant management features for you. • Most cloud platforms manage the resources for you. • The cloud platforms are getting better. Bad News • Security is still your problem. • Application and service design is still your problem. • Testing can be a hassle. • Watch out for immaturity if standards. Good News / Bad News
  • 23.
    © 2013 CloudTechnology Partners, Inc. / Confidential 23 Security&Identity Management&ServiceGovernance Data Data Services/Abstraction Transactional Services Process Management (BPMS) Composites/Portals Monitoring and Management Rules Management Reference Architecture
  • 24.
    © 2013 CloudTechnology Partners, Inc. / Confidential 24 Create the Information Model Ontologies Understand Ontologies Understand the Data Data Dictionary & Metadata Catalog the Data Data Catalog Legacy Metadata External Metadata (B2B) Build Information Model Information Model
  • 25.
    © 2013 CloudTechnology Partners, Inc. / Confidential 25 Data Data Services/Abstraction Reference Architecture
  • 26.
    © 2013 CloudTechnology Partners, Inc. / Confidential 26 Create a Service Model Candidate Services Understand Services Information to Services Services And Information Build Service Model Service Model Data Catalog Information Model
  • 27.
    © 2013 CloudTechnology Partners, Inc. / Confidential 27 Data Data Services/Abstraction Transactional Services Reference Architecture
  • 28.
    © 2013 CloudTechnology Partners, Inc. / Confidential 28 Cloud Provider On Premises
  • 29.
    © 2013 CloudTechnology Partners, Inc. / Confidential 29 Cloud Provider On Premises
  • 30.
    © 2013 CloudTechnology Partners, Inc. / Confidential 30 Create a Process Model Candidate Processes Understand Processes Services to Processes Services to Processes Build Process Model Process Model Data Catalog Information Model Service Model
  • 31.
    © 2013 CloudTechnology Partners, Inc. / Confidential 31 Data Data Services/Abstraction Transactional Services Process Management (BPMS) Composites/PortalsRules Management Reference Architecture
  • 32.
    © 2013 CloudTechnology Partners, Inc. / Confidential 32 On Premises Cloud Provider
  • 33.
    © 2013 CloudTechnology Partners, Inc. / Confidential 33 Create a Governance Model Defined Policies Define Policies Design Policies Policy Designs Implement Policies Governance Model Process Model Information Model Service Model
  • 34.
    © 2013 CloudTechnology Partners, Inc. / Confidential 34 Security&Identity Management&ServiceGovernance Data Data Services/Abstraction Transactional Services Process Management (BPMS) Composites/Portals Monitoring and Management Rules Management Reference Architecture
  • 35.
    © 2013 CloudTechnology Partners, Inc. / Confidential 35 Runtime Governance Repository Logs Policies Policies Monitoring
  • 36.
    © 2013 CloudTechnology Partners, Inc. / Confidential 36 Test SOA using Cloud Architecture Test Plan Create Test Plan Black Box Testing Black Box Testing Results White Box Testing White Box Testing Results Process Model Information Model Service Model Governance Model
  • 37.
    © 2013 CloudTechnology Partners, Inc. / Confidential 37 Assigning Candidate Data, Services, and Processes for the Clouds Process Assignments Analyze Candidate Processes Analyze Candidate Services Service Assignments Analyze Candidate Data Data Assignments Candidate Processes Candidate Services Data Dictionary and Metadata Governance Model
  • 38.
    © 2013 CloudTechnology Partners, Inc. / Confidential 38 Select Platforms and Deploy Processes, Services, and Data to Platforms. Candidate Platforms List Candidate Platforms Analyze and Test Candidate Platforms Test Results Select Target Platforms Target Platforms Process Assignments Service Assignments Data Assignments Deploy to Target Platforms
  • 39.
    © 2013 CloudTechnology Partners, Inc. / Confidential 39 Stepping to the Clouds 1. Access the mission. 2. Access the culture. 3. Access the value. 4. Understand your data. 5. Understand your services. 6. Understand your processes. 7. Understand the cloud resources. 8. Identify candidate data. 9. Identify candidate services 10. Identify candidate processes. 11. Create a governance strategy. 12. Create a security strategy. 13. Bind candidate services to data and processes. 14. Relocate services, processes, and information. 15. Implement security. 16. Implement governance. 17. Implement operations.
  • 40.
    © 2013 CloudTechnology Partners, Inc. / Confidential 40 david.linthicum@cloudtp.com / @davidlinthicum / @cloudtp Questions?