Zhenzhong Xu
Real-Time Data Infrastructure @ Netflix
Evolving Keystone to
an Open Collaborative
Real-time ETL Platform
Evolving Keystone to
an Open Collaborative
Real-time ETL Platform
Zhenzhong Xu
Real-Time Data Infrastructure
Making the world smile
Netflix is to bring diverse stories around the world to our global members, to entertain everyone and make the world smile!
and she is not alone ...
Content
Production 101
Bring joy to our members:
● Best in class experience
Give the customer the freedom,
flexibility and best in class
experience to enjoy the
entertainment.
Content
Production 101
Bring joy to our members:
● Best in class experience
● Produce more exciting content
Build a technology driven
Studio to empower storytelling
and content production.
Zhenzhong Xu
Publish, Collect, Move & Compute event data
in near real time @ Cloud Scale
Stream
Consumers
Router
Batch System
Fronting
Kafka
Event
Producer
Consumer
Kafka
Control Plane
Self Service UI
Mantis
Keystone is ...
… a single self-contained PaaS
Event Processing
Pipeline
Keystone is ...
… a multi-tenants, self-serving tool
Keystone is ...
Stream
Processing
Service
Transport /
Messaging
Service
Producer API
Control Plane
Consumer
API
Self Service UI
… powered by a collection of building blocks
Putting together ...
Stream
Consumers
Router
Batch System
Fronting
Kafka
Event
Producer
Consumer
Kafka
Control Plane
Self Service UI
mantis
Elliot is a data scientist works
in the Data Science
Engineering organization. His
main motivation is to bring the
magic out of customer data and
improve customer experience.
Charlie is an application
developer who works in Studio
organization. His main
motivation is leverage
technology to improve the
content production business.
Introducing our super heros ...
Elliot’s work will result in
better data powered analytic
engine, drive better
recommendation and
personalization features for
Emily.
Charlie’ work will increase
content production workflow
efficiency, and ultimately help
Eleven enjoy higher quality
content.
Data engineers/scientists prefers simplicity and faster turnaround time to
be effective at their work.
Lots of common data engineering patterns are not generalized.
The A/B test we are doing today takes 28 days to
complete, we don’t have a way to detect early issues
so we can optimize our experiments!
Elliot
Recommendation & personalization
Which artwork
to show?
A/B testing
Real time
Reporting
Real time
Alerting
Faster training of
ML models
Resource
Efficiency
Why Stream Processing?
Anatomy of a stream processing job
Stream Processing connector ecosystem in Netflix
● Hive
● Iceberg
● Kafka
● Elasticsearch
● ...more coming
// Example in Java
DataStream<YourOutputDataType> dataStream = ...
// attach Iceberg sink to the DAG
getSinkBuilder()
.toIceberg("<sink_name>", dataStream)
.buildAndAddSink();
// Example in Scala
val srcStream = getSourceBuilder
.fromKafka("example-kafka-source")
.buildScala
.map(r => r.getPayload)
getSinkBuilder.toIcebergScala[util.Map[String,Object]](config,
"iceSink", srcStream)
.buildAndAddSink()
3030
public class SpaasApplication extends SpaasBaseApplication {
@Override
public void constructJobDag(SpaasConfig config, StreamExecutionEnvironment env) {
// build a kafka source
SingleOutputStreamOperator<Record<Map<String, Object>>> sourceStream =
getSourceBuilder().fromKafka("kafkasource").build();
// dynamically pick the selected sink during deployment time
SinkFunction<Record<Map<String, Object>>> sink = getSinkBuilder().toSelector("dynamicsink")
.declareWith("noopsink", new NoopSink<Record<Map<String, Object>>>())
.or("kafkasink", getSinkBuilder().toKafka("kafkasink").build())
.build();
sourceStream.addSink(sink);
}
}
spaas.myTemplateNameSpace.source.names=dynamicsource
# "dynamicsource" is a dynamic selector that currently configured to pick kafka source
# the selector.selected configure can be override on SPaaS UI at runtime, and take effect after relaunch of the
job.
spaas.myTemplateNameSpace.source.dynamicsource.type=selector
spaas.myTemplateNameSpace.source.dynamicsource.selector.selected=kafka
spaas.myTemplateNameSpace.source.dynamicsource.selector.candidates=kafka,hive
Dynamic Source / Sink selector
3333
@Override
public void constructJobDag(SpaasConfig config, StreamExecutionEnvironment env) {
ObjectMapper myObjectMapper = new ObjectMapper();
DeserializationSchema<Person> deserializer = new PersonDeserializer();
TypedSerializationSchema<Person, Record<Map<String, Object>>> serializer= new PersonSerializer();
SingleOutputStreamOperator<Record<Person>> sourceFunction =
getSourceBuilder()
.fromKafka("kafka")
.withOutputType(Person.class)
.withDeserializer(deserializer)
.build();
SinkFunction<Person> sinkFunction =
getSinkBuilder()
.toNull("null")
.withType(Person.class)
.withSerializer(serializer)
.build();
sourceFunction.map(Record::getPayload).addSink(sinkFunction);
}
}
Record Abstractions
… and more
A
B
C
A Map C
Filter A
Filter B
Filter C
Extractor
Pattern
Join
Pattern
Enrichment
Pattern
Data Engineering ETL patterns
Lots of applications are built to support studio production, but performing
consistent data synchronization is hard.
Data are spread in different space/time, making data search and discovery
hard.
I can’t believe it takes a team weeks of time to
find out how many scripts are written by female
writers!
Charlie
LaunchProductionCreativeForecast Program Deals Post Production Financial
Reporting
Heterogeneous Data
Synchronization
Operation
Reporting
Entity Search &
Discovery
Challenges
A case study: entity search
New event driven alternative ...
Challenge 1: Ordering Semantics
Me,
4 years old
My uncle, 2
years old
When forcing a global generation order...
Can Bob and Dave be logically the
same generation?
Revisit the ancestry
tree
The cone shape shows the
causal/partial ordering from
Dave’s frame of reference.
The light cone
representing the past,
present, and future ...
https://en.wikipedia.org/wiki/Light_cone
In a distributed system, it is
sometimes impossible to say
that one of two events
occurred first. The relation
“happened before” is
therefore only a partial
ordering of the events in the
system.
Figure referenced from wikipedia: https://en.wikipedia.org/wiki/Vector_clock
Figure on the right referenced from DataStax: https://docs.datastax.com/en/cassandra/3.0/cassandra/dml/dmlHowDataWritten.html
Multi-Master replication
Challenge 2: Processing Contracts
Message Contract
{ // Infra layer (Chaski)
"magicByte": 0x01, // hex
"version": "0x12", // hex
"attributes": {
"id": "chaski-id-from-keystone",
"app": "example-app",
"host": "localhost",
"timestamp": 1234, // long
},
"payload": { // Platform layer (PlatformRecord)
"id": 1,
"operation_ts_utc_usec": 1234, // long
"extended_attributes": {
"netflix/data.platform/data.mesh/cassandra": { // Platform Developer-defined Avro record.
"schema_id": 1,
"payload": {
"encryption_key": "some-rsa-pub"
}
}
},
"operation": "UPDATE",
"payload": { // User layer. Represents state of the event after an update operation occurred upstream at the source.
"encrypted": false,
"format": "AVRO",
"schema_id": 1,
"payload": {
"row_id": 1,
"partition_id": 1,
"first_name": "net",
"last_name": "flix"
},
"remote_payload": null
},
"secondary_payload": null // User layer. Represents state of the event before the operation occurred upstream at the source. This
example is null to show that the source doesn't support pre-images.
}
}
Message
Contract
{ // Infra layer (Chaski)
"magicByte": 0x01, // hex
"version": "0x12", // hex
"attributes": {
"id": "chaski-id-from-keystone",
"app": "example-app",
"host": "localhost",
"timestamp": 1234, // long
},
"payload": { // Platform layer (PlatformRecord)
"id": 1,
"operation_ts_utc_usec": 1234, // long
"extended_attributes": {
"netflix/data.platform/data.mesh/cassandra": { // Platform Developer-defined Avro record.
"schema_id": 1,
"payload": {
"encryption_key": "some-rsa-pub"
}
}
},
"operation": "UPDATE",
"payload": { // User layer. Represents state of the event after an update operation occurred upstream at the source.
"encrypted": false,
"format": "AVRO",
"schema_id": 1,
"payload": {
"row_id": 1,
"partition_id": 1,
"first_name": "net",
"last_name": "flix"
},
"remote_payload": null
},
"secondary_payload": null // User layer. Represents state of the event before the operation occurred upstream at the source. This
example is null to show that the source doesn't support pre-images.
}
}
Message
Contract
{ // Infra layer (Chaski)
"magicByte": 0x01, // hex
"version": "0x12", // hex
"attributes": {
"id": "chaski-id-from-keystone",
"app": "example-app",
"host": "localhost",
"timestamp": 1234, // long
},
"payload": { // Platform layer (PlatformRecord)
"id": 1,
"operation_ts_utc_usec": 1234, // long
"extended_attributes": {
"netflix/data.platform/data.mesh/cassandra": { // Platform Developer-defined Avro record.
"schema_id": 1,
"payload": {
"encryption_key": "some-rsa-pub"
}
}
},
"operation": "UPDATE",
"payload": { // User layer. Represents state of the event after an update operation occurred upstream at the source.
"encrypted": false,
"format": "AVRO",
"schema_id": 1,
"payload": {
"row_id": 1,
"partition_id": 1,
"first_name": "net",
"last_name": "flix"
},
"remote_payload": null
},
"secondary_payload": null // User layer. Represents state of the event before the operation occurred upstream at the source. This
example is null to show that the source doesn't support pre-images.
}
}
Message
Contract
● Processor Metadata
● Configurations Management
● Processor capabilities
● Operation responsibilities
Processor Contract
A simple use case: notify upon new deal!
Open Composable Processors
Bring it all together - rethink ETL ...
Keystone
Routers
Flink
Platform
Keystone
Routers
Flink
Platform
Don’t waste
time here!
High Value!
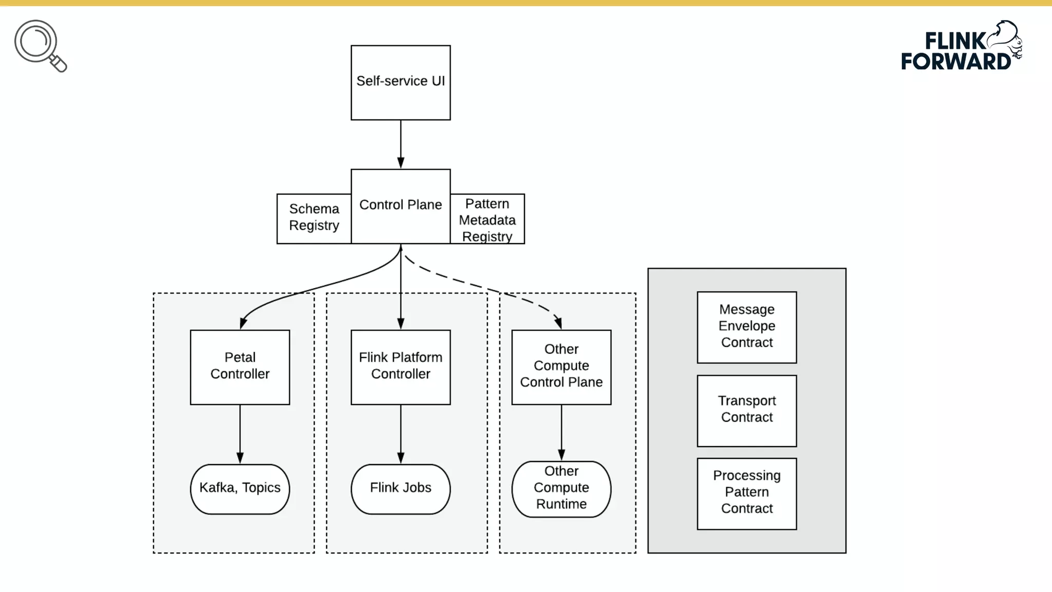
Our first stab - an Open,
Collaborative,
Composable, Configurable ETL
Platform...
Unleash creativity via an open collaborative data platform @ Netflix
THANKS

FlinkForward Asia 2019 - Evolving Keystone to an Open Collaborative Real Time ETL Platform

  • 1.
    Zhenzhong Xu Real-Time DataInfrastructure @ Netflix Evolving Keystone to an Open Collaborative Real-time ETL Platform
  • 2.
    Evolving Keystone to anOpen Collaborative Real-time ETL Platform Zhenzhong Xu Real-Time Data Infrastructure
  • 3.
    Making the worldsmile Netflix is to bring diverse stories around the world to our global members, to entertain everyone and make the world smile!
  • 8.
    and she isnot alone ...
  • 9.
    Content Production 101 Bring joyto our members: ● Best in class experience Give the customer the freedom, flexibility and best in class experience to enjoy the entertainment.
  • 10.
    Content Production 101 Bring joyto our members: ● Best in class experience ● Produce more exciting content Build a technology driven Studio to empower storytelling and content production.
  • 11.
    Zhenzhong Xu Publish, Collect,Move & Compute event data in near real time @ Cloud Scale Stream Consumers Router Batch System Fronting Kafka Event Producer Consumer Kafka Control Plane Self Service UI Mantis
  • 12.
    Keystone is ... …a single self-contained PaaS Event Processing Pipeline
  • 13.
    Keystone is ... …a multi-tenants, self-serving tool
  • 14.
    Keystone is ... Stream Processing Service Transport/ Messaging Service Producer API Control Plane Consumer API Self Service UI … powered by a collection of building blocks
  • 15.
    Putting together ... Stream Consumers Router BatchSystem Fronting Kafka Event Producer Consumer Kafka Control Plane Self Service UI mantis
  • 16.
    Elliot is adata scientist works in the Data Science Engineering organization. His main motivation is to bring the magic out of customer data and improve customer experience. Charlie is an application developer who works in Studio organization. His main motivation is leverage technology to improve the content production business. Introducing our super heros ...
  • 17.
    Elliot’s work willresult in better data powered analytic engine, drive better recommendation and personalization features for Emily. Charlie’ work will increase content production workflow efficiency, and ultimately help Eleven enjoy higher quality content.
  • 18.
    Data engineers/scientists preferssimplicity and faster turnaround time to be effective at their work. Lots of common data engineering patterns are not generalized. The A/B test we are doing today takes 28 days to complete, we don’t have a way to detect early issues so we can optimize our experiments! Elliot
  • 19.
  • 20.
  • 21.
  • 23.
    Real time Reporting Real time Alerting Fastertraining of ML models Resource Efficiency Why Stream Processing?
  • 24.
    Anatomy of astream processing job
  • 26.
    Stream Processing connectorecosystem in Netflix ● Hive ● Iceberg ● Kafka ● Elasticsearch ● ...more coming // Example in Java DataStream<YourOutputDataType> dataStream = ... // attach Iceberg sink to the DAG getSinkBuilder() .toIceberg("<sink_name>", dataStream) .buildAndAddSink(); // Example in Scala val srcStream = getSourceBuilder .fromKafka("example-kafka-source") .buildScala .map(r => r.getPayload) getSinkBuilder.toIcebergScala[util.Map[String,Object]](config, "iceSink", srcStream) .buildAndAddSink()
  • 30.
    3030 public class SpaasApplicationextends SpaasBaseApplication { @Override public void constructJobDag(SpaasConfig config, StreamExecutionEnvironment env) { // build a kafka source SingleOutputStreamOperator<Record<Map<String, Object>>> sourceStream = getSourceBuilder().fromKafka("kafkasource").build(); // dynamically pick the selected sink during deployment time SinkFunction<Record<Map<String, Object>>> sink = getSinkBuilder().toSelector("dynamicsink") .declareWith("noopsink", new NoopSink<Record<Map<String, Object>>>()) .or("kafkasink", getSinkBuilder().toKafka("kafkasink").build()) .build(); sourceStream.addSink(sink); } } spaas.myTemplateNameSpace.source.names=dynamicsource # "dynamicsource" is a dynamic selector that currently configured to pick kafka source # the selector.selected configure can be override on SPaaS UI at runtime, and take effect after relaunch of the job. spaas.myTemplateNameSpace.source.dynamicsource.type=selector spaas.myTemplateNameSpace.source.dynamicsource.selector.selected=kafka spaas.myTemplateNameSpace.source.dynamicsource.selector.candidates=kafka,hive Dynamic Source / Sink selector
  • 33.
    3333 @Override public void constructJobDag(SpaasConfigconfig, StreamExecutionEnvironment env) { ObjectMapper myObjectMapper = new ObjectMapper(); DeserializationSchema<Person> deserializer = new PersonDeserializer(); TypedSerializationSchema<Person, Record<Map<String, Object>>> serializer= new PersonSerializer(); SingleOutputStreamOperator<Record<Person>> sourceFunction = getSourceBuilder() .fromKafka("kafka") .withOutputType(Person.class) .withDeserializer(deserializer) .build(); SinkFunction<Person> sinkFunction = getSinkBuilder() .toNull("null") .withType(Person.class) .withSerializer(serializer) .build(); sourceFunction.map(Record::getPayload).addSink(sinkFunction); } } Record Abstractions
  • 34.
  • 35.
    A B C A Map C FilterA Filter B Filter C Extractor Pattern Join Pattern Enrichment Pattern Data Engineering ETL patterns
  • 36.
    Lots of applicationsare built to support studio production, but performing consistent data synchronization is hard. Data are spread in different space/time, making data search and discovery hard. I can’t believe it takes a team weeks of time to find out how many scripts are written by female writers! Charlie
  • 37.
    LaunchProductionCreativeForecast Program DealsPost Production Financial Reporting
  • 39.
  • 40.
    A case study:entity search
  • 41.
    New event drivenalternative ...
  • 43.
  • 45.
    Me, 4 years old Myuncle, 2 years old
  • 46.
    When forcing aglobal generation order... Can Bob and Dave be logically the same generation?
  • 47.
  • 48.
    The cone shapeshows the causal/partial ordering from Dave’s frame of reference.
  • 49.
    The light cone representingthe past, present, and future ... https://en.wikipedia.org/wiki/Light_cone
  • 50.
    In a distributedsystem, it is sometimes impossible to say that one of two events occurred first. The relation “happened before” is therefore only a partial ordering of the events in the system.
  • 51.
    Figure referenced fromwikipedia: https://en.wikipedia.org/wiki/Vector_clock
  • 53.
    Figure on theright referenced from DataStax: https://docs.datastax.com/en/cassandra/3.0/cassandra/dml/dmlHowDataWritten.html Multi-Master replication
  • 56.
  • 57.
  • 58.
    { // Infralayer (Chaski) "magicByte": 0x01, // hex "version": "0x12", // hex "attributes": { "id": "chaski-id-from-keystone", "app": "example-app", "host": "localhost", "timestamp": 1234, // long }, "payload": { // Platform layer (PlatformRecord) "id": 1, "operation_ts_utc_usec": 1234, // long "extended_attributes": { "netflix/data.platform/data.mesh/cassandra": { // Platform Developer-defined Avro record. "schema_id": 1, "payload": { "encryption_key": "some-rsa-pub" } } }, "operation": "UPDATE", "payload": { // User layer. Represents state of the event after an update operation occurred upstream at the source. "encrypted": false, "format": "AVRO", "schema_id": 1, "payload": { "row_id": 1, "partition_id": 1, "first_name": "net", "last_name": "flix" }, "remote_payload": null }, "secondary_payload": null // User layer. Represents state of the event before the operation occurred upstream at the source. This example is null to show that the source doesn't support pre-images. } } Message Contract
  • 59.
    { // Infralayer (Chaski) "magicByte": 0x01, // hex "version": "0x12", // hex "attributes": { "id": "chaski-id-from-keystone", "app": "example-app", "host": "localhost", "timestamp": 1234, // long }, "payload": { // Platform layer (PlatformRecord) "id": 1, "operation_ts_utc_usec": 1234, // long "extended_attributes": { "netflix/data.platform/data.mesh/cassandra": { // Platform Developer-defined Avro record. "schema_id": 1, "payload": { "encryption_key": "some-rsa-pub" } } }, "operation": "UPDATE", "payload": { // User layer. Represents state of the event after an update operation occurred upstream at the source. "encrypted": false, "format": "AVRO", "schema_id": 1, "payload": { "row_id": 1, "partition_id": 1, "first_name": "net", "last_name": "flix" }, "remote_payload": null }, "secondary_payload": null // User layer. Represents state of the event before the operation occurred upstream at the source. This example is null to show that the source doesn't support pre-images. } } Message Contract
  • 60.
    { // Infralayer (Chaski) "magicByte": 0x01, // hex "version": "0x12", // hex "attributes": { "id": "chaski-id-from-keystone", "app": "example-app", "host": "localhost", "timestamp": 1234, // long }, "payload": { // Platform layer (PlatformRecord) "id": 1, "operation_ts_utc_usec": 1234, // long "extended_attributes": { "netflix/data.platform/data.mesh/cassandra": { // Platform Developer-defined Avro record. "schema_id": 1, "payload": { "encryption_key": "some-rsa-pub" } } }, "operation": "UPDATE", "payload": { // User layer. Represents state of the event after an update operation occurred upstream at the source. "encrypted": false, "format": "AVRO", "schema_id": 1, "payload": { "row_id": 1, "partition_id": 1, "first_name": "net", "last_name": "flix" }, "remote_payload": null }, "secondary_payload": null // User layer. Represents state of the event before the operation occurred upstream at the source. This example is null to show that the source doesn't support pre-images. } } Message Contract
  • 61.
    ● Processor Metadata ●Configurations Management ● Processor capabilities ● Operation responsibilities Processor Contract
  • 62.
    A simple usecase: notify upon new deal!
  • 63.
  • 64.
    Bring it alltogether - rethink ETL ...
  • 65.
  • 66.
    Keystone Routers Flink Platform Don’t waste time here! HighValue! Our first stab - an Open, Collaborative, Composable, Configurable ETL Platform...
  • 69.
    Unleash creativity viaan open collaborative data platform @ Netflix
  • 70.