Ad
Ad
Ad
Ad
Ad
Ad
Ad
Ad
Ad
Ad
Ad
Імпульс тіла. Закон
збереження імпульсу.
Розв’язування задач
9 клас
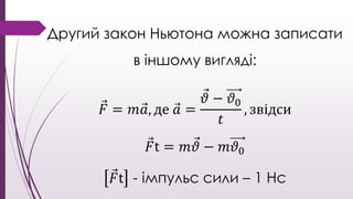
Другий закон Ньютона можна записати
в іншому вигляді:
𝐹 = 𝑚 𝑎, де 𝑎 =
𝜗 − 𝜗0
𝑡
, звідси
𝐹t = 𝑚 𝜗 − 𝑚𝜗0
𝐹t - імпульс сили –...
Добуток маси тіла на його швидкість
називають імпульсом тіла (кількістю руху)
р = 𝑚 𝜗;
р - імпульс тіла – 1
кг∙м
с
𝑚 - мас...
1 of 36 Ad