Ad
Ad
Ad
Ad
Ad
Ad
Ad
Ad
Ad
Ad
Ad
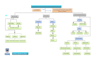
Rol ¿
Secuencia bien definida de eventos conun principio
y un final, dirigidos a alcanzar un objetivo dos a
alcanzar un ob...
1 of 1 Ad