SlideShare a Scribd company logo
Mohamed ELShafie
Lecturer of ophthalmology
Harvard Medical School Almuni
Director of training unit
Keratoconus
Anatomy of
the normal
cornea
Collagen
•Anterior stroma structure
•Posterior stromal structure
Keratoconus
Defined:
•Progressive, non-inflammatory thinning disorder of
the cornea, leading to altered shape adversely
affecting visual performance
Variety of ectasias
•Keratoconus
•Pellucid Marginal Degeneration
•Keratoglobus
Diagnosis and management of Keratoconus cases
Keratoconus Facts:
•50 to 230 cases per 100,000
•1:200-1800
•Strong association with Atopy
Why ?
••Inflammation, influences elasticity ?
••Eye Rubbing
Definite rationale for:
•Aggressive treatment of Allergic Conjunctivitis
•Mast cell stabilisers
•Steroids
•Pathogenesis
Diagnosis and management of Keratoconus cases
Diagnosis and management of Keratoconus cases
•Balance of Degradation vs
Regeneration
•Asymmetric
•Usual onset during puberty
•Progressive myopia + irregular astigmatism
•Corneal thinning with conical deformation
Association
•Atopy
•eye rubbing
•Down’s syndrome
•Marfan’s syndrome
Visual
Symptom
s
 Asymptomatic.
• Blurred vision that does NOT improve with correct
• Frequent change of glasses.
• Photophobia.
• Halos.
• Irritant symptoms (chronic ruber).
Diagnosis
Clinical
• Topographic Pentacam – more sensitive and specific
• Belin Ambrosio
Corneal Hysteresis
Newer technology in development
Epithelial mapping
•Astigmatism – increasing
•Retinoscopy/ retroillumination:
Droplet appearance – red reflex
Scissoring
•Munson Sign
CLINICAL
•Rizzuti’s Sign
–
Thinning
–Apical
scarring
–Vogt’s
striae
–
Fleischer
ring
•Hydrops
•Steep cornea
•Non- orthogonal astigmatism
•Inferior Steepening
•Coinciding point: –Anterior elevation
–Posterior elevation
–Thinnest spot-on cornea
DIAGNOSIS: Corneal Topography
Classifications
Diagnosis and management of Keratoconus cases
•Slit beam
– Orbscan
•Scheimpflug
–Pentacam (Oculus)
–Gallilei (Zeimar)
–Sirius (CSO)
•OCT
–Casia 2 (Tomey)
–MS 39 (CSO)
–Antereon (Heidelberg)
–Optopol - Revo
3-Dimensional Topography
Pentacam(Oculus, Inc)
•Two integrated cameras:
–Central: size and orientation of the pupil, and
fixation
–Rotating Scheimpflug camera
• 50 Scheimpflug images during one scan in less
than 2 seconds
Scheimpflug imaging
Diagnosis and management of Keratoconus cases
•High-frequency ultrasound scanning
•Thickness of corneal layers with high
precision.
•Post refractive surgery.
•Not limited to optically transparent tissue.
Ultrasound digital topography
Corneal Biomechanics
Diagnosis and management of Keratoconus cases
•Spectacles
•Contact lenses: Soft ; toric; RGP
•Corneal graft
•Penetrating keratoplasty
•Lamellar keratoplasty
Treatment options:
TRADITIONAL
Diagnosis and management of Keratoconus cases
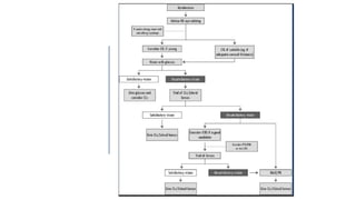
PERSONALIZED KERATOCONUS
PROGRESSION
1.Steepening of the
anterior corneal
surface.
2.Steepening of the
posterior corneal
surface.
3.Thinning and/or
an increase in rate
of corneal thickness
change from
periphery to
thinnest point.
Collagen Crosslinking (CXL)
•Riboflavin
–Large Molecule
–Does not penetrate epithelial tight junctions
•Traditional Method of CXL
–Epithelial Removal
•Transepithelial CXL
–Transepithelial Riboflavin solutions
•Epithelial Disruption CXL
–Alternative option
–Breaks in epithelium allow Riboflavin to penetrate
Collagen Cross
Linking
Natural:
–Ageing
Pathogenic:
–Diabetes Mellitus –chronic hyperglycaemia
Artificial:
–Strengthen collagenous valves: Cardiac
Surgery
–Cornea for Keratoconus !
–Riboflavin
–UVA light exposure
–Formation of free radicals
–Oxidation reaction with development of cross-
links in collagen
Mechanism
Increases Tensile rigidity in Human Cornea by 328% (stress testing)
Diagnosis and management of Keratoconus cases
Epithelial
Disruption
•Topical Anesthesia
•Topical Antibiotic
•Topical Pilocarpine(2%)
•Epithelial Disruption (Daya Disruptor)
•Riboflavin instillation (45 mins)
•Check penetration at Slit Lamp
•Bandage Lens
•UV light exposure (370 nm)
•3 mW/cm2
•Variable aperture
•30 minutes
RESULTS :
Different
Bandage CTL:
removed by
48 hours
Persistent
Epithelial
Defect
Infectious
Keratitis
Sterile
Infiltrates
Pain – day of
procedure
Demarcation
line
or
Anterior Haze
CXL – 1 month postop Demarcation
•Corneal thickness must be 400μm
•If thinner use riboflavin without
dextran
•Measure before treatment!
•Irradiance is reduced by 95% at
endothelium
Safety
ACELERATED
CXL
More power = less time
18 Mv/cm2 = 5 mints
9 Mv/cm2 = 10 mints
3 Mv/cm2 = 30 mints
Intracorn
eal Rings
Function
of
Diameter
and
Thickness
Insertion
techniques
•Conventional:
manual lamellar
tunnel creation;
fixed diameter
•Femtosecond
laser: quicker,
easier,
customizable
channel
parameters
–5.0/6.0mm PMMA micro-inserts
–600/800 microns wide
– triangular cross section
–160 (90-210) degree segments
- 0.15mm to 0.35mm
–First implanted 1994
Ferrara rings:
Indications
•Spectacle / contact lens intolerance
•Keratometry up to 62D
•Clear visual axis
•Pachymetry > 400 microns
Diagnosis and management of Keratoconus cases
complications
•Infection
•Extrusion
•Perforation - mechanical > femto
•Channel deposits
•Inadequate effect
Corneal Allografts to Reshape the Cornea
•Consider the cone
•Space filling/ reinforcing
•Flattening effect
•Concentrate on area of depression
1 month Postop
•Endothelium is normal
•Anterior Lamellar Keratoplasty (ALK) preferable
Advantages
–Retains endothelium
–Reduces risk of corneal blindness
Disadvantages (previously)
–Poor Vision
•Interface opacification
•Regular and Irregular Astigmatism
–Technical skill
•Perforation
Corneal Grafts for Keratoconus:
•Expulsive Choroidal Haemorrhage
•Rejection & Failure
•Reduced survival of Regrafts
•Glaucoma
•Cataract
•Endophthalmitis
PK – Hazards…
•Descemet’s
–Big Bubble
–Viscodissection
•Femtosecond Assisted
DALK – How ?
Diagnosis and management of Keratoconus cases
Diagnosis and management of Keratoconus cases
Diagnosis and management of Keratoconus cases
Poll Question
pathoanatomical findings in keratoconus?
1)Epithelial thinning + Degeneration and/or rupture in Bowman's
layer + Stromal thinning.
2)Endothelial cell loss and stromal thinning.
3)Epithelial thinning + Activation of keratocytes

More Related Content

Diagnosis and management of Keratoconus cases

Editor's Notes

  1. more compact anterior and less posterior
  2. loosely arranged
  3. Non inflammatory is not true
  4. inflammation cytokines affect elasticity and cyclosporine in ttt
  5. Ctl: cl related
  6. Scissoring: irregular astigmatism
  7. Light from side look from other
  8. Apical scar from laquer cracks or cl Vogt stria stress line on desmet mem . Dissappear if press by q tip. Causing hydrops Fleisher ring iron deposition in epi absorp cobalt blue light
  9. tear in descemnt causing sweeling ?? Descemnt separated causing sweeling.. Scar causing flatting may improve vision Ttt steroid plejica air gas
  10. Rings قربت من بعضها تحت
  11. morphology
  12. Sub: assymtrical bow tie
  13. Pre and post
  14. IN CHILDREN
  15. RAPID CROSS
  16. Deposits more with manual
  17. 1