CS8392-OBJECT ORIENTED PROGRAMMING L T P C
3 0 0 3
UNIT I - INTRODUCTION TO OOP AND JAVA
FUNDAMENTALS 10
Object Oriented Programming - Abstraction –
objects and classes - Encapsulation- Inheritance -
Polymorphism- OOP in Java – Characteristics of
Java – The Java Environment - Java Source File -
Structure – Compilation. Fundamental
Programming Structures in Java – Defining classes
in Java – constructors, methods -access
specifiers - static members -Comments, Data
Types, Variables, Operators, Control Flow, Arrays ,
Packages - JavaDoc comments.
• Abstraction
It handles complexity by hiding unnecessary details
from the user
Abstraction refers to the quality of dealing with ideas
rather than events.
It basically deals with hiding the details and showing
the essential things to the user.
• Objects and Classes
Object − Objects have states and behaviors.
Example: A dog has states - color, name, breed
behaviors – wagging the tail, barking, eating.
An object is an instance of a class.
• Class − A class can be defined as a template or
blueprint that describes the behavior/state that the
object of its type support.
CLASS EXAMPLE
public class Dog
{
String breed;
int age;
String color;
void barking()
{
System.out.println(“Bark”);
}
}
A class can contain any of the following variable types.
• Local variables - Variables defined inside methods
• Instance variables - variables within a class but outside any method
• Class variables - variables declared within a class, outside any method.
• Encapsulation
• Binding (or wrapping) code and data together
into a single unit is known as encapsulation.
Encapsulation is the mechanism that binds
together code and the data it manipulates,
and keeps both safe from outside interference
and misuse.
• Polymorphism
• Polymorphism (from Greek, meaning “many
forms”) is a feature that allows one interface
to be used for a general class of actions.
OOP Concepts In Java
• Object
• Any entity that has state and behavior is known as an object.
It can be either physical or logical.
• Class & Instance
• Collection of objects of the same kind is called class. It is a
logical entity.
• A Class is a 3-Compartment box .
• Class Name
• Static Attributes
• Dynamic Behaviors
Name (Identifier) Student Circle
Variables (Static
Attributes)
name, gender, dept,
marks
radius, color
Methods
(Dynamic Behaviors)
getDetails()
calculateGrade()
getRadius()
printArea()
• Abstraction
• Abstraction refers to the quality of dealing with ideas rather than
events. It basically deals with hiding the details and showing the
essential things to the user.
• Abstract class:
• If a class is declared abstract, it cannot be instantiated. So we
cannot create an object of an abstract class.
• Interface:
• Interface in Java is a collection of abstract methods and static
constants. In an interface, each method is public and abstract but it
does not contain any constructor. Interface also helps to achieve
multiple inheritance in Java.
• Encapsulation
• Binding (or wrapping) code and data together into a single unit is
known as encapsulation.
• Inheritance
• A class which inherits the properties is known as ‘derived/child
class’ whereas a class whose properties are inherited is known as
‘base/parent class’.
• For eg, a child inherits the properties from his father.
• Polymorphism
• polymorphism allows us to define one interface
or method and have multiple implementations.
• Achieved by overloading
– Function overloading
– Operator overloading
• Polymorphism in Java is of two types:
– Run time polymorphism :process in which a call to an
overridden method is resolved at runtime
• method overriding
– Compile time polymorphism :process in which a call to
an overloaded method is resolved at compile time
• method overloading
Characteristics Of Java
• Simple
• Secure
• Portable
• Object-oriented
• Robust
• Multithreaded
• Architecture-neutral
• Interpreted
• High performance
• Distributed
• Dynamic
• Simple :
Java is Easy to write and more readable.
Java has a concise, cohesive set of features that makes it easy to learn and use.
Most of the concepts are drawn from C++, thus making Java learning simpler.
• Secure :
Java program cannot harm other system thus making it secure.
Java provides a secure means of creating Internet applications.
Java provides secure way to access web applications.
• Portable :
Java programs can execute in any environment for which there is a Java run-time
system.
Java programs can run on any platform (Linux, Window, Mac)
Java programs can be transferred over world wide web (e.g applets)
• Object-oriented :
Java programming is object-oriented programming language.
Like C++, java provides most of the object oriented features.
Java is pure OOP Language. (while C++ is semi object oriented)
• Robust :
Java encourages error-free programming by being strictly typed and performing
run-time checks.
• Multithreaded :
Java provides integrated support for multithreaded programming.
• Architecture-neutral :
Java is not tied to a specific machine or operating system architecture.
Java is machine independent.
• Interpreted :
Java supports cross-platform code through the use of Java bytecode.
Bytecode can be interpreted on any platform by JVM (Java Virtual Machine).
• High performance :
Bytecodes are highly optimized.
JVM can execute bytecodes much faster .
• Distributed :
Java is designed with the distributed environment.
Java can be transmitted over internet.
• Dynamic :
Java programs carry substantial amounts of run-time type information with them
that is used to verify and resolve accesses to objects at run time.
Java Runtime Environment (JRE)
• set of software tools for developing Java
applications. It combines the Java Virtual
Machine (JVM) platform core classes and
supporting libraries.
• JRE is part of the Java Development Kit (JDK), but
can be downloaded separately. JRE was originally
developed by Sun Microsystems Inc., a wholly-
owned subsidiary of Oracle Corporation.
Name of the component Elements of the component
Deployment technologies Deployment , Java Web Start, Java Plug-in
User interface toolkits Abstract Window Toolkit (AWT), Swing, Java 2D
Accessibility, Image I/O, Print Service, Sound
Drag and Drop (DnD),Input methods.
Integration libraries Interface Definition Language (IDL)
Java Database Connectivity (JDBC)
Java Naming and Directory Interface (JNDI)
Remote Method Invocation (RMI)
Remote Method Invocation Over Internet Inter-Orb Protocol
(RMI-IIOP)Scripting.
base libraries International support, Input/Output (I/O), Extension mechanism
Beans, Java Management Extensions (JMX)
Java Native Interface (JNI), Math, Networking
Override Mechanism, Security
Serialization and Java for XML Processing (XML JAXP).
Lang and util base libraries lang and util, Management, Versioning, Zip
Instrument, Reflection Collections, Concurrency
Java Archive (JAR), Logging, Preferences API, Ref Objects
Regular Expressions.
Java Virtual Machine (JVM) Java HotSpot Client
Server Virtual Machines
Java Virtual Machine (JVM)
• provides the runtime environment necessary for Java
programs to execute.
• Java programs cannot run without JVM for the
appropriate hardware and OS platform.
• java <arguments> <program name>
• provides the Java runtime environment.
• Source converted into a form known as Java bytecode.
• JVM is an interpreter for the bytecode form of the
program
• It is an abstract computing machine that enables a
computer to run a Java program.
• Setting up an environment for Java
• Local Environment Setup
Download Java and run the .exe to install Java on the machine.
• Setting Up the Path for Windows
Assuming Java is installed in c:Program Filesjavajdk directory Right-click
on 'My Computer' and select 'Properties'.
Click the 'Environment variables' button under the 'Advanced' tab.
Now, alter the 'Path' variable so that it also contains the path to the Java
executable. Example, if the path is currently set to 'C:Desktopstudent',
then change your path to read 'C: Desktopstudent; C:Program
Filesjavajdkbin'.
Popular Java Editors
• To write Java programs, we need any of the following:
– Notepad − Text editor
– Netbeans − A Java IDE that is open-source and free
– Eclipse − A Java IDE developed by the eclipse open-source community
• Java Source File Structure
• Part 1: Optional Package Declaration
• A package is a pack (group) of classes, interfaces
and other packages. Packages are used in Java in
order to prevent naming conflicts, to control
access
• The package statement should be the first line in
the source file.
• Part 2: Zero or More import Declarations
• The declarations of external classes available to
the current Java source program
• To import a single class, we specify the name of
the class
• To import all classes, we specify *.
ex: import java.awt.*; - imports all the classes
belonging to the java.awt package.
• Part 3: Zero or More top-level Declarations
• There can be only one public class per source file.
• A source file can have multiple non-public classes.
• The public class name should be the name of the
source file which should have .java extension.
• Compilation
• Java programs need to be compiled to bytecode.
• When the bytecode is run, it needs to be converted to
machine code.
• The Java classes / bytecode are compiled to machine
code and loaded into memory by the JVM when
needed for the first time.
• Compile : javac ExampleProgram.java
• Run :java ExampleProgram
Compilation procedure
• To execute the first Java program, follow the steps:
• Open text editor.
– For example, Notepad or Notepad++ on Windows;
– Gedit, Kate or SciTE on Linux;
– XCode on Mac OS, etc.
• Type the java program in a new text document.
• Save the file as HelloWorld.java.
• Next, open any command-line application. For example, Command
Prompt on Windows; and, Terminal on Linux and Mac OS.
• Compile the Java source file using the command:
javac HelloWorld.java
• run the application using the following command:
• java HelloWorld
ExampleProgram
public class HelloWorld
{
public static void main(String[] args)
{
int a = 20, b = 10, c;
c=a+b;
System.out.println(“HelloWorld”);
System.out.println(“c = "+(a + b));
}
}
• Compile : javac HelloWorld.java
• Run :java HelloWorld
Fundamental Programming Structures
In Java
• Java Comments
• java comments are not executed by the compiler and
interpreter.
• used to provide information or explanation about the
variable, method, class or any statement.
• Types of Java Comments
• Single Line Comment : //
• Multi Line Comment : /* */
• Documentation Comment :used to produce an HTML
file that documents our program
• /** and ends with a */.
• Data Types
• represent the different values to be stored in the variable
• strongly typed language
• each type of data is predefined
• The Primitive Types
• eight primitive types of data: byte, short, int, long, char, float,
double, and boolean.
• Integers - includes byte, short, int, and long. All are signed , positive
and negative values.
– Name Width in bits
– Long 64 ( 8 byte)
– Int 32 ( 4 byte)
– Short 16 ( 2 byte)
– Byte 8 ( one byte)
• Floating-point numbers real numbers single- and double-precision
numbers
– Name Width in bits
– Double 64 ( 8 byte)
– Float 32 ( 4 byte)
• Characters: includes char like letters and numbers 16-bit type (2
byte)
• Boolean : includes boolean - one of two possible values, true or
false.
• Variables
• named storage that our programs can manipulate.
• Each variable in Java has a specific type, which
determines the size and layout of the variable's
memory; the range of values that can be stored within
that memory; and the set of operations that can be
applied to the variable.
• datatype variable [ = value];
– int a = 20, b = 30;
– byte B = 22;
• Types of Variable
– local variable
– instance variable
– static variable
• Local variables
– declared inside the methods, constructors, or blocks.
– Access specifiers cannot be used for local variables.
– Local variables are created when the method, constructor or block is
entered and destroyed once it exits the method, constructor, or block.
• Instance Variable
– A variable declared inside the class but outside the method
– Instance variables are created when an object is created with the use
of the keyword 'new' and destroyed when the object is destroyed.
ObjectReference.VariableName.
• Static variable
– Only one copy of each class variable per class is created, regardless of
how many objects are created from it.
– Static variables are stored in the static memory
– Static variables can be accessed by calling with the class name
ClassName.VariableName
Operators
• used to perform operations.
• Arithmetic Operators :
• Multiplicative : * / %
• Additive : + -
• Relational Operators
• Comparison : < > <= >=
instanceof
• Equality : == !=
• Bitwise Operators
• bitwise AND : &
• bitwise exclusive OR : ^
• bitwise inclusive OR : |
• Shift operator: << >> >>>
• Logical Operators
• logical AND : &&
• logical OR : ||
• logical NOT : ~ !
• Assignment Operators: =
• Ternary operator: ? :
• Unary operator
• Postfix : expr++ expr—
• Prefix : ++expr --expr +expr -
expr
public class Operators
{
public static void main(String[] args)
{
int a = 20, b = 10, c = 0;
System.out.println("a + b = "+(a + b));
System.out.println("a * b = "+(a * b));
System.out.println("a % b = "+(a % b));
System.out.println("a == b :" + (a == b));
System.out.println("a < b :" + (a < b));
System.out.println("a&b = " + (a & b));
System.out.println("~a = " + ~a);
a += 1;
System.out.println("Value of a = " + a);
b = (a == 0) ? 20: 30;
System.out.println( "b : " + b );
c = ++a;
System.out.println("Value of c (++a) = " + c); }
}
Precedence of Java Operators
Category Operator Associativity
Postfix >() [] . (dot operator) Left to right
Unary >++ - - ! ~ Right to left
Multiplicative >* / Left to right
Additive >+ - Left to right
Shift >>> >>> << Left to right
Relational >> >= < <= Left to right
Equality >== != Left to right
Bitwise AND >& Left to right
Bitwise XOR >^ Left to right
Bitwise OR >| Left to right
Logical AND >&& Left to right
Logical OR >|| Left to right
Conditional ?: Right to left
Assignment >= += -= *= /= %= >>= <<= &= ^= Right to left
Control Flow
• control the flow of execution
• Selection statements: checks the condition only
once for the program execution.
– if, if-else and switch.
• Loop statements: execute a block of code for
several numbers of times until the condition is
true.
– while, do-while and for.
• Transfer statements: used to transfer the flow of
execution from one statement to another.
– break, continue, return, try-catch-finally and assert.
Selection statements
• If Statement:
if (<conditional expression>)
<statement action>
public class programIF{
public static void main(String[] args)
{
int a = 10, b = 20;
if (a > b)
System.out.println("a > b");
}
}
If-else Statement
• if (<conditional expression>)
<statement action>
else
<statement action>
public class ProgramIfElse
{
public static void main(String[] args)
{
int a = 10, b = 20;
if (a > b)
{
System.out.println("a > b");
}
else
{
System.out.println("b < a");
}
}
}
Switch Case Statement
switch (<non-long integral expression>)
{
case label1: <statement1>break;
case label2: <statement2>break;
…
case labeln: <statementn>break;
default: <statement>
} // end switch
public class ProgramSwitch
{
public static void main(String[] args)
{
int status = 1;
switch (status)
{
case 1:System.out.println(“one");
break;
case 2:System.out.println(“two");
break;
case 3:System.out.println(“three");
break;
}
}
}
public class ProgramSwitch1
{
public static void main(String[] args)
{
int a = 10, b = 20, c = 30;
int status = -1;
if (a > b && a > c)
{
status = 1;
}
else if (b > c)
{
status = 2;
}
else
{
status = 3;
}
switch (status)
{
case 1:System.out.println("a is greater");
break;
case 2:System.out.println("b is greater");
break;
case 3:System.out.println("c is greater");
break;
default:System.out.println("Cannot be
determined");
}
}
}
Iteration statements
While Statement
while (<loop condition>)
<statements>
The following program explains the while statement.
public class ProgramWhile
{
public static void main(String[] args)
{
int count = 1;
System.out.println("Printing Numbers from 1 to 10");
while (count <= 10)
{
System.out.println(count++);}
}
}
}
Do-while Loop Statement
Do
{
<loop body>
}while (<loop condition>);
public class DoDemo {
public static void main(String[] args) {
int count = 1;
System.out.println("Printing Numbers from 1 to 10");
do
{
System.out.println(count++);
} while (count <= 10);
}
}
For loop
for (<initialization>; <loop condition>; increment expression>)
{
<loop body>
}
public class ProgramFor {
public static void main(String[] args) {
System.out.println("Printing Numbers from 1 to 10");
for (int count = 1; count <= 10; count++) {
System.out.println(count);
}
}
}
Transfer statements
Continue
public class ContinueEx
{
public static void main (String[]
args)
{
System.out.println("Odd Nos");
for (int i = 1; i <= 10; ++i)
{
if (i % 2 == 0)
continue;
System.out.println(i + "t");
}
}
}
Break
public class BreakEx
{
public static void main (String[]
args)
{
System.out.println(“No 1 - 10");
for (int i = 1;; ++i)
{
if (i == 11)
break;
System.out.println(i + "t");
}
}
}
Defining classes in Java
• A class is the basic building block of an oop.
• template that describes the data and behavior associated
with instances of that class
class MyClass
{
// field
//constructor
// method
}
class Myclass
{ public static void main(String[] args)
{ System.out.println("Hello World!");
}
}
Creating an Object
• The class provides the blueprints for objects. The
objects are the instances of the class.
• There are three steps when creating an object
from a class −
– Declaration − A variable declaration with a variable
name with an object type.
– Instantiation − The 'new' keyword is used to create
the object.
– Initialization − The 'new' keyword is followed by a call
to a constructor. This call initializes the new object.
class Student{
int id;
String name;
void display()
{
System.out.println(" example class”);
System.out.println(id+" "+name);
}
public static void main(String args[]){
Student s1=new Student();
s1.display();
}
}
Constructors
• It is called when an instance of object is
created and memory is allocated for the
object.
• It is a special type of method which is used to
initialize the object.
• Every class has a constructor.
• None defined, java builds default constructor
• Used to initialize new objects.
Advantages of Constructors:
• A constructor eliminates placing the default values.
• A constructor eliminates calling the normal method
implicitly.
Rules/Properties/Characteristics of a constructor:
• Constructor name must be similar to name of the class.
• Constructor should not return any value.
• A constructor in Java cannot be abstract, final, static
and synchronized.
• Constructor should not be private provided an object
of one class is created in another class
• Constructors will not be inherited at all.
• Constructors are called automatically whenever an
object is creating.
public class myclass
{
public myclass()
{
// Constructor
}
public myclass(String name)
{
// This constructor has one parameter, name.
}
}
Types of Constructors
No-argument constructor(default constructor)
A constructor that has no parameter is known as default
constructor.
constructor is not defined in a class, then compiler
creates default constructor
• Parameterized Constructor
A constructor that has parameters is known as parameterized
constructor.
import java.io.*;
class myclass
{
int num;
String name;
myclass()
{
System.out.println("Constructor called");
}
}
class myclassmain
{
public static void main (String[] args)
{
myclass m1 = new myclass();
System.out.println(m1.num);
System.out.println(m1.name);
}
}
default Constructor
Parameterized Constructor
class Student{
int id;
String name;
Student(int i,String n){
id = i;
name = n;
}
void display(){System.out.println(id+" "+name);}
public static void main(String args[]){
Student s1 = new Student(111,"Karan");
Student s2 = new Student(222,"Aryan");
s1.display();
s2.display();
}
}
Parameterized Constructor
import java.io.*;
class myclass
{
String name;
int num;
myclass(String name, int n)
{
this.name = name;
this.num = n;
} }
class myclassmain{
public static void main (String[] args)
{
myclass m1 = new myclass("Java", 2017);
System.out.println("Name :" + m1.name + " num :" + m1.num);
} }
Constructor Overloading
class Student{
int id; String name; int age;
Student(int i,String n){
id = i;
name = n;
}
Student(int i,String n,int a){
id = i;
name = n;
age=a;
}
void display(){System.out.println(id+" "+name+" "+age);}
public static void main(String args[]){
Student s1 = new Student(111,"Karan");
Student s2 = new Student(222,"Aryan",25);
s1.display();
s2.display();
}
Methods in Java
• A method is a collection of statement that
performs specific task.
• defines the behavior of that class.
• Types of methods
• There are two types of methods in Java
programming:
• Standard library methods (built-in methods or
predefined methods)
• User defined methods
•
Standard library methods
• java.lang.Math : All maths related methods are defined in this class
– acos()
– exp()
– abs()
– log()
– sqrt()
– pow()
• java.lang.String : All string related methods are defined in this class
– charAt()
– concat()
– compareTo()
– indexOf()
– toUpperCase()
• java.awt : contains classes for graphics
– add()
– setSize()
– setLayout()
– setVisible()
example
public class MathEx {
public static void main(String[] args) {
System.out.print("Square root of 14 is: " +
Math.sqrt(14));
}
}
User-defined methods
• The methods created by user are called user defined
methods.
Every method has the following.
• Method declaration (also called as method signature or
method prototype)
– return_type method_name(parameter_list);
• Method definition (body of the method)
modifier return_type method_name(parameter_list){
// body of the method
}
• Method call (invoke/activate the method)
– method_name(parameters);
example
class Addition{
public int add(int a,int b){
return(a+b);
}
}
class Main{
public static void main(String args[]){
int sum=0,a=1,b=12;
Addition obj=new Addition();
sum=obj.add(a,b);
System.out.println("Sum:"+sum);
}
• Types of User-defined methods
• The methods in C are classified based on data
flow between calling method and called method.
They are:
• Method with no arguments and no return value
• Method with no arguments and a return value
• Method with arguments and no return value
• Method with arguments and a return value.
Method with no arguments and no
return value
public class Main{
public void add()
{
int a=10,b=20;
System.out.println("Sum:"+(a+b));
}
public static void main(String[] args) {
Main obj=new Main();
obj.add(); // method call with no arguments
}
}
Method with no arguments and a
return value
public class Main {
public int add(){
int a=10,b=20;
return(a+b);
}
public static void main(String[] args)
{
int sum=0;
Main obj=new Main();
sum=obj.add();
System.out.println("Sum:"+sum);
}
}
Method with arguments and no
return value
public class Main {
public void add(int x,int y){
System.out.println("Sum:"+(x+y));
}
public static void main(String[] args) {
int a=10,b=20;
Main obj=new Main();
obj.add(a,b);
}
}
Method with arguments and a return
value.
public class Main {
public int add(int x,int y){
return(x+y); }
public static void main(String[] args)
{
int a=10,b=20;
Main obj=new Main();
System.out.println("Sum:"+obj.add(a,b));
}
}
Parameter passing in Java
class Swapper{
int a;
int b;
Swapper(int x, int y)
{
a = x;
b = y;
}
void swap(int x, int y)
{
int temp; temp = x;
x=y;
y=temp;
}
}
class Main{
public static void main(String[] args){
Swapper obj = new Swapper(10, 20);
System.out.println("Before swapping:
a="+obj.a+" b="+obj.b);
obj.swap(obj.a,obj.b);
System.out.println("Before swapping:
a="+obj.a+" b="+obj.b);
}
}
Sample Output:
Before swapping: a=10 b=20
After swapping: a=10 b=20
Pass by Value
method passing a value, it is known as call by value. The changes being done in the
called method, is not affected in the calling method.
Pass by Reference
method passing a reference, it is known as call by reference. The changes
being done in the called method, is affected in the calling method.
class Swapper{
int a;
int b;
Swapper(int x, int y)
{
a = x;
b = y;
}
void swap(Swapper ref)
{
int temp;
temp = ref.a;
ref.a = ref.b;
ref.b = temp;
}
}
class PassByRef{
public static void main(String[] args){
Swapper obj = new Swapper(10, 20);
System.out.println("Before swapping:
a="+obj.a+" b="+obj.b);
obj.swap(obj);
System.out.println("After swapping:
a="+obj.a+" b="+obj.b);
}
}
Sample Output:
Before swapping: a=10 b=20
After swapping: a=20 b=10
Method Overloading
• Method overloading is the process of having
multiple methods with same name that differs
either in number and the data type of
parameters.
class MethodOverload{
void add(){
System.out.println("No parameters");
}
void add(int a,int b){ // overloaded add() for two integer parameter
System.out.println("Sum:"+(a+b));
}
void add(int a,int b,int c){ // overloaded add() for three integer parameter
System.out.println("Sum:"+(a+b+c));
}
void add(double a,double b){ // overloaded add() for two double parameter
System.out.println("Sum:"+(a+b));
}
}
public class Main {
public static void main(String[] args) {
MethodOverload obj=new MethodOverload();
obj.add(); // call all versions of add()
obj.add(1,2);
obj.add(1,2,3);
obj.add(12.3,23.4);
}
Access Modifiers
• Two types of modifiers in java:
– access modifiers and
– non-access modifiers.
• The access modifiers specifies accessibility (scope) of a data
member, method, constructor or class.
• There are 4 types of java access modifiers:
– Private :accessible only within class.
– Default : accessible only within package. Default bydefault
– Protected :accessible within package and outside the package
but through inheritance only.
– Public : accessible everywhere
• There are many non-access modifiers such as
– Static
– abstract
– Synchronized
Access Modifiers default private protected public
Accessible inside the class Yes Yes Yes Yes
Accessible within the
subclass inside the same
package
Yes No Yes Yes
Accessible outside the
package
No No No Yes
Accessible within the
subclass outside the package
No No Yes yes
class ModifierEx{
private int x; // private data
public int y; // public data
int z; // default data
private ModifierEx(){} // private constructor
public ModifierEx(int a,int b){ // public constructor
x=a;
y=b;
}
private display()
{
System.out.println(“private method)”;
} }
public class Main {
public static void main(String[] args) {
ModifierEx obj1=new ModifierEx(); // Error
ModifierEx obj2=new ModifierEx(10,20);// public constructor can be applied to obj2
System.out.println(obj2.y); // public data y is accessible by a non-member
System.out.println(obj2.x); //Error: x has private access
obj1.display(); //Error: display() has private access
}
}
Static keyword
• The static keyword in java is used for memory
management
• The static can be:
– Variable
– method
– block
– nested class
Java static variable
class Student{
int rollno;
String name;
static String college ="ITS";
Student(int r,String n){
rollno = r; name = n; }
void display ()
{
System.out.println(rollno+" "+name+" "+college);}
public static void main(String args[]){
Student s1 = new Student(111,"Karan");
Student s2 = new Student(222,"Aryan");
s1.display();
s2.display();
}
}
• refer the common property of all objects
•gets memory only once
Java static method
• A static method belongs to the class rather
than object of a class.
• A static method can be invoked without the
need for creating an instance of a class.
• static method can access static data member
and can change the value of it.
class Student{
int rollno;
String name;
static String college ="ITS";
Student(int r,String n){
rollno = r; name = n; }
static void change ()
{college=“KNCET”;}
void display ()
{
System.out.println(rollno+" "+name+" "+college);
}
public static void main(String args[]){
Student.change();
Student s1 = new Student(111,"Karan");
Student s2 = new Student8(222,"Aryan");
s1.display();
s2.display();
}
}
Is used to initialize the static data member.
It is executed before main method at the time of class loading.
Java static block
class A2
{
static
{
System.out.println("static block is invoked");
}
public static void main(String args[])
{
System.out.println("Hello main");
}
}
Nested class (static class)
OuterClassName.InnerClassName=new OuterClassName.InnerClassName();
class Outer{
static int x=10;
static class Inner{
int y=20;
public void show(){
System.out.println(x+y);
}
}
}
class Main{
public static void main(String args[]){
Outer.Inner obj=new Outer.Inner(); // Creating object for static nested class
obj.show();
}
}
Arrays
• Array is a collection of elements of similar data type stored in
contiguous memory location.
• Java array is an object the contains elements of similar data type.
• The built-in length property is used to determine length of the array
• Types of Array
– One Dimensional Array
– Multidimensional Array
• One Dimensional Array :Declaring Array Variables
• Syntax: dataType[] arrayName;
Or
dataType arrayName [];
Ex: int[] a;
• Instantiation of an Array
• arrayName=new datatype[size];
Or
• dataType[] arrayName=new datatype[size];
• Example: int[] a=new int[5];
int[] a={12,13,14};
int[] a=new int[]{12,13,14};
int a[]={33,3,4,5};
class Testarray{
public static void main(String args[]){
int a[]=new int[5];//declaration and instantiation
a[0]=10;//initialization
a[1]=20;
a[2]=70;
a[3]=40;
a[4]=50;
//printing array
for(int i=0;i<a.length;i++)//length is the property of array
System.out.println(a[i]);
}}
Accessing array elements
Accessing array elements
class ArrEx{
public static void main(String args[])
{
int a[]={10,20,30,40};
for(int i=0;i<a.length;i++)
System.out.println(a[i]);
}
}
for(type var:arrayName){
Statements using var;
}
Example: Program to calculate sum of array elements.
class Main{
public static void main(String args[]){
int a[]=new int[]{10,20,30,40};
int sum=0;
for(int i:a) // calculate sum of array elements
sum+=i;
System.out.println("Sum:"+sum);
}
}
Multidimensional Arrays
• Multidimensional arrays are arrays of arrays with
each element of the array holding the reference
of other array. These are also known as Jagged
Arrays.
• Syntax:
dataType[][] arrayName=new datatype[rowsize][columnnsize];
arrayName=new datatype[][][];
• Example: int[][] a=new int[3][4];
Program to access 2D array elements
class TwoDimEx
{
public static void main(String args[])
{
int arr[][] = { {1,1,12},{2,16,1},{12,42,2} };
for (int i=0; i< arr.length; i++)
{
for (int j=0; j < arr[i].length ; j++)
System.out.print(arr[i][j] + " ");
System.out.println();
}
}
}
Addition of 2 matrices in java
class Twoarray{
public static void main(String args[]){
int I,j;
int a[][]={{1,3,4},{3,4,5}};
int b[][]={{1,3,4},{3,4,5}};
int c[][]=new int[2][3];
for(i=0;i<2;i++){
For(j=0;j<3;j++){
c[i][j]=a[i][j]+b[i][j];
System.out.print(c[i][j]+" ");
}
System.out.println(); }
}
}
Passing Array to method in java
class Testarray{
static void min(int arr[])
{
int min=arr[0];
for(int i=1;i<arr.length;i++)
if(min>arr[i])
min=arr[i];
System.out.println(min);
}
public static void main(String args[])
{
int a[]={33,3,4,5};
min(a);//passing array to method
}
}
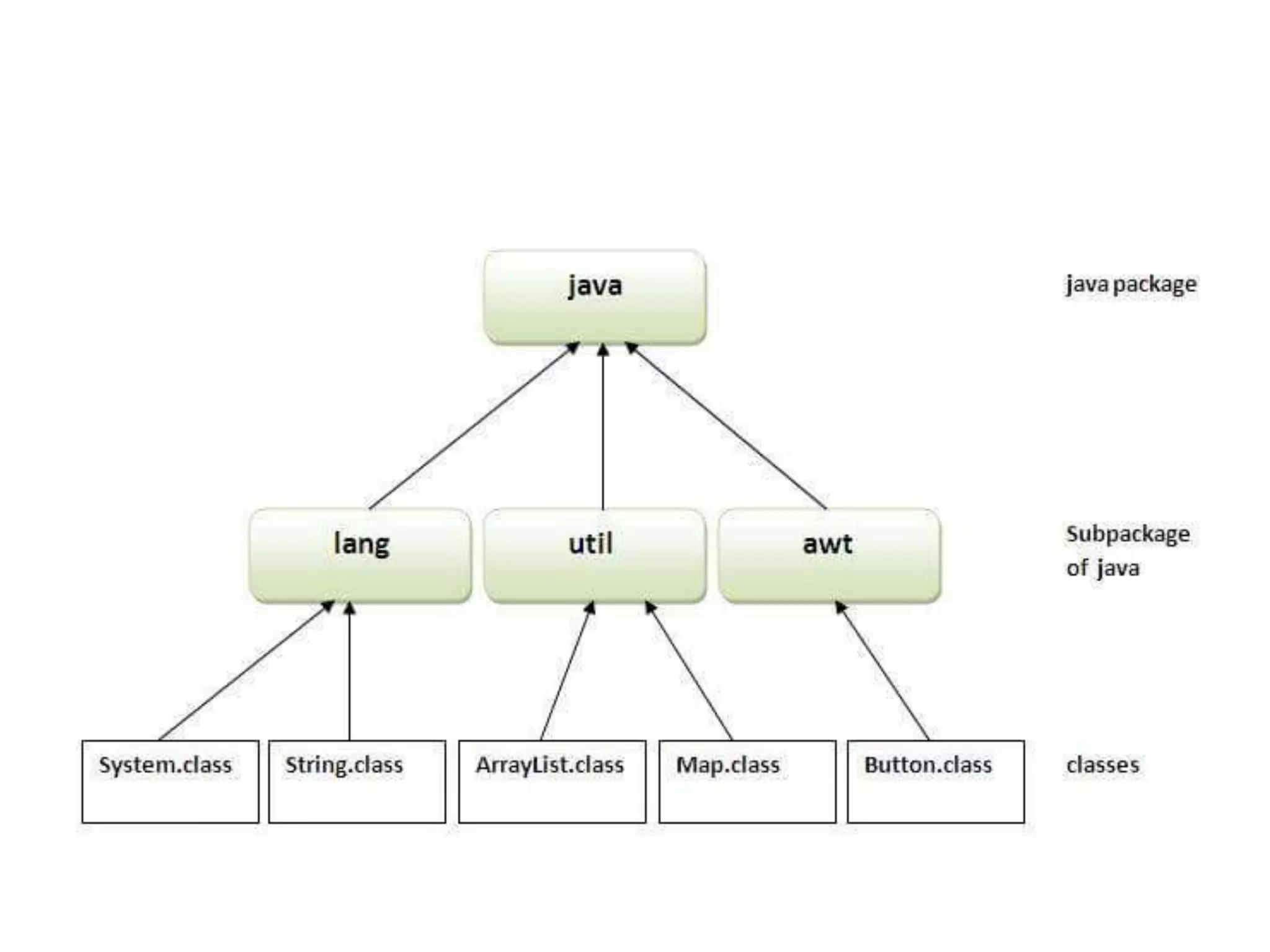
PACKAGES
• A java package is a group of similar types of classes,
interfaces and sub-packages.
• categorized in two form
– built-in package and
– user-defined package.
• There are many built-in packages such as java, lang, awt,
javax, swing, net, io, util, sql etc.
• Advantage of Java Package
1) provides access protection.
2) removes naming collision.
3) Easily maintained since it categorizes the classes and
interfaces.
//save as Simple.java
package mypack;
public class Simple{
public static void main(String args[]){
System.out.println("Welcome to package");
}
}
To Compile: javac Simple.java
To Run: java mypack.Simple
Accessing package
There are three ways to access the package from
outside the package.
• import package.*;
• import package.classname;
• fully qualified name.
Import packagename
//save by A.java
package pack;
public class A{
public void msg(){System.out.println("Hello");}
}
//save by B.java
package mypack;
import pack.*; import pack.A; (package.classname;)
class B{
public static void main(String args[]){
A obj = new A(); pack.A obj = new pack.A(); (fully qualified name)
obj.msg();
}
}
Javadoc Comments
generating Java code documentation API in HTML format from Java
source code.
Javadoc comments are any multi-line comments ("/** ... */")
EXAMPLE
/** The Calculator class provides methods to get addition and subtract
ion of given 2 numbers.*/
public class Calculator {
/** The add() method returns addition of given numbers.*/
public static int add(int a, int b){return a+b;}
/** The sub() method returns subtraction of given numbers.*/
public static int sub(int a, int b){return a-b;}
}
/**
* The Addition program implements an application that add two numbers
and display the summation *value to the standard output.
*
*@author Priya
*@version 1.0
*@since 2018-04-04
*@param a integer input
*@param b integer input
@return summation result
*/
public void add(int a,int b){
return(a+b);
}
Ascending orderimport java.util.Scanner;
public class ExArraySortElement {
public static void main(String[] args) {
int n, temp;
Scanner s = new Scanner(System.in);
System.out.print("Enter the elements you want : ");
n = s.nextInt();
int a[] = new int[n];
System.out.println("Enter all the elements:");
for (int i = 0; i < n; i++) {
a[i] = s.nextInt(); } //sorting elements
for (int i = 0; i < n; i++) {
for (int j = i + 1; j < n; j++)
{ if (a[i] > a[j]) { temp = a[i]; a[i] = a[j]; a[j] = temp; } } }
System.out.println("Ascending Order:");
for (int i = 0; i < n ; i++) {
System.out.println(a[i]); } }
}

CS8392 OOP

  • 1.
    CS8392-OBJECT ORIENTED PROGRAMMINGL T P C 3 0 0 3 UNIT I - INTRODUCTION TO OOP AND JAVA FUNDAMENTALS 10 Object Oriented Programming - Abstraction – objects and classes - Encapsulation- Inheritance - Polymorphism- OOP in Java – Characteristics of Java – The Java Environment - Java Source File - Structure – Compilation. Fundamental Programming Structures in Java – Defining classes in Java – constructors, methods -access specifiers - static members -Comments, Data Types, Variables, Operators, Control Flow, Arrays , Packages - JavaDoc comments.
  • 2.
    • Abstraction It handlescomplexity by hiding unnecessary details from the user Abstraction refers to the quality of dealing with ideas rather than events. It basically deals with hiding the details and showing the essential things to the user. • Objects and Classes Object − Objects have states and behaviors. Example: A dog has states - color, name, breed behaviors – wagging the tail, barking, eating. An object is an instance of a class. • Class − A class can be defined as a template or blueprint that describes the behavior/state that the object of its type support.
  • 3.
    CLASS EXAMPLE public classDog { String breed; int age; String color; void barking() { System.out.println(“Bark”); } } A class can contain any of the following variable types. • Local variables - Variables defined inside methods • Instance variables - variables within a class but outside any method • Class variables - variables declared within a class, outside any method.
  • 4.
    • Encapsulation • Binding(or wrapping) code and data together into a single unit is known as encapsulation. Encapsulation is the mechanism that binds together code and the data it manipulates, and keeps both safe from outside interference and misuse. • Polymorphism • Polymorphism (from Greek, meaning “many forms”) is a feature that allows one interface to be used for a general class of actions.
  • 5.
    OOP Concepts InJava • Object • Any entity that has state and behavior is known as an object. It can be either physical or logical. • Class & Instance • Collection of objects of the same kind is called class. It is a logical entity. • A Class is a 3-Compartment box . • Class Name • Static Attributes • Dynamic Behaviors Name (Identifier) Student Circle Variables (Static Attributes) name, gender, dept, marks radius, color Methods (Dynamic Behaviors) getDetails() calculateGrade() getRadius() printArea()
  • 6.
    • Abstraction • Abstractionrefers to the quality of dealing with ideas rather than events. It basically deals with hiding the details and showing the essential things to the user. • Abstract class: • If a class is declared abstract, it cannot be instantiated. So we cannot create an object of an abstract class. • Interface: • Interface in Java is a collection of abstract methods and static constants. In an interface, each method is public and abstract but it does not contain any constructor. Interface also helps to achieve multiple inheritance in Java. • Encapsulation • Binding (or wrapping) code and data together into a single unit is known as encapsulation. • Inheritance • A class which inherits the properties is known as ‘derived/child class’ whereas a class whose properties are inherited is known as ‘base/parent class’. • For eg, a child inherits the properties from his father.
  • 7.
    • Polymorphism • polymorphismallows us to define one interface or method and have multiple implementations. • Achieved by overloading – Function overloading – Operator overloading • Polymorphism in Java is of two types: – Run time polymorphism :process in which a call to an overridden method is resolved at runtime • method overriding – Compile time polymorphism :process in which a call to an overloaded method is resolved at compile time • method overloading
  • 8.
    Characteristics Of Java •Simple • Secure • Portable • Object-oriented • Robust • Multithreaded • Architecture-neutral • Interpreted • High performance • Distributed • Dynamic
  • 9.
    • Simple : Javais Easy to write and more readable. Java has a concise, cohesive set of features that makes it easy to learn and use. Most of the concepts are drawn from C++, thus making Java learning simpler. • Secure : Java program cannot harm other system thus making it secure. Java provides a secure means of creating Internet applications. Java provides secure way to access web applications. • Portable : Java programs can execute in any environment for which there is a Java run-time system. Java programs can run on any platform (Linux, Window, Mac) Java programs can be transferred over world wide web (e.g applets) • Object-oriented : Java programming is object-oriented programming language. Like C++, java provides most of the object oriented features. Java is pure OOP Language. (while C++ is semi object oriented) • Robust : Java encourages error-free programming by being strictly typed and performing run-time checks.
  • 10.
    • Multithreaded : Javaprovides integrated support for multithreaded programming. • Architecture-neutral : Java is not tied to a specific machine or operating system architecture. Java is machine independent. • Interpreted : Java supports cross-platform code through the use of Java bytecode. Bytecode can be interpreted on any platform by JVM (Java Virtual Machine). • High performance : Bytecodes are highly optimized. JVM can execute bytecodes much faster . • Distributed : Java is designed with the distributed environment. Java can be transmitted over internet. • Dynamic : Java programs carry substantial amounts of run-time type information with them that is used to verify and resolve accesses to objects at run time.
  • 11.
    Java Runtime Environment(JRE) • set of software tools for developing Java applications. It combines the Java Virtual Machine (JVM) platform core classes and supporting libraries. • JRE is part of the Java Development Kit (JDK), but can be downloaded separately. JRE was originally developed by Sun Microsystems Inc., a wholly- owned subsidiary of Oracle Corporation.
  • 12.
    Name of thecomponent Elements of the component Deployment technologies Deployment , Java Web Start, Java Plug-in User interface toolkits Abstract Window Toolkit (AWT), Swing, Java 2D Accessibility, Image I/O, Print Service, Sound Drag and Drop (DnD),Input methods. Integration libraries Interface Definition Language (IDL) Java Database Connectivity (JDBC) Java Naming and Directory Interface (JNDI) Remote Method Invocation (RMI) Remote Method Invocation Over Internet Inter-Orb Protocol (RMI-IIOP)Scripting. base libraries International support, Input/Output (I/O), Extension mechanism Beans, Java Management Extensions (JMX) Java Native Interface (JNI), Math, Networking Override Mechanism, Security Serialization and Java for XML Processing (XML JAXP). Lang and util base libraries lang and util, Management, Versioning, Zip Instrument, Reflection Collections, Concurrency Java Archive (JAR), Logging, Preferences API, Ref Objects Regular Expressions. Java Virtual Machine (JVM) Java HotSpot Client Server Virtual Machines
  • 13.
    Java Virtual Machine(JVM) • provides the runtime environment necessary for Java programs to execute. • Java programs cannot run without JVM for the appropriate hardware and OS platform. • java <arguments> <program name> • provides the Java runtime environment. • Source converted into a form known as Java bytecode. • JVM is an interpreter for the bytecode form of the program • It is an abstract computing machine that enables a computer to run a Java program.
  • 14.
    • Setting upan environment for Java • Local Environment Setup Download Java and run the .exe to install Java on the machine. • Setting Up the Path for Windows Assuming Java is installed in c:Program Filesjavajdk directory Right-click on 'My Computer' and select 'Properties'. Click the 'Environment variables' button under the 'Advanced' tab. Now, alter the 'Path' variable so that it also contains the path to the Java executable. Example, if the path is currently set to 'C:Desktopstudent', then change your path to read 'C: Desktopstudent; C:Program Filesjavajdkbin'. Popular Java Editors • To write Java programs, we need any of the following: – Notepad − Text editor – Netbeans − A Java IDE that is open-source and free – Eclipse − A Java IDE developed by the eclipse open-source community
  • 15.
    • Java SourceFile Structure
  • 16.
    • Part 1:Optional Package Declaration • A package is a pack (group) of classes, interfaces and other packages. Packages are used in Java in order to prevent naming conflicts, to control access • The package statement should be the first line in the source file. • Part 2: Zero or More import Declarations • The declarations of external classes available to the current Java source program • To import a single class, we specify the name of the class • To import all classes, we specify *. ex: import java.awt.*; - imports all the classes belonging to the java.awt package.
  • 17.
    • Part 3:Zero or More top-level Declarations • There can be only one public class per source file. • A source file can have multiple non-public classes. • The public class name should be the name of the source file which should have .java extension. • Compilation • Java programs need to be compiled to bytecode. • When the bytecode is run, it needs to be converted to machine code. • The Java classes / bytecode are compiled to machine code and loaded into memory by the JVM when needed for the first time. • Compile : javac ExampleProgram.java • Run :java ExampleProgram
  • 18.
    Compilation procedure • Toexecute the first Java program, follow the steps: • Open text editor. – For example, Notepad or Notepad++ on Windows; – Gedit, Kate or SciTE on Linux; – XCode on Mac OS, etc. • Type the java program in a new text document. • Save the file as HelloWorld.java. • Next, open any command-line application. For example, Command Prompt on Windows; and, Terminal on Linux and Mac OS. • Compile the Java source file using the command: javac HelloWorld.java • run the application using the following command: • java HelloWorld
  • 19.
    ExampleProgram public class HelloWorld { publicstatic void main(String[] args) { int a = 20, b = 10, c; c=a+b; System.out.println(“HelloWorld”); System.out.println(“c = "+(a + b)); } } • Compile : javac HelloWorld.java • Run :java HelloWorld
  • 20.
    Fundamental Programming Structures InJava • Java Comments • java comments are not executed by the compiler and interpreter. • used to provide information or explanation about the variable, method, class or any statement. • Types of Java Comments • Single Line Comment : // • Multi Line Comment : /* */ • Documentation Comment :used to produce an HTML file that documents our program • /** and ends with a */.
  • 21.
    • Data Types •represent the different values to be stored in the variable • strongly typed language • each type of data is predefined
  • 22.
    • The PrimitiveTypes • eight primitive types of data: byte, short, int, long, char, float, double, and boolean. • Integers - includes byte, short, int, and long. All are signed , positive and negative values. – Name Width in bits – Long 64 ( 8 byte) – Int 32 ( 4 byte) – Short 16 ( 2 byte) – Byte 8 ( one byte) • Floating-point numbers real numbers single- and double-precision numbers – Name Width in bits – Double 64 ( 8 byte) – Float 32 ( 4 byte) • Characters: includes char like letters and numbers 16-bit type (2 byte) • Boolean : includes boolean - one of two possible values, true or false.
  • 23.
    • Variables • namedstorage that our programs can manipulate. • Each variable in Java has a specific type, which determines the size and layout of the variable's memory; the range of values that can be stored within that memory; and the set of operations that can be applied to the variable. • datatype variable [ = value]; – int a = 20, b = 30; – byte B = 22; • Types of Variable – local variable – instance variable – static variable
  • 24.
    • Local variables –declared inside the methods, constructors, or blocks. – Access specifiers cannot be used for local variables. – Local variables are created when the method, constructor or block is entered and destroyed once it exits the method, constructor, or block. • Instance Variable – A variable declared inside the class but outside the method – Instance variables are created when an object is created with the use of the keyword 'new' and destroyed when the object is destroyed. ObjectReference.VariableName. • Static variable – Only one copy of each class variable per class is created, regardless of how many objects are created from it. – Static variables are stored in the static memory – Static variables can be accessed by calling with the class name ClassName.VariableName
  • 25.
    Operators • used toperform operations. • Arithmetic Operators : • Multiplicative : * / % • Additive : + - • Relational Operators • Comparison : < > <= >= instanceof • Equality : == != • Bitwise Operators • bitwise AND : & • bitwise exclusive OR : ^ • bitwise inclusive OR : | • Shift operator: << >> >>> • Logical Operators • logical AND : && • logical OR : || • logical NOT : ~ ! • Assignment Operators: = • Ternary operator: ? : • Unary operator • Postfix : expr++ expr— • Prefix : ++expr --expr +expr - expr
  • 26.
    public class Operators { publicstatic void main(String[] args) { int a = 20, b = 10, c = 0; System.out.println("a + b = "+(a + b)); System.out.println("a * b = "+(a * b)); System.out.println("a % b = "+(a % b)); System.out.println("a == b :" + (a == b)); System.out.println("a < b :" + (a < b)); System.out.println("a&b = " + (a & b)); System.out.println("~a = " + ~a); a += 1; System.out.println("Value of a = " + a); b = (a == 0) ? 20: 30; System.out.println( "b : " + b ); c = ++a; System.out.println("Value of c (++a) = " + c); } }
  • 27.
    Precedence of JavaOperators Category Operator Associativity Postfix >() [] . (dot operator) Left to right Unary >++ - - ! ~ Right to left Multiplicative >* / Left to right Additive >+ - Left to right Shift >>> >>> << Left to right Relational >> >= < <= Left to right Equality >== != Left to right Bitwise AND >& Left to right Bitwise XOR >^ Left to right Bitwise OR >| Left to right Logical AND >&& Left to right Logical OR >|| Left to right Conditional ?: Right to left Assignment >= += -= *= /= %= >>= <<= &= ^= Right to left
  • 28.
    Control Flow • controlthe flow of execution • Selection statements: checks the condition only once for the program execution. – if, if-else and switch. • Loop statements: execute a block of code for several numbers of times until the condition is true. – while, do-while and for. • Transfer statements: used to transfer the flow of execution from one statement to another. – break, continue, return, try-catch-finally and assert.
  • 29.
    Selection statements • IfStatement: if (<conditional expression>) <statement action> public class programIF{ public static void main(String[] args) { int a = 10, b = 20; if (a > b) System.out.println("a > b"); } }
  • 30.
    If-else Statement • if(<conditional expression>) <statement action> else <statement action> public class ProgramIfElse { public static void main(String[] args) { int a = 10, b = 20; if (a > b) { System.out.println("a > b"); } else { System.out.println("b < a"); } } }
  • 31.
    Switch Case Statement switch(<non-long integral expression>) { case label1: <statement1>break; case label2: <statement2>break; … case labeln: <statementn>break; default: <statement> } // end switch
  • 32.
    public class ProgramSwitch { publicstatic void main(String[] args) { int status = 1; switch (status) { case 1:System.out.println(“one"); break; case 2:System.out.println(“two"); break; case 3:System.out.println(“three"); break; } } }
  • 33.
    public class ProgramSwitch1 { publicstatic void main(String[] args) { int a = 10, b = 20, c = 30; int status = -1; if (a > b && a > c) { status = 1; } else if (b > c) { status = 2; } else { status = 3; } switch (status) { case 1:System.out.println("a is greater"); break; case 2:System.out.println("b is greater"); break; case 3:System.out.println("c is greater"); break; default:System.out.println("Cannot be determined"); } } }
  • 34.
    Iteration statements While Statement while(<loop condition>) <statements> The following program explains the while statement. public class ProgramWhile { public static void main(String[] args) { int count = 1; System.out.println("Printing Numbers from 1 to 10"); while (count <= 10) { System.out.println(count++);} } } }
  • 35.
    Do-while Loop Statement Do { <loopbody> }while (<loop condition>); public class DoDemo { public static void main(String[] args) { int count = 1; System.out.println("Printing Numbers from 1 to 10"); do { System.out.println(count++); } while (count <= 10); } }
  • 36.
    For loop for (<initialization>;<loop condition>; increment expression>) { <loop body> } public class ProgramFor { public static void main(String[] args) { System.out.println("Printing Numbers from 1 to 10"); for (int count = 1; count <= 10; count++) { System.out.println(count); } } }
  • 37.
    Transfer statements Continue public classContinueEx { public static void main (String[] args) { System.out.println("Odd Nos"); for (int i = 1; i <= 10; ++i) { if (i % 2 == 0) continue; System.out.println(i + "t"); } } } Break public class BreakEx { public static void main (String[] args) { System.out.println(“No 1 - 10"); for (int i = 1;; ++i) { if (i == 11) break; System.out.println(i + "t"); } } }
  • 38.
    Defining classes inJava • A class is the basic building block of an oop. • template that describes the data and behavior associated with instances of that class class MyClass { // field //constructor // method } class Myclass { public static void main(String[] args) { System.out.println("Hello World!"); } }
  • 39.
    Creating an Object •The class provides the blueprints for objects. The objects are the instances of the class. • There are three steps when creating an object from a class − – Declaration − A variable declaration with a variable name with an object type. – Instantiation − The 'new' keyword is used to create the object. – Initialization − The 'new' keyword is followed by a call to a constructor. This call initializes the new object.
  • 40.
    class Student{ int id; Stringname; void display() { System.out.println(" example class”); System.out.println(id+" "+name); } public static void main(String args[]){ Student s1=new Student(); s1.display(); } }
  • 41.
    Constructors • It iscalled when an instance of object is created and memory is allocated for the object. • It is a special type of method which is used to initialize the object. • Every class has a constructor. • None defined, java builds default constructor • Used to initialize new objects.
  • 42.
    Advantages of Constructors: •A constructor eliminates placing the default values. • A constructor eliminates calling the normal method implicitly. Rules/Properties/Characteristics of a constructor: • Constructor name must be similar to name of the class. • Constructor should not return any value. • A constructor in Java cannot be abstract, final, static and synchronized. • Constructor should not be private provided an object of one class is created in another class • Constructors will not be inherited at all. • Constructors are called automatically whenever an object is creating.
  • 43.
    public class myclass { publicmyclass() { // Constructor } public myclass(String name) { // This constructor has one parameter, name. } }
  • 44.
    Types of Constructors No-argumentconstructor(default constructor) A constructor that has no parameter is known as default constructor. constructor is not defined in a class, then compiler creates default constructor • Parameterized Constructor A constructor that has parameters is known as parameterized constructor.
  • 45.
    import java.io.*; class myclass { intnum; String name; myclass() { System.out.println("Constructor called"); } } class myclassmain { public static void main (String[] args) { myclass m1 = new myclass(); System.out.println(m1.num); System.out.println(m1.name); } } default Constructor
  • 46.
    Parameterized Constructor class Student{ intid; String name; Student(int i,String n){ id = i; name = n; } void display(){System.out.println(id+" "+name);} public static void main(String args[]){ Student s1 = new Student(111,"Karan"); Student s2 = new Student(222,"Aryan"); s1.display(); s2.display(); } }
  • 47.
    Parameterized Constructor import java.io.*; classmyclass { String name; int num; myclass(String name, int n) { this.name = name; this.num = n; } } class myclassmain{ public static void main (String[] args) { myclass m1 = new myclass("Java", 2017); System.out.println("Name :" + m1.name + " num :" + m1.num); } }
  • 48.
    Constructor Overloading class Student{ intid; String name; int age; Student(int i,String n){ id = i; name = n; } Student(int i,String n,int a){ id = i; name = n; age=a; } void display(){System.out.println(id+" "+name+" "+age);} public static void main(String args[]){ Student s1 = new Student(111,"Karan"); Student s2 = new Student(222,"Aryan",25); s1.display(); s2.display(); }
  • 49.
    Methods in Java •A method is a collection of statement that performs specific task. • defines the behavior of that class. • Types of methods • There are two types of methods in Java programming: • Standard library methods (built-in methods or predefined methods) • User defined methods •
  • 50.
    Standard library methods •java.lang.Math : All maths related methods are defined in this class – acos() – exp() – abs() – log() – sqrt() – pow() • java.lang.String : All string related methods are defined in this class – charAt() – concat() – compareTo() – indexOf() – toUpperCase() • java.awt : contains classes for graphics – add() – setSize() – setLayout() – setVisible()
  • 51.
    example public class MathEx{ public static void main(String[] args) { System.out.print("Square root of 14 is: " + Math.sqrt(14)); } }
  • 52.
    User-defined methods • Themethods created by user are called user defined methods. Every method has the following. • Method declaration (also called as method signature or method prototype) – return_type method_name(parameter_list); • Method definition (body of the method) modifier return_type method_name(parameter_list){ // body of the method } • Method call (invoke/activate the method) – method_name(parameters);
  • 53.
    example class Addition{ public intadd(int a,int b){ return(a+b); } } class Main{ public static void main(String args[]){ int sum=0,a=1,b=12; Addition obj=new Addition(); sum=obj.add(a,b); System.out.println("Sum:"+sum); }
  • 54.
    • Types ofUser-defined methods • The methods in C are classified based on data flow between calling method and called method. They are: • Method with no arguments and no return value • Method with no arguments and a return value • Method with arguments and no return value • Method with arguments and a return value.
  • 55.
    Method with noarguments and no return value public class Main{ public void add() { int a=10,b=20; System.out.println("Sum:"+(a+b)); } public static void main(String[] args) { Main obj=new Main(); obj.add(); // method call with no arguments } }
  • 56.
    Method with noarguments and a return value public class Main { public int add(){ int a=10,b=20; return(a+b); } public static void main(String[] args) { int sum=0; Main obj=new Main(); sum=obj.add(); System.out.println("Sum:"+sum); } }
  • 57.
    Method with argumentsand no return value public class Main { public void add(int x,int y){ System.out.println("Sum:"+(x+y)); } public static void main(String[] args) { int a=10,b=20; Main obj=new Main(); obj.add(a,b); } }
  • 58.
    Method with argumentsand a return value. public class Main { public int add(int x,int y){ return(x+y); } public static void main(String[] args) { int a=10,b=20; Main obj=new Main(); System.out.println("Sum:"+obj.add(a,b)); } }
  • 59.
    Parameter passing inJava class Swapper{ int a; int b; Swapper(int x, int y) { a = x; b = y; } void swap(int x, int y) { int temp; temp = x; x=y; y=temp; } } class Main{ public static void main(String[] args){ Swapper obj = new Swapper(10, 20); System.out.println("Before swapping: a="+obj.a+" b="+obj.b); obj.swap(obj.a,obj.b); System.out.println("Before swapping: a="+obj.a+" b="+obj.b); } } Sample Output: Before swapping: a=10 b=20 After swapping: a=10 b=20 Pass by Value method passing a value, it is known as call by value. The changes being done in the called method, is not affected in the calling method.
  • 60.
    Pass by Reference methodpassing a reference, it is known as call by reference. The changes being done in the called method, is affected in the calling method. class Swapper{ int a; int b; Swapper(int x, int y) { a = x; b = y; } void swap(Swapper ref) { int temp; temp = ref.a; ref.a = ref.b; ref.b = temp; } } class PassByRef{ public static void main(String[] args){ Swapper obj = new Swapper(10, 20); System.out.println("Before swapping: a="+obj.a+" b="+obj.b); obj.swap(obj); System.out.println("After swapping: a="+obj.a+" b="+obj.b); } } Sample Output: Before swapping: a=10 b=20 After swapping: a=20 b=10
  • 61.
    Method Overloading • Methodoverloading is the process of having multiple methods with same name that differs either in number and the data type of parameters.
  • 62.
    class MethodOverload{ void add(){ System.out.println("Noparameters"); } void add(int a,int b){ // overloaded add() for two integer parameter System.out.println("Sum:"+(a+b)); } void add(int a,int b,int c){ // overloaded add() for three integer parameter System.out.println("Sum:"+(a+b+c)); } void add(double a,double b){ // overloaded add() for two double parameter System.out.println("Sum:"+(a+b)); } } public class Main { public static void main(String[] args) { MethodOverload obj=new MethodOverload(); obj.add(); // call all versions of add() obj.add(1,2); obj.add(1,2,3); obj.add(12.3,23.4); }
  • 63.
    Access Modifiers • Twotypes of modifiers in java: – access modifiers and – non-access modifiers. • The access modifiers specifies accessibility (scope) of a data member, method, constructor or class. • There are 4 types of java access modifiers: – Private :accessible only within class. – Default : accessible only within package. Default bydefault – Protected :accessible within package and outside the package but through inheritance only. – Public : accessible everywhere • There are many non-access modifiers such as – Static – abstract – Synchronized
  • 64.
    Access Modifiers defaultprivate protected public Accessible inside the class Yes Yes Yes Yes Accessible within the subclass inside the same package Yes No Yes Yes Accessible outside the package No No No Yes Accessible within the subclass outside the package No No Yes yes
  • 65.
    class ModifierEx{ private intx; // private data public int y; // public data int z; // default data private ModifierEx(){} // private constructor public ModifierEx(int a,int b){ // public constructor x=a; y=b; } private display() { System.out.println(“private method)”; } } public class Main { public static void main(String[] args) { ModifierEx obj1=new ModifierEx(); // Error ModifierEx obj2=new ModifierEx(10,20);// public constructor can be applied to obj2 System.out.println(obj2.y); // public data y is accessible by a non-member System.out.println(obj2.x); //Error: x has private access obj1.display(); //Error: display() has private access } }
  • 66.
    Static keyword • Thestatic keyword in java is used for memory management • The static can be: – Variable – method – block – nested class
  • 67.
    Java static variable classStudent{ int rollno; String name; static String college ="ITS"; Student(int r,String n){ rollno = r; name = n; } void display () { System.out.println(rollno+" "+name+" "+college);} public static void main(String args[]){ Student s1 = new Student(111,"Karan"); Student s2 = new Student(222,"Aryan"); s1.display(); s2.display(); } } • refer the common property of all objects •gets memory only once
  • 69.
    Java static method •A static method belongs to the class rather than object of a class. • A static method can be invoked without the need for creating an instance of a class. • static method can access static data member and can change the value of it.
  • 70.
    class Student{ int rollno; Stringname; static String college ="ITS"; Student(int r,String n){ rollno = r; name = n; } static void change () {college=“KNCET”;} void display () { System.out.println(rollno+" "+name+" "+college); } public static void main(String args[]){ Student.change(); Student s1 = new Student(111,"Karan"); Student s2 = new Student8(222,"Aryan"); s1.display(); s2.display(); } }
  • 71.
    Is used toinitialize the static data member. It is executed before main method at the time of class loading. Java static block class A2 { static { System.out.println("static block is invoked"); } public static void main(String args[]) { System.out.println("Hello main"); } }
  • 72.
    Nested class (staticclass) OuterClassName.InnerClassName=new OuterClassName.InnerClassName(); class Outer{ static int x=10; static class Inner{ int y=20; public void show(){ System.out.println(x+y); } } } class Main{ public static void main(String args[]){ Outer.Inner obj=new Outer.Inner(); // Creating object for static nested class obj.show(); } }
  • 73.
    Arrays • Array isa collection of elements of similar data type stored in contiguous memory location. • Java array is an object the contains elements of similar data type. • The built-in length property is used to determine length of the array • Types of Array – One Dimensional Array – Multidimensional Array • One Dimensional Array :Declaring Array Variables • Syntax: dataType[] arrayName; Or dataType arrayName []; Ex: int[] a;
  • 74.
    • Instantiation ofan Array • arrayName=new datatype[size]; Or • dataType[] arrayName=new datatype[size]; • Example: int[] a=new int[5]; int[] a={12,13,14}; int[] a=new int[]{12,13,14}; int a[]={33,3,4,5};
  • 75.
    class Testarray{ public staticvoid main(String args[]){ int a[]=new int[5];//declaration and instantiation a[0]=10;//initialization a[1]=20; a[2]=70; a[3]=40; a[4]=50; //printing array for(int i=0;i<a.length;i++)//length is the property of array System.out.println(a[i]); }} Accessing array elements
  • 76.
    Accessing array elements classArrEx{ public static void main(String args[]) { int a[]={10,20,30,40}; for(int i=0;i<a.length;i++) System.out.println(a[i]); } }
  • 77.
    for(type var:arrayName){ Statements usingvar; } Example: Program to calculate sum of array elements. class Main{ public static void main(String args[]){ int a[]=new int[]{10,20,30,40}; int sum=0; for(int i:a) // calculate sum of array elements sum+=i; System.out.println("Sum:"+sum); } }
  • 78.
    Multidimensional Arrays • Multidimensionalarrays are arrays of arrays with each element of the array holding the reference of other array. These are also known as Jagged Arrays. • Syntax: dataType[][] arrayName=new datatype[rowsize][columnnsize]; arrayName=new datatype[][][]; • Example: int[][] a=new int[3][4];
  • 79.
    Program to access2D array elements class TwoDimEx { public static void main(String args[]) { int arr[][] = { {1,1,12},{2,16,1},{12,42,2} }; for (int i=0; i< arr.length; i++) { for (int j=0; j < arr[i].length ; j++) System.out.print(arr[i][j] + " "); System.out.println(); } } }
  • 80.
    Addition of 2matrices in java class Twoarray{ public static void main(String args[]){ int I,j; int a[][]={{1,3,4},{3,4,5}}; int b[][]={{1,3,4},{3,4,5}}; int c[][]=new int[2][3]; for(i=0;i<2;i++){ For(j=0;j<3;j++){ c[i][j]=a[i][j]+b[i][j]; System.out.print(c[i][j]+" "); } System.out.println(); } } }
  • 81.
    Passing Array tomethod in java class Testarray{ static void min(int arr[]) { int min=arr[0]; for(int i=1;i<arr.length;i++) if(min>arr[i]) min=arr[i]; System.out.println(min); } public static void main(String args[]) { int a[]={33,3,4,5}; min(a);//passing array to method } }
  • 82.
    PACKAGES • A javapackage is a group of similar types of classes, interfaces and sub-packages. • categorized in two form – built-in package and – user-defined package. • There are many built-in packages such as java, lang, awt, javax, swing, net, io, util, sql etc. • Advantage of Java Package 1) provides access protection. 2) removes naming collision. 3) Easily maintained since it categorizes the classes and interfaces.
  • 84.
    //save as Simple.java packagemypack; public class Simple{ public static void main(String args[]){ System.out.println("Welcome to package"); } } To Compile: javac Simple.java To Run: java mypack.Simple
  • 85.
    Accessing package There arethree ways to access the package from outside the package. • import package.*; • import package.classname; • fully qualified name.
  • 86.
    Import packagename //save byA.java package pack; public class A{ public void msg(){System.out.println("Hello");} } //save by B.java package mypack; import pack.*; import pack.A; (package.classname;) class B{ public static void main(String args[]){ A obj = new A(); pack.A obj = new pack.A(); (fully qualified name) obj.msg(); } }
  • 87.
    Javadoc Comments generating Javacode documentation API in HTML format from Java source code. Javadoc comments are any multi-line comments ("/** ... */") EXAMPLE /** The Calculator class provides methods to get addition and subtract ion of given 2 numbers.*/ public class Calculator { /** The add() method returns addition of given numbers.*/ public static int add(int a, int b){return a+b;} /** The sub() method returns subtraction of given numbers.*/ public static int sub(int a, int b){return a-b;} }
  • 88.
    /** * The Additionprogram implements an application that add two numbers and display the summation *value to the standard output. * *@author Priya *@version 1.0 *@since 2018-04-04 *@param a integer input *@param b integer input @return summation result */ public void add(int a,int b){ return(a+b); }
  • 89.
    Ascending orderimport java.util.Scanner; publicclass ExArraySortElement { public static void main(String[] args) { int n, temp; Scanner s = new Scanner(System.in); System.out.print("Enter the elements you want : "); n = s.nextInt(); int a[] = new int[n]; System.out.println("Enter all the elements:"); for (int i = 0; i < n; i++) { a[i] = s.nextInt(); } //sorting elements for (int i = 0; i < n; i++) { for (int j = i + 1; j < n; j++) { if (a[i] > a[j]) { temp = a[i]; a[i] = a[j]; a[j] = temp; } } } System.out.println("Ascending Order:"); for (int i = 0; i < n ; i++) { System.out.println(a[i]); } } }