ARDUINO BASED ELECTRONIC
NOTICE BOARD AND
CONTROLING OF HOME
APPLIANCES BY USING GSM
TECHNOLOGY
PROJECT GUIDE
DR.E.V.KRISHNA RAO
MOTAPOTHULA BHARGAVI (14761A0496)
MAJJI PAVANI (14761A0492)
NUNNA SWATHI (14761A04A0)
KUTADA ANJALI (14761A0488)
DEPARTMENT OF ELECTRONICS & COMMUNICATION
ENGINEERING
LAKIREDDY BALI REDDY COLLEGE OF
ENGINEERING
(AUTONOMOUS)
L.B.Reddy Nagar, Mylavaram – 521 230.
CONTENTS
1. INTRODUCTION
2. OBJECTIVES
3. LITERATURE SURVEY
4. EXISTING METHOD
5. PROPOSED METHOD
6. METHODOLOGY
7. RESULTS
8. REFERENCES
INTRODUCTION
• IT PRESENTS AN SMS NOTICE BOARD INCORPORATING
THE WIDELY USED GSM TO FACILITATE THE
COMMUNICATION OF DISPLAYING MESSAGE ON NOTICE
BOARD VIA USER’S MOBILE PHONE.
• IT IS FURTHER DISPLAYED ON AN ELECTRONIC NOTICE
BOARD WHICH EQUIPPED WITH LED DISPLAY.
• IN THIS WE ARE IMPLEMENTING USING ARDUINO AND
WHICH IS ALSO USEFUL TO CONTROL THE HOME
APPLIANCES.
OBJECTIVES
• TO DISPLAY THE MESSAGE ON NOTICE BOARD
THROUGH SMS.
• TO EFFECTIVELY RECEIVE AND TRANSMIT DATA VIA
SMS
• TO CONTROL THE HOME APPLIANCES THROUGH SMS
LITERATURE SURVEY
• IN TODAY WORLD COMMUNICATION PLAYS A MAJOR
ROLE WITH FAST GROWING TECHNOLOGIES
• OUR WISH IS TO CONTROL EVERYTHING WITH OUT
MOVING AN INCH
• IN PRESENT DIGITISED WORLD GSM BECAME MORE
POPULAR . SO BY USING GSM WE CAN ACCESS FROM
ANYWHERE AND EVERYWHERE.
EXISTING METHODS
• WIRELESS ELECTRONIC NOTICE BOARD USING
BLUETOOTH
• WIRELESS ELECTRONIC NOTICE BOARD USING
ZIGBEE
• WIRELESS ELECTRONIC NOTICE BOARD USING
89S52
LIMITATIONS
• COMMUNICATION RANGE CONFINED TO
100M ONLY
• SHORT RANGE OF COMMUNICATION
PROPOSED METHOD
ARDUINO BASED WIRELESS
ELECTRONIC NOTICE BOARD AND
SMART HOME USING GSM
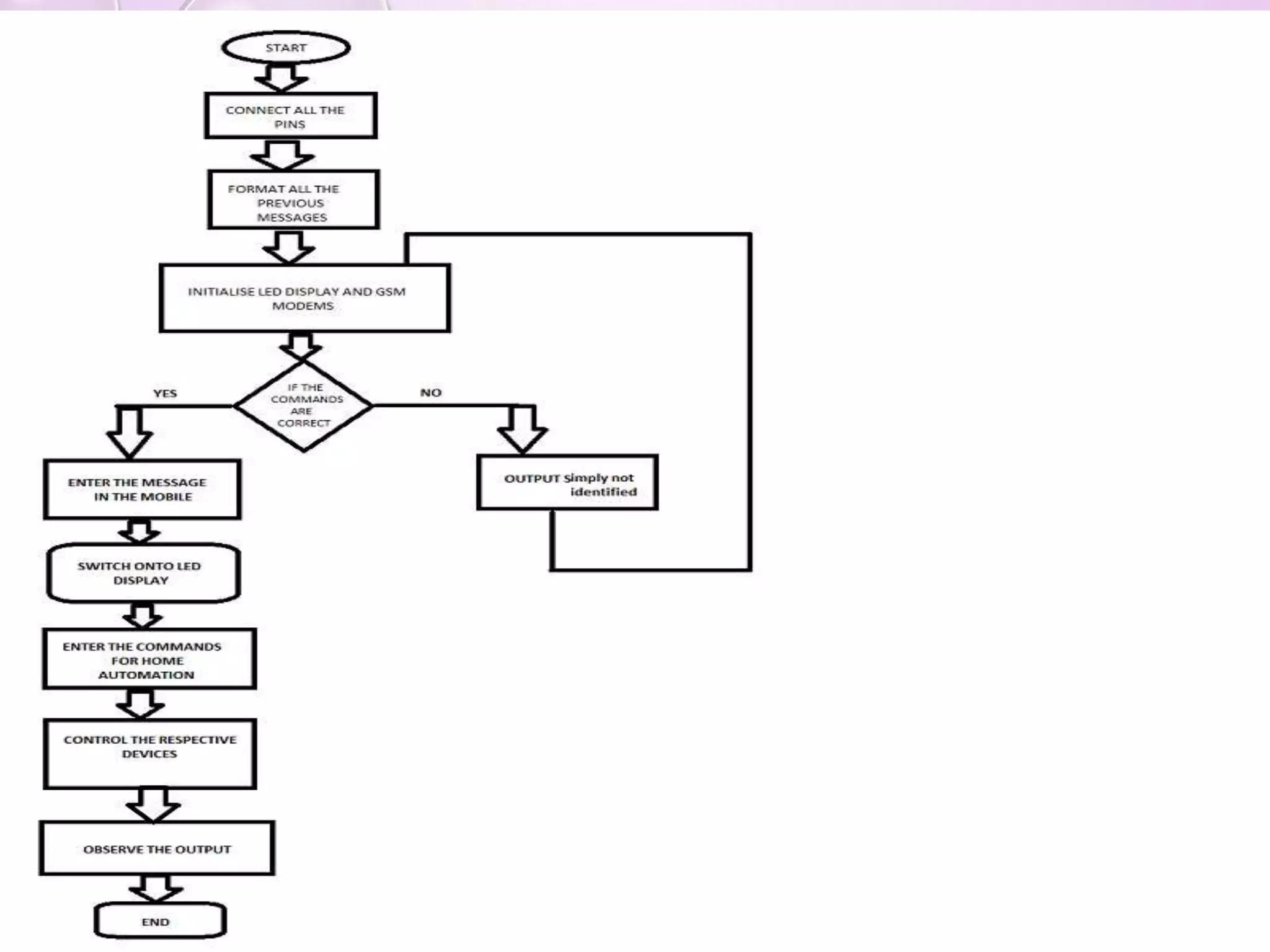
FLOWCHART
BLOCK DIAGRAM
GSM MODEM
• QUAD BAND GSM
• HIGH QUALITY
• CONFIGURABLE BAUD
RATE
• BUILT IN SIM CARD
HOLDER
• BUILT IN CONVERTER
ARDUINO-UNO
• MICROCONTROLLER
• OPERATING VOLTAGE-5V
• ANALOG INPUT PINS-6
• DIGITAL I/O PINS-14
• CLOCK SPEED
• USB INTERFACE
LED DISPLAY
• FLAT PANEL DISPLAY
• BRIGHTNESS IS MORE
• USED IN PUBLIC
TRANSPORT VEHICLES
METHODOLOGY
STEP 1: INITIALISE THE LED DISPLAY
STEP 2: INTIALISE THE GSM MODULE
STEP 3: FIRST CLEAR ALL THE MESSAGES
STEP4: READ THE STRINGS AND GIVE THE
COMMANDS
WORKING
• SEND THE MESSAGE TO THE SIM INSERTED IN GSM
MODEM WITH THE HELP OF MOBILE
• CONTROL THE HOME APPLIANCES WITH THE HELP OF
MESSAGES SENT FROM THE MOBILE
RESULTS
WHEN THE MESSAGE IS GIVEN
CONTROLLING OF FAN
CONTROLLING OF LIGHT
CLEARING THE
MESSAGES
ADVANTAGES
• NO NEED OF COMPLEX WIRES
• CONSUMES LESS POWER
• LONG RANGE OF COMMUNICATION
• EASY TO CONTROL FROM ANYWHERE
DISADVANTAGES
• COST
• NETWORK ISSUES
APPLICATIONS
• USED FOR ADVERTISEMENTS
• TO DISPLAY MESSAGES IN EDUCATIONAL
INSTITUTIONS
• IN RAILWAY STATIONS , BUS STATIONS ,
HOSPITALS
• STOCK EXCHANGES
• TRAFFIC LIGHT CONTROL
CONCLUSION
• BY USING THIS PROJECT, WE CAN TRANSMIT
THA DATA OVER A LONG DISTANCE RANGE OF
COMMUNICATION WITH THE HELP OF GSM AND
WE CAN CONTROL THE HOME APPLIANCES BY
SENDING THE MESSAGES THROUGH THE MOBILE
FUTURE SCOPE
• IN THE APPLICATION OF HOME AUTOMATION WE CAN
CONTROL THE APPLIANCES LIKE MICROWAVE OVEN,
REFRIDGERATOR , WASHING MACHINES ETC.,
• PROVIDING SECURITY SYSTEM FROM
UNAUTHENTICATED USERS BY USING PASSWORD
SYSTEM
REFERENCES
WWW.IEEE.ORG
WWW.ARDUINOWIKIPEDIA.ORG
WWW.GSMSIM900WIKIPEDIA.ORG
Arduino based electronic notice board and controlling of home appliances by using gsm technologY
Arduino based electronic notice board and controlling of home appliances by using gsm technologY

Arduino based electronic notice board and controlling of home appliances by using gsm technologY