Fanzy.in
About me:

Gautham NS
Founder of Fanzy.in Fantasy
Cricket
@gauthamns
gauthamns@fanzy.in
Fanzy.in
Why Android?

Fanzy.in
Why Android?

Fastest Growing mobile OS.
● 1.5 billion apps & games
downloaded every month.
● 1 million new Android
devices every day.
●

Fanzy.in
Why Android?

70% market share
world wide.

●

Fanzy.in
Fanzy.in
Android app Building
Blocks

Fanzy.in
4 App Components

Activities

Services
Content Providers
BroadCast Receivers
Fanzy.in
The Manifest File
Intents
Views
Fanzy.in
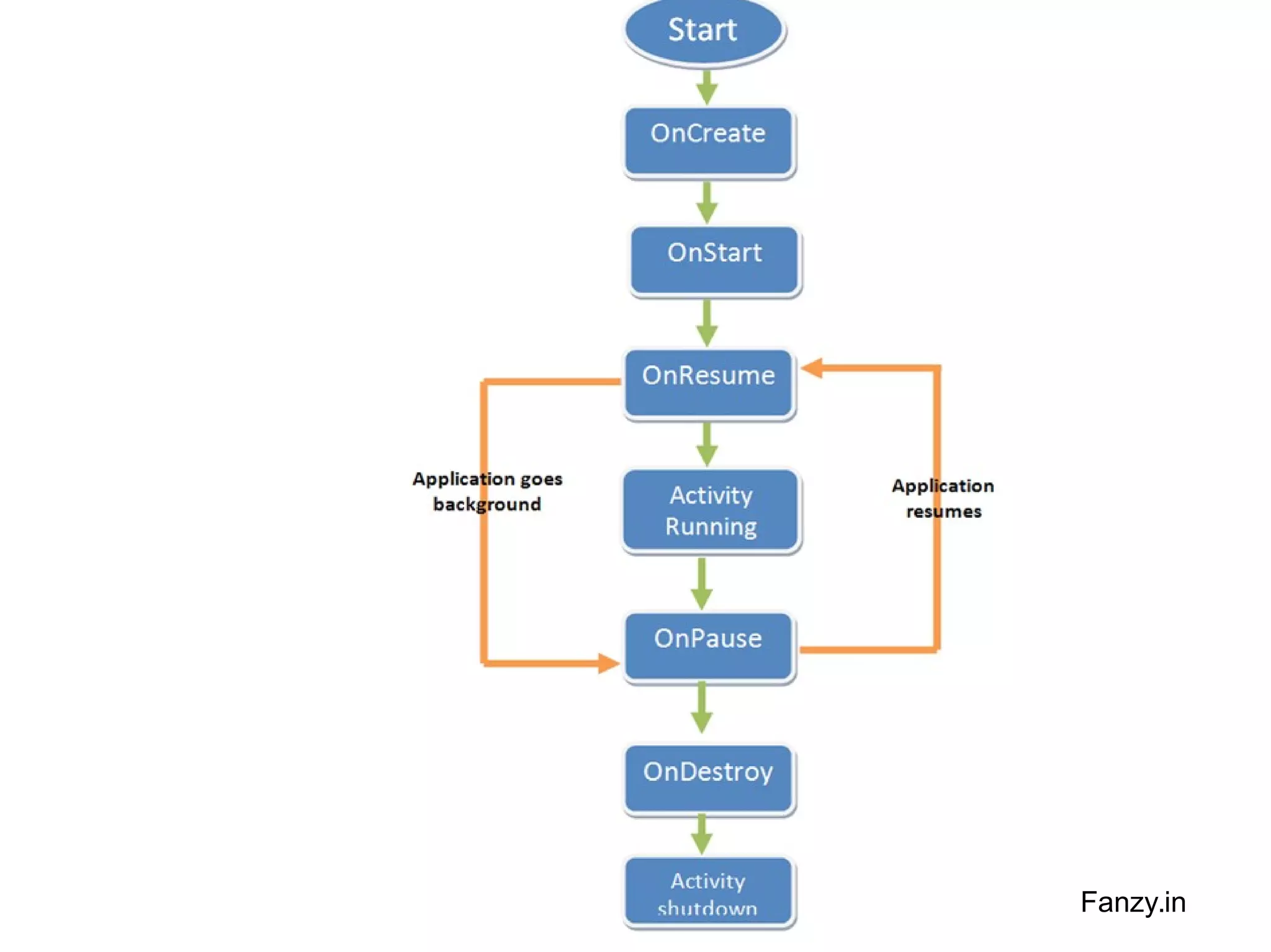
Activities
An activity represents
a single screen with a
UI.
● App => Multiple
activities.
● 1 Activity is declared
main.
●

Fanzy.in
Activity Lifecycle

Fanzy.in
Activity

Fanzy.in
Views
Basic Building
blocks of UI.
● A View
responsible for
drawing & event
handling.
● Organized as
Trees
● XML in resources.
●

Fanzy.in
Tabs
Action Bar
Image Button
Image View
Text View
List View
Fanzy.in
Intents
Asynchronous message.
● Move from One activity to another.
● Launch Activities, Services, Send
BroadCasts.
● Communicate between
Applications.
●

Fanzy.in
Intents

Fanzy.in
Intents

Fanzy.in
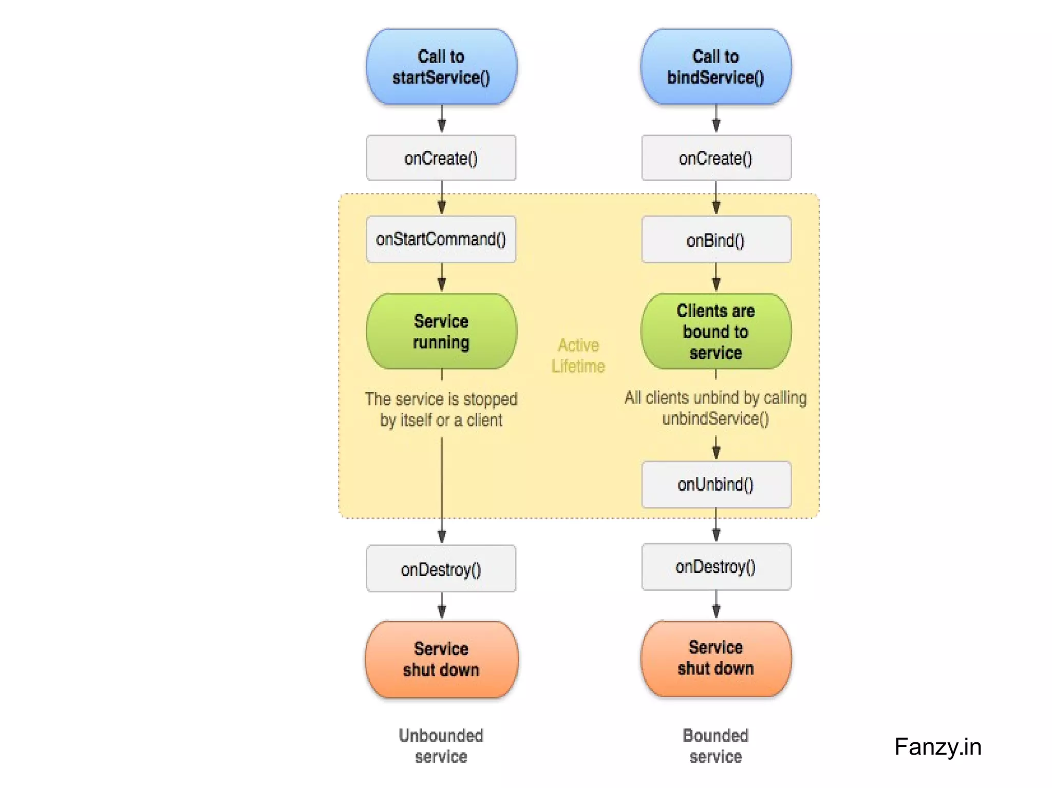
Services
● Long running operations in the
background.
● No User Interface.
● Network Transactions, Music, file
Upload etc.

Fanzy.in
Fanzy.in
Content Providers
Manages a shared set of app data.
● Standard interface for Storing &
retrieving data.
● Data can be stored in file system,
SQLite database, web etc.
● Contacts, Calendar etc.,
●

Fanzy.in
Broadcast receivers
Component that responds to
system-wide broadcast announcements
● Battery Low.
● Location Change.
● Call received etc.
● Apps can also initiate broacasts.
●

Fanzy.in
AndroidManifest file
One file to rule them all.
● Declare all your components.
● User permissions.
● Hardware & software features.
And more.
● It is an XML file.
●

Fanzy.in
Notifications
Notification Area.
● Notification
Drawer.
● Example:
Whatsapp
message, Alarm
●

Fanzy.in
Dev Environment:
Eclipse
Emulator
UI Editor

Fanzy.in
Other important concepts
Fragments
● Resources
●

Fanzy.in
APK (exe file for Android)
Android Application Package file
● Signed or Unsigned.
● Progaurd for obfuscation.
●

Fanzy.in
More things:
Debugging
● Connecting your phone.
● Uploading to Google play.
●

●

Fanzy.in
Fanzy.in

Android Basics