Successfully reported this slideshow.
We use your LinkedIn profile and activity data to personalize ads and to show you more relevant ads. You can change your ad preferences anytime.
0Project ReportOn“A Study on Market Share of Indian Detergent giant Surf Exceland Suggesting measures to regain lost marke...
1ACKNOWLEDGEMENTSI wish to acknowledge my sincere gratitude to allpersons who whole-heartedly contributed their sincere su...
2CONTENTCONTENT .............................................................................................................
3RECOMMENDATIONS ............................................................................................................
4Table 1: SWOT analysis of the HUL laundry care division ...........................................................8Table...
5EXECUTIVE SUMMARYThis report contains stages II and III of the entire project. The second stage deals with thedevelopment...
6STAGES 0, 1 and 2BACKGROUNDHindustan Unilever Ltd. (HUL) has been the market leader in various segments likedetergents, p...
7PROBLEM DEFINITIONManagement Decision ProblemHow should surf excel recover HUL‟s lost market share in the laundry care ma...
8Table 1: SWOT analysis of the HUL laundry care divisionSource: http://www.scribd.com/doc/9823405/SWOT-Analysis-of-the-Det...
9A further analysis which shows the decision process of the customer is depicted in Table3. Factors like price, product pa...
10comparative scales used would be Likert scale and Semantic Differential scale.Validity and reliability tests would be do...
11testing would help in identifying whether the values or proportions or percentages foundvia Frequency Distribution are s...
12STAGE 3The objectives of this stage are –1) Assess the current brand perception and positioning of Surf Excel2) Impact o...
1315) Gentle on clothes, no color fading, good to skin, work equally well in washingmachine16) I buy detergent in Kirana s...
14STEP 2: ADDITIONAL INFORMATION NEEDEDInformation from the supplier side is also very essential in understanding the mark...
15STAGE 4OBJECTIVESInstrument preparationPre testData collection andSample analysisSTRUCTURE OF THE QUESTIONNAIRESWith the...
162 What is the current brand ofdetergent you are using?Identifying the current users SegmentationDemand3 Which detergents...
17what will be your response?13 What is your most preferredpromotional scheme?Which is the most preferredpromotional schem...
1824 Which part of the country doyou originally belong to?Demographic data onconsumer segmentationSegmentation25 What is y...
1910 How much Shop space is allocated todetergents?The importance of11 What proportion of the allocated space isallotted t...
20The following are the outcomes of the pre-testingConsumers‟ Questionnaire Language of Q9 is not clear. It was rephrased...
21Figure 2: Respondent breakup via Age groupsFigure 3: Respondents break up - % wise44%28%28%Respondent breakup by Age<25 ...
22Figure 4: Respondent break up by genderFigure 5: Respondent breakup by geographic location60%40%Break up by GenderMalesF...
23DATA ANALYSIS PLANWe now revisit the data analysis plan mentioned in the Stage 2 of the report to refine itbased on the ...
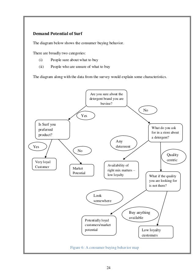
24Demand Potential of SurfThe diagram below shows the consumer buying behavior.There are broadly two categories:(i) People...
25The above figure gives us an understanding of the buying behavior and the target segmentwe need to focus on. From the ab...
26STAGE 5 - DATA ANALYSIS AND CONCLUSIONSThe data analysis would begin with the frequency distribution of responses based ...
27Figure 8: The preference of medium of detergentFigure 9: Preference of various promotional schemesSome other important t...
28Figure 10: Perceptual mapping of detergents based on consumer responseFigure 10 shows the perceptual mapping of various ...
29c) Geographic location: We tested the geographic location with attributes describedin Q10 (which cover key product featu...
30Attribute CorrelationRemoves tough stains High correlationGentle on hands Small relationSmells Fresh High correlationCol...
31GEOGRAPHICLOCATIONNorth(32%)South(24%)East(10%)West(34%)Smells Fresh 62.5% havehigh preference64% have highpreference100...
32Clustering based segmentation analysisWe would now do a cluster based segmentation to validate and compare the resultsob...
33Cluster 2 This is where the bulk of the respondents belonged to. A highly price sensitivesegment, a lot of factors acco...
34Retailer Questionnaire analysisThe following are the graphs from the survey of retailers. There is incentive incompatib...
35Figure 12: Percentage distribution of shop space for detergentsFigure 13: Percentage of space allocated to Surf of the t...
36Figure 14: Value for money on a scale of 1-10 (10 is highest) by retailersFigure 15: Percentage distribution of differen...
37Market share and sales calculationsCurrently, Surf enjoys an average of 20% shop space available for all detergents. The...
38RECOMMENDATIONSMost of cluster 1 respondents are Surf users. Cluster 2 and 3 contained respondents mostlybuying other br...
39LEARNINGS FROM THE PROJECTThe objective of the project was to explore and interact with the real world people andanalyze...
40APPENDICESExhibit I – Research MatrixResearchProblemResearchQuestionsInformation needed Source ofInformationAnalysis Pla...
41How much doyou relate withsurf exceladvertisement?This gives anindication of scope ofimprovement ofadvertisements toincr...
42Exhibit II: Market share variation in the 2005-12 periodProduct Company 2005 2006 2007 2008 2009 2010 2011 2012Surf Unil...
43Exhibit III - Depth interview responsesExhibit III (a)Mr. Sudhir Nikhade, Male, 24 years, StudentWhere do you shop for c...
44I am not very loyal to my current brand - if I get better value for my money, I will switchWhat is your preferred medium...
45Should the detergent be a one stop solution for all needs – or should different problems beaddressed by different deterg...
46What is your perception of washing very expensive clothes by yourself (or dhobi)?I give them to the laundryHow would you...
47How would you like to hear about your ideal detergent?TelevisionWhere do you shop for detergents?Kirana storeWith whom d...
48Are there any specific/brands you purchase?Yes, I am fond of Pepe Jeans, W, Wills, Levis and GapHow do you care for your...
49What is the ideal detergent for you?Good stain removal, mild on skin, WhiteningHow should it look?It should not have big...
50What does Surf excel as a brand mean to you?Reliable, High QualityHow can surf excel improve its image?Reduce price, cel...
51What is your preferred detergent brand?ArielHas this always been your favorite brand?No, surf excel is my favorite brand...
52Where do you shop for detergents?Kirana storeWith whom do you shop (especially while shopping) detergents?Alone usuallyT...
53Generally shop for clothes in stores where I used to shop in the past and have the relevantbrandsAre there any specific/...
54If not, what prompted you to switch?Not applicableHow loyal are you to your current brand, some pointers being price flu...
55Where do you shop for detergents?Kirana, grocery stores, big bazaar if nearbyWith whom do you shop (especially while sho...
56Well ads are really nice ...however the whole portfolio of products is not known to methrough the ads....and in fact I d...
57Affordable price, not much difference in quality of wash especially for colored clothesHow loyal are you to your current...
58AloneTo what extent does this person influence the kind of detergent you purchase?With friendsIf certain brands have pro...
59WheelOther:Which detergents have you used in the past?SurfHenkoTideArielWheelOther:Which product variety of Surf would y...
60> Rs. 70How much you are willing to pay for ½ Kg pack of washing detergent?< Rs. 30Between 30 and 50Between 50 and 70> R...
61I will look at other stores until I find the brandI will wait till this brand comes to my storeI will look at one or two...
62NeutralNot loyalNot concerned about brandsPlease choose the most appropriate option for the basic detergent quality Like...
63Other:Which part of the country to you originally belong to?NorthSouthEastWestCentralWhat is you education level?High sc...
64Exhibit V: Quantitative structured Retail survey form1) What is the frequency of detergents orders?a. Dailyb. Weeklyc. M...
657) On a scale of 0 to 10 (0 being extremely poor and 10 being extremely good) pleaserate the incentives schemes provided...
66b. Wheelc. Tided. Ariele. Henkof. Ujalag. Nirmah. Others _____________(please specify)14) Which brand according to you r...
67Exhibit VI: Codebook for Consumer QuestionnaireVar#Q.# Description Scale Type Value Range Codes1 1Method of washingcloth...
684. Regular aroma5. Something similarto deodorants8 8 Packet size bought Nominal 1 to 5 1. Sachets2. 250 gms3. 500 gms pa...
6917 13 Why current brand is used Nominal 1 to 4 1. It is a force of habit2 It is the best brandavailable3. There is reall...
7021 17Preferred method ofpromotion Nominal 1 to 4 1. Television2. Billboards3. Word of mouth4. Other22 18Seasonality inco...
7128 24 Demography Nominal 1 to 5 1. Central2. East3. North4. South5. West29 25 Education Nominal 1 to 5 1. School2. Colle...
72Exhibit VII: Codebook for Retailer QuestionnaireVar # Q. # DescriptionScaleTypeValueRange Codes1 1 Frequency of orders N...
73brand2. Wheel3. Tide4. Ariel5. Henko6. Ujala7. Nirma8. Others10 10Shop space allocated fordetergents Nominal 1 to 5 1. <...
7415 15Comparison of winter andsummer sales Nominal 1 to 5 1. Very high2. Slightly high3. About the same4. Slightly lower5...
75Exhibit VIII: Kruskal Wallis tests based on demographic dataKruskal-Wallis Test: Removes tough stains versus AgeKruskal-...
762 7 3.000 25.4 -0.123 8 3.000 20.8 -1.07Overall 51 26.0H = 1.25 DF = 2 P = 0.534H = 1.37 DF = 2 P = 0.503 (adjusted for ...
77H = 5.94 DF = 4 P = 0.204 (adjusted for ties)* NOTE * One or more small samplesKruskal-Wallis Test: Smells Fresh versus ...
784 11 2.000 27.1 0.295 17 2.000 26.7 0.25Overall 51 26.0H = 4.37 DF = 4 P = 0.358H = 4.74 DF = 4 P = 0.315 (adjusted for ...
A Study on Market Share of Indian Detergent giant Surf Excel and Suggesting measures to regain lost market share
A Study on Market Share of Indian Detergent giant Surf Excel and Suggesting measures to regain lost market share
A Study on Market Share of Indian Detergent giant Surf Excel and Suggesting measures to regain lost market share
A Study on Market Share of Indian Detergent giant Surf Excel and Suggesting measures to regain lost market share
A Study on Market Share of Indian Detergent giant Surf Excel and Suggesting measures to regain lost market share
A Study on Market Share of Indian Detergent giant Surf Excel and Suggesting measures to regain lost market share
A Study on Market Share of Indian Detergent giant Surf Excel and Suggesting measures to regain lost market share
Upcoming SlideShare
Loading in …5
×

A Study on Market Share of Indian Detergent giant Surf Excel and Suggesting measures to regain lost market share

21,505 views

Published on

“A Study on Market Share of Indian Detergent giant Surf Excel and Suggesting measures to regain lost market share”

Published in: Education, Business, Technology
  • DOWNLOAD THE BOOK INTO AVAILABLE FORMAT (New Update) ......................................................................................................................... ......................................................................................................................... Download Full PDF EBOOK here { https://redirect.is/fyxsb0u } ......................................................................................................................... Download Full EPUB Ebook here { https://redirect.is/fyxsb0u } ......................................................................................................................... Download Full doc Ebook here { https://redirect.is/fyxsb0u } ......................................................................................................................... Download PDF EBOOK here { https://redirect.is/fyxsb0u } ......................................................................................................................... Download EPUB Ebook here { https://redirect.is/fyxsb0u } ......................................................................................................................... Download doc Ebook here { https://redirect.is/fyxsb0u } ......................................................................................................................... ......................................................................................................................... ................................................................................................................................... eBook is an electronic version of a traditional print book THE can be read by using a personal computer or by using an eBook reader. (An eBook reader can be a software application for use on a computer such as Microsoft's free Reader application, or a book-sized computer THE is used solely as a reading device such as Nuvomedia's Rocket eBook.) Users can purchase an eBook on diskette or CD, but the most popular method of getting an eBook is to purchase a downloadable file of the eBook (or other reading material) from a Web site (such as Barnes and Noble) to be read from the user's computer or reading device. Generally, an eBook can be downloaded in five minutes or less ......................................................................................................................... .............. Browse by Genre Available eBOOK .............................................................................................................................. Art, Biography, Business, Chick Lit, Children's, Christian, Classics, Comics, Contemporary, CookBOOK, Manga, Memoir, Music, Mystery, Non Fiction, Paranormal, Philosophy, Poetry, Psychology, Religion, Romance, Science, Science Fiction, Self Help, Suspense, Spirituality, Sports, Thriller, Travel, Young Adult, Crime, EBOOK, Fantasy, Fiction, Graphic Novels, Historical Fiction, History, Horror, Humor And Comedy, ......................................................................................................................... ......................................................................................................................... .....BEST SELLER FOR EBOOK RECOMMEND............................................................. ......................................................................................................................... Blowout: Corrupted Democracy, Rogue State Russia, and the Richest, Most Destructive Industry on Earth,-- The Ride of a Lifetime: Lessons Learned from 15 Years as CEO of the Walt Disney Company,-- Call Sign Chaos: Learning to Lead,-- StrengthsFinder 2.0,-- Stillness Is the Key,-- She Said: Breaking the Sexual Harassment Story THE Helped Ignite a Movement,-- Atomic Habits: An Easy &amp; Proven Way to Build Good Habits &amp; Break Bad Ones,-- Everything Is Figureoutable,-- What It Takes: Lessons in the Pursuit of Excellence,-- Rich Dad Poor Dad: What the Rich Teach Their Kids About Money THE the Poor and Middle Class Do Not!,-- The Total Money Makeover: Classic Edition: A Proven Plan for Financial Fitness,-- Shut Up and Listen!: Hard Business Truths THE Will Help You Succeed, ......................................................................................................................... .........................................................................................................................
       Reply 
    Are you sure you want to  Yes  No
    Your message goes here
  • DOWNLOAD THE BOOK INTO AVAILABLE FORMAT (New Update) ......................................................................................................................... ......................................................................................................................... Download Full PDF EBOOK here { https://urlzs.com/UABbn } ......................................................................................................................... Download Full EPUB Ebook here { https://urlzs.com/UABbn } ......................................................................................................................... Download Full doc Ebook here { https://urlzs.com/UABbn } ......................................................................................................................... Download PDF EBOOK here { https://urlzs.com/UABbn } ......................................................................................................................... Download EPUB Ebook here { https://urlzs.com/UABbn } ......................................................................................................................... Download doc Ebook here { https://urlzs.com/UABbn } ......................................................................................................................... ......................................................................................................................... ................................................................................................................................... eBook is an electronic version of a traditional print book THE can be read by using a personal computer or by using an eBook reader. (An eBook reader can be a software application for use on a computer such as Microsoft's free Reader application, or a book-sized computer THE is used solely as a reading device such as Nuvomedia's Rocket eBook.) Users can purchase an eBook on diskette or CD, but the most popular method of getting an eBook is to purchase a downloadable file of the eBook (or other reading material) from a Web site (such as Barnes and Noble) to be read from the user's computer or reading device. Generally, an eBook can be downloaded in five minutes or less ......................................................................................................................... .............. Browse by Genre Available eBOOK .............................................................................................................................. Art, Biography, Business, Chick Lit, Children's, Christian, Classics, Comics, Contemporary, CookBOOK, Manga, Memoir, Music, Mystery, Non Fiction, Paranormal, Philosophy, Poetry, Psychology, Religion, Romance, Science, Science Fiction, Self Help, Suspense, Spirituality, Sports, Thriller, Travel, Young Adult, Crime, EBOOK, Fantasy, Fiction, Graphic Novels, Historical Fiction, History, Horror, Humor And Comedy, ......................................................................................................................... ......................................................................................................................... .....BEST SELLER FOR EBOOK RECOMMEND............................................................. ......................................................................................................................... Blowout: Corrupted Democracy, Rogue State Russia, and the Richest, Most Destructive Industry on Earth,-- The Ride of a Lifetime: Lessons Learned from 15 Years as CEO of the Walt Disney Company,-- Call Sign Chaos: Learning to Lead,-- StrengthsFinder 2.0,-- Stillness Is the Key,-- She Said: Breaking the Sexual Harassment Story THE Helped Ignite a Movement,-- Atomic Habits: An Easy &amp; Proven Way to Build Good Habits &amp; Break Bad Ones,-- Everything Is Figureoutable,-- What It Takes: Lessons in the Pursuit of Excellence,-- Rich Dad Poor Dad: What the Rich Teach Their Kids About Money THE the Poor and Middle Class Do Not!,-- The Total Money Makeover: Classic Edition: A Proven Plan for Financial Fitness,-- Shut Up and Listen!: Hard Business Truths THE Will Help You Succeed, ......................................................................................................................... .........................................................................................................................
       Reply 
    Are you sure you want to  Yes  No
    Your message goes here
  • A professional Paper writing services can alleviate your stress in writing a successful paper and take the pressure off you to hand it in on time. Check out, please ⇒ www.WritePaper.info ⇐
       Reply 
    Are you sure you want to  Yes  No
    Your message goes here
  • Hi there! I just wanted to share a list of sites that helped me a lot during my studies: .................................................................................................................................... www.EssayWrite.best - Write an essay .................................................................................................................................... www.LitReview.xyz - Summary of books .................................................................................................................................... www.Coursework.best - Online coursework .................................................................................................................................... www.Dissertations.me - proquest dissertations .................................................................................................................................... www.ReMovie.club - Movies reviews .................................................................................................................................... www.WebSlides.vip - Best powerpoint presentations .................................................................................................................................... www.WritePaper.info - Write a research paper .................................................................................................................................... www.EddyHelp.com - Homework help online .................................................................................................................................... www.MyResumeHelp.net - Professional resume writing service .................................................................................................................................. www.HelpWriting.net - Help with writing any papers ......................................................................................................................................... Save so as not to lose
       Reply 
    Are you sure you want to  Yes  No
    Your message goes here
  • Hello! I have searched hard to find a reliable and best research paper writing service and finally i got a good option for my needs as HelpWriting.net
       Reply 
    Are you sure you want to  Yes  No
    Your message goes here

A Study on Market Share of Indian Detergent giant Surf Excel and Suggesting measures to regain lost market share

  1. 1. 0Project ReportOn“A Study on Market Share of Indian Detergent giant Surf Exceland Suggesting measures to regain lost market share”In The Partial Fulfillment of final projectOfMaster in Business Administration (MBA)ByRahul DongeRoll No: 118918SOM, NITWUnder the guidance ofNational Institute of Technology, Warangal-506004Dr. Francis SudhakarAssistant ProfessorSchool of ManagementNational Institute of Technology Warangal
  2. 2. 1ACKNOWLEDGEMENTSI wish to acknowledge my sincere gratitude to allpersons who whole-heartedly contributed their sincere support that helped me for thesuccessful completion of my project work.I take much pleasure to express my deep sense ofgratitude and thankfulness to the School Of Management, National Institute ofTechnology Warangal.My deepest thanks to Dr. Francis Sudhakar, theGuide of the project for guiding and correcting various documents of mine with attentionand care. He has taken pain to go through the project and make necessary correction asand when needed.I express my thanks to our Head of the departmentDr.M.R.REDDY for extending his support. I also extend my heartfelt thanks to my familyand well wishers.
  3. 3. 2CONTENTCONTENT ......................................................................................................................................2EXECUTIVE SUMMARY.............................................................................................................5STAGES 0, 1 and 2.........................................................................................................................6BACKGROUND.........................................................................................................................6PROBLEM DEFINITION ..........................................................................................................7APPROACH TO THE PROBLEM.............................................................................................7ANALYTICAL MODELS..........................................................................................................7RESEARCH MATRIX ...............................................................................................................9RESEARCH DESIGN ................................................................................................................9CONSUMER AND DEALER STUDY..................................................................................9DATA ANALYSIS PLAN........................................................................................................10STAGE 3.......................................................................................................................................12STEP 1: CLUSTERING VARIOUS ATTRIBUTES ...........................................................12STEP 2: ADDITIONAL INFORMATION NEEDED..........................................................14STRUCTURED QUESTIONNAIRES .....................................................................................14STAGE 4.......................................................................................................................................15OBJECTIVES ...........................................................................................................................15STRUCTURE OF THE QUESTIONNAIRES .........................................................................15PRETESTING...........................................................................................................................19ADMINISTERING THE QUESTIONNAIRE .........................................................................20DATA ANALYSIS PLAN............................................................................................................23Categorization of Consumers....................................................................................................23Demand Potential of Surf..........................................................................................................24Key product concepts and segmentation...................................................................................25STAGE 5 - DATA ANALYSIS AND CONCLUSIONS .............................................................26Demographic and psychographic segmentation........................................................................28Clustering based segmentation analysis....................................................................................32Retailer Questionnaire analysis.................................................................................................34Market share and sales calculations ..............................................................................................37
  4. 4. 3RECOMMENDATIONS ..............................................................................................................38LEARNINGS FROM THE PROJECT .........................................................................................39APPENDICES...............................................................................................................................40Exhibit I – Research Matrix ......................................................................................................40Exhibit II: Market share variation in the 2005-12 period..........................................................42Exhibit III - Depth interview responses ...................................................................................43Exhibit IV: Quantitative structured Consumer survey form .....................................................58Exhibit V: Quantitative structured Retail survey form .............................................................64Exhibit VI: Codebook for Consumer Questionnaire.................................................................67Exhibit VII: Codebook for Retailer Questionnaire ...................................................................72Exhibit VIII: Kruskel Wallis tests based on demographic data ................................................75Exhibit IX: K-means Cluster Analysis: Wash clothes, Current Bran, Variety of p...............80Exhibit X: K-means Cluster Analysis: Preferred sm, Currently pa, Willing to P, Ifcurrent........................................................................................................................................84SOURCES.....................................................................................................................................85
  5. 5. 4Table 1: SWOT analysis of the HUL laundry care division ...........................................................8Table 2: Buyer Stimulus-Response model , Source: Kotler, 2000 (KKKJ)....................................8Table 3: Consumer decision making process flow..........................................................................9Table 4: Consumer questionnaire design, purpose and the research category of eachquestion. ........................................................................................................................................15Table 5: Retailer questionnaire design, purpose and research category........................................18Table 6: Kruskal Wallis analysis of attributes with Age...............................................................29Table 7: %age statistics based on age for high relevance factors .................................................29Table 8: Kruskal Wallis analysis of attributes with Gender..........................................................30Table 9: %age distribution based on gender for high relevance factors .......................................30Table 10: Kruskal Wallis analysis of attributes with Geographic location...................................30Table 11:%age distribution on geographic location for high relevance factors............................31Table 12: K means Cluster based analysis ....................................................................................32LIST OF FIGURESFigure 1: diagram based on the responses from the depth interviews..........................................13Figure 2: Respondent breakup via Age groups .............................................................................21Figure 3: Respondents break up - % wise.....................................................................................21Figure 4: Respondent break up by gender.....................................................................................22Figure 5: Respondent breakup by geographic location.................................................................22Figure 6: A consumer buying behavior map.................................................................................24Figure 7: Number of respondents using various detergent brands................................................26Figure 8: The preference of medium of detergent.........................................................................27Figure 9: Preference of various promotional schemes..................................................................27Figure 10: Perceptual mapping of detergents based on consumer response.................................28Figure 11: No. of shops the brand was being sold (out of 15 responses)......................................34Figure 12: Percentage distribution of shop space for detergents...................................................35Figure 13: Percentage of space allocated to Surf of the total detergents space.............................35Figure 14: Value for money on a scale of 1-10 (10 is highest) by retailers..................................36Figure 15: Percentage distribution of different size packets being sold .......................................36
  6. 6. 5EXECUTIVE SUMMARYThis report contains stages II and III of the entire project. The second stage deals with thedevelopment of a complete research proposal. This includes the background, problemdefinition, approach to the problem, analytical models to understand the current situation,the research matrix, the research design and the data analysis plan. From analysis ofsecondary sources it has been observed that HUL has not been able to capitalize on thestrong brand positioning in the laundry care segment and losing market share to nationalcompetitors like P&G and other local players. With the help of a research matrix, aresearch design has been developed where a qualitative depth interview was conducted tounderstand the consumer preferences and look into the factors that HUL must focus on inorder to regain lost market share. With the guidance two structured questionnaires havebeen developed, one for the consumers and one for the retailers in order to get a holisticview of the current situation and the factors leading to declining market share of HULdetergent line Surf Excel. With the aid of advanced quantitative tools for demographicsegmentation analysis, cluster analysis and retailer-consumer comparison, the mainconclusions that can be drawn is that Surf has to drop its price, while reducing its productportfolio and promote aggressively the new portfolio by continuing the current theme ofadvertisements and encourage more retailer benefits.
  7. 7. 6STAGES 0, 1 and 2BACKGROUNDHindustan Unilever Ltd. (HUL) has been the market leader in various segments likedetergents, personal wash, laundry and ice-creams. Formerly known as Hindustan LevelLtd., it was formed by the merger of 3 Unilever subsidiaries in 1956. Unilever entered theIndian market as early as 1888 with the export of Sunlight soap. It set up its first Indiansubsidiary in 1931. The launch of block-buster products like Lifebuoy, Pears and Vimhelped HUL dominated the targeted markets for many decades. In order to grow into othermarkets such as tea and ice-creams, it bought out successful and promising companies.As of Nov 2012, it has lost its top position in 4 out of 10 categories. One of the key areaswhere HUL has found it difficult to maintain its market share is the detergents segment.From over 40% market share in 2008, it has been steadily going down, reaching a low of35% in June 2010. Various strategies like price reduction, brand mergers and promotionalschemes have been used to boost up the sales which have led the market share to increaseto 37.5% in the third quarter for 2012.In the same period P&G‟s market share increased to 16.5% up from 11.6% in the previousquarter. The role of small companies and unorganized players cannot be ignored as theyhave cumulative share of over 45%. HUL‟s focus has been on customers‟ wallet sharerather than volumes. Though the detergent segment has seen a small increase, the volumeshave been decreasing. This trend might not been an immediate worry since the currentprofit margins are high. But with the current trend continuing, margins are bound toshrink.Surf Excel has been the leading detergent brand for HUL since 1959 and the first FMCGdetergent. Currently there are 6 variants of this product namely (i) Quick Wash DetergentPowder, (ii) Blue detergent powder, (iii) Detergent Bar, (iv) Gentle wash, (v) Matic TopLoad and (vi) Quick Wash Detergent Powder. HUL has tried to cover the entire washingsegment by launching these variants. Surf Excel is positioned as Care Line (one stopsolution). It is available from 25gm sachets to 2kgs packs with an average profit margin of5%. A cost plus mark-up policy has been used to price Surf Excel.
  8. 8. 7PROBLEM DEFINITIONManagement Decision ProblemHow should surf excel recover HUL‟s lost market share in the laundry care market?Market Research ProblemBroad Statement: To determine the impact of changes in the product portfolio, pricing andpositioning of Surf Excel on sales, profits and market share at various levels of thechanges.APPROACH TO THE PROBLEMSurf Excel has been the leading premium laundry care brand in India for many years now.The target segment has been the housewives and young independent people. An attempt tobuild a one stop solution has been made. Since laundry care is a highly fragmented market,with many small regional players eating into the market share of the large national brands.In order to understand this complex market where certain small changes have led tosignificant increase in sales while some major innovations have failed to attract muchattention, we would focus our interviews such that an understanding as to why Surf Excelhas not been able to capitalize on its various strengths and what can HUL do to set thingsin the right direction.Statistics by Euromonitor (http://www.euromonitor.com) show fractured market andvariation over the last eight years. There has been a drop of close to 3% in the Surf marketshare since 2008 [Exhibit 2]. Other secondary sources also indicate a similar trend.ANALYTICAL MODELSBefore the research design is formulated, it is essential to understand the manufacturer andcustomer behavior. We have used the stimulus response model. While price may be one ofthe major criteria for both buying and brand positioning, there are other factors such asmarketing, packaging and promotional offers. A SWOT analysis of HUL laundry caredivision has been done to identify key pointers to further guide the research design.
  9. 9. 8Table 1: SWOT analysis of the HUL laundry care divisionSource: http://www.scribd.com/doc/9823405/SWOT-Analysis-of-the-Detergent-Powder-Surf-ExcelFrom the S-R model shown in table 2 we can create a flow of questions starting with the 4Ps of marketing stimuli and other stimuli which help identify their impact on the buyer‟scharacteristics and the decision process of buying, which together comprise of the Buyer‟sblack box. Once the black box has been studied, we get a significant insight into thebuyer‟s responses in making choice of brand and product, timing of purchase etc. Hence itis important to focus on buyers as well as sellers in order to understand the final outcomeof the concept under study.Table 2: Buyer Stimulus-Response model, Source: Kotler, 2000 (KKKJ)STRENGTHS1. Strong brand image2. Price quantity and variation3. Constant innovation4. Reach of products5. Stong marketing departmentWEAKNESSES1. High priced products2. Relatively easily imitable products3. Extremely large variety in productrange causing confusion in buyers.OPPORTUNITIES1. Increasing demand for premiumproducts2. Economies of scale due to growingpopulation3. Changing lifestyleTHREATS1. Large number of local players2. Increase in production and labourcosts3. P&Gs growing market share overthe last 4 years.Marketing OtherStimuli StimuliProduct EconomicPrice TechnologicalPlace PoliticalPromotion CulturalBuyer‟s Black boxBuyer Buyercharacter- decisionistics processBuyer‟sresponsesProduct choiceBrand choicePurchase timingPurchase amount
  10. 10. 9A further analysis which shows the decision process of the customer is depicted in Table3. Factors like price, product packaging, advertisements and promotional schemesdetermine the recall factor of a brand and the likelihood of purchase.Table 3: Consumer decision making process flowRESEARCH MATRIXThe research matrix shows a sequential flow of data starting which is built on themanagement decision problem. The matrix is broken down into the marketing decisionproblems which are used to develop further marketing questions to elicit the desiredinformation. A detailed Research Matrix is given in Exhibit 1. The Research Design isdeveloped below.RESEARCH DESIGNThe initial data collected would be using depth interviews (DI). This approach has beenadopted to get a holistic view of the opinions of people with diverse background.The following details give more light on the research approach:CONSUMER AND DEALER STUDYKind of information to be obtained – An in-depth interrogation on what arethe strengths and drawbacks of the product. Based on the qualitative responsesobtained in the first round of interviews, an objective questionnaire is to bedeveloped to give a clear understanding of the current brand perception and itsdrawbacks and scope for improvement.Method of administering questions – The qualitative questionnaire will beconducted personally or via telephone so as to record real time responses andask pertinent questions based on the responses. The objective (structured)questionnaire will be administered electronically and on paper in the form ofsurvey.Scaling techniques – A combination of scaling techniques would be used inorder to develop an objective research analysis. These would includecomparative scales such as nominal, ordinal and interval scales. NonAwarenessInterest UnderstandingAttitude PurchaseRepeatPurchase
  11. 11. 10comparative scales used would be Likert scale and Semantic Differential scale.Validity and reliability tests would be done based on the results of differentscales.Nature of questionnaire – The unstructured part would typically run for 30minutes, where detailed responses are expected and questions are designed toelicit the same. Each question has a typical answer span of around 1 minute.The structured questionnaire contains around 30 questions with the responsetime expected to be 10 minutes. The retailers will be given a structured surveyof 10-15 questions, total response time being less than 10 minutes per survey.Sampling plan and sample size – The unstructured questionnaire will beadministered to 6 people and the structured questionnaire to 50 people. Peoplewith diverse backgrounds, regions and different walks of life would be selectedas Surf excel as a brand is trying to be a one stop solution to all washing needs.10 retailers will be given a separate structured questionnaire.DATA ANALYSIS PLANUnstructured QuestionnaireThis was taken for the consumers only. The data will be primarily analyzed usinglanguage processing. First, a comprehensive list of the key attributes will be filtered fromthe responses. After generating a list of attributes, key words from the response will bemapped together to form clusters and sub clusters. The entire mapping, known as theLanguage Processing diagram will be thus generated. This would help us understand themain focus areas that need to be worked on to improve the sales of Surf as well help us inidentifying the key aspects of improvement in each of the focus areas, as well as identifythe relevant target segment, designing the problem statement more accurately and gainadditional insights into the research that is needed.Structured QuestionnaireFor structured questionnaire, statistical tools like Frequency Distribution, HypothesisTesting and Cross Tabulation would be used. Frequency distribution will help in findingthe number of people and the proportion that are interested in Surf Excel. Hypothesis
  12. 12. 11testing would help in identifying whether the values or proportions or percentages foundvia Frequency Distribution are statistically significant or not. In addition, tests like theChi-square test, Phi Distribution test, F-Distribution test etc can also be used for Cross-tabulation, i.e., knowing the linkage or relationship of one variable with other variables.This may help in establishing the accuracy of our predictions for demand of merchandise.
  13. 13. 12STAGE 3The objectives of this stage are –1) Assess the current brand perception and positioning of Surf Excel2) Impact of price changes on demand3) Bring out any attributes that are crucial for the brand‟s successSTEP 1: CLUSTERING VARIOUS ATTRIBUTESThe detailed in-depth interviews are given in Exhibit 3(a) to 3(f). The purpose of thisunstructured qualitative approach was to extract various attributes and group them inobvious clusters to generate product concepts, concepts which must be focused on byHUL in order to regain their lost market share and reach a more commanding position inthe laundry care market.Key product attributes have been identified below.1) Surf excel is a high quality brand2) Surf excel can improve its image by reducing the price3) I am loyal to surf excel4) Surf excel is the image of reliability and fights stains clean well5) I would like a one stop solution for all my washing needs6) I am not as willing to switch to another brand even though they may havepromotions7) I would like to hear about my ideal detergent through television8) The ideal detergent should be fragrant and fresh to smell9) I wish to take special care of branded and more expensive clothes.10) I take more care of woolens as compared to summer wear.11) Ideally I would wash with care and caution using a good detergent.12) Always, I grew up watching this brand (surf) - it has always been used by myfamily13) I guess, it was do with the price - I found Surf pretty expensive14) Powder is the preferred medium of washing clothes
  14. 14. 1315) Gentle on clothes, no color fading, good to skin, work equally well in washingmachine16) I buy detergent in Kirana stores.17) Promotion from other brands would not affect me since I am quite loyal to surfexcel. However I would welcome any promotion by surf excel.18) I know they have 2 -3 different products - but am not exactly sure what they are19) Just know about normal surf excel20) If new features appear on the advertisement, then will try to use it. Identify withthe ad promising good stain removal and whitening.Diagram follows from grouping of these product concepts. Three major groups havebeen identified under the following headings (in particular order)1) Brand perceptions – Though there is a strong local presence in this highlyfragmented market, people would prefer buying the more well known brands ifpriced competitively.2) Communication – Respondents were of the opinion that clear communication ofthe entire product range must be there so that they are aware of their presence.Communication, say ads must innovative and something that they can relate to.3) Quality of detergent – factors like fragrance, lather and color are important inmaking the decision.Figure 1: diagram based on the responses from the depth interviews.Surf excel is an ideal detergent , which can improve market share by reducing its price andmaking its product range more visibleI am not aswilling toswitch toanother brandeven thoughthey may havepromotionsSurf excel isthe image ofreliability andfights stains/clean wellI am loyal to surfexcelSurf excel canimprove itsimage byreducing thepriceSurf excel is ahigh qualitybrandI would like tohear about myideal detergentthroughtelevisionI would like aone stopsolution for allmy washingneedsThe idealdetergentshould befrangrant andfresh to smell,
  15. 15. 14STEP 2: ADDITIONAL INFORMATION NEEDEDInformation from the supplier side is also very essential in understanding the markettrends. Information regarding the sales and distribution network, market penetration andthe relative presence that Surf gets over other brands in departmental stores and supermarkets needs to be collected. A structured survey will be used to get information in thisregard.Also the demographic perceptions will need to be factored while carrying out the analysis.Nagpur is a city with a population of 2 million, roughly translating to 0.7 millionhouseholds. There are 919 females to every 1000 males with a cumulative literacy rate of79.8%.With the completion and analysis of the diagram, a preliminary structured questionnairehas been developed.STRUCTURED QUESTIONNAIRESWith the completion of the depth interview and framing of the diagram, we are now in aposition to develop a structured quantitative questionnaire. A preliminary attempt has beenmade to develop a survey for both consumers and retailers so as to identify where allimprovements can be made. The consumer survey would be given to people from diversebackgrounds as well as from different parts of India. This would ensure a more objectiveanalysis of the report. The retailer survey would be conducted in Kirana stores acrossNagpur so not to limit to the trends of one particular locality. Exhibit IV contains theconsumer survey form while Exhibit V contains the retailer survey form. Both are in thepreliminary stage and need further refinement.
  16. 16. 15STAGE 4OBJECTIVESInstrument preparationPre testData collection andSample analysisSTRUCTURE OF THE QUESTIONNAIRESWith the understanding and insights obtained through the qualitative questionnaire and itsanalysis, we developed a preliminary structured questionnaire. This was done in twostagesi. Consumer survey – To understand the trends and preferences of people fromvarious backgroundsii. Retailer survey – This was conducted as covering even one store would help usget an aggregated data of a lot of consumers. Our survey was restricted to Nagpurcity. It gave us an understanding to how the preferences change with locality andthe nature of the store.In the following sub section, we have discussed both the questionnaires in terms of thepurpose and the broad categories to which each of these questions fall. Through thisapproach, we were able to devise a balanced questionnaire which aimed to cover allaspects of consumer behavior.The consumer questionnaire floated consisted of 25 questions. The questionnaire helpsaddress 4 main issues: - Segmentation, Attributes, Brand marketing and Price elasticity.Table 4: Consumer questionnaire design, purpose and the research category of eachquestion.SerialNo.Question Purpose Category1 How do you wash your clothes? General perception of qualityis obtainedSegmentation
  17. 17. 162 What is the current brand ofdetergent you are using?Identifying the current users SegmentationDemand3 Which detergents have youused in the past?Identifying market potential SegmentationDemandCompetitoranalysis4 Which product variety of Surfwould you like to use?Nature of the product DemandAttributes5 What kind of smell would youlike in your detergent?Features of the product AttributesDemand6 What packet sizes of detergentsdo you generally use?Number of SKUs DemandAttributes7 How much you are currentlypaying for ½ Kg pack ofwashing detergent?Price elasticity andpositioning of detergents.Develop pricing strategy.Price elasticity8 How much you are willing topay for ½ Kg pack of washingdetergent?Upper price limit for the bestquality detergent. Developpricing strategy.Price elasticity9 Which following packagingmediums would you like tohave for your most commonlybought quantity of powder?Aesthetics, presentation andeasy of portability andstoring of productAttributes10 In a detergent could you pleaseindicate key featuresUnderstand the key featuresas perceived by consumersAttributes11 Why do you use the currentbrand?Understanding the marketmaturity andCompetitiveanalysis12 If your brand is not available atthe store where you usuallymake purchases, most probablyBrand loyalty, preference ofconsumer and productperceptionSegmentation
  18. 18. 17what will be your response?13 What is your most preferredpromotional scheme?Which is the most preferredpromotional schemeBrand marketing14 Which brand has the mostinfluential ads?To understand if any changein ad theme is required or notBrand marketing15 Through which medium ofpromotion you are more likelyinfluenced?The best way to reach out toconsumersBrand marketing16 Does your consumption ofwashing powder varyseasonally?Nature of powder used Seasonality17 How loyal are you to yourcurrent brand of detergent?Direct question on brandloyalty. To checkconsistency with Q16Segmentation18 Please choose the mostappropriate option for the basicdetergent qualityTo understand if a focusedproduct is preferred or ageneric oneAttributesSegmentation19 Do technological innovations indetergents influence yourdecision to buy the detergent?The influence of R&D onbuying behaviorAttributesBrand marketing20 If Yes, then which detergentbrand to you find to be the mosttechnologically advancedQuality and performance ofbrandBrand marketing21 Name Demographic data onconsumer segmentationSegmentation22 Age Demographic data onconsumer segmentationSegmentation23 Occupation Demographic data onconsumer segmentationSegmentation
  19. 19. 1824 Which part of the country doyou originally belong to?Demographic data onconsumer segmentationSegmentation25 What is you education level? Demographic data onconsumer segmentationSegmentationThe retailers‟ survey also attempts to address issues similar to the above survey, but at amore holistic and aggregated level.Table 5: Retailer questionnaire design, purpose and research categorySerialNo.Question Purpose1 What is the frequency of detergent orders? Understanding ordering characteristics2 What are the brands that you order? Understanding ordering characteristics3 What is the most selling brand? The most preferred brand sold by thestore4 How often does the Surf salesman visit yourshop?To check consistency with Q15 On a scale of 0 to 10 (0 being very poor and 10being very good) please rate the quality ofservice provided to you by HULUnderstand the service qualityperceived by the retailers6 On a scale of 0 to 10 (0 being very poor and 10being very good) please rate the promptness ofdeliveryTo dig deeper into Q57 On a scale of 0 to 10 (0 being very poor and 10being very good) please rate the incentiveschemes provided by HUL for SurfAnother depth question of Q5. Q6 andQ7 together would be used to see ifsum of parts equals the whole8 What types of detergents give more profitmargins?The more preferred type of detergentof the retailer9 Which is the brand that offers maximumoffers? (Price discounts, extra quantity etc.)To know which brand in the market isbeing aggressive in its promotions
  20. 20. 1910 How much Shop space is allocated todetergents?The importance of11 What proportion of the allocated space isallotted to Surf?The preference of surf over otherdetergents12 What brand according to you rates highest interms of quality?This will depict how the salesmen ofdifferent brands have been able topromote their products13 Which brand according to you rates highestwhen it comes to value for money?how the salesmen of different brandshave been able to promote theirproducts14 Are there any seasonal variations in demandfor detergent?To understand if there is anyseasonality factor in the detergentmarket15 If yes, then how high/low are the sales of Surfin summer as compared to winter?To know the extent of the seasonality16 What is the most frequently purchased quantityof powder detergents?Most commonly sold detergent packsize17 Name of store Demographic information18 Location Demographic informationPRETESTINGThe consumer questionnaire was administered to 5 people and retailers questionnaire totwo retailers. The objective of the pretesting was to judge the following:1) Ease of completion of the survey2) Clarity and lucidity of language3) Clarity of the context of which the survey is being filled up
  21. 21. 20The following are the outcomes of the pre-testingConsumers‟ Questionnaire Language of Q9 is not clear. It was rephrased to make it grammatically right Q10 is very subjective and needs to be broken down ask people to rate key featuresidentified in the depth interview. This was broken down into 5 sub questionsasking users to choose a particular value in a range. Gender and marital status were to be added to get a more detailed demographicinformationThe survey updated questionnaire can be found as Exhibit IV.Retailers‟ Questionnaire Name of the store did not hold much significance, and was hence removed. The average quantity of detergents sold by the storeThe final structured questionnaire is shown in Exhibit V.ADMINISTERING THE QUESTIONNAIREThe consumer questionnaire was floated as an online survey which was individuallymailed to all the respondents. To capture as diversified people as possible, it was sent topeople outside Nagpur, basically people with diversified demographic details.A total of 60 responses were obtained out of with 10 were not very usable and they werediscarded. Hence we have performed our analysis based on 50 consumer responses.The retailer questionnaire was administered personally by going to their shops. A total of15 unique responses were recorded, with all of them usable. The retailers belonged todifferent localities in Nagpur.The breakup of the respondents based on various demographic information is given in thebelow figures.
  22. 22. 21Figure 2: Respondent breakup via Age groupsFigure 3: Respondents break up - % wise44%28%28%Respondent breakup by Age<25 years25-35 years>35 yearsConsumers -77%Retailers -23%Respondent break up
  23. 23. 22Figure 4: Respondent break up by genderFigure 5: Respondent breakup by geographic location60%40%Break up by GenderMalesFemales32%24%34%10%Respondent breakup by Geographic locationNorthSouthWestEast
  24. 24. 23DATA ANALYSIS PLANWe now revisit the data analysis plan mentioned in the Stage 2 of the report to refine itbased on the data available with us.Categorization of Consumersa) Exploring Segments: Based on the category that we have put each of thequestions in the structured questionnaire, we try to explore some of thesegmentation possibilities based on the demographic information such as age,gender, geographic location etc. We will employ Kruskal Wallis test to see ifvariable means across segments are consistent or not. The variables to be takenwill be from questions 10, since they are ordinal data, and this is one of the bestmethods to perform a non-parametric test.b) Clustering of Attributes: This method will be used to cross- verify the resultsobtained by Kruskal Wallis test. Any inconsistency in the results of the twomethods could reveal some insights into the differences and also provide scope forfurther refinement of the data analysis plan.c) Correlation between consumer and retailer information: We would also like tocorrelate the results obtained by analysis of the two data to check consistency ofresults and the possible causes for differences that have arisen.
  25. 25. 24Demand Potential of SurfThe diagram below shows the consumer buying behavior.There are broadly two categories:(i) People sure about what to buy(ii) People who are unsure of what to buyThe diagram along with the data from the survey would explain some characteristics.Figure 6: A consumer buying behavior mapAre you sure about thedetergent brand you arebuying?Is Surf youpreferredproduct?What do you askfor in a store abouta detergent?What if the qualityyou are looking foris not there?YesNoAnydetergentQualitycentricVery loyalCustomer MarketPotentialAvailability ofright mix matters –low loyaltycustomersYesNoPotentially loyalcustomers/marketpotential Low loyaltycustomersLooksomewhereelseBuy anythingavailable
  26. 26. 25The above figure gives us an understanding of the buying behavior and the target segmentwe need to focus on. From the above analysis we need to primarily target people who havea clear idea about the quality they want but are not too brand centric.Further analysis in the following sections would reveal more quantitative data that wouldbe coupled with this figure to generate suitable conclusions.Key product concepts and segmentationa) Cross Tabulation: We carry out cross tabulation of questions belonging to thesame categories which would help understand the differentiating factors andqualities required in a product.Cross tabulation of responses to similar questions from consumer and retailersurvey will be created to obtain a logically consistent data. The questions areprimarily used to determine the product quality and the pricing required to makeSurf successful.b) Frequency distribution: this would help gauge the extent to which a particularresponse or buying behavior is prevalent among the consumers. This would alsoreveal the quantity of sales actually occurring from the retailer‟s point of view andthe benefits that the retailers receive for promoting that product.c) Choosing the target segment: Based on the demographic variations to responsesand the buying behavior, a suitable target segment and suitable targeting plans forthe same would be developed.
  27. 27. 26STAGE 5 - DATA ANALYSIS AND CONCLUSIONSThe data analysis would begin with the frequency distribution of responses based onvarious categories such as demographic segmentation, attributes and demand. Thispreliminary data analysis would help reveal in some cases, the highly preferred choice ofone group as compared to the other groups.Figure 7: Number of respondents using various detergent brands0510152025Surf Tide Wheel OthersCurrent Detergent Usage05101520253035Soap cakes Powder LiquidMedium of detergent
  28. 28. 27Figure 8: The preference of medium of detergentFigure 9: Preference of various promotional schemesSome other important trends through scanning of consolidated surveys:Current Surf users Nearly none of the current Surf users are from South India -2 out of 22respondents People are generally loyal to their brand – 20 out of 22 respondents Most of the current Surf users are below the age of 25 – 18 out of 22 respondentsCurrent Non-Surf users People are sensitive to prices and buy detergents priced between Rs.30 and Rs.50 –all 28 respondents Most of them use the current brand because it is a force of habit Majority of the respondents are from either South or North India0510152025Discounts Extra qty. at same price Bundling of otherproductsNo schemesPreferred Promotion Method
  29. 29. 28Figure 10: Perceptual mapping of detergents based on consumer responseFigure 10 shows the perceptual mapping of various leading brands present in India. Surfleads the pack both in terms of price and quality.Demographic and psychographic segmentationWe first perform non parametric Kruskal Wallis tests across the following segmentations:a) Age: We tested age with attributes described in Q10 (which cover key productfeatures) to determine if the trends are same across all the clusters or not. The levelof significance was calculated with the null hypothesis being that the responsesdepend on the age. Exhibit VIII shows the results of the statistics.b) Gender: We tested gender with attributes described in Q10 (which cover keyproduct features) to determine if the trends are same across all the clusters or not.The level of significance was calculated with the null hypothesis being that theresponses depend on the age. Exhibit VIII shows the results of the statistics.
  30. 30. 29c) Geographic location: We tested the geographic location with attributes describedin Q10 (which cover key product features) to determine if the trends are sameacross all the clusters or not. The level of significance was calculated with the nullhypothesis being that the responses depend on the age. Exhibit VIII shows theresults of the statistics.The results of the analyses are as follows:There are some attributes that show a definitive variation with the demographicsegmentations. This is based on the „P‟ values obtained after adjusting for the ties(redundant responses). The following tables summarize the observations based on theKruskal Wallis analysis.Attribute CorrelationRemoves tough stains Good correlationGentle on hands No relationSmells Fresh Good correlationColor Good correlationPrice Average correlationTable 6: Kruskal Wallis analysis of attributes with AgeAGE <25 years(44%)25-35 years(28%)>35 years(28%)Removes toughstains95.4 % have highpreference85.7% have low orneutral preference100% have highpreferenceSmells Fresh 81.8% have highpreference100% have low orneutral preference100% have highpreferenceColor 81.8% have low orneutral preference85.7% have low orneutral preference85.7% have low orneutral preferenceLow Price 78% have highpreference100% have highpreference50% have low orneutral preferenceTable 7: %age statistics based on age for high relevance factors
  31. 31. 30Attribute CorrelationRemoves tough stains High correlationGentle on hands Small relationSmells Fresh High correlationColor High correlationPrice High correlationTable 8: Kruskal Wallis analysis of attributes with GenderGENDER Male(46%)Female(54%)Removes tough stains 73% have low orneutral preference95.4 % have highpreferenceSmells Fresh 81.8% have low orneutral preference91.4% have highpreferenceColor 81.8% have low orneutral preference85% have highpreferenceLow Price 75% have highpreference86.3% have highpreferenceTable 9: %age distribution based on gender for high relevance factorsAttribute CorrelationRemoves tough stains Average correlationGentle on hands Average relationSmells Fresh Small correlationColor High correlationPrice High correlationTable 10: Kruskal Wallis analysis of attributes with Geographic location
  32. 32. 31GEOGRAPHICLOCATIONNorth(32%)South(24%)East(10%)West(34%)Smells Fresh 62.5% havehigh preference64% have highpreference100% havehigh preference64.7% havehighpreferenceColor 70% have lowor neutralpreference85.7% have lowor neutralpreference85.7% havelow or neutralpreference94.11% havelow or neutralpreferenceLow Price 87.5% havehigh preference67% have highpreference50% have lowor neutralpreference58.9% % havehighpreferenceTable 11:%age distribution on geographic location for high relevance factors
  33. 33. 32Clustering based segmentation analysisWe would now do a cluster based segmentation to validate and compare the resultsobtained by the demographic based segmentation.We would be using the K-means clustering to generate 3 main clusters and study thebehavioral pattern of each cluster. Exhibits IX and X have detailed computational results.The summary of the outputs is that we have come up with 3 main clusters with thefollowing characteristics:-Cluster 1 Cluster 2 Cluster 3Number 12 22 17Percentage people 24 % 43 % 33%Preferred Smell Regular aroma Flower scented No aromaPrice sensitivity Not price sensitive Most price sensitive Fairly pricesensitiveWillingness toswitchLow High HighPromotions Not affected Influenced InfluencedInnovation Important Important Not importantLoyalists Highly PricesensitiveValue for moneyTable 12: K means Cluster based analysisCluster 1 This cluster contains those people who are extremely loyal to a brand. They are not very sensitive to price changes. While it is difficult to change their mindset to buy another brand, factors likeinnovation and no-frills is the key to them being loyal. A very small number of respondents out of this cluster said they were affected bypromotions. By and large, there is not much influence on them. Most of the respondents belonging to this category chose Surf as their currentbrand.
  34. 34. 33Cluster 2 This is where the bulk of the respondents belonged to. A highly price sensitivesegment, a lot of factors account to them buying a particular brand of detergent The preferred smell is flower scented. This has been observed in Ariel and Tide,while Surf does not offer this. They are highly willing to switch, but technological innovations and ad-promotionsplay a key role in them buying a particular brand While this segment found Surf to have very influential ads and also a majority ofthem found the Surf to be technologically advanced and superior, the price factorand smell outweighed their benefits. Majority of the respondents did not choose Surf as their current brand.Cluster 3The second largest cluster, it contains those people who look for products having a goodvalue for money. This group is fairly sensitive to price, but the willingness to switch is high. While they are influenced by promotions, technological advancements do notaffect their buying decisions. This current brand response of this group was equally divided.A cross reference with the Kruskal Wallis results shows that price sensitivity is similar inboth the analyses (around 75% are sensitive). A look up on the fields having low pricesensitivity and more stress on washing quality showed Surf users (current) as a vastmajority. This is in parallel with the characteristics of the “Loyalists” obtained from the Kmean clustering, indicating a further consistency between the two methods.
  35. 35. 34Retailer Questionnaire analysisThe following are the graphs from the survey of retailers. There is incentive incompatibility for the retailers through the salesmen channelo Even though the salesmen are regular in their visit and prompt in theirdelivery, the discounts and promotional schemes offered to the retailers isthe least for Surf.o The profit margins are less as compared to other detergents. Hence theincentive to push Surf is lowo There is cannibalization by Wheel to an extent, since a lot of promotionalschemes are offered with it. While many consumers responded by saying that there was a difference indetergent consumption based on the season, none of the retailers found this to betrue. Surf rates very high in terms of value for money when the quality of the product isin questionFigures 11 to 15 are graphs showing some statistics of the retailers‟ survey.Figure 11: No. of shops the brand was being sold (out of 15 responses)0246810121416Surf Wheel Tide Ariel Ghari
  36. 36. 35Figure 12: Percentage distribution of shop space for detergentsFigure 13: Percentage of space allocated to Surf of the total detergents space0%10%20%30%40%50%60%70%1%-3% 3%-5%0%10%20%30%40%50%60%<10 % 10 to 20% 20 to 30%
  37. 37. 36Figure 14: Value for money on a scale of 1-10 (10 is highest) by retailersFigure 15: Percentage distribution of different size packets being soldCorrelating the data with the consumer survey, we found that the problems are similar insome cases and interdependent in others. Incentive incompatibility leads to lower sales pershop, and higher prices with low margins discourages both consumers and retailers frombuying it. 500gm packs are most preferred as well as sold in shops; hence they must bepromoted the most.01234567Surf Wheel Tide0.0%10.0%20.0%30.0%40.0%50.0%60.0%Sachets 500 gm 1 kgAxisTitleAxis Title
  38. 38. 37Market share and sales calculationsCurrently, Surf enjoys an average of 20% shop space available for all detergents. Thecurrent price of Surf Excel Stain remover is Rs 72 per 0.5 kgs. Tide costs Rs. 43 for thesame quantity. Ariel, its closest competitor in terms of price and quality is around 10%cheaper. Currently Surf has around 20% market share.The current detergent market is valued at Rs. 9000 crores. Thus Surf earns revenue of Rs.1800 crores in sales. In order to boost this number, say there is a 5% drop in price(including a 2.5% discount to retailers). From the structured questionnaires, 22.5% of thenon users are willing to use Surf for a drop in prices. This means around 17% of the totalmarket share. There would be incentive for the retailers to promote Surf as well owning togreater profit margins. Taking a conservative 10% increase in its consumers (or anincrease of 2% in market share), total revenue from sales is Rs. 1881 crores.The operating profits on the other hand will drop from Rs. 540 crores to Rs. 495 crores (at70% expenses before interest and tax).Thus a conservative numerical work indicates that even a 5% drop in prices, whichincludes incentives for retailers as well, will significantly boost the sales and the marketshare of Surf. But this is at the cost of profits. In a fragmented and a highly mature marketlike this one with 98% penetration, it becomes very difficult to induce change, and somecompromises are essential to achieve the set targets.
  39. 39. 38RECOMMENDATIONSMost of cluster 1 respondents are Surf users. Cluster 2 and 3 contained respondents mostlybuying other brands of detergents. As mentioned before, the current marketing strategy isto place Surf in a premium segment. While the brand as a whole tried to provide a one stopsolution to its consumers, a total of 6 sub-brands make it difficult for consumers to choose.Despite being the market leader, the current strategy has led to a gradual downfall inmarket share, with brands from rival firms gaining ground.Below are our recommendations which we felt most pertinent in order to regain the lostmarket share and gain more ground than ever before:-1) Product portfolio: While the more loyal consumers of Surf preferred a separatedetergent for each type of washing need, most of the consumers felt that a one-stopsolution within the product is more preferable. The retailers‟ survey revealed thatvery few actually hold stock of more than 3 products of the Surf brand. Theawareness drops even further when we interviewed the consumers. Hence, a morestreamlined approach by restricting products to 3 must be taken in order to ensurethere is more understanding and acceptability by all consumers.2) Pricing: Surf is currently perceived as a high price detergent. The perceptual mapshowed that while it rates highly in quality, it leads the pack in terms of price aswell. This should be reduced, as a majority of the consumers (mostly Cluster 2 andCluster 3 respondents) are price sensitive and are not using Surf, the primaryreason being the price.3) Positioning: Based on the responses, we find that Surf is regarded as a top quality,premium brand. This positioning should be maintained, but priced such that itshould be treated as a premium brand available at a reasonable price. The currentinnovative ad campaign theme must continue as most users perceive it to have oneof the best impacts.4) Incentives: More incentives need to be given to the retailers to promote theproduct. Incentives like additional discounts or bonus coupons to retailers willencourage them to not only allocate more shop space, but also promote them overother brands.
  40. 40. 39LEARNINGS FROM THE PROJECTThe objective of the project was to explore and interact with the real world people andanalyze a situation to have some potentially real impact. It was also guided to develop asense of methodical and quantitative approach to marketing problems and develop a keensense of consumer preferences.Narrowing down on the management decision problem involved focusing on how best tocapture the market share. Once it was decided that an existing brand is to be promoted forthe purpose, the flagship brand of HUL was chosen to lead the way. This gave anopportunity to reverse the downward market trends that Surf has seen in the last few years.Exploratory depth interviews were conducted to get some key insights to consumerbehavior and choices. Once sufficient data was collected, an LP diagram was constructedwhich helped us in picking up some key words and concepts. These were then used todevelop a structured objective questionnaire which was administered to both consumersand retailers. This gave us a holistic view of the current situation.Asking retailers served one another purpose. We were not able to cover the local peoplesince most of them refused to fill in the surveys. So, we targeted those retail shops wherethe local and poor people generally buy. This way, we were able to get aggregatedinformation from these places.A rigorous quantitative analysis of the questionnaire led a logical and a coherentconclusion which catered to the management decision problem as well the marketingresearch problem.
  41. 41. 40APPENDICESExhibit I – Research MatrixResearchProblemResearchQuestionsInformation needed Source ofInformationAnalysis PlanWhat are thecriterions thatthe customersegment uses tobuy a detergent?Where do yougenerally shop forclothes? Are thereanyspecific/brandsyou purchase?The quality of clothesgenerally used.Primary –depthinterviewThe dataobtained throughprimary researchwill be usedHow do you carefor your clothes?The extent to whichthe clothes are takencare ofPrimary –depthinterviewThe dataobtained throughprimary researchwill be usedWhat is thefeeling that youwant whilewashing clothesTo understand thelevel of care that therespondent is willingto take and the extentto which he wants hisclothes to be cleanand the kind offeeling andconfidence thedetergent givesPrimary –depthinterviewThe dataobtained throughprimary researchwill be usedWhat is thesignificance ofclean and wellmaintainedclothesTo understand howthe detergent works interms of strength andharshness. This alsoshould give a relationbetween the priceelasticity and quality.Primary –depthinterviewThe dataobtained throughprimary researchwill be usedHow does pricepay a role inselecting yourdetergentThis gives a directrelation with the pricebeing paid with thequality of care of theclothes takenPrimary –quantitativeinterviewThe dataobtained throughprimary researchwill be usedHow to increasethe switching ofcustomers fromother brands toHLLIf certain brandshave promotionshow willing areyou to switch tothe brand?This gives anindication of thesensitivity ofcustomers andwhether promotionmay increase the salesPrimary-DepthinterviewThe dataobtained throughprimary researchwill be used
  42. 42. 41How much doyou relate withsurf exceladvertisement?This gives anindication of scope ofimprovement ofadvertisements toincrease the decibellevel and quality ofthe ads.Primary-DepthInterviewThe dataobtained throughprimary researchwill be usedHow to improvethe image of SurfExcel and Rin?This gives a feedbackfrom the customersthemselves on theirperception of theimage and ways toimprove according tothem.Primary-DepthInterviewThe dataobtained throughprimary researchwill be usedHow would youlike to hear aboutthe detergent?This gives thepossible medium ofcommunications onwhich the customerrelies?Primary-DepthInterviewThe dataobtained throughprimary researchwill be usedWhat range ofHUL laundry careproducts are youaware of?To gauge the level ofthe awareness to theproduct portfolio ofHLL in the detergentmarket.Primary-DepthInterviewThe dataobtained throughprimary researchwill be usedTo understandthe impact oftechnology andnew innovationson the customerpurchasingdecision.How do youperceive the newtechnology in themarket?This gives anindication of customerawareness about thenew technology in themarket and theireffect on thepurchasing decision.Primary-DepthInterviewThe dataobtained throughprimary researchwill be usedShould thedetergent be a onestop solution forall the needs?It illustrates thereaction of thecustomer to a newpossible product.The dataobtained throughprimary researchwill be usedRole of salesdepartment onthe penetrationin the marketand storepresenceHow effective isthe sales force inreaching themarket andmaximizing shopspace visibility.How happy are thedealers and retailerswith the salesdepartment anddistribution network.Primary –quantitativesurveyThe dataobtained throughprimary andsecondaryresearch will beused
  43. 43. 42Exhibit II: Market share variation in the 2005-12 periodProduct Company 2005 2006 2007 2008 2009 2010 2011 2012Surf Unilever Group 22.8 22.6 21.2 21.1 20.4 20.7 20.1 19.9Wheel Unilever Group 17.8 19.4 19.9 19.1 19.3 19.4 19.7 20.2Nirma Nirma Ltd 14.6 13.6 13.5 13.8 13.9 13.8 12.9 12.1Ghari Ghari Industries Pvt Ltd 10.6 10.7 10.9 11.2 11.5 11.9 12.1 12.3Ariel Procter & Gamble Co, The 5.8 5.1 4.7 3.7 3.2 3.2 3.2 3.2Ujala Supreme Jyothy Laboratories Ltd 2.8 2.9 3.1 3.2 3.3 3.4 3.5 3.1Fena Fena Ltd 2.5 2.6 3.5 2.7 2.7 2.6 2.7 2.9Henko Henkel KGaA 2.1 2 1.8 1.7 1.6 1.6 1.8 1.9Nima Nirma Ltd 2 2 2.1 1.9 1.5 1.5 1.3 1Sunlight Unilever Group 1.5 1.5 1.1 0.5 0.5 0.5 0.6 0.7Robin Reckitt Benckiser Plc 1 1.1 1 1.1 1 1 1 0.9Tide Procter & Gamble Co, The 0.9 1 1.3 2.4 3.1 3.4 3.8 3.9Mr White Henkel KGaA 0.8 0.8 0.7 1 1.2 1.2 1.2 1.2Chek Henkel KGaA 0.7 0.8 0.8 0.8 0.8 0.8 0.8 0.9Amway Amway Corp 0.5 0.5 0.5 0.5 0.5 0.5 0.5 0.4Ezee Godrej Group 0.5 0.5 0.5 0.5 0.5 0.5 0.5 0.5Ala Unilever Group 0.5 0.5 0.5 0.5 0.4 0.4 0.4 0.4Revive Marico Industries Ltd 0.2 0.2 0.2 0.2 - - - -Ranipal Pidilite Industries Ltd 0.2 0.2 0.1 0.1 0.1 0.1 0.1 0.2Vanish Reckitt Benckiser Plc - - - - - 0.2 0.3 0.5Revive Marico Ltd - - - - 0.2 0.2 0.2 0.2Private label Private Label 1.3 1.3 1.4 1 1.1 1.2 1.4 1.4Others Others 10.8 10.8 11.2 13.1 12.8 11.8 11.8 12.5Total Total 100 100 100 100 100 100 100 100
  44. 44. 43Exhibit III - Depth interview responsesExhibit III (a)Mr. Sudhir Nikhade, Male, 24 years, StudentWhere do you shop for clothes?Normal standalone shopsAre there any specific/brands you purchase?NoHow do you care for your clothes and how are they washed?I wash the clothes myself in the washing machine. I don‟t believe the dhobi can do a betterjob.How often do you wash your clothes?Once a weekDo you distinguish between the care of branded and unbranded clothesNo, I don‟t make such a distinction. Given the time constraint, I put all of them forwashing togetherAre there any differences between the way you care for clothes in general.. say betweenwinter and summer clothesNo, I can‟t say that I care for them differentlyWhat is your perception of washing very expensive clothes by yourself (or dhobi)?I give them to a laundry rather than put them in the washing machineHow would you ideally want to care for your clothes?I am happy with the way I currently care for my clothes - I don‟t think there is an idealwaygood detergent, nice soft brush, and a good conditioner (e.g. Bambi)What is your preferred detergent brandTideHas this always been your favorite brand?No, I can‟t say I have a favorite brand as such - I started with Ariel, then went on to surfand now use Tide.If not, what prompted you to switch?I guess, it was do with the price - I found Surf pretty expensiveHow loyal are you to your current brand, some pointers being price fluctuation, quality ofproduct etc
  45. 45. 44I am not very loyal to my current brand - if I get better value for my money, I will switchWhat is your preferred medium of washing clothes? (cakes/ powder/liquid)PowderWhat do you look for in a detergent?Does a good job of cleaning more than anything elseWhat is the ideal detergent for you?Through cleaning of clothesHow should it look?How should it smell?I would prefer it to be odorlessHow should the packing look like and what quantity would you prefer?The packaging should not look too gaudy, simple is betterWhat other qualities you look for in the detergent?Nothing besides the ones, I have already mentionedWhat factors affect your purchasing decision for a detergent?I don‟t think too much besides a good price and good washing qualityHow would you like to hear about your ideal detergent?TelevisionWhere do you shop for detergents?Convenience storesWith whom do you shop (especially while shopping) detergents?NobodyTo what extent does this person influence the kind of detergent you purchase?Not applicableIf certain brands have promotions, how willing are you to switch to that brand?Yes, I will try the brand out at least once. If I find it good enough, I might considerswitchingHow do you perceive the „new technology‟ which is used in today‟s detergents, as in stainremoval, quick-wash etc?I am not convinced that you can have new technology in these detergents. It‟s more of amarketing gimmick.
  46. 46. 45Should the detergent be a one stop solution for all needs – or should different problems beaddressed by different detergents? (Softening/ whitening/ stain removal)I would prefer a one stop solution for all my clothesWhat does Surf excel as a brand mean to you?Good brand, it is well known. It is old, has been around for a while. It‟s the top brandcomes first to mind when I think of detergentsHow can surf excel improve its image?It has a good image. I don‟t use it because of the high priceDo you know the range of Surf excel products?I know they have 2 -3 different products - but am not exactly sure what they areHow much do you relate with the Surf Excel Advertisement?The advertisements are good.Exhibit III (b)Mr. Ankush Bothale , Male 29 years, Working ProfessionalWhere do you shop for clothes?Usually MallsAre there any specific/brands you purchase?No, I am not too brand conscious, what matters for me is comfort.How do you care for your clothes and how are they washed?I give the clothes to the dhobi to wash. I am happy with the work he does and am alsoaware of the detergent he uses. The reason I give my clothes to the dhobi is convenienceHow often do you wash your clothes?EverydayDo you distinguish between the care of branded and unbranded clothes?YesAre there any differences between the way you care for clothes in general.. say betweenwinter and summer clothes?Yes, I wash and iron my summer clothes regularly. All my winter clothes are dry cleaned.
  47. 47. 46What is your perception of washing very expensive clothes by yourself (or dhobi)?I give them to the laundryHow would you ideally want to care for your clothes?No proper responseWhat is your preferred detergent brand?Surf ExcelHas this always been your favorite brand?Yes, this has always been my favorite brandIf not, what prompted you to switch?Not applicableHow loyal are you to your current brand, some pointers being price fluctuation, quality ofproduct etc?I am loyal to surf, but may not be if the price increasesWhat is your preferred medium of washing clothes? (Cakes/ powder/liquid)PowderWhat do you look for in a detergent?Clean clothes well, not too much of sodaWhat is the ideal detergent for you?Clean clothes well, not too much sodaHow should it look?Should look like a powderHow should it smell?Smell nice, should have a pleasant smell (fragrance)How should the packing look like and what quantity would you prefer?Attractive, good quality packing, 1kgWhat other qualities you look for in the detergent?NothingWhat factors affect your purchasing decision for a detergent?Should wash clothes well, should be recommended by others
  48. 48. 47How would you like to hear about your ideal detergent?TelevisionWhere do you shop for detergents?Kirana storeWith whom do you shop (especially while shopping) detergents?No oneTo what extent does this person influence the kind of detergent you purchase?Not applicableIf certain brands have promotions, how willing are you to switch to that brand?No, I will not switchHow do you perceive the „new technology‟ which is used in today‟s detergents, as in stainremoval, quick-wash etc?They do not live up to their namesShould the detergent be a one stop solution for all needs – or should different problems beaddressed by different detergents? (Softening/ whitening/ stain removalIdeally yes, may not be possibleWhat does Surf excel as a brand mean to you?Washes clothes cleanHow can surf excel improve its image?By being less priceyDo you know the range of Surf excel products?Just know about normal surf excelHow much do you relate with the Surf Excel Advertisement?I relate quite a lot with the advertisementsExhibit III (c )Ms. Sheetal, Female 23 years, Adhoc TeacherWhere do you shop for clothes?Malls and stores
  49. 49. 48Are there any specific/brands you purchase?Yes, I am fond of Pepe Jeans, W, Wills, Levis and GapHow do you care for your clothes and how are they washed?I care for my clothes, and prefer to wash them myselfHow often do you wash your clothes?I wash my clothes on a weekly basisDo you distinguish between the care of branded and unbranded clothes?I care more for my branded clothes. I tend to wash them less often so that they don‟t wearour fasterAre there any differences between the way you care for clothes in general.. say betweenwinter and summer clothes?Yes, I wash and iron my summer clothes regularly. All my winter clothes are dry cleaned.What is your perception of washing very expensive clothes by yourself (or dhobi)?All expensive clothes, I either wash by myself or give to the laundry. I never give it to myservant or put them in the washing machineHow would you ideally want to care for your clothes?Self was with extreme care and cautionWhat is your preferred detergent brand?Surf ExcelHas this always been your favorite brand?Always, I grew up watching this brand - it has always been used by my familyIf not, what prompted you to switch?Not applicableHow loyal are you to your current brand, some pointers being price fluctuation, quality ofproduct etc?Extremely loyal irrespective of price and qualityWhat is your preferred medium of washing clothes? (cakes/ powder/liquid)PowderWhat do you look for in a detergent?Stain removal, mild on skin
  50. 50. 49What is the ideal detergent for you?Good stain removal, mild on skin, WhiteningHow should it look?It should not have big globulesHow should it smell?Should be nice ( e.g. floral)How should the packing look like and what quantity would you prefer?Colorful packing (easy to tear and convenient to extract)What other qualities you look for in the detergent?1 Kg packetsWhat factors affect your purchasing decision for a detergent?Easy foam creation and good qualityHow would you like to hear about your ideal detergent?TelevisionWhere do you shop for detergents?Local StoreWith whom do you shop (especially while shopping) detergents?Previously mother, now selfTo what extent does this person influence the kind of detergent you purchase?Big influence in early yearsIf certain brands have promotions, how willing are you to switch to that brand?No, will change brand only if the promised quality is actually good.How do you perceive the „new technology‟ which is used in today‟s detergents, as in stainremoval, quick-wash etc?Unaffected, because stain removal capacity remains the sameShould the detergent be a one stop solution for all needs – or should different problems beaddressed by different detergents? (Softening/ whitening/ stain removal)Yes, there should be minimal hassles
  51. 51. 50What does Surf excel as a brand mean to you?Reliable, High QualityHow can surf excel improve its image?Reduce price, celebrity to do advertisementsDo you know the range of Surf excel products?Know about surf excel blue and gentle washHow much do you relate with the Surf Excel Advertisement?If new features are shown in the advertisement then will try to use it. Identify with the adpromising good stain removal and whiteningExhibit III (d)Mr. Sanket C., Male 24 years, StudentWhere do you shop for clothes?MallsAre there any specific/brands you purchase?Westside is my preferred brandHow do you care for your clothes and how are they washed?The dhobi washes the clothes and I am satisfied with the quality. I am not aware of theHow often do you wash your clothes?WeeklyDo you distinguish between the care of branded and unbranded clothes?Yes, very much. I take more care of my branded clothesAre there any differences between the way you care for clothes in general.. say betweenwinter and summer clothes?Definitely, I take more care of my woollens.What is your perception of washing very expensive clothes by yourself (or dhobi)?Dhobi, they are generally good, he is experiencedHow would you ideally want to care for your clothes?Dhobis should care about the clothes the same way one handles his/her own clothes
  52. 52. 51What is your preferred detergent brand?ArielHas this always been your favorite brand?No, surf excel is my favorite brand. However, I don‟t use it given its high price.If not, what prompted you to switch?However, I don‟t use it given its high price.How loyal are you to your current brand, some pointers being price fluctuation, quality ofproduct etc?Very less loyal, will change if same quality at lesser price is provided I will buy the newbrandWhat is your preferred medium of washing clothes? (cakes/ powder/liquid)PowderWhat do you look for in a detergent?Qualities shown in AdvertisementWhat is the ideal detergent for you?Good stain fighting qualities and a low price.How should it look?Colored granules mixed in whiteHow should it smell?Smell should be nice since the clothes will radiate the smell afterwards.How should the packing look like and what quantity would you prefer?1 kg, plastic jar with spoonWhat other qualities you look for in the detergent?Not much reallyWhat factors affect your purchasing decision for a detergent?Advertisement, word of mouth, price, availability, prior experienceHow would you like to hear about your ideal detergent?Best in terms of quality, not necessarily has to be the best seller
  53. 53. 52Where do you shop for detergents?Kirana storeWith whom do you shop (especially while shopping) detergents?Alone usuallyTo what extent does this person influence the kind of detergent you purchase?Not applicableIf certain brands have promotions, how willing are you to switch to that brand?If similar quality (as said by others) given at discounted rate, I may be willing to buyHow do you perceive the „new technology‟ which is used in today‟s detergents, as in stainremoval, quick-wash etc?They are meaningless, don‟t matter muchShould the detergent be a one stop solution for all needs – or should different problems beaddressed by different detergents? (Softening/ whitening/ stain removal)It can‟t be possibleWhat does Surf excel as a brand mean to you?Remember RIN which merged with Excel recently, not really good qualityHow can surf excel improve its image?Reduce price, celebrity to do advertisementsDo you know the range of Surf excel products?Only two - surf excel blue and surf excel automaticHow much do you relate with the Surf Excel Advertisement?Hard to remember, some ads are senseless (like the one in which the dog of the teacherdies)Exhibit III (e)Mrs. YadavFemale, 45, HomemakerWhere do you shop for clothes?
  54. 54. 53Generally shop for clothes in stores where I used to shop in the past and have the relevantbrandsAre there any specific/brands you purchase?Yes. I generally shop for specific brands .since they can be more trusted and since I buyfrom the stores where i have developed relations, it is easy for me to return the clothes incase of any problemHow do you care for your clothes and how are they washed?I give the clothes to dhobi on a weekly basis and wash myself also. Dhobi uses Surf exceland have asked him to use it. Generally because of busy schedule, have to give it to dhobi.Otherwise washes the clothes myself.How often do you wash your clothes?DailyDo you distinguish between the care of branded and unbranded clothes?Yes. If it is branded clothes then i try to take more care by washing them together sincethere is a very high chance of color stripping from unbranded clothes. I don‟t wash theunbranded clothes with Surf Excel and prefers to use Rin advanced surf for them. I usesurf excel for all other clothes.yes. Special fabric cleansers are used for good clothes and for normal cheap detergentssuffice.Are there any differences between the way you care for clothes in general.. say betweenwinter and summer clothes?Yes, I wash winter clothes with Ezee. Since surf excel results in contraction of winterclothes , it is preferable to was the winter clothes with EzeeWhat is your perception of washing very expensive clothes by yourself (or dhobi)?I prefer to wash expensive clothes only by dry cleaning and wash clothes which are inmiddle range by meHow would you ideally want to care for your clothes?With care - the way I am doing nowWhat is your preferred detergent brand?Surf Excel quick-washHas this always been your favorite brand?Surf excel has always been my favorite brand and even though the price has increased andcheaper options are available, I prefer to use since it has a high quality.
  55. 55. 54If not, what prompted you to switch?Not applicableHow loyal are you to your current brand, some pointers being price fluctuation, quality ofproduct etc?In fact I have stuck to this brand for quite long even though the price has rocketed.However If the price goes any further, I would switch to any other brand like TideWhat is your preferred medium of washing clothes? (cakes/ powder/liquid)Well liquid is generally the best medium since it dissolves in the water better and thus ableto wash the clothes properly. However there are no liquid options for surf excel availablein the market so I use powder onlyWhat do you look for in a detergent?High quality of washing, gentle on hands, reasonable priceWhat is the ideal detergent for you?Gentle on clothes, no color fading, good to skin, work equally well in washing machineHow should it look?WhiteHow should it smell?It should give a feeling of freshnessHow should the packing look like and what quantity would you prefer?Packing should be of ½ Kg since I don‟t want to go back to shop every now and then toshop for the detergent. But at the same time, I don‟t want the price of the ½ kg packet tobe high (preferably less than 100) 100 is a mental blockWhat other qualities you look for in the detergent?NothingWhat factors affect your purchasing decision for a detergent?Generally I purchase the detergent powder once a fortnight or so; and I am quite happywith surf excel, so I do not really consult anybody regarding the detergentsHow would you like to hear about your ideal detergent?Television
  56. 56. 55Where do you shop for detergents?Kirana, grocery stores, big bazaar if nearbyWith whom do you shop (especially while shopping) detergents?MyselfTo what extent does this person influence the kind of detergent you purchase?Not applicableIf certain brands have promotions, how willing are you to switch to that brand?Well, promotions for other brands would not affect me since I am quite loyal to surf excel.However I would welcome any promotion by surf excel.How do you perceive the „new technology‟ which is used in today‟s detergents, as in stainremoval, quick-wash etc?Quick-wash has very good technology. It has become my favourite once I have started tousequite willing if the quality is good, extra quantity in same price, some relevant gifts likesoft bristle brushes, clothe whitenerShould the detergent be a one stop solution for all needs – or should different problems beaddressed by different detergents? (Softening/ whitening/ stain removal)Why not, however price should be optimum for me to affordWhat does Surf excel as a brand mean to you?Well I have bought surf excel since quite long and am a loyal buyer of HLL as such. Evenafter increase in the price I have stick to it and I like the brand very muchHow can surf excel improve its image?Well reduce the price right way and you would see a lot of buyers flocking to buy the surfexcelImproving quality of products, price seems reasonable for its qualityDo you know the range of Surf excel products?NoHow much do you relate with the Surf Excel Advertisement?The advertisements are good
  57. 57. 56Well ads are really nice ...however the whole portfolio of products is not known to methrough the ads....and in fact I don‟t find any in my Kirana store either....however ads area real treat to watch.. and get the message acrossExhibit III (f)Ms. Reema, Female, 26 years, StudentWhere do you shop for clothes?MallsAre there any specific/brands you purchase?Fab India, Indian terrain, levis, leeHow do you care for your clothes and how are they washed?Dhobi, for white clothes ala and tender wash ezy. I have no time to wash them myselfHow often do you wash your clothes?Every alternate day given for a washDo you distinguish between the care of branded and unbranded clothes?Yes. Special fabric cleansers are used for good clothes and for normal cheap detergentssuffice.Are there any differences between the way you care for clothes in general.. say betweenwinter and summer clothes?Do not use brush for winter clothes, detergent should not be harsh but at the same timeshould remove all the stains and dirt.What is your perception of washing very expensive clothes by yourself (or dhobi)?I wash it by myself or dry cleaning (for coat, jacket, silk etc), never give it to dhobiHow would you ideally want to care for your clothes?Good detergent, nice soft brush, and a good conditioner (eg. Bambi)What is your preferred detergent brand?TideHas this always been your favorite brand?Surf excel is my favoriteIf not, what prompted you to switch?
  58. 58. 57Affordable price, not much difference in quality of wash especially for colored clothesHow loyal are you to your current brand, some pointers being price fluctuation, quality ofproduct etc?With increase in income, I would switch to surf excel because I feel it gives the best washWhat is your preferred medium of washing clothes? (cakes/ powder/liquid)PowderPowder as it seems gentler and more efficient in cleaning; use of brush is minimal whilecleaning is very highWhat do you look for in a detergent?Strong cleansing action for greasy dirt, very good lather and tender on clothesWhat is the ideal detergent for you?Fresh and good stain fighter with a reasonable priceHow should it look?Plain whiteHow should it smell?Sweet fragrance like lavenderHow should the packing look like and what quantity would you prefer?Sachets and 0.5 kg packs are most preferred. Sachets remove the worry of how muchquantity to be used for one wash. It should be in a container rather than a polythene orpaper bag because hands are generally wet while using them.What other qualities you look for in the detergent?Detergents should have conditioners with them clubbedWhat factors affect your purchasing decision for a detergent?Budget, fragrance, cleaning actionHow would you like to hear about your ideal detergent?Billboards and TV adsWhere do you shop for detergents?FoodworldWith whom do you shop (especially while shopping) detergents?
  59. 59. 58AloneTo what extent does this person influence the kind of detergent you purchase?With friendsIf certain brands have promotions, how willing are you to switch to that brand?No influence at allHow do you perceive the „new technology‟ which is used in today‟s detergents, as in stainremoval, quick-wash etc?I think it makes a difference – the new products are better than the older onesShould the detergent be a one stop solution for all needs – or should different problems beaddressed by different detergents? (softening/ whitening/ stain removal)Willing to try new products which have innovative features.What does Surf excel as a brand mean to you?Best in class, high pricedHow can surf excel improve its image?Improving quality of products, price seems reasonable for its qualityDo you know the range of Surf excel products?No I am not awareHow much do you relate with the Surf Excel Advertisement?The advertisements are goodThe ads are good and they have a significant impact in my buying decision.Exhibit IV: Quantitative structured Consumer survey formHow do you wash your clothes?Washing machineDomestic helpOther:What is the current brand of detergent you are using?SurfHenkoTideAriel
  60. 60. 59WheelOther:Which detergents have you used in the past?SurfHenkoTideArielWheelOther:Which product variety of Surf would you like to use?LiquidPowderSoap cakesWhat kind of smell would you like in your detergent?No perfumesFlower scentedSomething similar to deodorantsRegular aromaOther:What packet sizes of detergents do you generally use?Sachets100gm250gm500gm1kgOther:How much you are currently paying for ½ Kg pack of washing detergent?< Rs. 30Between 30 and 50Between 50 and 70
  61. 61. 60> Rs. 70How much you are willing to pay for ½ Kg pack of washing detergent?< Rs. 30Between 30 and 50Between 50 and 70> Rs. 70Price does not matter, quality doesWhich following packaging mediums would you like to have for your most commonly boughtquantity of powder?Plastic container (hardbound)Cardboard containerPlastic bag (softbound)Other:In a detergent could you please indicate how important each of these features is to you 1 isHighest preference and 5 is lowest preferenceExtremelyhighHigh Neutral LowExtremelylowRemove toughstainsEasy and gentle onhands/machineSmells freshColorPriceWhy do you use the current brand?This is exactly the brand you have wanted to useIt is the best brand availableIt is a force of habitThere is really no choiceIf your brand is not available at the store where you usually make purchases, most probably whatwill be your response?
  62. 62. 61I will look at other stores until I find the brandI will wait till this brand comes to my storeI will look at one or two stores and buy the available oneI will buy another brand from the same storeWhat is your most preferred promotional scheme?Extra quantity at same pricePrice discountsBundling of other similar products like bathing soapsNo schemes would be betterWhich brand has the most influential ads? Choose answer in terms of impact, relevanceSurfHenkoTideArielWheelOther:Through which medium of promotion you are more likely influenced? You can have more than oneanswerTVRadioBillboardsIn the ShopsWord of mouthOther:Does your consumption of washing powder vary seasonally?(The consumption in summer mightbe different as compared to autumn or winter etc)YesNoHow loyal are you to your current brand of detergent?Extremely loyalLoyal
  63. 63. 62NeutralNot loyalNot concerned about brandsPlease choose the most appropriate option for the basic detergent quality Like separate detergentsfor woolens, washing machines etcPrefer detergent to be a one stop solution to all kinds of clothesPrefer separate detergents for specific needsIndifferentOther:Do technological innovations in detergents influence your decision to buy the detergent?YesNoIf Yes, then which detergent brand to you find to be the most technologically advancedSurfArielTideHenkoWheelOther:NameAge<25 yearsBetween 25 and 35 years> 35 yearsOccupationStudentFacultyWorking professionalHomemakerSelf employed
  64. 64. 63Other:Which part of the country to you originally belong to?NorthSouthEastWestCentralWhat is you education level?High school and belowGraduationPost graduationRefuse to answerOther:
  65. 65. 64Exhibit V: Quantitative structured Retail survey form1) What is the frequency of detergents orders?a. Dailyb. Weeklyc. Monthlyd. Other _____________ (please specify)2) What all the detergent brands that you order (please tick the appropriate options)a. Surfb. Wheelc. Tided. Ariele. Henkof. Ujalag. Nirmah. Others ______________ (please specify)3) Which is the most selling detergent brand in your store?(tick one)a. Surfb. Wheelc. Tided. Ariele. Henkof. Ujalag. Nirmah. Others ______________ (please specify)4) How often does the Surf sales and distribution network supply the detergents?a. Dailyb. Weeklyc. By-Weeklyd. Monthlye. Other____________ (Please specify)5) On a scale of 0 to 10 (0 being extremely poor and 10 being extremely good) pleaserate the quality of service provided to you by the salesmen for Surf detergents____________________6) On a scale of 0 to 10 (0 being extremely poor and 10 being extremely good) pleaserate the distribution system of Surf (w.r.t. promptness of delivery)____________________
  66. 66. 657) On a scale of 0 to 10 (0 being extremely poor and 10 being extremely good) pleaserate the incentives schemes provided by HUL of Surf detergents____________________8) How do you rate the promptness in delivery by the salesmen of Surfa. Extremely goodb. Goodc. Neutrald. Bade. Extremely bad9) What types of detergents give more profit margins?a. Local brands detergentsb. National brands detergents10) Which is the brand that offers maximum offers (price discounts, extra quantityetc)?a. Surfb. Wheelc. Tided. Ariele. Henkof. Ujalag. Nirmah. Others _____________(please specify)11) How much shop space is allocated to detergents?a. <1%b. 1-3%c. 3-5%d. 5-10%e. >10%12) How much of detergent shop space is allocated to Surf?a. <10%b. 10-20%c. 20-40%d. 40-60%e. >60%13) Which brand according to you rates highest in terms of quality?a. Surf
  67. 67. 66b. Wheelc. Tided. Ariele. Henkof. Ujalag. Nirmah. Others _____________(please specify)14) Which brand according to you rates highest in terms of value for money?a. Surfb. Wheelc. Tided. Ariele. Henkof. Ujalag. Nirmah. Others _____________(please specify)15) Is there any seasonal variation in demand for determination detergents?a. Yesb. No(If yes then fill 15)16) How high are the sales of Surf in summer as compared to sales in winter?a. Very highb. Slightly highc. About the samed. Slightly lowere. Very low17) What is the most frequently bought quantity of powder detergents?a. Sachetsb. 200 gmc. 500 gmd. 1 kge. 2 kg
  68. 68. 67Exhibit VI: Codebook for Consumer QuestionnaireVar#Q.# Description Scale Type Value Range Codes1 1Method of washingclothes Nominal 1 to 3 1. Domestic help2. Hand wash3. Washing machine2 2 Current brand used Nominal 1 to 8 1. 5552. Anyone3. Ariel4. Henko5. Rin6. Surf7. Tide8 Wheel2 2 Brands used previously Nominal 1 to 8 1. 5552. Anyone3. Ariel4. Henko5. Rin6. Surf7. Tide8 Wheel4 4Awareness about SurfExcel Nominal 1 to 2 1. Yes2. No5 5Preferred Product varietyfor use Nominal 1 to 3 1. Liquid2. Powder3. Soap cakes6 6 Product variety used Nominal 1 to 3 1. Liquid2. Powder3. Soap cakes7 7 Smell of detergent Nominal 1 to 5 1. Flower scented2. No perfumes3. Rainbow
  69. 69. 684. Regular aroma5. Something similarto deodorants8 8 Packet size bought Nominal 1 to 5 1. Sachets2. 250 gms3. 500 gms pack4. 1 kg pack5. > 1kg packs9 9Current price paid for 500gms Nominal 1 to 4 1. <Rs.302. More than 30 andless than 503. More than 50 andless than 704. >7010 10Maximum price willing topay for 500 gms Nominal 1 to 4 1. <Rs.302. More than 30 andless than 503. More than 50 andless than 704. >7011 11 Preferred packing medium Nominal 1 to 31. Cardboardcontainer2. Plastic bag(softbound)3. Plastic container(hardbound)12 Remove tough stains Ordinal 1 to 5 1. Extremely high13Easy on the hands/machine 2. High14 12 Smells fresh 3. Neutral15 Color 4. Low16 Price 5. Extremely low
  70. 70. 6917 13 Why current brand is used Nominal 1 to 4 1. It is a force of habit2 It is the best brandavailable3. There is really nochoice4. This is exactly thebrand you havewanted to use18 14Response in case ofunavailability Nominal 1 to 41. I will buy anotherbrand from the samestore2. I will look at one ortwo stores and buythe available one3. I will look at otherstores until I find thebrand4. I will wait till thisbrand comes to mystore19 15Preferred promotionalscheme Nominal 1 to 41. Bundling of othersimilar products likebathing soaps2. Extra quantity atsame price3. No schemes wouldbe better4. Price discounts20 16Most influentialadvertisements Nominal 1 to 8 1. 5552. Anyone3. Ariel4. Henko5. Rin6. Surf7. Tide8 Wheel
  71. 71. 7021 17Preferred method ofpromotion Nominal 1 to 4 1. Television2. Billboards3. Word of mouth4. Other22 18Seasonality inconsumption Nominal 1 to 2 1. Yes2. No23 19 Loyalty to current brand Nominal 1 to 4 1. Extremely loyal2. Loyal3. Neutral4. Not loyal24 20 Basic quailty of detergent Nominal 1 to 41. Detergent shouldbe able to wash thefloor as well2. Indifferent3. Prefer detergent tobe a one stop solutionto all kinds of clothes4. Prefer separatedetergents for specificneeds25 21 Influence of innovations Nominal 1 to 2 1. Yes2. No26 22 Age Nominal 1 to 3 1. <25 year2. Between 25 and 35years3. > 35 years27 23 Occupation Nominal 1 to 5 1. Homemaker2. Retired Banker3. Self employed4. Student5. Workingprofessional
  72. 72. 7128 24 Demography Nominal 1 to 5 1. Central2. East3. North4. South5. West29 25 Education Nominal 1 to 5 1. School2. College3. Graduation4. Post graduation5. Refuse to answer30 26 Gender Nominal 1 to 2 1.Male2.Female
  73. 73. 72Exhibit VII: Codebook for Retailer QuestionnaireVar # Q. # DescriptionScaleTypeValueRange Codes1 1 Frequency of orders Nominal 1 to 4 1. Daily2. Weekly3. Monthly4. Other2 2 Brands ordered Nominal 1 to 8 1 Surf2. Wheel3. Tide4. Ariel5. Henko6. Ujala7. Nirma8. Others3 3 Most selling brand Nominal 1 to 8 1 Surf2. Wheel3. Tide4. Ariel5. Henko6. Ujala7. Nirma8. Others4 4 Supply of Surf by HUL Nominal 1 to 5 1. Daily2. Weekly3. Monthly4. Other5 5 Service quality Ordinal 0 to 10 0 to 10 - Ranking6 6 Promptness of delivery Ordinal 0 to 10 0 to 10 - Ranking7 7 Incentive schemes offered Ordinal 0 to 10 0 to 10 - Ranking8 8 Profit margins Nominal 1 to 21. Local brandsdetergents2. National brandsdetergents9 9 Maximum offers provided by Nominal 1 to 8 1 Surf
  74. 74. 73brand2. Wheel3. Tide4. Ariel5. Henko6. Ujala7. Nirma8. Others10 10Shop space allocated fordetergents Nominal 1 to 5 1. <1%2. 1-3%3. 3-5%4. 5-10%5. >10%11 11Of the allocated area, spacegiven to Surf Nominal 1 to 5 1. <10%2. 10-20%3. 20-40%4. 40-60%5. >60%12 12 Brand rating for quality Nominal 1 to 8 1 Surf2. Wheel3. Tide4. Ariel5. Henko6. Ujala7. Nirma8. Others13 13Brand providing value formoney Nominal 1 to 8 1 Surf2. Wheel3. Tide4. Ariel5. Henko6. Ujala7. Nirma8. Others14 14 Seasonal variation in demand Nominal 1 to 2 1. Yes2. No
  75. 75. 7415 15Comparison of winter andsummer sales Nominal 1 to 5 1. Very high2. Slightly high3. About the same4. Slightly lower5. Very low16 16Most frequently purchasedquantity Nominal 1 to 5 1. Sachets2. 200 gm3. 500 gm4. 1 kg5. 2 kg17 17 Number of variants stocked Ordinal 0 to 6 0 to 6 - Ranking18 18 Highest selling Surf product Nominal 1 to 6 1. Surf Excel Top Matic2. Surf Excel Front Matic3. Surf Blue4. Surf Quick wash5. Surf Gentle wash6. Surf Bar
  76. 76. 75Exhibit VIII: Kruskal Wallis tests based on demographic dataKruskal-Wallis Test: Removes tough stains versus AgeKruskal-Wallis Test on Removes tough stainsAge N Median Ave Rank Z1 36 1.000 25.6 -0.312 7 2.000 31.3 1.013 8 1.000 23.3 -0.57Overall 51 26.0H = 1.19 DF = 2 P = 0.552H = 1.71 DF = 2 P = 0.424 (adjusted for ties)Kruskal-Wallis Test: Easy on hands versus AgeKruskal-Wallis Test on Easy on handsAge N Median Ave Rank Z1 36 2.000 23.6 -1.782 7 3.000 44.1 3.483 8 2.000 20.9 -1.06Overall 51 26.0H = 12.31 DF = 2 P = 0.002H = 13.91 DF = 2 P = 0.001 (adjusted for ties)Kruskal-Wallis Test: Smells Fresh versus Age49 cases were used2 cases contained missing valuesKruskal-Wallis Test on Smells FreshAge N Median Ave Rank Z1 34 2.000 23.6 -1.022 7 2.000 30.4 1.093 8 2.000 26.1 0.24Overall 49 25.0H = 1.38 DF = 2 P = 0.502H = 1.68 DF = 2 P = 0.431 (adjusted for ties)Kruskal-Wallis Test: Color versus AgeKruskal-Wallis Test on ColorAge N Median Ave Rank Z1 36 4.000 27.3 0.95
  77. 77. 762 7 3.000 25.4 -0.123 8 3.000 20.8 -1.07Overall 51 26.0H = 1.25 DF = 2 P = 0.534H = 1.37 DF = 2 P = 0.503 (adjusted for ties)Kruskal-Wallis Test: Price versus AgeKruskal-Wallis Test on PriceAge N Median Ave Rank Z1 36 2.000 26.9 0.662 7 2.000 18.4 -1.463 8 2.500 28.7 0.56Overall 51 26.0H = 2.24 DF = 2 P = 0.326H = 2.43 DF = 2 P = 0.297 (adjusted for ties)Kruskal-Wallis Test: Removes tough stains versus Geographical regionKruskal-Wallis Test on Removes tough stainsGeographicalregion N Median Ave Rank Z1 1 1.000 17.0 -0.612 2 2.000 42.0 1.553 20 1.000 23.7 -0.894 11 2.000 30.6 1.175 17 1.000 24.4 -0.56Overall 51 26.0H = 4.44 DF = 4 P = 0.350H = 6.41 DF = 4 P = 0.170 (adjusted for ties)* NOTE * One or more small samplesKruskal-Wallis Test: Easy on hands versus Geographical regionKruskal-Wallis Test on Easy on handsGeographicalregion N Median Ave Rank Z1 1 4.000 49.0 1.562 2 3.000 40.5 1.413 20 2.000 25.7 -0.134 11 1.000 21.6 -1.105 17 2.000 26.1 0.05Overall 51 26.0H = 5.26 DF = 4 P = 0.262
  78. 78. 77H = 5.94 DF = 4 P = 0.204 (adjusted for ties)* NOTE * One or more small samplesKruskal-Wallis Test: Smells Fresh versus Geographical region49 cases were used2 cases contained missing valuesKruskal-Wallis Test on Smells FreshGeographicalregion N Median Ave Rank Z1 1 2.000 20.5 -0.322 2 2.000 20.5 -0.453 20 2.000 22.5 -1.014 9 2.000 27.8 0.655 17 2.000 27.2 0.80Overall 49 25.0H = 1.65 DF = 4 P = 0.799H = 2.02 DF = 4 P = 0.732 (adjusted for ties)* NOTE * One or more small samplesKruskal-Wallis Test: Color versus Geographical regionKruskal-Wallis Test on ColorGeographicalregion N Median Ave Rank Z1 1 4.000 35.5 0.652 2 2.000 5.5 -1.993 20 3.000 25.4 -0.244 11 4.000 34.0 2.005 17 3.000 23.4 -0.87Overall 51 26.0H = 7.90 DF = 4 P = 0.095H = 8.66 DF = 4 P = 0.070 (adjusted for ties)* NOTE * One or more small samplesKruskal-Wallis Test: Price versus Geographical regionKruskal-Wallis Test on PriceGeographicalregion N Median Ave Rank Z1 1 3.000 36.0 0.682 2 1.000 5.5 -1.993 20 2.000 26.3 0.12
  79. 79. 784 11 2.000 27.1 0.295 17 2.000 26.7 0.25Overall 51 26.0H = 4.37 DF = 4 P = 0.358H = 4.74 DF = 4 P = 0.315 (adjusted for ties)* NOTE * One or more small samplesKruskal-Wallis Test: Removes tough stains versus GenderKruskal-Wallis Test on Removes tough stainsGender N Median Ave Rank Z1 24 1.000 26.4 0.172 27 1.000 25.7 -0.17Overall 51 26.0H = 0.03 DF = 1 P = 0.865H = 0.04 DF = 1 P = 0.838 (adjusted for ties)Kruskal-Wallis Test: Easy on hands versus GenderKruskal-Wallis Test on Easy on handsGender N Median Ave Rank Z1 24 2.000 22.4 -1.622 27 2.000 29.2 1.62Overall 51 26.0H = 2.63 DF = 1 P = 0.105H = 2.98 DF = 1 P = 0.084 (adjusted for ties)Kruskal-Wallis Test: Smells Fresh versus Gender49 cases were used2 cases contained missing valuesKruskal-Wallis Test on Smells FreshGender N Median Ave Rank Z1 23 2.000 25.5 0.222 26 2.000 24.6 -0.22Overall 49 25.0H = 0.05 DF = 1 P = 0.826H = 0.06 DF = 1 P = 0.808 (adjusted for ties)Kruskal-Wallis Test: Color versus Gender

×