Successfully reported this slideshow.
We use your LinkedIn profile and activity data to personalize ads and to show you more relevant ads. You can change your ad preferences anytime.

Modelling adaptive capacity to fuel shocks – an indicator for sustainable transport policy

1,322 views

Published on

There is a possibility that a fuel shock could occur; a severe restriction in the amount of fuel available for transport. This would restrict the movement of people. The spatial pattern of the capacity of individuals to adapt to a fuel shock is of concern to policy makers. Additionally the scope for policy makers to estimate the effects of schemes to increase adaptive capacity on groups of people at small geographies would allow them to target resources to more vulnerable areas.
An indicator is built which reports the proportion of people in an area who would have the capacity to make a journey such as their current commute immediately after the fuel shock begins.

Published in: Automotive, Technology, Sports
  • Be the first to comment

Modelling adaptive capacity to fuel shocks – an indicator for sustainable transport policy

  1. 1. 1 Ian Philips Modelling adaptive capacity to fuel shocks – an indicator for sustainable transport policy. Institute for Transport Studies: University of Leeds
  2. 2. abstract • There is a possibility that a fuel shock could occur; a severe restriction in the amount of fuel available for transport. This would restrict the movement of people. The spatial pattern of the capacity of individuals to adapt to a fuel shock is of concern to policy makers. Additionally the scope for policy makers to estimate the effects of schemes to increase adaptive capacity on groups of people at small geographies would allow them to target resources to more vulnerable areas. An indicator is built which reports the proportion of people in an area who would have the capacity to make a journey such as their current commute immediately after the fuel shock begins. The model used to generate the indicator value is described. A population micro-simulation is used to estimate characteristics of individuals living in Output Areas (OAs) across England. Characteristics such as Body Mass Index and fitness are generated by combining census data with data from the Health Survey for England. The physical capacity to propel a bicycle is estimated for individuals. The nature of the road network and the topography are also considered in estimating the maximum distance people could travel. The model can examine the effects of policies to increase adaptive capacity to fuel shocks such as increasing fitness, reducing obesity, increasing the availability of bicycles and reduction of barriers to direct journeys by bicycle such as cycle and pedestrian bridges across rivers.
  3. 3. 3 Why an indicator? 1 2 3 Modelling adaptive capacity to fuel shocks
  4. 4. 4 •There are finite limits to resources •So that means … Problem
  5. 5. This might happen where you live 5 Problem FUEL SHOCK PERMENANTLY NO FUEL
  6. 6. • What modes could we use to get around? • How can we do something now which would make a difference in the future? 6
  7. 7. Fuel Shock Resilience 77 Of who to what? (same normal / new normal) •Government Keep business running •Individuals: Quality of life?
  8. 8. 8 Personal Fuel Shock Adaptive Capacity The ability of people to continue making journeys immediately post shock. (at our scale of interest).
  9. 9. Research Questions What level of adaptive capacity does our current pattern of travel and transportation provision have to a sudden and unpredictable fuel shock? If we want to improve things before the shock then how do we assess a policy in terms of its effect on adaptive capacity?
  10. 10. 10 Planners should consider adaptive capacity Policies would affect adaptive capacity Assessment frameworks assess policies i.e MCA or CBA Assessment frameworks need indicators Adaptive capacity indicator Why an indicator?
  11. 11. The indicator is: the percentage of employed people who could get to work by walking and cycling tomorrow if there was a fuel shock 11 What’s the indicator
  12. 12. Scope and guiding approach for constructing the indicator 12 No Prediction Not Freight Data Assumptions Quantitative Comparison
  13. 13. Graph: types of adaptive capacity 13 Movehomet = fuel shock t = later Abilitytouseadaptive capacity Other Changejob time
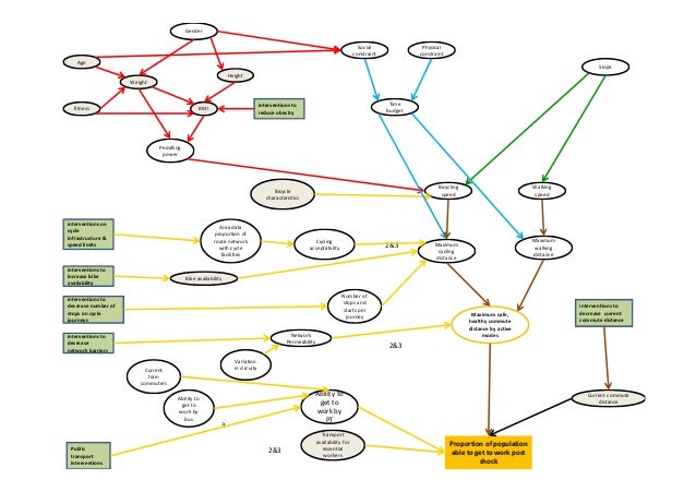
  14. 14. Bicycle characteristics Variation in circuity Transport availability for essential workers Weight fitness Age Current commute distance Bike availability BMI Height Time budget Physical constraint Social constraint Walking speed Slope Bicycling speed Network Permeability Pedalling power Gender Number of stops and starts per journey Maximum safe, healthy commute distance by active modes Maximum cycling distance Maximum walking distance interventions to reduce obesity Proportion of population able to get to work post shock interventions to increase bike availability interventions to decrease current commute distance interventions to decrease network barriers Cycling acceptability Area data proportion of route network with cycle facilities interventions to decrease number of stops on cycle journeys interventions on cycle infrastructure & speed limits Ability to get to work by PT Ability to get to work by bus Current train commuters Public transport interventions 3 2&3 2&3 2&3
  15. 15. Bicycle characteristics Variation in circuity Transport availability for essential workers Weight fitness Age Current commute distance Bike availability BMI Height Time budget Physical constraint Social constraint Walking speed Slope Bicycling speed Network Permeability Pedalling power Gender Number of stops and starts per journey Maximum safe, healthy commute distance by active modes Maximum cycling distance Maximum walking distance interventions to reduce obesity Proportion of population able to get to work post shock interventions to increase bike availability interventions to decrease current commute distance interventions to decrease network barriers Cycling acceptability Area data proportion of route network with cycle facilities interventions to decrease number of stops on cycle journeys interventions on cycle infrastructure & speed limits Ability to get to work by PT Ability to get to work by bus Current train commuters Public transport interventions 3 2&3 2&3 2&3 individual capacity to walk and propel bicycles Time budget Supply factors Slope Maximum travel distance Commute distance Vs indicator
  16. 16. Why an individual approach? People vary in their ability to travel by walking and cycling. Their pedalling power is based on personal attributes like age gender and fitness. These attributes vary between individuals and between locations. Access to bicycles and needing to escort kids to school also varies between individuals and location. The other groups of factors like slope and commute distance also vary geographically. If we take the “average person” it excludes a very large amount of people from the analysis. So an individual approach makes sense
  17. 17. Stage 1 spatial micro-simulation Sample population Individual and aspatial Aggregate spatial Constraint tables software Synthetic population HSE microdata 2008 1754 individuals (not households) age-sex- economic activity; NSSec; Education; (2001 OA census data)
  18. 18. Stage 2 of the model Stage 1 Synthetic individual Can Individual commute Y /N? Draw maximum travel distance Draw commute distance OA indicator %Vs Aggregate Escort?+ + + + + Multiple draws Bike?
  19. 19. Assess alternatives: VsDo minimum Do Policy e.g policy to increase fitness and reduce obesity Keep same individuals – not re-draw, compare like with like avoids noise Is there a significant difference in indicator value for a given OA when the policy is implemented?
  20. 20. 20 Problem 2020 Working model 20 Better way to add attributes Dynamic? 2011? Check / test / analyse
  21. 21. 21 Problem 2121 Thank you 21 Questions Comments
  22. 22. • Image credits: • http://commons.wikimedia.org • Further information available on request

×