Successfully reported this slideshow.
We use your LinkedIn profile and activity data to personalize ads and to show you more relevant ads. You can change your ad preferences anytime.
LITERATURA “ Arte que emplea como instrumento la palabra” - INTENCIÓN ESTÉTICA - AUSENCIA DE FINALIDAD PRÁCTICA FUNCIÓN PO...
LITERATURA MEDIEVAL LIRICA MESTER DE JUGLARIA MESTER DE CLERECÍA ROMANCERO CULTA O  CORTESANA TRADICIONAL O POPULAR OFICIO...
LITERATURA MEDIEVAL 2 Ampliación ROMANCERO VIEJO Características Origen Esencialiad Naturalidad Dramatismo Intemporalidad ...
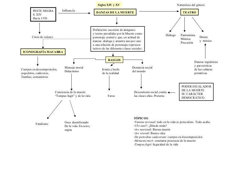
DANZAS DE LA MUERTE PESTE NEGRA S. XIV Hacia 1350 Definición: sucesión de imágenes y textos presididas por la Muerte como ...
Dibujo de danzas de la muerte medievales
Verges (Girona). Una danza de la muerte medieval que se sigue representando en la actualidad.
SIGLO XV= ÉPOCA DE TRANSICIÓN= CRISIS: De la E.M. al Renacimiento . Descomposición del mundo medieval Mayor movilidad soci...
LOS SIGLOS DE ORO EN LA LITERATURA CASTELLANA 1. RENACIMIENTO (Siglo XVI). 2. BARROCO (Siglo XVII). Renacimiento  (S. XVI)...
 
LA LITERATURA EN LOS SIGLOS DE ORO: LA PROSA GÉNEROS NARRATIVOS SIGLOS XVI-XVII - NOVELA DE CABALLERÍAS - NOVELA SENTIMENT...
VÍAS MÍSTICAS: - PURGATIVA: * Oscuridad. * Tentaciones. * Ayuno y sacrificios. * El alma está unida a la terreno. - ILUMIN...
LA LITERATURA EN LOS SIGLOS DE ORO EL TEATRO TEATRO ANTERIOR AL SIGLO XVII TEATRO DEL SIGLO XVII EDAD MEDIA (Hasta S. XV) ...
EL TEATRO DEL SIGLO XVII (Ampliación) LOPE DE VEGA = CREADOR DE LA COMEDIA NACIONAL PERSONAJES Modelo o estructura común: ...
Teatro de comedias de Almagro
 
 
ARLEQUINO Y COLOMBINA
 
Máscaras de   Commedia dell Arte El capitano Pantaleone Cucurucú
BARROCO Movimiento cultural e  ideológico que se desarrolla en España y Europa a lo largo del siglo XVII RASGOS Pesimismo ...
MIGUEL DE CERVANTES SAAVEDRA (1547-1616) RENACIMIENTO BARROCO El ingenioso hidalgo D. Quijote de la Mancha (1605-1615) PAR...
Molinos de viento en La Mancha
Don Quijote de la Mancha enloquece leyendo libros de caballería.
GARCILASO DE LA VEGA Adaptación de metros y formas italianas. PETRARCA (Petrarquismo) AMOR CORTÉS - Idealización del amor ...
LA LITERATURA ESPAÑOLA EN EL SIGLO XVIII LA ILUSTRACIÓN * Poderosa corriente europea que pone en duda y analiza,  mediante...
LA LITERATURA DEL SIGLO XIX 1.  ROMANTICISMO . Hasta 1850 2.  REALISMO . 1850-1885. EL ROMANTICISMO - Es un movimiento cul...
Gustavo Adolfo Bécquer, poeta romántico español.
 
 
Romanticismo: el yo frente al universo. - Rebeldía. - Aislamiento  - Soledad .
REALISMO Y NATURALISMO I. REALISMO :  es un movimiento literario que triunfa en Europa hacia 1850 y que se propone  reflej...
EL REALISMO EN ESPAÑA BENITO PÉREZ  GALDÓS Novelas de la Primera Época:  - Históricas:  La fontana de oro,  -  Novelas de ...
Upcoming SlideShare
Loading in …5
×

Historia de la literatura

223,659 views

Published on

Panorama de la Literatura Española desde la Edad Media hasta el siglo XIX, incluido el Realismo.

  • Comprueba la fuente ⇒ www.EddyHelp.com ⇐. Este sitio me ha ayudado a escribir artículos científicos en inglés y español.
       Reply 
    Are you sure you want to  Yes  No
    Your message goes here
  • Posso recomendar um site. Ele realmente me ajudou. Chama-se ⇒ www.boaaluna.club ⇐ Eles me ajudaram a escrever minha dissertação.
       Reply 
    Are you sure you want to  Yes  No
    Your message goes here
  • Posso recomendar um site. Ele realmente me ajudou. Chama-se ⇒ www.boaaluna.club ⇐ Eles me ajudaram a escrever minha dissertação.
       Reply 
    Are you sure you want to  Yes  No
    Your message goes here
  • Hi there! I just wanted to share a list of sites that helped me a lot during my studies: .................................................................................................................................... www.EssayWrite.best - Write an essay .................................................................................................................................... www.LitReview.xyz - Summary of books .................................................................................................................................... www.Coursework.best - Online coursework .................................................................................................................................... www.Dissertations.me - proquest dissertations .................................................................................................................................... www.ReMovie.club - Movies reviews .................................................................................................................................... www.WebSlides.vip - Best powerpoint presentations .................................................................................................................................... www.WritePaper.info - Write a research paper .................................................................................................................................... www.EddyHelp.com - Homework help online .................................................................................................................................... www.MyResumeHelp.net - Professional resume writing service .................................................................................................................................. www.HelpWriting.net - Help with writing any papers ......................................................................................................................................... Save so as not to lose
       Reply 
    Are you sure you want to  Yes  No
    Your message goes here
  • DOWNLOAD THE BOOK INTO AVAILABLE FORMAT (New Update) ......................................................................................................................... ......................................................................................................................... Download Full PDF EBOOK here { https://urlzs.com/UABbn } ......................................................................................................................... Download Full EPUB Ebook here { https://urlzs.com/UABbn } ......................................................................................................................... Download Full doc Ebook here { https://urlzs.com/UABbn } ......................................................................................................................... Download PDF EBOOK here { https://urlzs.com/UABbn } ......................................................................................................................... Download EPUB Ebook here { https://urlzs.com/UABbn } ......................................................................................................................... Download doc Ebook here { https://urlzs.com/UABbn } ......................................................................................................................... ......................................................................................................................... ................................................................................................................................... eBook is an electronic version of a traditional print book THE can be read by using a personal computer or by using an eBook reader. (An eBook reader can be a software application for use on a computer such as Microsoft's free Reader application, or a book-sized computer THE is used solely as a reading device such as Nuvomedia's Rocket eBook.) Users can purchase an eBook on diskette or CD, but the most popular method of getting an eBook is to purchase a downloadable file of the eBook (or other reading material) from a Web site (such as Barnes and Noble) to be read from the user's computer or reading device. Generally, an eBook can be downloaded in five minutes or less ......................................................................................................................... .............. Browse by Genre Available eBOOK .............................................................................................................................. Art, Biography, Business, Chick Lit, Children's, Christian, Classics, Comics, Contemporary, CookBOOK, Manga, Memoir, Music, Mystery, Non Fiction, Paranormal, Philosophy, Poetry, Psychology, Religion, Romance, Science, Science Fiction, Self Help, Suspense, Spirituality, Sports, Thriller, Travel, Young Adult, Crime, EBOOK, Fantasy, Fiction, Graphic Novels, Historical Fiction, History, Horror, Humor And Comedy, ......................................................................................................................... ......................................................................................................................... .....BEST SELLER FOR EBOOK RECOMMEND............................................................. ......................................................................................................................... Blowout: Corrupted Democracy, Rogue State Russia, and the Richest, Most Destructive Industry on Earth,-- The Ride of a Lifetime: Lessons Learned from 15 Years as CEO of the Walt Disney Company,-- Call Sign Chaos: Learning to Lead,-- StrengthsFinder 2.0,-- Stillness Is the Key,-- She Said: Breaking the Sexual Harassment Story THE Helped Ignite a Movement,-- Atomic Habits: An Easy & Proven Way to Build Good Habits & Break Bad Ones,-- Everything Is Figureoutable,-- What It Takes: Lessons in the Pursuit of Excellence,-- Rich Dad Poor Dad: What the Rich Teach Their Kids About Money THE the Poor and Middle Class Do Not!,-- The Total Money Makeover: Classic Edition: A Proven Plan for Financial Fitness,-- Shut Up and Listen!: Hard Business Truths THE Will Help You Succeed, ......................................................................................................................... .........................................................................................................................
       Reply 
    Are you sure you want to  Yes  No
    Your message goes here

Historia de la literatura

  1. 1. LITERATURA “ Arte que emplea como instrumento la palabra” - INTENCIÓN ESTÉTICA - AUSENCIA DE FINALIDAD PRÁCTICA FUNCIÓN POÉTICA O ESTÉTICA DEL LENGUAJE ¿PARA QUÉ SIRVE? SU TRANSMISIÓN COMPRENSIÓN Y COMENTARIO DE UNA OBRA LITERARIA ORAL ESCRITA Conocer - Autor - Época Distinguir CONTENIDO - TEMA - ARGUMENTO FORMA - Género - Estructura * Externa * Interna - Estilo En la literatura importa más la forma en que se dice algo que lo que se dice. Función Expresiva Función Social Función Lúdica Expresar sentimientos (Poesía) Criticar injusticias y costumbres (Lit. Realista) Entretener o evadirse de la realidad Función Estética Proporcionar un goce estético Se utiliza un lenguaje cuidado y hermoso. - Pasa de generación en generación. - Carácter popular. - Se transforma. - Creación colectiva. - Canciones, leyendas, cuentos. - Se recoge por escrito mucho tiempo después. - Libros - Autores indi- viduales. - El texto no varía. Modo particular de escribir un escritor. - LÉXICO - RECURSOS LITERARIOS - Lit. fantástica - Lit. policiaca - Ciencia Ficción. - Lit. cómica.
  2. 2. LITERATURA MEDIEVAL LIRICA MESTER DE JUGLARIA MESTER DE CLERECÍA ROMANCERO CULTA O CORTESANA TRADICIONAL O POPULAR OFICIO DE JUGLARES OFICIO DE CLÉRIGOS Cantares de gesta EPICA Conjunto de romances de los siglos XIV y XV EPICOS HISTORICOS NOVELESCOS O LÍRICOS - Refinada - Su tema es el amor cortés - Relación de vasallo/dama (Sra). - Se idealiza a la dama. - Literatura escrita de autores conocidos. - Anónima. - Tema amoroso -Transmisión oral. - Brevedad y sencillez. - Son las canciones del puelblo. - La protagonista es una muchacha. Cantar de Mío Cid S. XII. Temas religiosos en general. Arcìpreste de Hita: Libro de Buen amor Sociedad religiosa y estamental 1) NOBLEZA: guerra, caza, juegos... 2) CLERO: oración, cultura monástica 3) PUEBLO LLANO: campesinos y artesanos Tres culturas 1) Cristiana 2) Musulmana 3) Judía. SIGLOS XI-XV Se consideran fragmentos de cantares de gesta. Dan noticia de hechos históricos - Fronterizos: guerra entre cris- tianos y musulma nes. - Tema sentimental o amoroso. - Temas heroicos - Autor anónimo - Transmisión oral - Los cantan los juglares. - Métrica irregular - Temas religiosos - Autores conocidos (clérigos y monjes). - Uso de la cuaderna vía.= métrica regular Gonzalo de Berceo S. XIII. “ Milagros de N. Sra” ESCUELA DE TRADUCTORES DE TOLEDO (ALFONSO X) - Se cree que son frag- mentos épicos. - Versos octosílabos corn rima asonante en los versos pares. PROSA MEDIEVAL - Es más tardía. - ALFONSO X EL SABIO - Historia, leyes, juegos... Varios reinos: - Castilla - Aragón - Galicia/ León - Navarra - Reinos musul manes. GÉNEROS LITERARIOS HASTA EL S. XIV,
  3. 3. LITERATURA MEDIEVAL 2 Ampliación ROMANCERO VIEJO Características Origen Esencialiad Naturalidad Dramatismo Intemporalidad Final truncado. Tesis tradicionalista Tesis individualista - Son fragmentos de c. De g. Que gustaban especialmente al público y que se independizaban de conjunto. Menendez Pidal Fueron un género independiente desde el principio. El género surgio de algún poeta individual que obtuvo un éxito fulminante. Escenas aisladas y dialogadas. Fuerte intensidad. POETAS CORTESANOS S. XV JUAN DE MENA y EL MARQUES DE SANTILLANA JORGE MANRIQUE (1440-1479) Coplas a la muerte de su padre. - Coplas de pie quebrado CONTENIDO FUGACIDAD DE LA VIDA ELOGIO FUNEBRE DE SU PADRE PROSA MEDIEVAL El castellano empieza a utilizarse en documentos oficiales hacia el siglo XIII. Antes se escribían en latín que era la lengua de cultura. - Cambio hacia el s. XIII: fundación de universidades. Aumenta el nº de perso- nas que sabían leer y es- cribir. Antes sólo sabían los monjes. PROSISTAS ALFONSO X EL SABIO (1221-1284) DON JUAN MANUEL (1282-1348) - Noble - Político - Escritor. El conde Lucanor o Libro de Patronio - OBRA DIDACTICA Y MORAL - INFLUENCIA ORIENTAL - DIÁLOGO SEÑOR-CRIADO - Convierte el castellano en lengua de cultura. - Reúne un grupo de sabios de las tres religiones para labores de traducción y escritura de la Primera Crónica General de España.
  4. 4. DANZAS DE LA MUERTE PESTE NEGRA S. XIV Hacia 1350 Definición: sucesión de imágenes y textos presididas por la Muerte como personaje central y que, en actitud de danzar, dialoga y arrastra uno por uno a una relación de personajes represen- tativos de las diferentes clases sociales. Siglos XIV y XV Mensaje moral Didactismo Ironía y burla de la realidad Denuncia social del mundo Conciencia de la muerte “ Tempus fugit” y de la vida. Descontento social contra las clases altas. Protesta. PODER IGUALADOR DE LA MUERTE SU CARÁCTER DEMOCRÁTICO. Cuerpos en descomposición, esqueletos, cadáveres, Tumbas, cementerios Fatalismo Goce desenfrenado De la vida. Excesos, orgías RASGOS Crisis de valores Naturaleza del género TEATRO Diálogo Pantomima Mímica Procesión Danza y música Farsa ICONOGRAFÍA MACABRA Danzas orgiásticas y paroxísticas de las culturas primitivas Influencia <ul><li>TÓPICOS : </li></ul><ul><li>Vanitas terrenal : todo en la vida es perecedero. Todo acaba. </li></ul><ul><li>Ubi sunt ?: ¿Dónde están? </li></ul><ul><li>Ars moriendi : Buena muerte </li></ul><ul><li>Ars vivendi : Buena vida. </li></ul><ul><li>De putredine cadaverum : cuerpos en descomposición </li></ul><ul><li>Memento mori : constante presencia de la muerte </li></ul><ul><li>Tempus fugit : fugacidad de la vida </li></ul>
  5. 5. Dibujo de danzas de la muerte medievales
  6. 6. Verges (Girona). Una danza de la muerte medieval que se sigue representando en la actualidad.
  7. 7. SIGLO XV= ÉPOCA DE TRANSICIÓN= CRISIS: De la E.M. al Renacimiento . Descomposición del mundo medieval Mayor movilidad social frente a los rígidos estamentos medievales: nobleza, clero y pueblo llano. Ascenso de la burguesía mercantil. Decad. Aristocracia. Expansión de la cultura. Mayor educación. Aumento nº lectores. Mayor demanda de obras literarias. Disminuye el poder de la Iglesia. Crisis * Extensión uso del papel más barato y ligero. * Uso de lentes para vista cansada. * Invención de la imprenta. (Los textos impresos antes de 1501= incunables . HISTORIA Lucha por el poder. Guerras civiles + epidemias + crisis económicas. Reinos Castilla (4 guerras civiles): Juan II (1406-1454); Enrique IV (1454-1474) Aragón: política mediterránea, reino de Nápoles. Dificultades. Levanta- mientos populares. Alfonso V(1416- 1458). La política aragonesa pasa a depender cada vez más de Castilla (Compromiso de Caspe -1412) Temas literarios: - Fortuna: inestabilidad de la vida - Amor: espiritualidad+sensualidad (amor cortés) - Muerte: tema obsesivo. Fugacidad de la vida. Danzas de la muerte. HUMANISMO = Valoración de la dignidad humana (influencia italiana) - Recuperación de los clásicos: griegos y latinos. Imitación de los modelos. - Estudio de la Antigüedad greco-latina. - Estudio de la Filosofía Moral y la Historia. - Influencia de los humanistas italianos: Dante ( La Divina Comedia trajo a Castilla la moda de la alegoría); Petrarca (prosa latina e italiana); Bocaccio (desarrollo de la prosa sentimental: El Decameron , La Fiammeta ) GÉNEROS LITERARIOS PROSA: - Didáctica: satira contra las mujeres El Corbacho del Arcipreste de Talavera - Alegorismo: Doce trabajos de Hércules de Enrique de Villena. - Prosa novelesca: 1) Novela de caballerías ( Amadis de Gaula : héroe idealizado que recorre el mundo en busca de aventuras. Heroísmo y amor de una dama). Influencia de la literatura artúrica (rey Arturo/Ginebra) 2) Novela sentimental: análisis de las rela- ciones amorosas siguiendo el modelo cortés. Final desdichado. Lenguaje alegórico y abstracto: Carcel de amor de Diego de San Pedro; Siervo libre de amor de Rodríguez Padrón. POESÍA CORTESANA = CANCIONERIL Colecciones de canciones = cancioneros - Baena (Castilla: Juan II); Estúñiga (Aragón); Palacio (Castilla y Aragón); Cancionero General (1511) de Hernando del Castillo. POETAS CASTELLANOS - Iñigo López de Mendoza, el Marqués de Santillana (1398-1458): Serranillas, Sonetos fechos al itálico modo. Humanista. - Juan de Mena (1411-1458): Laberinto de Fortuna o Las Trescientas. Sintaxis latina. - Jorge Manrique (1440-1479): poesía amorosa + Coplas a la muerte de su padre (Profundidad humana + sencillez) AMOR CORTÉS* *AMOR CORTÉS: - Tradición trovadoresca de origen provenzal. El amor es servicio a una dama casada. El enamorado (galán) ha de pasar por una serie de pruebas de amor. La dama lo rechaza o lo desdeña. Sufrimiento amoroso. Surgió esta estética refinada en las cortes del sur de Francia. El galán es el siervo y la dama, la señora. Servicio de amor. Sumisión del enamorado. Influencia en la poesía cortesana y las novelas de la época. La Celestina es una denuncia de las normas que regían el amor cortés.
  8. 8. LOS SIGLOS DE ORO EN LA LITERATURA CASTELLANA 1. RENACIMIENTO (Siglo XVI). 2. BARROCO (Siglo XVII). Renacimiento (S. XVI) Cultura ANTROPOCÉNTRICA frente a la TEOCÉNTRICA de la E.M. “ Re-Nacer: volver a nacer. Resurgimiento de la cultura clásica griega y latina. HUMANISMO Reconocimiento de la dignidad del hombre. El hombre como centro del universo. El mundo y la vida es un lugar bello para ser gozado. * Estudio de las lenguas clásicas (griego y latín). * La orientación de la cultura hacia el conocimiento de lo humano y de lo terreno. * La perfección humana radica en el equilibrio de todas las facultades: físicas e intelectuales. EL CORTESANO - Armas (Soldado) - Letras (Poeta). Temas de la literatura renacentista: 1. EL AMOR 2. LA NATURALEZA 3. LOS MITOS CLÁSICOS 4. EL CARPE DIEM. 5. EL BEATUS ILLE 6. EL SENTIMIENTO RELIGIOSO (2ª mitad del s.XVI) Locus amoenus Melancolía, nostalgia, dolor. “ Aprovecha la juventud”. Elogio de la vida sencilla y retirada. PETRARCA Literatura mística Experiencia íntima de la unión espiritual con Dios: San Juan de la Cruz, Santa Teresa de Jesús. LA POESÍA EN EL SIGLO XVI 1ª Época : primera mitad del siglo: nuevos temas y formas de la literatura renacentista. 2ª Época : segunda mitad del siglo: destaca la literatura de tema religioso: * Literatura “ascética”: Fray Luis de León (1527-1591). - Fraile agustino, profesor de la universidad de Salamanca. - Excelente filólogo (conocía el griego, latín y hebreo...) - Fue encarcelado por la traducción de “El cantar de los cantares”. - Temas: búsqueda de la serenidad, aspiración a la paz interior. - Obras famosas: Vida retirada, Noche serena. * Literatura mística: San Juan de la Cruz (1542-1591). - Ingresó a los 22 años en la orden de los carmelitas. - Colaboración con Teresa de Jesús para la reforma de la orden de los carmelitas. - Obra: Noche oscura del alma, Llama de amor vivo y Cántico Espiritual (42 liras) GARCILASO DE LA VEGA (1501-1536) * Introduce a Petrarca en su líricaamorosa. * Naturaleza bucólica (= pastores enamorados idealizados) * Adapta al castellano el endecasílabo italiano. * Utilización de la lira por primera vez. * Temas fundamentales: el amor, la naturaleza idealizada, y la mitología. Obras: tres églogas, 38 sonetos, cinco canciones , una epísto- la y una elegía. La poesía es un medio para comunicarse con Dios (unión mística). Unión amorosa entre la Esposa (el alma) y Amado (Dios).
  9. 10. LA LITERATURA EN LOS SIGLOS DE ORO: LA PROSA GÉNEROS NARRATIVOS SIGLOS XVI-XVII - NOVELA DE CABALLERÍAS - NOVELA SENTIMENTAL - NOVELA MORISCA - NOVELA BIZANTINA - NOVELA PASTORIL NOVELA PICARESCA Es el más importante género narrativo del Renacimiento “ Lazarillo de Tormes” (1554). Anómima. 1ª Novela moderna . “ Vida del pícaro Guzmán de Alfarache” (1599) de Mateo Alemán. RASGOS DE LA NOVELA PICARESCA_ - Relato autobiográfico . - Los protagonistas son antihéroes (hijos de padres sin honra). - Son personajes itinerantes : andan de un lugar a otro y sirve a distintos amos. - Aspira a ascender de clase social , pero fracasa en su intento. - Novela realista : muestra el estado real de la sociedad de su tiempo. - Los personajes cambian , “se transforman” por su experiencia. RASGOS: - Personajes idealizados o fantásticos. - Personajes de buena clase social y que no cambian a lo largo de la narración. Miguel de Cervantes (1547-1616) “ Novelas Ejemplares” (1613): - La gitanilla, La ilustre fregona, Rinconete y Cortadillo, El licenciado Vidriera, El coloquio de los perros ... “ El ingenioso hidalgo D. Quijote de la Mancha. Dos partes: - 1ª 1605. - 2ª 1615 La Galatea (1585) Novela pastoril BÚSQUEDA DE LA VEROSIMILITUD (Que lo narrado sea creíble). El Lazarillo de Tormes había iniciado el camino del Realismo. El término “Novella” es italiano, y va a ser adaptado a la narrativa española por Cervantes. El pícaro - narrador y protagonista - ( narrador interno ) cuenta en 1ª persona su vida. Consta de un prólogo y siete tratados o capítulos ( estructura externa ). Es una especie de carta dirigida a un personaje importante. Sus amos : el ciego, el clérigo de Maqueda, el hidalgo pobre, un fraile de la Merced, un buldero... Acaba como vendedor de agua y ayudante de un alguacil. Al final, un arcipreste le toma bajo su protección y le casa con una criada, que por las noches duerme en casa del cura. La ciudad murmura sobre los tres, pero a Lázaro no le importa su honra, sino comer cada día.
  10. 11. VÍAS MÍSTICAS: - PURGATIVA: * Oscuridad. * Tentaciones. * Ayuno y sacrificios. * El alma está unida a la terreno. - ILUMINATIVA: * Empieza a intuirse la presencia de Dios. * El alma debe continuar en el esfuerzo, y a la vez dejarse en manos de Dios. - UNITIVA: * Experiencia “inefable” que suele ser expresada mediante símbolos amorosos. El alma se purifica mediante la penitencia FASE PURGATIVA. FASE ILUMINATIVA: Empieza a gozarse de la presencia de Dios. FASE UNITIVA: don gratuito que Dios concede a algunas almas al fundirse con ellas e inundarlas de amor; sus mani- festaciones son el éxtasis, las visiones y las revelaciones. Llama de amor viva ¡Oh llama de amor viva que tiernamente hieres de mi alma en el más profundo centro! Pues ya no eres esquiva, acaba ya si quieres; rompe la tela de este dulce encuentro. ¡Oh cauterio suave! ¡Oh regalada llaga! ¡Oh mano blanda! ¡Oh toque delicado, que a vida eterna nabe, y toda deuda paga! Matando muerte en vida la has trocado. ¡Oh lámparas de fuego en cuyos resplandores las profundas cavernas del sentido que estaba obscuro y ciego con extraños primores calor y luz dan junto a su querido! ¡Cuán manso y amoroso recuerdas en mi seno donde secretamente solo moras y en tu aspirar sabroso de bien y gloria lleno cuán delicadamente me enamoras! SAN JUAN DE LA CRUZ OBRAS MÍSTICA DE SANTA TERESA DE JESÚS: - Camino de perfección. - Las moradas.
  11. 12. LA LITERATURA EN LOS SIGLOS DE ORO EL TEATRO TEATRO ANTERIOR AL SIGLO XVII TEATRO DEL SIGLO XVII EDAD MEDIA (Hasta S. XV) SIGLO XVI Carácter religioso. Se representaba en las Iglesias. “Auto de los Reyes Magos” (1147) Teatro Popular (Cómico). Teatro cortesano Teatro religioso Autos del Nacimiento Y de la Pasión . Teatro inspirado en los clásicos. “ Pasos” de Lope de Rueda. <ul><li>Influencia italiana de la “Commedia dell Arte”: </li></ul><ul><li>Personajes estereotipados. - Uso de máscaras </li></ul><ul><li>- Comedias de enredo. </li></ul><ul><li>Mezcla de clases sociales. </li></ul><ul><li>Primeros actores profesionales que vivían en </li></ul><ul><li>los caminos y llevaban sus obras de un lado a otro. </li></ul>“ Entremeses” de Cervantes. CREACIÓN DE LUGARES ESTABLES DE REPRESENTACIÓN: “ LOS CORRALES DE COMEDIAS” <ul><li>Son patios al aire libre entre varias casas. </li></ul><ul><li>Se componían de: </li></ul><ul><li>Escenario sin decorados. </li></ul><ul><li>Cazuela (mujeres). </li></ul><ul><li>Aposentos (nobles). </li></ul><ul><li>Patio (público de pie). * Mosqueteros. </li></ul><ul><li>Es el gran siglo del teatro en toda Europa. </li></ul><ul><li>Las multitudes están hambrientas de espectáculos </li></ul><ul><li>teatrales: W. Shakespeare (Inglaterra); Molière (Francia) </li></ul>En España destaca el dramaturgo LOPE DE VEGA (1562-1635). Crea una “fórmula teatral” netamente española que obtuvo un éxito rotundo. “ Arte Nuevo de hacer comedias” (1609). Nueva teoría del teatro que recibe una gran influencia Italiana . Es un arte al margen de los preceptos Clásicos. <ul><li>Mezcla de lo trágico y lo cómico. </li></ul><ul><li>Ruptura de las tres unidades clásicas: </li></ul><ul><li>Acción, Tiempo y Lugar. </li></ul><ul><li>División de la comedia en tres actos. </li></ul><ul><li>Variedad métrica.(= polimetría) </li></ul><ul><li>Introducción del personaje del “gracioso”. </li></ul><ul><li>Decoro : adecuación del habla a los personajes </li></ul><ul><li>(clase social)- </li></ul><ul><li>Temas dominantes: el honor y el amor. </li></ul>REGLA BÁSICA: GUSTAR AL PÚBLICO .
  12. 13. EL TEATRO DEL SIGLO XVII (Ampliación) LOPE DE VEGA = CREADOR DE LA COMEDIA NACIONAL PERSONAJES Modelo o estructura común: * Un viejo, un galán y una dama * El gracioso y la criada. * Puede haber dos galanes, dos damas... * La psicología no suele ser profunda. * Importa más la acción que profundizar en sus caracteres. TEMAS 1. Religiosos: autos sacramentales. Históricos. 2. Comedias de costumbres. - Urbanas: comedias de capa y espada. - Rurales: visión idealizada del labrador. 3. El honor u honra . Leyes del honor. 4. Pastoriles, mitológicas, de magia... FUNCIÓN SOCIAL DE TEATRO: - Arte de evasión frente a los conflictos. - Arte de masas: ideología conformista. - Exaltación de los valores nacionales. - Obsesión por el tema de la limpieza de sangre. Teatro al servicio de la educación del pueblo : - Ideales religiosos: enfoque ortodoxo. - Ideales políticos: figura intangible del rey como encarnación de la patria. - Ideales sociales: se basa en rígidas jerarquías sociales: - La nobleza siempre es enaltecida. - Destaca la figura del labrador digno y con honra. CICLOS DEL TEATRO BARROCO. PRIMER CICLO SEGUNDO CICLO Lope de Vega - Guillén de Castro - Tirso de Molina. - Juan Ruiz de Alarcón. Calderón de la Barca - Francisco de Rojas Zorrilla - Agustín Moreto. - El caballero de Olmedo. - Fuenteovejuna. - Peribáñez o el Comendador de Ocaña - El acero de Madrid. - La vida es sueño - El alcalde de Zalamea. - El gran teatro del mundo Definición de honor: es la estimación intachable que un hombre merece a los demás, y la seguridad que este hombre tiene de merecer tal opinión social. El honor puede perderse por cobardía, traición, infidelidad de la es- posa. En tal caso era necesaria la venganza.
  13. 14. Teatro de comedias de Almagro
  14. 17. ARLEQUINO Y COLOMBINA
  15. 19. Máscaras de Commedia dell Arte El capitano Pantaleone Cucurucú
  16. 20. BARROCO Movimiento cultural e ideológico que se desarrolla en España y Europa a lo largo del siglo XVII RASGOS Pesimismo y desengaño Complicación y elaboración formal . Búsqueda de la expresión original (que provoque admiración o sorpresa) TEMAS Morales y religiosos - La fugacidad de la vida. - La muerte Satíricos y burlescos Filosóficos Contradicción entre la apariencia y la realidad de las cosas. - Visión grotesca de la realidad. - Deformación. La dificultad de la forma es sinónimo de Belleza artística. Poesía del Siglo XVII Tendencias: Culteranismo Conceptismo La forma está por encimadel contenido. - Léxico culto y abundantes recursos literarios: metáforas, hipérboles, hipérbatos, alusiones mitológicas - Estilo literario que se basa en las asociaciones ingeniosas de palabras o conceptos. - El ideal es expresar muchas cosas con pocas palabras. “ Lo bueno, si breve, dos veces bueno” - Abundan las antítesis y paradojas, dobles significados. FRANCISCO DE QUEVEDO ((1580-1645) LUIS DE GÓNGORA (1561-1627) Dos épocas: 1) Juventud (metros tradicio- nales) 2) Madurez: Poemas mayores: Fábula de Polifemo y Galatea, Soledades. - Destaca su pesimismo y la visión desengañada de la vida. - Temas satíricos y burlescos, basados en la deformación y en la caricatura. - Narrativa: “Vida del Buscón Don Pablos” Mezcla de elementos contradictorios: Claro/oscuro; sublime/grosero; bello/grotesco
  17. 21. MIGUEL DE CERVANTES SAAVEDRA (1547-1616) RENACIMIENTO BARROCO El ingenioso hidalgo D. Quijote de la Mancha (1605-1615) PARODIA DE LOS LIBROS DE CABALLERÍAS . Es la primera intención de Cervantes, pero su obra va mucho más allá. Es considerada la mejor novela del mundo. ESTRUCTURA: - Dos partes. - Tres salidas del héroe PERSONAJES D. Quijote de la Mancha: héroe idealista que imita la acción de los libros de caballería, muy populares en su tiempo. Transforma la realidad para adaptarla a sus ideales. Es armado caballero en una escena que es una parodia: confunde a unas prostitutas con importantes damas; a los molinos en gigantes; a los rebaños, en ejércitos... Sancho Panza:representa el sentido práctico de la vida, la visión realista y materialista. Sin embargo, el personaje va evolucionando (=quijotización) y se aproxima a la visión de su amo. Al final, cuando DQ ha sido derrotado le propone hacerse pastores como los de las églogas... DULCINEA DEL TOBOSO : ruda labradora que es convertida en una idealizada dama que le era imprescindible para ser un auténtico caballero. Es uno de los grandes enigmas de la novela. EL ENCANTO DE DULCINEA. TÉCNICAS NARRATIVAS Recurso del manuscrito encontrado. Dicho manuscrito estaba escrito en árabe y su autor era un tal Cide Hamete Benengeli. El narrador utiliza un traductor y pretende dar la impresión de que se ha limitado a traducir los papeles escritos por Cide H. Benengeli. PRIMERA PARTE (1605): dos salidas de DQ. La 1ª lo hace solo; pero en la 2ª, lo hace acompa- ñado de Sancho y corren juntos varias aventuras de las que salen malparados. DQ confundirá la realidad y vera gigantes donde hay molinos... La gran aportación de DQ de la M. Es el DIÁLOGO entre los dos personajes que tienen perspectivas distintas. SEGUNDA PARTE (1615). Vuelve a salir con Sancho a correr aventuras, pero ahora son los demás los que se encargan de cambiarles la realidad para burlarse de ellos con aventuras fingidas. Se dirigen hacia Aragón, donde son objeto de crueles burlas por parte de unos duques. Sancho -parodia- es nombrado gobernador de una ínsula. Más tarde llegan a Barcelona, y allí el héroe será derrotado por el caballero de la Blanca Luna que le impone volver a su aldea. Vuelve triste y muere recu- perando la conciencia. ¡RECORDAD QUE EL MAYOR DESCUBRIMIENTO DE CERVANTES EN EL QUIJOTE ES EL EL PERSPECTIVISMO QUE SE PLASMA EN EL DIÁLOGO DE LOS DOS PRO- TAGONISTAS. HUMANISMO DESENGAÑO
  18. 22. Molinos de viento en La Mancha
  19. 23. Don Quijote de la Mancha enloquece leyendo libros de caballería.
  20. 24. GARCILASO DE LA VEGA Adaptación de metros y formas italianas. PETRARCA (Petrarquismo) AMOR CORTÉS - Idealización del amor y de la amada - Contemplación de la amada: cabello dorado, ojos claros, tez pálida - Sufrimiento del enamorado ante el rechazo amoroso o la muerte de la amada - El sufrimiento purifica al enamorado. Es un goce doloroso. - Estados contradictorios. // - Suavidad y dulzura poéticas. San Juan de la Cruz (Poesía mística) Fray Luis de León (Poesía ascética) Conjunto de reglas que debe seguir el enamorado que se convierte en vasallo (siervo) de la Señora (amada). Debe sufrir en silencio. Ella es casada. Amor espiritual y refinado. D. LUIS DE GÓNGORA CULTERANISMO: - La forma está por encima del contenido - Léxico culto y abundantes recursos literarios: metáforas, hipérboles, hipérbatos, alusiones mitológicas FRANCISCO D E QUEVEDO CONCEPTISMO: - Estilo literario que se basa en las asociaciones ingeniosas de palabras o conceptos. - El ideal es expresar muchas cosas con pocas palabras: “ Lo bueno, si breve, dos veces bueno”. - Abundan las antítesis, paradojas, metáforas, dobles sentidos... LOPE DE VEGA - Poeta y dramaturgo. BARROCO S. XVII FRANCIA S. XII y XIII ITALIA (Humanismo) S. XIV ESPAÑA S. XVI RENACIMIENTO SIGLO XVI Rasgos: - PESIMISMO Y DESENGAÑO - COMPLICACIÓN Y ELABORACIÓN FORMAL - BÚSQUEDA DE LA EXPRESIÓN ORIGINAL - BUSCA LA ADMIRACIÓN Y LA SORPRESA. MOVIMIENTO CULTURAL E IDEOLÓGICO QUE SE PRODUCE EN ESPAÑA Y EUROPA A LO LARGO DEL S. XVII TEMAS - MORALES Y RELIGIOSOS - SATÍRICOS Y BURLESCOS - FILOSÓFICOS - La fugacidad de la vida - La muerte - Contradicción entre la realidad y la apariencia de las cosas
  21. 25. LA LITERATURA ESPAÑOLA EN EL SIGLO XVIII LA ILUSTRACIÓN * Poderosa corriente europea que pone en duda y analiza, mediante LA RAZÓN, todas las antiguas creencias. * Todo es sometido a discusión. * Es un pensamiento renovador e intenta desplazar la mentalidad tradicionalista. - Confianza en LA RAZÓN como único medio de alcanzar el progreso y la felicidad. - La observación y la experiencia, y no el principio de autoridad, son las bases de la ciencia. - Tolerancia religiosa y en materia de pensamiento. El siglo XVIII es llamado “ el siglo de las luces”. “ Ilustrar” viene a significar ILUMINAR, DAR BRILLO El sistema político que corresponde a la Ilustración es el DESPOTISMO ILUSTRADO “ Todo para el pueblo, pero sin el pueblo”. El gobierno debe gobernar e instruir al pueblo inculto. Penetración de las “luces” en España El arte que representa a la ilustración es el NEOCLASICISMO * Vuelta a los valores y reglas clásicas. * Rechazo total de la confusión, exageración y desorden del arte Barroco. - Como la Ilustración se inicia en Francia: se traducen libros franceses. - Difusión del la filosofía racionalista. - Los viajes a otros países abren la mentalidad de los ilustrados españoles. - Aparición de los primeros periódicos. El reinado de Carlos III (1759-1789) es el mejor ejemplo del espíritu ilustrado en España, aunque ya antes de su reinado se había iniciado el espíritu reformista. Creación de instituciones culturales: - Biblioteca Nacional (1712). - Real Academia Española (1713). - Real Academia de la Historia (1735). - Museo del Prado (1785). - Instituciones que atendían a las reformas económicas y culturales: “Sociedades de Amigos del País” ETAPAS DE LA ILUSTRACIÓN EN ESPAÑA 1. LUCHA CONTRA EL BARROCO = crítica a supersticiones y falsas creencias; rechazo del arte barroco (excesivo e irracional): hasta 1750. 2. NEOCLASICISMO (1750-1790) - Aceptación del clasicismo de origen francés. a) Adopción de la regla de las tres unidades en teatro. b) Intención didáctica y moralizadora. c) Separación de lo trágico y lo cómico. d) Eliminación de lo imaginativo y fantástico. e) Predominio de la Razón sobre el sentimiento. 3. PRERROMANTICISMO : rechazo del exceso racionalista. Vuelta al sentimiento y rechazo de las reglas (Finales del s. XVIII) La Ilustración fue rechazada por la Iglesia y el espíritu tradicionalista del pueblo español. RASGOS:
  22. 26. LA LITERATURA DEL SIGLO XIX 1. ROMANTICISMO . Hasta 1850 2. REALISMO . 1850-1885. EL ROMANTICISMO - Es un movimiento cultural, literario y artístico que se desarrolla en Europa en la 1ª mitad del siglo XIX. Se inició en Francia e Inglaterra. Dos direcciones: - Crisis de la monarquía absoluta. - Tendencia a gobiernos constitucionales. - Revolución industrial. - Desarrollo del comercio y la burguesía se convierte en la clase dominante. - Época del liberalismo (defensa de la libertad económica y política (derechos individuales) RASGOS : 1. Individualismo y subjetivismo. “YO”. 2. Libertad personal y artística. 3. Predominio del sentimiento sobre la Razón. 4. Oposición a las normas neoclásicas. 5. Evasión del mundo hacia mundos misteriosos o lejanos. 6. La naturaleza se incorpora a los estados de ánimo de los románticos: paisajes tenebrosos, turbulentos y tristes. 7. Nacionalismo. Exaltación de lo propio de cada territorio: lengua, cos- tumbres... ETAPAS EN ESPAÑA Hasta 1830 continúan las tendencias delsiglo XVIII, pero ya se insinúa el prerromanticismo. 1830-1850. Predominio del Romanticismo 1850-1870 Postromanticismo y comienzos del Realismo. - POESÍA : José de Espronceda : : El diablo mundo y El estudiante de Salamanca . La canción del pirata - TEATRO : José Zorrilla Don Juan Tenorio y Traidor, inconfeso y mártir. El Duque de Rivas : Don Álvaro o la fuerza del sino. Juan Hartzenbusch : Los amantes de Teruel . Francisco Martínez de la Rosa : La conjuración de Venecia . PROSA: Mesonero Romanos (costumbrismo); Enrique Gil y Carrasco: El señor de Bembivre . PERIODISMO : Mariano José de Larra : Artículos de costumbres . POESÍA : Gustavo A. Bécquer (1836-1870), Rimas. Rosalía de Castro: A orillas delSar. PROSA : Bécquer: Leyendas , Cartas desde mi celda . LEYENDAS DE BÉCQUER : El rayo de luna; Maese Pérez, el organista; El monte de las ánimas; La corza blanca; El miserere . TRADICIONAL: Walter Scott, Chateaubriand, Zorrilla, Duque de Rivas. LIBERAL: Lord Byron,. Víctor Hugo, Alejandro Dumas, Larra, Espronceda. TEMAS DE LA POESÍA ROMÁNTICA Y POSTROMÁNTICA : Los sentimientos personales: tristeza, hastío, melancolía, soledad, protesta contra las normas sociales, la intimidad amorosa, temas legendarios
  23. 27. Gustavo Adolfo Bécquer, poeta romántico español.
  24. 30. Romanticismo: el yo frente al universo. - Rebeldía. - Aislamiento - Soledad .
  25. 31. REALISMO Y NATURALISMO I. REALISMO : es un movimiento literario que triunfa en Europa hacia 1850 y que se propone reflejar fielmente la realidad social de la época . Se basa fundamentalmente en la OBSERVACIÓN del mundo que rodea al escritor. CONTEXTO HISTÓRICO, SOCIAL Y CULTURAL * La burguesía se consolida como clase social dominante. * Aparición de una nueva clase social: el proletariado que se organiza para reivindicar sus derechos: movimientos obreros. * Gran desarrollo industrial y comercial. Ferrocarril. * Aumento de la demografía. * Se difunden las teorías marxistas revolucionarias que pretenden transformar el mundo mediante la implantación del socialismo. * Se desarrollan las ciencias experimentales. * Teoría de la Evolución de Darwin. * Como consecuencia nacen la sociología y la psicología que tendrán una gran influencia en la literatura. RASGOS DE LA LITERATURA REALISTA. * La realidad es el tema esencial. Los problemas de la clase media serán uno de los temas más frecuentes. * El escritor huye de su YO (el románticismo) e imita al científico en su espíritu observador. Se retrata y critica la realidad con intención de modificarla. * Se necesita previamente documentación sobre lo que se va a escribir. * Deseo de OBJETIVIDAD. El narrador es un cronista imparcial en forma de NARRADOR OMNISCIENTE Y OBJETIVO . * Estilo sencillo frente a las exageraciones del Romanticismo. Se intenta reproducir el habla real de las gentes * Se describen fundamentalmente: A Descripción de la realidad social (ambiente, costumbres...) B) Descripción de caracteres psicológicos . . NOVELA SOCIAL NOVELA PSICOLÓGICA GRANDES NOVELISTAS DEL REALISMO EN EUROPA - FRANCIA: STENDHAL, BALZAC, FLAUBERT . - INGLATERRA: CHARLES DICKENS. - RUSIA: LEON TOLSTOI y FEDOR DOSTOIEVSKI . - ESPAÑA: BENITO PEREZ GALDÓS, CLARÍN , VALERA, JOSÉ MARÍA DE PEREDA, PEDRO ANTONIO DE ALARCÓN. II. EL NATURALISMO * Es una forma especial de Realismo que surge en Francia a finales del siglo XIX Su creadorfue EMILE ZOLA . No sólo es una corriente literaria sino también unaconcepción del ser humano. RASGOS DE LA NOVELA NATURALISTA . - Determinismo biológico y social: el ser humano no es libre. Su comportamiento está determinado por la herencia y la clase social en que nace. - El método experimental: el novelista es como un científico que experimenta con sus personajes. - El materialismo: lo espiritual y psicológico del hombre viene determinado por su parte fisiológica. - El socialismo: denuncia los males de la sociedad burguesa, refleja la lucha de clases y aspira a la igualdad social. ESCRITORES NATURALISTAS: - EMILE ZOLA - GUY DE MAUPASSANT - CLARÍN (en España). Ambas direcciones se dan combinadas, aunque pueda predominar una sobre otra.
  26. 32. EL REALISMO EN ESPAÑA BENITO PÉREZ GALDÓS Novelas de la Primera Época: - Históricas: La fontana de oro, - Novelas de tesis : Doña Perfecta (1876); Gloria (1877). Novelas españolas contemporáneas : este grupo está formado por 24 novelas en las que refleja en estilo realista la sociedad y ambiente de Madrid de la época (años 1880-1890). Las más importantes: La desheredada (1881); El amigo Manso (1882); La de Bringas (1884); Tormento (1884), Fortunata y Jacinta (1886-1887 ); Miau (1888 )... Novelas espiritualistas (influidas por Tolstoi) Angel Guerra (1890-1891 ); Tristana (1892); Nazarín (1895); Misericordia (1897 ); El abuelo (1897 ). Episodios Nacionales : Son un conjunto de 46 novelas en las que G. Se propuso el ambicioso proyecto de contar en forma de novela la historia de España en el siglo XIX. La Regenta de Clarín es considerada una de las mejores novelas de la literatura española. El tema de la novela no es sólo la historia de un adulterio y la caída moral dela protagonista sino el retrato moral y social de una ciudad de provincias provinciana y aburrida (Vetusta = Oviedo), y por extensión, de la España de la época: la hipocresía, la falsa religiosidad, los convencionalismos sociales, el poder de la iglesia, la corrupción... Fortunata y Jacinta de Galdós es la más larga de las novelas del novelista. Su argumento se estructu- ra en torno a tres personajes: Juanito Santacruz, Fortunata y Jacinta. Juanito Santacruz, de familia rica, se casa con su prima Jacinta, pero mantiene unas apasionadas relaciones con Fortunata, joven muy pobre. Ésta se casa con Maximiliano Rubín, un pobre hombre que trata de ofrecerle una vida digna, sin conseguirlo. Fortunata, abandonada por su marido y Santacruz, muere en la soledad y la miseria. EL ADULTERIO es uno de los grandes temas de la época. Había comenzado con Madame Bovary de Gustave Flaubert. Escritor crítico liberal y luego republicano y socialista. Era detestado por la derecha que impidió que le dieran el Premio Nobel.

×