Successfully reported this slideshow.
We use your LinkedIn profile and activity data to personalize ads and to show you more relevant ads. You can change your ad preferences anytime.
Giới thiệu về openstack
Bùi Trung Hiếu
Openstack là gì?
• Hệ điều hành cloud (cloud OS).
• Miễn phí và mã nguồn mở hoàn toàn.
• Hỗ trợ public cloud và private cl...
Đối tượng sử dụng
• Là những nhà cung cấp dịch vụ, các trung tâm
dữ liệu, chính phủ, công ty đa quốc gia … cần
triển khai ...
Mô hình điện toán
Các bên tham gia
2010: Dự án openstack được công bố.
Các bên tham gia
Platinum Members
Các bên tham gia
Gold members
Các bên tham gia
Corporate Sponsors
Các bên tham gia
Supporting Organizations
Các phiên bản
11
Greater OpenStack Ecosystem
Integrated Release
Graduation
Applied &
Accepted by TC
Grizzly Release (April 2013)
Support...
12
Greater OpenStack Ecosystem
Integrated Release
Graduation
Applied &
Accepted by TC
Havana Release (October 2013)
Suppor...
13
Greater OpenStack Ecosystem
Integrated Release
Graduation
Applied &
Accepted by TC
Icehouse Release (April 2014)
Suppor...
Các thành phần
Service Project name
Dashboard Horizon
Compute Nova
Network Neutron
Object storage Swift
Block storage Cind...
Các thành phần
Horizon
Nova
Neutron
Swift
Cinder
Keystone
Glance Ceilometer
Heat
Dashboard (Horizon)
• Ứng dụng web chạy trên nền apache.
• Cung cấp giao diện tương tác cho
administrator để quản lý các d...
Compute (Nova)
• Là thành phần quản lý các máy ảo (Virtual
Compute Instances).
• Tương tự dịch vụ EC2 của Amazon.
• Được g...
Image service (Glance)
• Dịch vụ lưu trữ và truy xuất ổ đĩa ảo (VDI).
• Hỗ trợ nhiều định dạng (VHD, VMDK, OVF…).
• 3 tính...
Networking (Neutron)
• Cung cấp dịch vụ mạng (network as a service)
cho các dịch vụ khác của Openstack.
• Sử dụng kiến trú...
Storage (Swift)
• Cung cấp dịch vụ lưu trữ file (tương tự S3
của Amazon).
• Cung cấp khả năng mở rộng, sao lưu dự
phòng, p...
Storage(Cinder)
• Cung cấp thiết bị lưu trữ ảo cho các máy ảo
của Openstack.
• Tương tự như dịch vụ EBS của Amazon.
• Có k...
Share services
• Identity service: Keystone.
• Telemetry service: Ceilometer.
• Orchestration Service: Heat.
Identity service (Keystone)
• Dịch vụ xác thực người dùng.
• Hỗ trợ nhiều kiểu xác thực.
• Phân quyền dựa trên tính năng r...
Telemetry service (Ceilometer)
• Dịch vụ giám sát và thống kê.
• Ví dụ: Thu thập thông tin về quá trình sử
dụng để tính hó...
Orchestration Service (Heat)
• Cung cấp các template cho những ứng dụng
phổ biến.
• Template sẽ mô tả cấu hình các thành p...
Kết luận
• Ưu điểm:
– Tiết kiệm chi phí.
– Hiệu suất cao.
– Nền tảng mở.
– Mềm dẻo trong việc tương tác.
– Khả năng phát t...
Kết luận
• Nhược điểm:
– Độ ổn định chưa cao.
– Hỗ trợ đa ngôn ngữ chưa tốt.
– Chỉ có hỗ trợ kĩ thuật qua chat và email.
Một vài thống kê
• Nguồn: Openstack user survey 2013
Cảm ơn đã lắng nghe
Tìm hiểu về OpenStack
Tìm hiểu về OpenStack
Tìm hiểu về OpenStack
Tìm hiểu về OpenStack
Tìm hiểu về OpenStack
Upcoming SlideShare
Loading in …5
×

Tìm hiểu về OpenStack

5,324 views

Published on

Tìm hiểu về OpenStack-SetaCinQ

Published in: Technology
  • Follow the link, new dating source: ❶❶❶ http://bit.ly/369VOVb ❶❶❶
       Reply 
    Are you sure you want to  Yes  No
    Your message goes here
  • Sex in your area is here: ♥♥♥ http://bit.ly/369VOVb ♥♥♥
       Reply 
    Are you sure you want to  Yes  No
    Your message goes here

Tìm hiểu về OpenStack

  1. 1. Giới thiệu về openstack Bùi Trung Hiếu
  2. 2. Openstack là gì? • Hệ điều hành cloud (cloud OS). • Miễn phí và mã nguồn mở hoàn toàn. • Hỗ trợ public cloud và private cloud. • Do NASA và rackspace khởi xướng, và được phát triển bởi cộng đồng • Tương thích với EC2 của Amazon.
  3. 3. Đối tượng sử dụng • Là những nhà cung cấp dịch vụ, các trung tâm dữ liệu, chính phủ, công ty đa quốc gia … cần triển khai điện toán đám mây với quy mô lớn. • Các công ty cần tinh giản hạ tầng CNTT.
  4. 4. Mô hình điện toán
  5. 5. Các bên tham gia 2010: Dự án openstack được công bố.
  6. 6. Các bên tham gia Platinum Members
  7. 7. Các bên tham gia Gold members
  8. 8. Các bên tham gia Corporate Sponsors
  9. 9. Các bên tham gia Supporting Organizations
  10. 10. Các phiên bản
  11. 11. 11 Greater OpenStack Ecosystem Integrated Release Graduation Applied & Accepted by TC Grizzly Release (April 2013) Supporting Programs Incubated Projects Choose Pieces from Greater Ecosystem Compute Object Storage Block Storage Networking Dashboard Image Service Identity Service Infrastructure | Docs | Common Libraries | QA | Release Mgmt Telemetry OrchestrationNew New
  12. 12. 12 Greater OpenStack Ecosystem Integrated Release Graduation Applied & Accepted by TC Havana Release (October 2013) Supporting Programs Incubated Projects Choose Pieces from Greater Ecosystem Compute Object Storage Block Storage Networking Dashboard Image Service Identity Service Infrastructure | Docs | Common Libraries | QA | Release Mgmt Bare Metal Database Service Telemetry OrchestrationNew New New New
  13. 13. 13 Greater OpenStack Ecosystem Integrated Release Graduation Applied & Accepted by TC Icehouse Release (April 2014) Supporting Programs Incubated Projects Choose Pieces from Greater Ecosystem Compute Object Storage Block Storage Networking Dashboard Image Service Identity Service Infrastructure | Docs | Common Libraries | QA | Release Mgmt Database Service Telemetry Orchestration Bare Metal Messaging Data Processing New New New
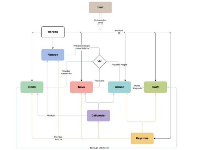
  14. 14. Các thành phần Service Project name Dashboard Horizon Compute Nova Network Neutron Object storage Swift Block storage Cinder Identity Service Keystone Image Service Glance Telemetry Ceilometer Orchestration Heat
  15. 15. Các thành phần Horizon Nova Neutron Swift Cinder Keystone Glance Ceilometer Heat
  16. 16. Dashboard (Horizon) • Ứng dụng web chạy trên nền apache. • Cung cấp giao diện tương tác cho administrator để quản lý các dịch vụ khác của Openstack. • Tương thích với EC2 API của amazon.
  17. 17. Compute (Nova) • Là thành phần quản lý các máy ảo (Virtual Compute Instances). • Tương tự dịch vụ EC2 của Amazon. • Được gọi bằng Openstack API hoặc EC2 API. • Hỗ trợ nhiều công nghệ ảo hóa: Xen, KVM, QEMU, vSphere, Hyper-V.
  18. 18. Image service (Glance) • Dịch vụ lưu trữ và truy xuất ổ đĩa ảo (VDI). • Hỗ trợ nhiều định dạng (VHD, VMDK, OVF…). • 3 tính năng chính: – Người quản trị tạo sẵn template để user có thể tạo máy ảo nhanh chóng. – Người dùng có thể tạo máy ảo từ ổ đĩa ảo có sẵn. – Sao lưu máy ảo nhanh chóng bằng tính năng Snapshots.
  19. 19. Networking (Neutron) • Cung cấp dịch vụ mạng (network as a service) cho các dịch vụ khác của Openstack. • Sử dụng kiến trúc “plug-in”: các plug-in được implement trên nhiều kiến trúc khác nhau, như Nicira NVP, Open vSwitch, linux bridge, Cisco… • Cho phép tùy biến, mở rộng. • Cho phép tạo private network. • Switch ảo, firewall, DHCP, VPN, load balancing…
  20. 20. Storage (Swift) • Cung cấp dịch vụ lưu trữ file (tương tự S3 của Amazon). • Cung cấp khả năng mở rộng, sao lưu dự phòng, phân tán. • Tương thích với S3 API.
  21. 21. Storage(Cinder) • Cung cấp thiết bị lưu trữ ảo cho các máy ảo của Openstack. • Tương tự như dịch vụ EBS của Amazon. • Có khả năng mở rộng, phân tán.
  22. 22. Share services • Identity service: Keystone. • Telemetry service: Ceilometer. • Orchestration Service: Heat.
  23. 23. Identity service (Keystone) • Dịch vụ xác thực người dùng. • Hỗ trợ nhiều kiểu xác thực. • Phân quyền dựa trên tính năng role-base access control (RBAC).
  24. 24. Telemetry service (Ceilometer) • Dịch vụ giám sát và thống kê. • Ví dụ: Thu thập thông tin về quá trình sử dụng để tính hóa đơn, xác định mức độ sử dụng hệ thống …
  25. 25. Orchestration Service (Heat) • Cung cấp các template cho những ứng dụng phổ biến. • Template sẽ mô tả cấu hình các thành phần compute, storage và networking để đáp ứng yêu cầu của ứng dụng. • Kết hợp với Ceilometer để có thể “tự co dãn” tài nguyên. • Tương thích với AWS CloudFormation APIs.
  26. 26. Kết luận • Ưu điểm: – Tiết kiệm chi phí. – Hiệu suất cao. – Nền tảng mở. – Mềm dẻo trong việc tương tác. – Khả năng phát triển, mở rộng cao.
  27. 27. Kết luận • Nhược điểm: – Độ ổn định chưa cao. – Hỗ trợ đa ngôn ngữ chưa tốt. – Chỉ có hỗ trợ kĩ thuật qua chat và email.
  28. 28. Một vài thống kê • Nguồn: Openstack user survey 2013
  29. 29. Cảm ơn đã lắng nghe

×