Successfully reported this slideshow.
We use your LinkedIn profile and activity data to personalize ads and to show you more relevant ads. You can change your ad preferences anytime.

El Desarrollo de Software como debería Ser

1,477 views

Published on

Key note de Scrum Day Peru 2018

Published in: Software
  • Hi there! I just wanted to share a list of sites that helped me a lot during my studies: .................................................................................................................................... www.EssayWrite.best - Write an essay .................................................................................................................................... www.LitReview.xyz - Summary of books .................................................................................................................................... www.Coursework.best - Online coursework .................................................................................................................................... www.Dissertations.me - proquest dissertations .................................................................................................................................... www.ReMovie.club - Movies reviews .................................................................................................................................... www.WebSlides.vip - Best powerpoint presentations .................................................................................................................................... www.WritePaper.info - Write a research paper .................................................................................................................................... www.EddyHelp.com - Homework help online .................................................................................................................................... www.MyResumeHelp.net - Professional resume writing service .................................................................................................................................. www.HelpWriting.net - Help with writing any papers ......................................................................................................................................... Save so as not to lose
       Reply 
    Are you sure you want to  Yes  No
    Your message goes here
  • Girls for sex in your area are there: tinyurl.com/areahotsex
       Reply 
    Are you sure you want to  Yes  No
    Your message goes here
  • Sex in your area is here: www.bit.ly/sexinarea
       Reply 
    Are you sure you want to  Yes  No
    Your message goes here
  • Dating for everyone is here: www.bit.ly/2AJerkH
       Reply 
    Are you sure you want to  Yes  No
    Your message goes here
  • Sex in your area for one night is there tinyurl.com/hotsexinarea Copy and paste link in your browser to visit a site)
       Reply 
    Are you sure you want to  Yes  No
    Your message goes here

El Desarrollo de Software como debería Ser

  1. 1. El Desarrollo de Software como debería Ser Hernán A. Wilkinson @hernanwilkinson agile software development & services
  2. 2. ¡Seamos LIBRES que lo demás NO IMPORTA NADA!
  3. 3. Matemática!
  4. 4. Gauss
  5. 5. Cantor
  6. 6. Fermat
  7. 7. Física Newton Einstein
  8. 8. Kelvin Maxwell Bohr
  9. 9. John McCarthy
  10. 10. Douglas Engelbart
  11. 11. Peter Naur
  12. 12. Fred Brooks
  13. 13. Alan Kay
  14. 14. DRY
  15. 15. ¿Éter?
  16. 16. ¡Ética!
  17. 17. ¿Estimar?
  18. 18. Descubrir vs. Entregar
  19. 19. Cocomo - Cocomo 2 - Function Points
  20. 20. Taylor
  21. 21. Trabajo Manual
  22. 22. Trabajo Creativo
  23. 23. Taylorismo + Ingeniería
  24. 24. Fordismo Rotación = 963 para quedarse con 100
  25. 25. Software
  26. 26. Modelo Computable de un Dominio de Problema
  27. 27. ¡Buen Modelo!
  28. 28. Febrero/2018
  29. 29. Febrero/2018 (Smalltalk)
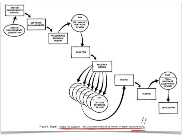
  30. 30. 31/Feb/2018 03/03/2018 !!!
  31. 31. 31/Feb/2018 Exception! (A point based model of the Gregorian Calendar – H. Wilkinson et al)
  32. 32. Account ... ¡Complejidad!
  33. 33. ¡Ni loco!
  34. 34. 1 1 $ 1 litro 1 metro ¡Ni loco!
  35. 35. null Variable no inicializada El cliente no tiene dirección El teléfono no es válido ¡Ni loco!
  36. 36. ¿Cómo se construye un Modelo? ¿Cómo un Auto? ¿Cómo una Casa? (¿Es construye la palabra adecuada?)
  37. 37. Hacer crecer un Modelo es un “proceso de aprendizaje”
  38. 38. “Constructivismo”
  39. 39. TDD
  40. 40. Normal Science vs. Paradigm Shift
  41. 41. Paradigm Shift
  42. 42. I invented the term Object-Oriented and I can tell you I did not have C++ in mind.
  43. 43. Complejidad = Esencial + Accidental
  44. 44. Simula 67 Ole-Johan Dahl y Kristen Nygaard
  45. 45. Dynabook
  46. 46. ¡Nunca más!
  47. 47. Java = JaJa
  48. 48. JEE != OO
  49. 49. ¿Lenguaje? de Programación
  50. 50. Propósito: Proveer un marco para la comunicación (Design Principles Behind Smalltalk - Dan Ingalls)
  51. 51. “The design of a language for using computers must deal with internal models, external media, and the interaction between these in both the human and the computer” (Design Principles Behind Smalltalk - Dan Ingalls - 1981)
  52. 52. ¡Educación Universitaria Conceptual!
  53. 53. ¿Qué hacemos?
  54. 54. ¡LEER!
  55. 55. ¿Qué más hacemos?
  56. 56. ¡LEER MAS!
  57. 57. ¿¿¡¡Qué más podemos hacer!!??
  58. 58. ¡PODEMOS LEER!
  59. 59. ¡Ah! y ¡PRACTICAR lo que LEIMOS!
  60. 60. ¿¿Y qué más??
  61. 61. ¡Volver a PRACTICAR y PRACTICAR y PRACTICAR!
  62. 62. No hay gloria en la práctica, pero ¡sin práctica no hay gloria! -Anónimo
  63. 63. ¿Cómo ser Ágil?
  64. 64. ¿Qué es ser Ágil?
  65. 65. Es NO ser CASCADA
  66. 66. Es NO ser TAYLOREANO
  67. 67. Es NO ESTIMAR lo que no se conoce
  68. 68. Es entender que la gente NO SON RECURSOS
  69. 69. Es entender que es una ACTIVIDAD SOCIAL
  70. 70. Es entender que TAMBIEN es una ACTIVIDAD TECNICA
  71. 71. Es CONFIAR
  72. 72. Es tener PASION por lo que hacemos
  73. 73. Es ser CRITICO con la actualidad
  74. 74. Es tener CORAJE para generar un CAMBIO
  75. 75. Es saborear la VICTORIA de una REVOLUCION (bien entendida)
  76. 76. ¡Seamos AGILES que lo demás NO IMPORTA NADA!
  77. 77. agile software development & services ¡Gracias!

×