SlideShare a Scribd company logo

[BrightonSEO 2019] Restructuring Websites to Improve Indexability

Areej AbuAli
slideshare.net/areejabuali
RESTRUCTURING WEBSITES TO
IMPROVE INDEXABILITY
AREEJ ABUALI // VERVE SEARCH //
@areej_abuali
slideshare.net/areejabuali
I’m here to talk to you about a framework
that I came up with to fix a client’s
indexability challenge
But more importantly…
(And I only realised this after I’d finished preparing this talk)
I’m also here to talk to you about how
“Technical Problems are People Problems”
I first met this client back in 2017
They’re a job aggregator site
My CEO introduced me, saying:
“Areej is the bestTech SEO you’ll find.”
Needless to say, the pressure was on!
They wanted to work with us because
we’re known to produce cool
creative campaigns
And we’re good at outreach
and link building
But we said that from some quick analysis,
it was too early for that…
“Your website is struggling”
Here’s where you are…
89% decrease in organic visibility
Organic Traffic
2017 X
2016 Y
Change -45.6%
You barely rank…
And your site is so massive;
we struggled to crawl it
On the other hand, here’s where
your competitors are…
[BrightonSEO 2019] Restructuring Websites to Improve Indexability
[BrightonSEO 2019] Restructuring Websites to Improve Indexability
To make this work, we need to fix the
fundamentals first
We need to fix your tech
So, let’s spend 6 months purely on tech
Once that’s sorted, then we can work
on creative campaigns together
[BrightonSEO 2019] Restructuring Websites to Improve Indexability
This talk is about my 18-month
relationship with this client
It’s about what worked, what didn’t work
and what I would have done differently
The Initial Findings
Links Tech Content
I started working on a comprehensive audit
I ended up with a 70-page document
There was a total of 50 recommendations
Some of the main things included were…
72% of backlinks came from only
3 referring domains
Their on-page content was full of
duplication and missing the basics
There were NO sitemaps
Canonical tags were not set up correctly
And their internal linking structure
was a nightmare
Every recommendation was outlined using a
traffic light system
We had a half-day audit handover meeting
where I walked them through all
of our recommendations
Everyone was in good spirits
Yet I couldn’t help but feel it
was not enough…
Something was missing
Everything I recommended up till
now was solid
But I had a gut feeling that due to the
nature of their site…
These recommendations wouldn’t
quite cut it
I had to go back to the drawing board
The Supplementary Findings
Also Known As…
The Findings I Should’ve Found The First Time
Round But Didn’t So I’m Choosing To Call It
Supplementary Findings To Sound
Like An Expert.
They’re a job aggregator site – in essence, they’re a
job search engine
That means that every single search
conducted could, potentially, be
crawled and/or indexed
if it wasn’t built right
That’s equivalent to an infinite number
of potential searches!
I needed to go back to basics
In my first six months in SEO,
I used the terms ‘Crawling’ and ‘Indexing’
interchangeably
Until someone on Twitter called me
out on it, and said…
“You do realise they’re not the same thing,
right?”
[BrightonSEO 2019] Restructuring Websites to Improve Indexability
So let’s make sure we’re all on
the same page
Crawling (V)
The process of gathering information
from billions of webpages through
their link structure.
Indexing (V)
To add crawled webpages to
the search engine index.
Which part was their site
not getting right?
I knew that it was impossible to crawl
The one time I tried to fully crawl the site,
it returned over 2.5 million URLs
I could only crawl it by excluding
massive sections
[BrightonSEO 2019] Restructuring Websites to Improve Indexability
And if their pages couldn’t be crawled,
then they would never be
indexed properly…
And they won’t rank
So there were three problems that
needed to be fixed
Crawling Indexing Ranking
It was apparent that there were no rules in
place to help direct robots
This can create a potentially-unlimited
number of URLs
Google was wasting crawl budget by
crawling duplicate thin pages and
attempting to index them
The ‘Aha!’ Moment
It was apparent that there were no rules in
place to help direct robots
I needed to create a customised framework
that instructs bots on what to do and
what not to do
The job aggregator industry seemed to be
doing one of two things
Limiting indexable pages
à miss out on ranking opportunity
Limiting indexable pages
à miss out on ranking opportunity
Not limiting indexable pages
à wind up with reduced link equity
My framework was going to do neither
Instead it would use search volume data
to determine which pages are
valuable to search engines
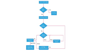
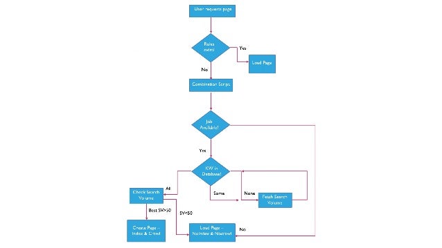
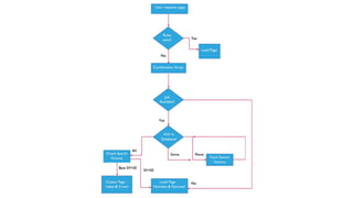
So how exactly would this work?
It starts off by passing
the search query
through a keyword
combination script
This script outputs different combinations
for the search conducted
It does that by changing the order of
keywords to see all possible combinations
Digital Marketing Manager London
Digital Marketing Manager London
London Digital Marketing Manager
Digital Marketing London Manager
4! = 24 combinations
These combinations will increase based
on the search query and filters applied
Even though Google will regard most
of these combinations as the same…
The script will help avoid duplicating
pages that have different versions
of the same thing
It then searches the
database to see
if this job is available
If (Job # Available)
Load a page stating so
and that is no-index
and no-crawl
If (Job = Available)
Search the keyword
database for all
keyword combinations
from the script
Fetch search volume
data for these
keyword combinations
For search volume data, we recommended
using keywordtool.io API
If (SearchVolume > 50)
A page is then created
using the highest SV
keyword combination
that is both indexed
and crawled
If (SearchVolume < 50)
Load page for users
but no-index and
no-crawl it
Your search volume cut-off can be updated
at anytime and is based on what makes
sense for your industry
[BrightonSEO 2019] Restructuring Websites to Improve Indexability
There is always the possibility of
errors occurring
What if there’s a tie-breaker?
(Several keyword combinations having the
same search volume)
Create an indexed crawlable page based
on the keyword used in the
user search query
What if the API was down?
(And you’re unable to generate search volume data)
Load a no-index no-crawl page for
usability and don’t store the
query in the database
But I still knew that this was not enough…
What about their internal linking structure?
This was the status of their header
This is what we recommended
We also provided internal linking
recommendations for their footer and
job advertisement pages
And an exact breakdown of their filter
system on job search pages
As for their sitemaps – they
had none
We recommended creating and
splitting them up
Blog Sitemap
Job Advertisements Sitemap
Job Results Sitemap
Ancillary Sitemap
The final step was to help them sort out
their content
Even if they were only indexing high
search volume pages; their
content was very thin
Their chances to rank would
still be minimal
They had the same H1,Title Tag & Meta
Description for every filtered
indexed page
This was creating thin pages and partially
duplicated content
Most competitors automatically generate
optimised meta tags
They needed to do the same for
indexable filter pages
They also needed to create pages targeting
specific category search terms
Other than a company page and a
handful of blog posts, there were
no core content pages
So we performed in-depth keyword research
and opportunity analysis to see what
content generates traffic
And we provided a content audit
and strategy to go with it
My ‘Aha!’ Moment felt complete
I was happy, I was pleased, I was ecstatic!
This was the piece of the puzzle
that was missing
Now all that was left was for
the client to implement it!
The Implementation Phase
Four months later, the client confirmed that
they implemented everything
[BrightonSEO 2019] Restructuring Websites to Improve Indexability
By that point, we had started working on
creative campaigns and outreach
The first thing that caught my attention
was their site went from over
2.5M crawled pages to 20K
Which initially seemed like good news…
Until I realised that their traffic had
declined…
Remember this?
Organic Traffic
2017 X
2016 Y
Change -45.6%
Organic Traffic
2018 X
2017 Y
2016 Z
Change -85.7%
[BrightonSEO 2019] Restructuring Websites to Improve Indexability
The Mini Audit Findings
Also Known As…
The Findings I’m Rushing To Find In A Panic
To Prove That They Haven’t Implemented
My Recommendations Accurately,
Hence I Am Still An Expert.
I went through the original list of
50 recommended actions
At that point, there were 29 that had
not been implemented
I also discovered ten new issues that were
affecting their indexability
Google was choosing to only index
20% of the submitted sitemap
Crawling is one of the most expensive
things that Google do
Crawl budget is precious – it should
not be wasted
Googlebot will choose to visit their site less
if their indexability is not in check
The client had added canonical tags and
felt that was enough
They’re relying on Googlebot to:
1) Crawl the pages
They’re relying on Googlebot to:
1) Crawl the pages
2) Find the canonical tags
They’re relying on Googlebot to:
1) Crawl the pages
2) Find the canonical tags
3) Then choose to ignore them
Canonical tags are simply hints for bots
Google might decide to ignore the
tags and pick other pages to index
Canonical tags do not preserve
crawl budget
Almost 80K pages had been indexed
despite not being submitted
via the sitemap
And some pages were included in the
sitemap but not indexed
/job/finance-manager-liverpool
/job/finance-manager-liverpool?index=
57271b7c~4&utm_campaign=job-
detail&utm_source=search-
result&utm_medium=website
Because this page was the one
discovered via internal links
Over 5K similar pages with parameters
were getting indexed
Your main goal is to maximise crawl budget
You cannot use canonical tags as a
sticking plaster to fix that
This implementation was still incomplete
I had to change my way of conveying
this message
I put a stop to the endless stream of emails
and scheduled a face-to-face meeting
We reviewed each and every single
remaining task and discussed them in detail
We re-prioritised tasks and put
estimated completion dates
It was not an easy meeting but
it felt productive
Where are we now?
On a personal level, I discovered that I
suffer from Imposter Syndrome
This was my constant state of mind
I was working closely with the CTO
throughout this project
I felt he didn’t trust me or my knowledge
No matter how much I tried to assure him that
he’s in safe hands
The fact of the matter is,
this site is his baby
And I was constantly attacking his baby
So, what would I have done differently?
If I could go back in time, I would realise
what the actual problem was
All technical problems are people problems
The SEO recommendations were solid
Getting it implemented was the hard part
As a tech SEO, the most you can do
is to influence priorities
You have no control
In this instance, I didn’t manage to
persuade him to implement
the recommendations
I also learned that the way I’ve been
doing SEO audits is plain wrong
I always focused on delivering a set
of comprehensive actions
Instead, maybe I should just deliver
a SINGLE recommendation
And once that’s implemented…
Then, and only then, will I recommend
another
And maybe I shouldn’t recommend
Nice-To-Do’s…
Until there are only Nice-To-Do’s
left to do
Because they are simply a distraction from
the main problem
Over the past year, we created
6 creative campaigns for them
These campaigns generated 261 links and
had 1.6M estimated views
We got coverage on all of these sites and more…
Yet it barely had an impact…
On a daily basis, I was being asked:
“Why aren’t our rankings improving?”
On a daily basis, I was constantly saying…
“The core reason your rankings aren’t
improving is due to incomplete
tech actions…”
“Let’s work together to get these
implemented ASAP as they will
directly impact your traffic and rankings.”
This talk doesn’t have a happy ending…
It isn’t a successful case study…
It isn’t a successful case study…
YET
There’s no upward visibility graph and
page one rankings for me to show off…
There’s no upward visibility graph and
page one rankings for me to show off…
YET
This talk is about real life…
It’s about a long-overdue project where I
learned a lot about working
alongside CTOs
It’s about how I created a framework that
fixes indexability issues that I’m proud of
and I know in my gut *works*
So I wanted to share it with you
Because I can see this applied across
many sites in plenty of industries
And I’d love forYOU to implement it
So I’m going to share my full
methodology with you
bit.ly/brightonseo-areej
And just remember…
Getting the basics right is so fundamental
If you can do nothing else,
just do the tech.
Areej AbuAli
Head of SEO |Verve Search
Slides: slideshare.net/areejabuali
Questions: areej@vervesearch.com
Tweet things @areej_abuali
[BrightonSEO 2019] Restructuring Websites to Improve Indexability
1 of 220

[BrightonSEO 2019] Restructuring Websites to Improve Indexability

[BrightonSEO April 2019] This talk shares the detailed methodology used to restructure a job aggregator site, which, like many large websites, had huge problems with indexability, and the rules used to direct robot crawl, taking the site from over 2.5 million URLs to just 20,000. It covers crawling and indexing issues and dive into the case study aided by flow charts to explain the full approach used to restructure the site and how to implement it.

Areej AbuAli

Recommended

How to Implement Machine Learning in Your Internal Linking Audit - Lazarina S... by
How to Implement Machine Learning in Your Internal Linking Audit - Lazarina S...How to Implement Machine Learning in Your Internal Linking Audit - Lazarina S...
How to Implement Machine Learning in Your Internal Linking Audit - Lazarina S...LazarinaStoyanova
6.1K views116 slides
[BrightonSEO 2022] Unlocking the Hidden Potential of Product Listing Pages by
[BrightonSEO 2022] Unlocking the Hidden Potential of Product Listing Pages[BrightonSEO 2022] Unlocking the Hidden Potential of Product Listing Pages
[BrightonSEO 2022] Unlocking the Hidden Potential of Product Listing PagesAreej AbuAli
3.3K views222 slides
BrightonSEO - Master Crawl Budget Optimization for Enterprise Websites by
BrightonSEO - Master Crawl Budget Optimization for Enterprise WebsitesBrightonSEO - Master Crawl Budget Optimization for Enterprise Websites
BrightonSEO - Master Crawl Budget Optimization for Enterprise WebsitesManick Bhan
2.2K views52 slides
Goodbye SEO fck ups! Learn to set an SEO Quality Assurance Framework by
Goodbye SEO fck ups! Learn to set an SEO Quality Assurance FrameworkGoodbye SEO fck ups! Learn to set an SEO Quality Assurance Framework
Goodbye SEO fck ups! Learn to set an SEO Quality Assurance FrameworkAleyda Solís
12.6K views61 slides
Brighton SEO Talk HS FINAL.pptx by
Brighton SEO Talk HS FINAL.pptxBrighton SEO Talk HS FINAL.pptx
Brighton SEO Talk HS FINAL.pptxHarry Sumner
1.6K views38 slides
Content Design & its Role in SEO and Accessibility [BrightonSEO Spring 2023] by
Content Design & its Role in SEO and Accessibility [BrightonSEO Spring 2023]Content Design & its Role in SEO and Accessibility [BrightonSEO Spring 2023]
Content Design & its Role in SEO and Accessibility [BrightonSEO Spring 2023]Chloe Smith
551 views82 slides
Agile SEO: Prioritise SEO Activities with Cadence and Risk Radius by
Agile SEO: Prioritise SEO Activities with Cadence and Risk RadiusAgile SEO: Prioritise SEO Activities with Cadence and Risk Radius
Agile SEO: Prioritise SEO Activities with Cadence and Risk RadiusParth Suba
1.1K views75 slides
Core Web Vitals Audit - Sophie Gibson - PDF - BrightonSEO.pdf by
Core Web Vitals Audit - Sophie Gibson - PDF - BrightonSEO.pdfCore Web Vitals Audit - Sophie Gibson - PDF - BrightonSEO.pdf
Core Web Vitals Audit - Sophie Gibson - PDF - BrightonSEO.pdfSophie Gibson
2K views148 slides

More Related Content

What's hot

How To EAT Links.pptx by
How To EAT Links.pptxHow To EAT Links.pptx
How To EAT Links.pptxDixon Jones
1.6K views27 slides
Martin McGarry - SEO strategy c/o England manager Gareth Southgate by
Martin McGarry - SEO strategy c/o England manager Gareth SouthgateMartin McGarry - SEO strategy c/o England manager Gareth Southgate
Martin McGarry - SEO strategy c/o England manager Gareth SouthgateMartin McGarry
2.9K views89 slides
Brighton SEO April 2022 - Automate the technical SEO stuff by
Brighton SEO April 2022 - Automate the technical SEO stuffBrighton SEO April 2022 - Automate the technical SEO stuff
Brighton SEO April 2022 - Automate the technical SEO stuffMichael Van Den Reym
6.3K views81 slides
How to put together a search strategy for a new category by
How to put together a search strategy for a new categoryHow to put together a search strategy for a new category
How to put together a search strategy for a new categoryAmir Jirbandey
178 views42 slides
SEO at Scale - BrightonSEO April 2022 by
SEO at Scale - BrightonSEO April 2022SEO at Scale - BrightonSEO April 2022
SEO at Scale - BrightonSEO April 2022Nitin Manchanda
1.8K views67 slides
Menstrual Health in SEO (BrightonSEO Spring 2022) by
Menstrual Health in SEO (BrightonSEO Spring 2022) Menstrual Health in SEO (BrightonSEO Spring 2022)
Menstrual Health in SEO (BrightonSEO Spring 2022) Chloe Smith
3.7K views48 slides
Internal Linking - The Topic Clustering Way edited.pptx by
Internal Linking - The Topic Clustering Way edited.pptxInternal Linking - The Topic Clustering Way edited.pptx
Internal Linking - The Topic Clustering Way edited.pptxDixon Jones
363 views41 slides
Adriana Stein - BrightonSEOApril2022- How to Determine Search Intent for a B2... by
Adriana Stein - BrightonSEOApril2022- How to Determine Search Intent for a B2...Adriana Stein - BrightonSEOApril2022- How to Determine Search Intent for a B2...
Adriana Stein - BrightonSEOApril2022- How to Determine Search Intent for a B2...AdrianaStein2
2.6K views59 slides
Technical SEO on the Jamstack by Zahid Mahmood @ BrightonSEO 2022 by
Technical SEO on the Jamstack by Zahid Mahmood @ BrightonSEO 2022Technical SEO on the Jamstack by Zahid Mahmood @ BrightonSEO 2022
Technical SEO on the Jamstack by Zahid Mahmood @ BrightonSEO 2022Zahid106217
1.7K views49 slides
BrightonSEO April 2023 Similar AI: Automation recipes for SEO success by
BrightonSEO April 2023 Similar AI: Automation recipes for SEO successBrightonSEO April 2023 Similar AI: Automation recipes for SEO success
BrightonSEO April 2023 Similar AI: Automation recipes for SEO successDylan Fuler
631 views59 slides
Why Scaling (Great) Content Is So Bloody Hard by
Why Scaling (Great) Content Is So Bloody HardWhy Scaling (Great) Content Is So Bloody Hard
Why Scaling (Great) Content Is So Bloody HardJoshuaHardwickAhrefs
2.8K views41 slides
Beth Barnham Schema Auditing BrightonSEO Slides.pptx by
Beth Barnham Schema Auditing BrightonSEO Slides.pptxBeth Barnham Schema Auditing BrightonSEO Slides.pptx
Beth Barnham Schema Auditing BrightonSEO Slides.pptxBethBarnham1
2.3K views81 slides
How to Use Search Intent to Dominate Google Discover by
How to Use Search Intent to Dominate Google DiscoverHow to Use Search Intent to Dominate Google Discover
How to Use Search Intent to Dominate Google DiscoverFelipe Bazon
2K views44 slides
eCommerce Internal Linking - Into the Spider-Verse (BrightonSEO edition) by
eCommerce Internal Linking - Into the Spider-Verse (BrightonSEO edition)eCommerce Internal Linking - Into the Spider-Verse (BrightonSEO edition)
eCommerce Internal Linking - Into the Spider-Verse (BrightonSEO edition)Kristina Azarenko
1.9K views78 slides
BrightonSEO - Apr 2022 - No excuses for doing UX by
BrightonSEO - Apr 2022 - No excuses for doing UXBrightonSEO - Apr 2022 - No excuses for doing UX
BrightonSEO - Apr 2022 - No excuses for doing UXOban International
2.2K views45 slides
Improving Crawling and Indexing using Real-Time Log File Insights by
Improving Crawling and Indexing using Real-Time Log File InsightsImproving Crawling and Indexing using Real-Time Log File Insights
Improving Crawling and Indexing using Real-Time Log File InsightsSteven van Vessum
2K views65 slides
How to leverage indexation tracking to monitor issues and improve performance by
How to leverage indexation tracking to monitor issues and improve performanceHow to leverage indexation tracking to monitor issues and improve performance
How to leverage indexation tracking to monitor issues and improve performanceSimon Lesser
682 views111 slides
SEO Tool Overload😱... Google Data Studio to the rescue by
SEO Tool Overload😱... Google Data Studio to the rescueSEO Tool Overload😱... Google Data Studio to the rescue
SEO Tool Overload😱... Google Data Studio to the rescueNils De Moor
1.5K views36 slides
Global Content Success - Hinde Lamrani .pdf by
Global Content Success - Hinde Lamrani .pdfGlobal Content Success - Hinde Lamrani .pdf
Global Content Success - Hinde Lamrani .pdfHinde Lamrani
431 views37 slides
Thomas Johnson - Mapping Conversion Rate and Intent for High ROI content (1).... by
Thomas Johnson - Mapping Conversion Rate and Intent for High ROI content (1)....Thomas Johnson - Mapping Conversion Rate and Intent for High ROI content (1)....
Thomas Johnson - Mapping Conversion Rate and Intent for High ROI content (1)....ThomasJohnson613119
531 views63 slides

What's hot (20)

How To EAT Links.pptx by Dixon Jones
How To EAT Links.pptxHow To EAT Links.pptx
How To EAT Links.pptx
Dixon Jones1.6K views
Martin McGarry - SEO strategy c/o England manager Gareth Southgate by Martin McGarry
Martin McGarry - SEO strategy c/o England manager Gareth SouthgateMartin McGarry - SEO strategy c/o England manager Gareth Southgate
Martin McGarry - SEO strategy c/o England manager Gareth Southgate
Martin McGarry2.9K views
Brighton SEO April 2022 - Automate the technical SEO stuff by Michael Van Den Reym
Brighton SEO April 2022 - Automate the technical SEO stuffBrighton SEO April 2022 - Automate the technical SEO stuff
Brighton SEO April 2022 - Automate the technical SEO stuff
How to put together a search strategy for a new category by Amir Jirbandey
How to put together a search strategy for a new categoryHow to put together a search strategy for a new category
How to put together a search strategy for a new category
Amir Jirbandey178 views
SEO at Scale - BrightonSEO April 2022 by Nitin Manchanda
SEO at Scale - BrightonSEO April 2022SEO at Scale - BrightonSEO April 2022
SEO at Scale - BrightonSEO April 2022
Nitin Manchanda1.8K views
Menstrual Health in SEO (BrightonSEO Spring 2022) by Chloe Smith
Menstrual Health in SEO (BrightonSEO Spring 2022) Menstrual Health in SEO (BrightonSEO Spring 2022)
Menstrual Health in SEO (BrightonSEO Spring 2022)
Chloe Smith3.7K views
Internal Linking - The Topic Clustering Way edited.pptx by Dixon Jones
Internal Linking - The Topic Clustering Way edited.pptxInternal Linking - The Topic Clustering Way edited.pptx
Internal Linking - The Topic Clustering Way edited.pptx
Dixon Jones363 views
Adriana Stein - BrightonSEOApril2022- How to Determine Search Intent for a B2... by AdrianaStein2
Adriana Stein - BrightonSEOApril2022- How to Determine Search Intent for a B2...Adriana Stein - BrightonSEOApril2022- How to Determine Search Intent for a B2...
Adriana Stein - BrightonSEOApril2022- How to Determine Search Intent for a B2...
AdrianaStein22.6K views
Technical SEO on the Jamstack by Zahid Mahmood @ BrightonSEO 2022 by Zahid106217
Technical SEO on the Jamstack by Zahid Mahmood @ BrightonSEO 2022Technical SEO on the Jamstack by Zahid Mahmood @ BrightonSEO 2022
Technical SEO on the Jamstack by Zahid Mahmood @ BrightonSEO 2022
Zahid1062171.7K views
BrightonSEO April 2023 Similar AI: Automation recipes for SEO success by Dylan Fuler
BrightonSEO April 2023 Similar AI: Automation recipes for SEO successBrightonSEO April 2023 Similar AI: Automation recipes for SEO success
BrightonSEO April 2023 Similar AI: Automation recipes for SEO success
Dylan Fuler631 views
Beth Barnham Schema Auditing BrightonSEO Slides.pptx by BethBarnham1
Beth Barnham Schema Auditing BrightonSEO Slides.pptxBeth Barnham Schema Auditing BrightonSEO Slides.pptx
Beth Barnham Schema Auditing BrightonSEO Slides.pptx
BethBarnham12.3K views
How to Use Search Intent to Dominate Google Discover by Felipe Bazon
How to Use Search Intent to Dominate Google DiscoverHow to Use Search Intent to Dominate Google Discover
How to Use Search Intent to Dominate Google Discover
Felipe Bazon2K views
eCommerce Internal Linking - Into the Spider-Verse (BrightonSEO edition) by Kristina Azarenko
eCommerce Internal Linking - Into the Spider-Verse (BrightonSEO edition)eCommerce Internal Linking - Into the Spider-Verse (BrightonSEO edition)
eCommerce Internal Linking - Into the Spider-Verse (BrightonSEO edition)
Kristina Azarenko1.9K views
BrightonSEO - Apr 2022 - No excuses for doing UX by Oban International
BrightonSEO - Apr 2022 - No excuses for doing UXBrightonSEO - Apr 2022 - No excuses for doing UX
BrightonSEO - Apr 2022 - No excuses for doing UX
Oban International2.2K views
Improving Crawling and Indexing using Real-Time Log File Insights by Steven van Vessum
Improving Crawling and Indexing using Real-Time Log File InsightsImproving Crawling and Indexing using Real-Time Log File Insights
Improving Crawling and Indexing using Real-Time Log File Insights
How to leverage indexation tracking to monitor issues and improve performance by Simon Lesser
How to leverage indexation tracking to monitor issues and improve performanceHow to leverage indexation tracking to monitor issues and improve performance
How to leverage indexation tracking to monitor issues and improve performance
Simon Lesser682 views
SEO Tool Overload😱... Google Data Studio to the rescue by Nils De Moor
SEO Tool Overload😱... Google Data Studio to the rescueSEO Tool Overload😱... Google Data Studio to the rescue
SEO Tool Overload😱... Google Data Studio to the rescue
Nils De Moor1.5K views
Global Content Success - Hinde Lamrani .pdf by Hinde Lamrani
Global Content Success - Hinde Lamrani .pdfGlobal Content Success - Hinde Lamrani .pdf
Global Content Success - Hinde Lamrani .pdf
Hinde Lamrani431 views
Thomas Johnson - Mapping Conversion Rate and Intent for High ROI content (1).... by ThomasJohnson613119
Thomas Johnson - Mapping Conversion Rate and Intent for High ROI content (1)....Thomas Johnson - Mapping Conversion Rate and Intent for High ROI content (1)....
Thomas Johnson - Mapping Conversion Rate and Intent for High ROI content (1)....

Similar to [BrightonSEO 2019] Restructuring Websites to Improve Indexability

[MozCon 2019] Fixing the Indexability Challenge: A Data-Based Framework by
[MozCon 2019]  Fixing the Indexability Challenge: A Data-Based Framework[MozCon 2019]  Fixing the Indexability Challenge: A Data-Based Framework
[MozCon 2019] Fixing the Indexability Challenge: A Data-Based FrameworkAreej AbuAli
6.4K views182 slides
How to Increase Your Search Engine Rankings by
How to Increase Your Search Engine RankingsHow to Increase Your Search Engine Rankings
How to Increase Your Search Engine Rankingsbtbyrd
92 views29 slides
Take A Sneaky Peak At How Someone Built & Ranked A Site That Beats Penguin 3.... by
Take A Sneaky Peak At How Someone Built & Ranked A Site That Beats Penguin 3....Take A Sneaky Peak At How Someone Built & Ranked A Site That Beats Penguin 3....
Take A Sneaky Peak At How Someone Built & Ranked A Site That Beats Penguin 3....Matthew Woodward
429 views20 slides
Serp analysis guide by letruongan.com by
Serp analysis guide by letruongan.comSerp analysis guide by letruongan.com
Serp analysis guide by letruongan.comAn Le Truong
87 views57 slides
Sourav SEO Case Study - 1k to 100k traffic by
Sourav SEO Case Study - 1k to 100k trafficSourav SEO Case Study - 1k to 100k traffic
Sourav SEO Case Study - 1k to 100k trafficsourav kumar
175 views22 slides
How to-improve-your-sites-seo-and-increase-quality-traffic by www.Jobbazzar.com by
How to-improve-your-sites-seo-and-increase-quality-traffic by www.Jobbazzar.comHow to-improve-your-sites-seo-and-increase-quality-traffic by www.Jobbazzar.com
How to-improve-your-sites-seo-and-increase-quality-traffic by www.Jobbazzar.comwww.Jobbazzar.com
5K views33 slides
Thanks to baclinko by
Thanks to baclinkoThanks to baclinko
Thanks to baclinkoizmir tişört baskı
252 views26 slides
25k visitorspermonth backlinko by
25k visitorspermonth backlinko25k visitorspermonth backlinko
25k visitorspermonth backlinkoNuzhat Warsi Digital Media
237 views26 slides
How to get 25k visitors per month by
How to get 25k visitors per monthHow to get 25k visitors per month
How to get 25k visitors per monthAbout Hoi An
437 views26 slides
25k visitorspermonth backlinko by
25k visitorspermonth backlinko25k visitorspermonth backlinko
25k visitorspermonth backlinkoArif Wicaksono
49 views26 slides
Essay On Search Engine Optimization Strategies by
Essay On Search Engine Optimization StrategiesEssay On Search Engine Optimization Strategies
Essay On Search Engine Optimization StrategiesPay For A Paper Singapore
8 views24 slides
How to perform a technical SEO audit and ramp up your content strategy in 10 ... by
How to perform a technical SEO audit and ramp up your content strategy in 10 ...How to perform a technical SEO audit and ramp up your content strategy in 10 ...
How to perform a technical SEO audit and ramp up your content strategy in 10 ...Waqar Ahmad
20 views11 slides
My Panda / Penguin Algorithm Recovery Story - Cheers, Tears and Jeers by
My Panda / Penguin Algorithm Recovery Story - Cheers, Tears and JeersMy Panda / Penguin Algorithm Recovery Story - Cheers, Tears and Jeers
My Panda / Penguin Algorithm Recovery Story - Cheers, Tears and Jeers Michael Jones
11.7K views51 slides
The Best Guide to SEO by
The Best Guide to SEOThe Best Guide to SEO
The Best Guide to SEOSumeet Chadha
234 views47 slides
Ecommerce seo checklist 15 questions to ask yourself to improve site ranking by
Ecommerce seo checklist 15 questions to ask yourself to improve site rankingEcommerce seo checklist 15 questions to ask yourself to improve site ranking
Ecommerce seo checklist 15 questions to ask yourself to improve site rankingPros Global Inc
133 views9 slides
Search engine optimisation by
Search engine optimisationSearch engine optimisation
Search engine optimisationDonegal Local Enterprise Office
2.5K views36 slides
SEO Basics - Introduction to Search Engine Optimization for SEO beginner, Web... by
SEO Basics - Introduction to Search Engine Optimization for SEO beginner, Web...SEO Basics - Introduction to Search Engine Optimization for SEO beginner, Web...
SEO Basics - Introduction to Search Engine Optimization for SEO beginner, Web...Roshan Samuel Ambler - Digital Marketing Consultant
1.9K views20 slides
Rider University SEO Presentation by Michael Fleischner by
Rider University SEO Presentation by Michael FleischnerRider University SEO Presentation by Michael Fleischner
Rider University SEO Presentation by Michael FleischnerMichael Fleischner
737 views55 slides
SEO. Links & Link building. Automation. by
SEO. Links & Link building. Automation.SEO. Links & Link building. Automation.
SEO. Links & Link building. Automation.Anetwork
554 views30 slides

Similar to [BrightonSEO 2019] Restructuring Websites to Improve Indexability (20)

[MozCon 2019] Fixing the Indexability Challenge: A Data-Based Framework by Areej AbuAli
[MozCon 2019]  Fixing the Indexability Challenge: A Data-Based Framework[MozCon 2019]  Fixing the Indexability Challenge: A Data-Based Framework
[MozCon 2019] Fixing the Indexability Challenge: A Data-Based Framework
Areej AbuAli6.4K views
How to Increase Your Search Engine Rankings by btbyrd
How to Increase Your Search Engine RankingsHow to Increase Your Search Engine Rankings
How to Increase Your Search Engine Rankings
btbyrd92 views
Take A Sneaky Peak At How Someone Built & Ranked A Site That Beats Penguin 3.... by Matthew Woodward
Take A Sneaky Peak At How Someone Built & Ranked A Site That Beats Penguin 3....Take A Sneaky Peak At How Someone Built & Ranked A Site That Beats Penguin 3....
Take A Sneaky Peak At How Someone Built & Ranked A Site That Beats Penguin 3....
Matthew Woodward429 views
Serp analysis guide by letruongan.com by An Le Truong
Serp analysis guide by letruongan.comSerp analysis guide by letruongan.com
Serp analysis guide by letruongan.com
An Le Truong87 views
Sourav SEO Case Study - 1k to 100k traffic by sourav kumar
Sourav SEO Case Study - 1k to 100k trafficSourav SEO Case Study - 1k to 100k traffic
Sourav SEO Case Study - 1k to 100k traffic
sourav kumar175 views
How to-improve-your-sites-seo-and-increase-quality-traffic by www.Jobbazzar.com by www.Jobbazzar.com
How to-improve-your-sites-seo-and-increase-quality-traffic by www.Jobbazzar.comHow to-improve-your-sites-seo-and-increase-quality-traffic by www.Jobbazzar.com
How to-improve-your-sites-seo-and-increase-quality-traffic by www.Jobbazzar.com
How to get 25k visitors per month by About Hoi An
How to get 25k visitors per monthHow to get 25k visitors per month
How to get 25k visitors per month
About Hoi An437 views
How to perform a technical SEO audit and ramp up your content strategy in 10 ... by Waqar Ahmad
How to perform a technical SEO audit and ramp up your content strategy in 10 ...How to perform a technical SEO audit and ramp up your content strategy in 10 ...
How to perform a technical SEO audit and ramp up your content strategy in 10 ...
Waqar Ahmad20 views
My Panda / Penguin Algorithm Recovery Story - Cheers, Tears and Jeers by Michael Jones
My Panda / Penguin Algorithm Recovery Story - Cheers, Tears and JeersMy Panda / Penguin Algorithm Recovery Story - Cheers, Tears and Jeers
My Panda / Penguin Algorithm Recovery Story - Cheers, Tears and Jeers
Michael Jones11.7K views
Ecommerce seo checklist 15 questions to ask yourself to improve site ranking by Pros Global Inc
Ecommerce seo checklist 15 questions to ask yourself to improve site rankingEcommerce seo checklist 15 questions to ask yourself to improve site ranking
Ecommerce seo checklist 15 questions to ask yourself to improve site ranking
Pros Global Inc133 views
Rider University SEO Presentation by Michael Fleischner by Michael Fleischner
Rider University SEO Presentation by Michael FleischnerRider University SEO Presentation by Michael Fleischner
Rider University SEO Presentation by Michael Fleischner
Michael Fleischner737 views
SEO. Links & Link building. Automation. by Anetwork
SEO. Links & Link building. Automation.SEO. Links & Link building. Automation.
SEO. Links & Link building. Automation.
Anetwork554 views

Recently uploaded

Artificial Intelligence with Digital Marketing.pptx by
Artificial Intelligence with Digital Marketing.pptxArtificial Intelligence with Digital Marketing.pptx
Artificial Intelligence with Digital Marketing.pptxTrade Expert
6 views12 slides
B2B & GTM Trends and Predictions for 2024.pdf by
B2B & GTM Trends and Predictions for 2024.pdfB2B & GTM Trends and Predictions for 2024.pdf
B2B & GTM Trends and Predictions for 2024.pdfDemandbase
139 views12 slides
All about Microsoft Company in the Software by
All about Microsoft Company in the SoftwareAll about Microsoft Company in the Software
All about Microsoft Company in the SoftwareShashikant Gaikwad
8 views17 slides
SEO CONSULTANT.pdf by
SEO CONSULTANT.pdfSEO CONSULTANT.pdf
SEO CONSULTANT.pdfyeashaslam077
7 views1 slide
Digital Marketing Overview by
Digital Marketing OverviewDigital Marketing Overview
Digital Marketing OverviewRohit Kittur
14 views5 slides
SaaS Marketing: Expert Paid Media Tips Backed By $150M In Ad Spend by
SaaS Marketing: Expert Paid Media Tips Backed By $150M In Ad SpendSaaS Marketing: Expert Paid Media Tips Backed By $150M In Ad Spend
SaaS Marketing: Expert Paid Media Tips Backed By $150M In Ad SpendSearch Engine Journal
108 views47 slides
"Redefining Success: Strategies for Dominating Digital Marketing".pptx by
"Redefining Success: Strategies for Dominating Digital Marketing".pptx"Redefining Success: Strategies for Dominating Digital Marketing".pptx
"Redefining Success: Strategies for Dominating Digital Marketing".pptxsharonraj12
7 views50 slides
Digital Marketing Tips to Survive the Global Inflation by
Digital Marketing Tips to Survive the Global InflationDigital Marketing Tips to Survive the Global Inflation
Digital Marketing Tips to Survive the Global InflationJomer Gregorio
22 views26 slides
DI and Indian Advertising 2023 by
DI and Indian Advertising 2023DI and Indian Advertising 2023
DI and Indian Advertising 2023Social Samosa
182 views27 slides
ADES Final Project 2.pdf by
ADES Final Project 2.pdfADES Final Project 2.pdf
ADES Final Project 2.pdfmaddiemays
20 views14 slides
Angel Digital Marketing by
Angel Digital MarketingAngel Digital Marketing
Angel Digital Marketingangeldigitalmarketin
116 views7 slides
service marketing ppt.pdf by
service marketing ppt.pdfservice marketing ppt.pdf
service marketing ppt.pdfAbhishek Shahane
15 views24 slides
7 Benefits of Child Welfare Management Software by
7 Benefits of Child Welfare Management Software7 Benefits of Child Welfare Management Software
7 Benefits of Child Welfare Management Softwarejeremyray18
9 views9 slides
chatgpt how it works by
chatgpt how it workschatgpt how it works
chatgpt how it workscolomomario446
11 views3 slides
Digityum Digital Marketing Agency by
Digityum Digital Marketing AgencyDigityum Digital Marketing Agency
Digityum Digital Marketing AgencyDigityum
13 views11 slides
Enhancing Customer Satisfaction: Effective Strategies for Complaint Handlin... by
Enhancing Customer Satisfaction:  Effective Strategies for Complaint  Handlin...Enhancing Customer Satisfaction:  Effective Strategies for Complaint  Handlin...
Enhancing Customer Satisfaction: Effective Strategies for Complaint Handlin...Shashikant Gaikwad
5 views15 slides
AZoNetwork Editorial Calendar 2024.pdf by
AZoNetwork Editorial Calendar 2024.pdfAZoNetwork Editorial Calendar 2024.pdf
AZoNetwork Editorial Calendar 2024.pdfRebecca731061
62 views15 slides
Digital Marketing.pdf by
Digital Marketing.pdfDigital Marketing.pdf
Digital Marketing.pdfAbhishek Shahane
70 views22 slides
The Canvas of Creative Mastery Newsletter_November 2023 by
The Canvas of Creative Mastery Newsletter_November 2023The Canvas of Creative Mastery Newsletter_November 2023
The Canvas of Creative Mastery Newsletter_November 2023AmirYakdi
121 views24 slides
Freedom Accelerator Digital.pdf by
Freedom Accelerator Digital.pdfFreedom Accelerator Digital.pdf
Freedom Accelerator Digital.pdfilhamsukses39
8 views3 slides

Recently uploaded (20)

Artificial Intelligence with Digital Marketing.pptx by Trade Expert
Artificial Intelligence with Digital Marketing.pptxArtificial Intelligence with Digital Marketing.pptx
Artificial Intelligence with Digital Marketing.pptx
Trade Expert6 views
B2B & GTM Trends and Predictions for 2024.pdf by Demandbase
B2B & GTM Trends and Predictions for 2024.pdfB2B & GTM Trends and Predictions for 2024.pdf
B2B & GTM Trends and Predictions for 2024.pdf
Demandbase139 views
Digital Marketing Overview by Rohit Kittur
Digital Marketing OverviewDigital Marketing Overview
Digital Marketing Overview
Rohit Kittur14 views
SaaS Marketing: Expert Paid Media Tips Backed By $150M In Ad Spend by Search Engine Journal
SaaS Marketing: Expert Paid Media Tips Backed By $150M In Ad SpendSaaS Marketing: Expert Paid Media Tips Backed By $150M In Ad Spend
SaaS Marketing: Expert Paid Media Tips Backed By $150M In Ad Spend
"Redefining Success: Strategies for Dominating Digital Marketing".pptx by sharonraj12
"Redefining Success: Strategies for Dominating Digital Marketing".pptx"Redefining Success: Strategies for Dominating Digital Marketing".pptx
"Redefining Success: Strategies for Dominating Digital Marketing".pptx
sharonraj127 views
Digital Marketing Tips to Survive the Global Inflation by Jomer Gregorio
Digital Marketing Tips to Survive the Global InflationDigital Marketing Tips to Survive the Global Inflation
Digital Marketing Tips to Survive the Global Inflation
Jomer Gregorio22 views
DI and Indian Advertising 2023 by Social Samosa
DI and Indian Advertising 2023DI and Indian Advertising 2023
DI and Indian Advertising 2023
Social Samosa182 views
ADES Final Project 2.pdf by maddiemays
ADES Final Project 2.pdfADES Final Project 2.pdf
ADES Final Project 2.pdf
maddiemays20 views
7 Benefits of Child Welfare Management Software by jeremyray18
7 Benefits of Child Welfare Management Software7 Benefits of Child Welfare Management Software
7 Benefits of Child Welfare Management Software
jeremyray189 views
Digityum Digital Marketing Agency by Digityum
Digityum Digital Marketing AgencyDigityum Digital Marketing Agency
Digityum Digital Marketing Agency
Digityum13 views
Enhancing Customer Satisfaction: Effective Strategies for Complaint Handlin... by Shashikant Gaikwad
Enhancing Customer Satisfaction:  Effective Strategies for Complaint  Handlin...Enhancing Customer Satisfaction:  Effective Strategies for Complaint  Handlin...
Enhancing Customer Satisfaction: Effective Strategies for Complaint Handlin...
AZoNetwork Editorial Calendar 2024.pdf by Rebecca731061
AZoNetwork Editorial Calendar 2024.pdfAZoNetwork Editorial Calendar 2024.pdf
AZoNetwork Editorial Calendar 2024.pdf
Rebecca73106162 views
The Canvas of Creative Mastery Newsletter_November 2023 by AmirYakdi
The Canvas of Creative Mastery Newsletter_November 2023The Canvas of Creative Mastery Newsletter_November 2023
The Canvas of Creative Mastery Newsletter_November 2023
AmirYakdi121 views
Freedom Accelerator Digital.pdf by ilhamsukses39
Freedom Accelerator Digital.pdfFreedom Accelerator Digital.pdf
Freedom Accelerator Digital.pdf
ilhamsukses398 views

[BrightonSEO 2019] Restructuring Websites to Improve Indexability