Successfully reported this slideshow.
Your SlideShare is downloading. ×

Cubes - Lightweight OLAP Framework

Upcoming SlideShare
Chart presentation
Chart presentation
Loading in …3
×

Check these out next

1 of 61 Ad
1 of 61 Ad

Cubes - Lightweight OLAP Framework

Download to read offline

Cubes is light-weight online analytical processing (OLAP) framework and HTTP OLAP service server.

Documentation: http://packages.python.org/cubes/

Cubes is light-weight online analytical processing (OLAP) framework and HTTP OLAP service server.

Documentation: http://packages.python.org/cubes/

Advertisement
Advertisement

More Related Content

Advertisement
Advertisement

Cubes - Lightweight OLAP Framework

  1. 1. Cubes Light-weigth Online Analytical Processing Stefan Urbanek stefan.urbanek@gmail.com April 2011 @Stiivi
  2. 2. Features ■ logical model (metadata) ■ aggregated data browsing ■ OLAP HTTP server with json interface ■ data and metadata localization ■ multiple backends
  3. 3. Introduction cubes, facts and dimensions
  4. 4. data cell data cube
  5. 5. most detailed information measurable Fact examples: measure examples: • contract • contract amount • donation • revenue • spending fact • duration • invoice • price with VAT • project • ... data cell
  6. 6. location type time dimensions
  7. 7. dimensions type location time ■ provide context for facts ■ used to filter queries or reports ■ control scope of aggregation of facts ■ used for ordering or sorting ■ define master-detail relationships ☛ [star]
  8. 8. region 2010 May 1st date hierarchies
  9. 9. subject area data mart
  10. 10. Summary ■ fact – most detailed information for analysis ■ measure – an attribute for computation ■ dimension – context of facts ■ hierarchy – master-detail relationship
  11. 11. ✂ ✂ Slicing and Dicing
  12. 12. 08 06 07 09 10 20 20 20 20 20 location type time spending in 2010
  13. 13. contracts in location Estonia type Czech Republic Slovakia Hungary Poland Estonia time
  14. 14. ✂ ✂ Estonia 2010 contracts in location Estonia in 2010 type time
  15. 15. location type IT contracts time
  16. 16. ✂ ✂ ✂ IT Estonia 2010 IT contracts in Estonia in 2010 location type time
  17. 17. spending in 2010 revenue from IT projects measures can be aggregated top 10 contractors
  18. 18. Drilling down
  19. 19. 250 250 ∑ amount 125 0 All years drill down by date ∑ 70 70 amount 35 50 40 60 30 0 2006 2007 2008 2009 2010
  20. 20. looking at more detailed level
  21. 21. 250 250 top level 125 0 All years 70 70 60 35 50 year level 30 40 0 2006 2007 2008 2009 2010 7 7 5 month level 3,5 3 4 3 2 0 1 1 Jan Feb Mar Apr March April May ...
  22. 22. Logical Model description based on how you analyze data
  23. 23. Logical Model user’s or analyst’s perspective: how data are being measured, aggregated and reported amount ∑ amount 24% 12% 28% 20% 16%
  24. 24. abstraction over physical data ✶ star ❄ snowflake
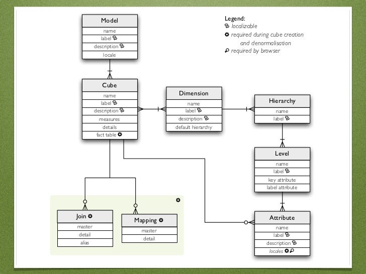
  25. 25. Model Legend: "#localizable name !#required during cube creation label " description " and denormalisation $#required by browser locale Cube name Dimension label " name Hierarchy description " label " name measures description " label " details default hierarchy fact table ! Level name label " key attribute label attribute ! Join ! Attribute Mapping ! master name master detail label " detail alias description " locales !$
  26. 26. Slicer Cubes OLAP server
  27. 27. Application model HTTP request JSON reply Slicer Cell (point of view) ∑ aggregates facts (details) Aggregation Browser model
  28. 28. GET /model { "cubes": { "contracts": { "measures": [ { "name": "amount", "label": "Contract amount" } ], "dimensions": ["date", "supplier", "process_type", "cpv"] } }, "dimensions": { "supplier": { ... } } ... }
  29. 29. GET /aggregate aggregate measures
  30. 30. ∑ amount GET /aggregate
  31. 31. { "drilldown": {}, "summary": { "record_count": 19278, "zmluva_hodnota_sum": 11222821530.12966 } } GET /aggregate
  32. 32. cut=... slice and dice with cut parameter
  33. 33. ∑ amount ✂ 2010 GET /aggregate?cut=date:2010
  34. 34. { "drilldown": {}, "summary": { "date.year": 2011, "record_count": 64, "zmluva_hodnota_sum": 78717997.108 } } ✂ 2010 GET /aggregate?cut=date:2010
  35. 35. ✂ Estonia ∑ amount ✂ 2010 /aggregate?cut=date:2010|region:ee
  36. 36. cut=date:2010|region:es dimension points cut
  37. 37. date:2010 path dimension region:ee dimension points
  38. 38. month level year level date:2010,12 path dimension hierarchies
  39. 39. date:2010,12| category:it,sw| region:ee contracts in December 2010 in Estonia for IT – Software more hierarchies
  40. 40. pipe separates cuts date:2010,12|category:it,sw|region:ee comma separates levels cut
  41. 41. PUT /report if you want multiple tables and charts with single request
  42. 42. drilldown= get more details
  43. 43. 250 250 ∑ amount 125 0 All years drilldown=date ∑ 70 70 amount 35 50 40 60 30 0 2006 2007 2008 2009 2010
  44. 44. 250 250 125 0 All years drilldown=date 70 70 60 35 50 40 30 0 cut=date:2010 2006 2007 2008 2009 2010 &drilldown=date implicit 7 7 3,5 5 4 hierarchy 0 3 2 1 3 1 Jan Feb Mar Apr March April May ...
  45. 45. report by year: drilldown=date report by month: drilldown=date&cut=date:2010 report by day: drilldown=date&cut=date:2010,11
  46. 46. more dimensions: drilldown=date,supplier for cross-tables
  47. 47. Atributes and Measures naming
  48. 48. date.year date.month region.region_name region.city_name region.region_code category.description attribute dimension
  49. 49. hierarchical attribute dependencies are implicit defined in model
  50. 50. there is no “date” data type date components are normal attributes of date dimension year month day
  51. 51. received_amount_sum measure aggregation record_count
  52. 52. page=...&order= ordering and pagination
  53. 53. page=3&pagesize=20 3rd page with 20 results per page
  54. 54. order=region.name order by region name order=amount:desc order by amount descending
  55. 55. Natural Ordering attributes can have default order specified in model order=year:asc ... might be omitted if model contains: {“name” = “year”, “order” = “asc”}
  56. 56. lang= transparent localization
  57. 57. Localization 1 2 3
  58. 58. + + master translations model
  59. 59. drilldown=type&lang=en drilldown=type&lang=sk report query is language independent
  60. 60. Cubes online analytical processing github/bitbucket: Stiivi
  61. 61. ☛ References and further reading [star] Christopher Adamson: Star Schema, 2010

×