Successfully reported this slideshow.
We use your LinkedIn profile and activity data to personalize ads and to show you more relevant ads. You can change your ad preferences anytime.

The Core of Agile

59 views

Published on

A Journey from the Promise of Agile in early 2000s (Values and Principles) to the State of Agile in 2020, highlighting the present Challenges and Issues (Faux-Agile, Immature Agile, Inflated Expectations and Dissatisfaction, Gap of Business and Development) and showing the Path that is Emerging to Fulfill the Promise through Lean Influence, Technical Excellence, Delivery Revolution, Self-Organized Teams, Lean Management and Generative Culture, drawing a final Conclusion of necessary Alignment between Technical, Team and Management Practices with Agile Values and Principles to reach the final goal of Customer, Team and Organization Satisfaction through the vehicles of Generative Culture, Value Delivery and Team Performance.

Feel free to contact me for further details.

Published in: Software
  • Be the first to comment

  • Be the first to like this

The Core of Agile

  1. 1. BY @RAFAEL_CASUSO THECORE OFAGILE
  2. 2. RAFAEL CASUSO CEO @GOSNOWSTORM FORMER CTO / DIRECTOR OF SOFTWARE ENGINEERING • +12 years Developing Software Products • +8 years Leading Engineering Teams • Technologist. Passion. Innovation. Agile. • Writer @Medium. Speaker @Slideshare. • Founder of @VueJSMadrid @BotDevelopmentMadrid Co-Founder of @AgileDeliveryES THE CORE OF AGILE
  3. 3. WHAT ISTHE POINT? SETTING THE GOALS THE CORE OF AGILE
  4. 4. • Satisfy the Customer through Continuous Delivery of Value in Short Increments • Constant Customer Feedback and Collaboration • Responding to Change for Competitive Advantage • Keep a Sustainable Pace THE CORE OF AGILE THE PROMISE OF AGILE WHAT WE WANTTO ACHIEVE
  5. 5. THE CORE OF AGILE PRINCIPLE WHY? CONTINUOUS DELIVERY OF VALUE CUSTOMER, TEAM & ORGANIZATION SATISFACTION ADAPTATION TO CHANGE COMPETITIVE ADVANTAGE FREQUENT DELIVERY OF PRODUCT INCREMENTS MINIMIZE RISK, TIME TO MARKET, COMPETITIVE ADVANTAGE BUSINESS & DEVELOPMENT CLOSE COLLABORATION PRODUCT STRATEGY ALIGNMENT, TEAM PERFORMANCE MOTIVATION, SAFE ENVIRONMENT & TRUST GENERATIVE CULTURE, TEAM PERFORMANCE DIRECT COMMUNICATION INCREASE COLLABORATION, UNDERSTANDING VALUE AT USER HANDS IS MEASURE OF SUCCESS MEASURE SUCCESS, CUSTOMER SATISFACTION SUSTAINABLE DEVELOPMENT CUSTOMER, TEAM & ORGANIZATION SATISFACTION TECHNICAL EXCELLENCE NECESSARY FOR 1, 2, 3, 8, 10 AND 12 SIMPLICITY MAINTENANCE, UNDERSTANDING, EVOLUTION SELF-ORGANIZING TEAMS TEAM SATISFACTION, TEAM PERFORMANCE CONTINUOUS IMPROVEMENT OPTIMIZATION, TEAM PERFORMANCE
  6. 6. - RAFAEL CASUSO “THE CORE OF AGILE” AGILE’S PRIMARY GOAL IS THE ALIGNMENT OF CUSTOMER, TEAM AND ORGANIZATION SATISFACTION THE CORE OF AGILE
  7. 7. WHERE ARE WE? STATE OF AGILE 2019 THE CORE OF AGILE
  8. 8. WHYA COMPANYADOPTS AGILE? THE CORE OF AGILE *SOURCE: STATE OF AGILE 2019
  9. 9. WHATISTHE LEVELOF MATURITY? THE CORE OF AGILE *SOURCE: STATE OF AGILE 2019 • 83% Not Competent Agile Implementations • Only 6% Enabling Greater Adaptability to Market Conditions • 53% Not Satisfied with Agile Implementation • 30% Not Using or Just Experimenting Agile
  10. 10. WHICH AGILE METHODS ARE USED? THE CORE OF AGILE *SOURCE: STATE OF AGILE 2019
  11. 11. HOWAGILE SUCCESS IS MEASURED? THE CORE OF AGILE *SOURCE: STATE OF AGILE 2019
  12. 12. WHY DOESIT FAIL? THE PITFALLS THE CORE OF AGILE
  13. 13. WHICH ARETHE REASONSTO FAIL? THE CORE OF AGILE *SOURCE: STATE OF AGILE 2019
  14. 14. THE EVOLUTION OF AGILE THE CORE OF AGILE *SOURCE: DARK SIDE OF AGILE 2012- ANDREA JANES & GIANCARLO SUCCI We are here
  15. 15. THE CORE OF AGILE - NICOLE FORSGREN “ACCELERATE” MUCH OF WHAT HAS BEEN IMPLEMENTED IS FAUX AGILE: PEOPLE FOLLOWING SOME OF THE COMMON PRACTICES WHILE FAILING TO ADDRESS WIDER ORGANIZATIONAL CULTURE AND PROCESSES
  16. 16. - MARTIN FOWLER “THE STATE OF AGILE 2018” ON THE SURFACE, THE WORLD OF AGILE SOFTWARE DEVELOPMENT IS BRIGHT, SINCE IT IS NOW MAINSTREAM. BUT THE REALITY IS TROUBLING, BECAUSE MUCH OF WHAT IS DONE IS FAUX-AGILE, DISREGARDING AGILE'S VALUES AND PRINCIPLES. THE CORE OF AGILE
  17. 17. • Agile Establishment is Imposing the best way of Implementation • Focus on Methods and Processes over Individuals • Lack of Interest in Technical Excellence • Control-based Project Management Disguised • Organization Culture is Not Aligned THE CORE OF AGILE THE FAUX AGILE DELIVERING FRUSTRATION
  18. 18. - RON JEFFRIES, EXTREME PROGRAMMING CO-CREATOR IT SEEMS TO ME TO BE IMPORTANT TO DISTINGUISH A GOOD IDEA FROM POOR IMPLEMENTATIONS OF IT THE CORE OF AGILE
  19. 19. • Lack of mature Skills and Experience • Intermediate Team Topologies without Self- Organization • Differs from Faux Agile in Self-Awareness and Dissatisfaction • Will to Improve and Evolve THE CORE OF AGILE THE IMMATURE AGILE ON THE LONG ROAD
  20. 20. THE CORE OF AGILE AgileValues&Principles Promise Fulfillment Agile Immature Agile Waterfall Faux Agile THE PROMISE FULFILLMENT
  21. 21. - KENT BECK, EXTREME PROGRAMMING CO-CREATOR LISTENING, TESTING, CODING, DESIGNING. THAT'S ALL THERE IS TO SOFTWARE. ANYONE WHO TELLS YOU DIFFERENT IS SELLING SOMETHING. THE CORE OF AGILE
  22. 22. • U.S. Enterprise Agile Transformation Services Market was $4.91B in 2018, expected $18.19B in 2026* • The huge Business Opportunity has attracted some Unqualified Professionals unable to fulfill Expectations • A Result-Oriented Approach to Measure Agile Success is more needed than ever THE CORE OF AGILE THE SMOKE OF AGILE LET’S TALK BUSINESS *ALLIED MARKET RESEARCH 2019
  23. 23. - BRIAN MARICK, “THE GAP BETWEEN BUSINESS AND CODE” THE CORE OF AGILE IF THE BUSINESS PEOPLE WEREN'T SO FOCUSED ON WHAT THEY SEE ON THE SCREEN, AND THE PROGRAMMERS WEREN'T SO OBSESSED WITH THE CODE BEHIND IT, MAYBE THEY WOULD PARTICIPATE INTENTLY ENOUGH TO GET THE REQUIREMENTS RIGHT
  24. 24. • Absence of Developers in Mainstream Agile Communities and Events • Dissatisfaction that Leads to Technical-Oriented Alternatives like Software Craftsmanship • Lack of Effective Communication between Business and Development THE CORE OF AGILE THE AGILE SEGREGATION THE GAP CONTINUES
  25. 25. HOW DOWE FIXIT? SEARCHING FOR LIGHT THE CORE OF AGILE
  26. 26. - DAN NORTH, “SOFTWARE THAT FITS IN YOUR HEAD” CREATE POSITIVE BUSINESS IMPACT THROUGH SUSTAINABLY MINIMIZING LEAD TIME THE HEART OF AGILE
  27. 27. • Simplicity as the Driving Principle to Deconstruct and Rethink Agile • Effectiveness and Result-Orientation to Fight Faux Agile and Clear Smoke • Reclaim Quality and Technical Excellence • Systems Thinking & Flow Acceleration at the Core of Delivery Revolution • Continuous Improvement to Overcome Immaturity THE CORE OF AGILE THE LEAN INFLUENCE AGILE IS GETTING LEAN
  28. 28. - MARTIN FOWLER, “THE STATE OF AGILE 2018” ADAPTATIVE SOFTWARE REQUIRES REFACTORING. REFACTORING RELIES ON TESTING AND CONTINUOUS INTEGRATION, NECESSARY FOR CONTINUOUS DELIVERY THE CORE OF AGILE
  29. 29. • Direct Relationship of Technical Practices with Agile Values and Principles • Adaptation to Change requires Adaptive Software that requires Technical Practices • Technical Excellence promotes Simplicity • Extreme Programming Practices reinforce each other promoting Continuous Improvement THE CORE OF AGILE TECHNICAL EXCELLENCE THE ENGINE OF AGILE
  30. 30. THE CORE OF AGILE PRACTICE WHY? TRUNK-BASED DEVELOPMENT COST-EFFICIENCY, DELIVERY PERFORMANCE TEST AUTOMATION QUALITY, SUSTAINABLE DEVELOPMENT, CHANGE ADAPTATION REFACTORING SIMPLICITY, SUSTAINABLE DEVELOPMENT, CHANGE ADAPTATION MODULAR ARCHITECTURE SCALABILITY, CHANGE ADAPTATION, DELIVERY PERFORMANCE CONTINUOUS INTEGRATION QUALITY, DELIVERY PERFORMANCE DEPLOYMENT AUTOMATION DELIVERY PERFORMANCE, RELIABILITY, QUALITY MONITORING QUALITY, CONTINUOUS IMPROVEMENT
  31. 31. - IAN BUCHANAN, PRINCIPAL SOLUTIONS ENGINEER @ ATLASSIAN YOU ARE ONLY AS AGILE AS YOUR ABILITY TO DELIVER FREQUENTLY AND WITHOUT DRAMA THE CORE OF AGILE
  32. 32. • Enable Fast Flow from Development to Production and Reliable Releases by Standardizing Work • DevOps Culture with Focus on Automation of Testing, Integration, Deployment and Systems Administration • Shift-Left Quality based on Automated Testing • Continuous Integration of Small Batches of Work • Continuous Improvement based on Fast Feedback, Experimentation and Monitoring THE CORE OF AGILE THE DELIVERY REVOLUTION THE VALUE STREAM
  33. 33. THE CORE OF AGILE METRIC WHAT? LEAD TIME TIME FROM TASK IN QUEUE TO PRODUCTION CYCLE TIME TIME FROM TASK IN PROGRESS TO PRODUCTION THROUGHPUT NUMBER OF TASKS DELIVERED IN PERIOD OF TIME DEPLOYMENT FREQUENCY NUMBER OF DEPLOYS IN PERIOD OF TIME TIME TO RESTORE TIME TO RESTORE SERVICE WHEN AN INCIDENT OCCURS CHANGE FAIL RATE PERCENTAGE OF CHANGES TO PRODUCTION THAT FAIL
  34. 34. - MARTIN FOWLER, “THE STATE OF AGILE 2018” THE TEAM DOING WORK DECIDES HOW TO DO IT. THAT IS A FUNDAMENTAL AGILE PRINCIPLE. THE CORE OF AGILE
  35. 35. • Good People that Work Together at a Human Level with Effective Collaboration • Team Chooses Tools they Use and Processes they Follow • Encourage Sharing Knowledge and Innovation • Safe Environment where Fail is Opportunity • Continuous Improvement by Reflection THE CORE OF AGILE SELF-ORGANIZED TEAMS PEOPLE OVER PROCESSES & TOOLS
  36. 36. - DAN NORTH “SOFTWARE THAT FITS IN YOUR HEAD” THE GOAL IS NOT TO PRODUCE SOFTWARE. SO IT’S NOT TO BE PRODUCTIVE BUT EFFECTIVE THE CORE OF AGILE
  37. 37. • Actively Researching, Gathering & Implementing Customer Feedback • Accesible Visualization of Value Stream from Business to Customer • Work in Small Batches to Continuous Delivery • Team Authority to Create and Change Specifications without External Approval THE CORE OF AGILE LEAN PRODUCTMANAGEMENT AGILE IS GETTING LEAN
  38. 38. - NICOLE FORSGREN “ACCELERATE” GENERATIVE CULTURE PREDICTS SOFTWARE DELIVERY, ORGANIZATIONAL PERFORMANCE AND JOB SATISFACTION THE CORE OF AGILE
  39. 39. • Focus on the Mission and Performance • High Cooperation and Safe Environment based on Trust • Good Information Flow and Shared Responsibility • Encouraged Innovation and Experimentation • Lean Management and Continuous Delivery Change Organizational Culture THE CORE OF AGILE GENERATIVE CULTURE THE INTANGIBLE ASSET
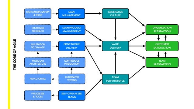
  40. 40. CONTINUOUS DELIVERY CUSTOMER SATISFACTION CONTINUOUS INTEGRATION AUTOMATED TESTING REFACTORING GENERATIVE CULTURE MODULAR ARCHITECTURE VALUE DELIVERY LEAN PRODUCT MANAGEMENT ORGANIZATION SATISFACTION TEAM SATISFACTION SELF-ORGANIZED TEAMS TEAM PERFORMANCE PROCESSES & TOOLS LEAN MANAGEMENT MOTIVATION, SAFETY & TRUST CUSTOMER FEEDBACK ADAPTATION TO CHANGE THECOREOFAGILE
  41. 41. BY @RAFAEL_CASUSO THANK YOU

×