Advertisement
Advertisement

More Related Content

Slideshows for you(20)

Similar to Nile Basin Development Challenge: Rainwater Management Systems(20)

Advertisement

More from ILRI(20)

Recently uploaded(20)

Advertisement

Nile Basin Development Challenge: Rainwater Management Systems

  1. Nile Basin Development Challenge: Rainwater Management Systems Tilahun Amede and NBDC team Nile Basin Leader Kees Swaans and Ranjitha Puskur
  2. Phase 2
  3. SSA’s dependence on rainwater agriculture
  4. Linkages Sub-regional Landscape Farm level Impact Learning Communication Nile 5. Coordination / change Nile 4. Consequences, impact, tradeoffs Nile 2. Innovations, technologies , practices Nile 3. Mapping, targeting. Up-scaling Nile 1. Inventory and synthesis Linkages Linkages
  5.  
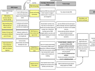
  6. Nile BDC Rainwater Management Systems
  7. Market incentives for Landscape Management
  8. Well come to NBDC!

Editor's Notes

  1. 80% of agricultural production comes from rainfed, only 20% from irrigated, with significant regional variation.
Advertisement