Advertisement
Advertisement

More Related Content

Slideshows for you(20)

Similar to The need for solution driven AMR research—A One Health perspective (20)

Advertisement

More from ILRI(20)

Advertisement

The need for solution driven AMR research—A One Health perspective

  1. The need for solution driven AMR research – a One Health perspective Barbara Wieland, Team Leader Herd Health ICARS meeting at World Bank, Washington DC, 26 February 2019
  2. Launched during partner event, 21/22 February in Nairobi Antimicrobial Resistance Hub www.amr.cgiar.org
  3. For more information: www.amr.cgiar.org
  4. AMR in the CGIAR: Activity focus Partnerships AM use and value chains Transmission dynamics Interventions Enabling policy Capacity
  5. Role of the CGIAR AMR hub • Convene stakeholders across disciplines with interest in antimicrobial resistance research and development • Provide an enabling environment for research partnerships, intensify collaboration within CGIAR (incl. technological platforms) • Better communication around agriculture-associated antimicrobial resistance, esp. across CGIAR – Communication of hub with a wider audience: maintain website, regular blogging with links to resources, add case studies – Virtual seminars – Communication strategy targeting different stakeholders – Translating evidence into public messages • Set aside seed money to initiate projects/partnerships • Outline strategy to engage with donors shape agenda • Stakeholder mapping and capacity development needs
  6. Antimicrobial use, behaviour and value chains We research behaviour around antimicrobials used, the distribution networks of veterinary drugs, and the role of formal and informal markets in perpetuating cycles of inequity. Outputs: • Metrics for AM use in different systems • Better understanding of systems influencing AM use behaviour
  7. 15,6 20,6 75,0 0,8 18,5 2,3 0,8 16,114,1 2,4 78,2 0,0 0,0 13,7 0,0 10,0 20,0 30,0 40,0 50,0 60,0 70,0 80,0 90,0 Highland crop-livestock Lowland crop-livestock Low/midland Pastoral Oxytetracycline Tetracycline (Human preparation) Sulfonamide Penstrep (Penicillin and aminoglycoside Procain Penicilin Tylosin (Macrolids) Proportion of farmers using different antibiotics in Ethiopia
  8. • Use of antibiotics (and other drugs) across public health and livestock sectors • KAP on withdrawal period • Anthropological research, role of women • Work on metrics on antibiotics  two workshops with vets and public health researchers Use of antimicrobials across species
  9. Understanding systems Example aquaculture in Vietnam
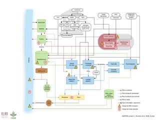
  10. AMFORA project, L, Brunton et al. 2018, in prep
  11. Understanding systems Example aquaculture in Vietnam AMFORA project, L, Brunton et al. 2018, in prep • System analysis suitable to facilitate interdisciplinary process • Resulted in system maps with all value chain actors: overlay of input suppliers, producers, consumers, policy, environment • Allowed identification of hotspots for AMR emergence/selection and hotspots for human exposure
  12. Transmission dynamics, AMR residues To better understand AMR risks for people, we study the biology, ecology, and epidemiology of resistant microbes at the animal, human and environment interface. Outputs • adequate study designs for genotyping research • evidence on the extent of antimicrobial-resistant bacteria and antimicrobial residues found in livestock, fish, humans, the environment, water and food • transmission and genetic mechanisms of resistance in agriculture and health implications
  13. AMR gene transmission in ecosystems Samples collected in urban, peri-urban and rural eco-niches  Several thousands of isolates being analyzed  Phenotyping and genotyping: fill important data gaps on circulating strains, inform genotype surveillance  Role of food-system linking animals and humans evident • Bedside genotyping with Nanopore technology (so far 10 E. coli strains fully sequenced) • Close to real time, comparably cheap, suitable for remote areas
  14. Interventions and incentives Based on One Health approaches, we design, test and evaluate interventions and incentives that lead to behavioural change and reduce agriculture-associated AMR. Outputs • Typologies of interventions • Decision support tools to identify best-bet interventions • Gender sensitive interventions to mange drivers of AM use • Cost and benefits of interventions from a One Health perspective
  15. Community conversation as gender transformative approach • Successfully piloted for other topics • division of labour, exposure to zoonoses • New module on AMR • Women as caregivers to children and animals need to play an important role in discussions on AM use
  16. Enabling policy environment We translate evidence into convincing arguments to engage policymakers and other stakeholders in the AMR discussion. Accepted and feasible policies are key for sustainable solutions that achieve impact. Outputs • Synthesized evidence for policy makers • Advocacy materials • Integrated policy approaches towards One Health solutions
  17. Capacity development Capacity development is a key enabler on the pathway to impact. An important area of research is how solutions can be brought to scale. We capitalize on a network of AMR experts to support capacity building on researching AMR issues and to facilitate access to international AMR research for professionals and institutions in LMICs. Outputs • Guidance for scaling of interventions • Training, mentorship and exchange programs • Training materials
  18. Partnerships as critical factor for success Ability to excite and convene national partners in technical, institutional and policy innovations Ability to facilitate true One Health partnerships -Ability to engage with international organization for effective linkages - Adequate human and financial resources to establish a critical mass of researchers and partners AM use and value chains Transmission dynamics InterventionsEnabling policy Capacity amr.cgiar.org
  19. This presentation is licensed for use under the Creative Commons Attribution 4.0 International Licence. better lives through livestock ilri.org
Advertisement