Gender and livestock value chains in Kenya and Tanzania
Feb. 1, 2011•0 likes
1 likes
Be the first to like this
Show More
•1,764 views
views
Total views
0
On Slideshare
0
From embeds
0
Number of embeds
0
Download to read offline
Report
Technology
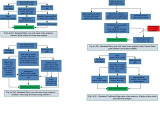
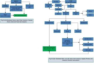
Presented by Jemimah Njuki, Elizabeth Waithanji, Joyce Macha, Samuel Mburu and Juliet Kariuki at the Gender and Market Oriented Agriculture (AgriGender 2011) Workshop, Addis Ababa, Ethiopia, 31st January–2nd February 2011.