Advertisement
Advertisement

More Related Content

Similar to Understanding chicken and vegetable value chains in Harar and Dire Dawa, Ethiopia: Food safety perspectives(20)

Advertisement

More from ILRI(20)

Recently uploaded(20)

Advertisement

Understanding chicken and vegetable value chains in Harar and Dire Dawa, Ethiopia: Food safety perspectives

  1. Understanding chicken and vegetable value chains in Harar and Dire Dawa, Ethiopia: Food safety perspectives Kebede Amenu Webinar 20 May 2020
  2. Field team  ILRI – Theodore Knight-Jones – Lina Mego – Blen Damtew (Admin)  Addis Ababa University – Kebede Amenu – Megarsa Bedasa – Hable Worku – Mitiku Wamile  Haramaya University – Abdulmuen Mohammed Ibrahim – Mukarem Taha – Kemal Kasim Ahmed 2
  3. Introduction  Food production and processing are passing through a lot of chains and food safety issues should be addressed across the whole value chains  Domination of informal food markets  Links among the various chains are lacking or imperfect  Value chain mapping to generate improving food handling practices and minimize the associated health risks  The study is part of the “Urban food markets in Africa: incentivizing food safety using a pull-push approach” project (Pull-push project) 3
  4. Objectives  To understand typical consumer food purchase, preparation and consumption practices and preferences, and perceptions of food quality and safety related to poultry meat and common vegetables.  To understand how the main retailer types typically source, transport, store, process and sell poultry meat and key vegetables, and specifically identify food safety issues.  To understand how main producers typically produce and distribute poultry meat and key vegetables with interest in understanding aspects relevant to food safety. 4
  5. Study area  Two major cities in Eastern Ethiopia 5 Characteristics Dire Dawa Harar Distance from Addis Ababa (km) 515 510 Altitude (metres above sea level) 1204 1917 Human population 466,000 24,600 Number of urban kebeles* 9 19 Number of rural kebeles* 38 17 *A kebele is the smallest administrative demarcation in Ethiopia with a human population of 3500-4000
  6. Data collection  Qualitative data collection methods – key-informant interviews (KII), – in-depth interviews (IDI) – focus group discussions (FGD)  Semi-structured questions guides were prepared based on previous works and used for qualitative data collection 6
  7. Data collection…  KII: people working in different local government offices – Health – Agriculture – Trade &Industry – Tourism  KIIs: agricultural and food value chains specifically poultry and vegetable focusing on food safety and the consequences associated with food-borne diseases 7
  8. Data collection…  FGDs: with different with socio-economic status (income groups)  Income information obtained from health extension workers as a standard, one health extension is expected to follow and give advice for about 500 households.  A total of six FGDs (three in each study sites) were conducted  urban neighborhoods typically representing low, medium and high income were selected  FGD lasted 2-3 hours and facilitated by a hired rural development professional with note taker. 8
  9. Data collection…  IDIs were held with different value chain actors including retailers and producers of vegetables and live chicken or chicken meat.  Questions guides were prepared for various value chain actors (chicken/vegetable producers and retailers, and the guides modified according to the value chain actors  The duration of interviews varied depending on the type of producers and retailers. 9
  10. Data analysis…  Audio records were transcribed  Notes taken organized related to the audio data  Qualitative analysis (narrative) 10
  11. Results  Results presented under the following topics – Chicken and vegetable consumers – Chicken retailers – Chicken producers – Vegetable retailers – Vegetable producers 11
  12. Results: Chicken and vegetable consumers  Animals source foods (ASF) and vegetables availability and use  ASF: beef, mutton, chicken meat, goat meat, camel meat, egg, fish and milk or milk products  Vegetables: onion, potato, tomato, lettuce, beetroot, cabbage, green pepper and all other green vegetables 12
  13. Results…  Consumption practice varied among income groups (low, middle and high)  High income- good knowledge on nutritional value of food and have access to ASF regularly  Low income-no choice regarding their meal types and eat simply what is available at their disposal consume low price food especially poor quality vegetables and meat.  Meat including chicken meat is consumed only during special events (festivities) among low income  ASF is not consumed among Ethiopian Orthodox religion followers during fasting days (a total of 180-250 days), 55 continuous days before Easter 13
  14. Results: Seasonal availability  Wet versus dry season for vegetables: during dry season, vegetables are much less available compared to the wet season  Holidays: chicken meat is highly supplied during Muslim and Christian holidays such as Gena (Christmas), Fasika (Ethiopian Easter), Arefa, and Mawlid 14
  15. Results: Sources of vegetables and chicken  Chicken sources: – Locally from surrounding districts (live chicken) – Informal slaughter place (Dire Dawa) – Central Ethiopia (dressed) – Cross-border trade (Somaliland, origin Brazil)-frozen dressed  Vegetable sources – Central Rift Valley of Ethiopia (major for onion and tomato) – Locally produced, peri-urban and surrounding rural areas (small-sized tomato not preferred) 15
  16. 16
  17. Results: quality and safety  KII – Low awareness about food hygiene among the community in the area – disposal of low quality vegetables on main road may cause environmental pollution  FGD: – Concern over chemicals used on vegetable farms can be dangerous for consumers and environment – Low income groups buy low quality vegetables – High income groups purchase high quality live chicken and vegetables Live chicken? 17
  18. Results: Options for food safety improvement  KII – Health extension programs (largely focused on nutrition, food and environmental hygiene as a package) – Many projects worked on food security than food safety  FGD: – More work needed in terms of regulation of food production and retailing (especially related to informal slaughtering of chicken – Producing quality production assisted with advanced technology. – Awareness creation in producing quality – Collaboration among chicken and vegetables value chain actors concerning with food safety 18
  19. Chicken retailers: types of commodities  Live chicken: Often sold on street side 19
  20. Types of commodities and sources  Roasted or cooked chicken or chicken stew (doro wot) 20 https://cdn.shopify.com/s/files/1/0984/4296/articles/Caviar_dor o_wot_1000x.jpg?v=1498693512
  21. Types of commodities and sources  Freshly dressed-informal slaughterhouse: portioned or whole chicken carcass 21  Loosely covered with plastic material, sold in the same place or transported to restaurants or hotels
  22. Types of commodities and sources  Dressed frozen 22
  23. Sources of chicken 23
  24. Criteria for retailers in purchasing chicken or meat  Hygiene during processing (worker, equipment, environmental) and handling  Healthiness and free of trauma  Standards of transportation, packaging and storage  Quality of product  Weight and size (the weight and the size affects the price)  Price (a criterion for different socioeconomic groups)  Expiry date (for packed chicken meat) 24
  25. Retailers: Options for improvement  Equipment sanitation and staff and environmental hygiene should be good  Searching for source of quality product supply and focus on hygiene than price  Make long-term agreement with suppliers that fulfill standard packaging, storing and transportation principle.  Washing properly during slaughtering.  Cleaning refrigerator and adjust appropriate temperature; Use generator during electric cut off. 25
  26. Chicken producers  Backyard, village level producers  Urban/peri-urban medium scale producers  Commercial large-scale producers: Spent layers or in few cases broilers 26
  27. Producers: Options for improvement  Getting support from government (e.g. regarding space limitation and training need)  Effective vaccination, feeding and watering  Effective management and improving biosecurity measures to prevent disease outbreak 27
  28. Summary of value chains  Producer: they produce live chicken in rural areas  Collectors: purchase and collect live chicken locally from small markets  Middlemen/trader/broker : connect businessmen and live chicken source, then supplies live chicken for retailers  Slaughter men: receives live chickens from different sources, slaughters and dresses them.  Retailer/mini-market: dressed chicken  Hotels/restaurants: serve consumers by cooking, frying and roasting chicken meat for consumers.  Consumers: consumer of the chicken products. 28
  29. 29 Medium or large producers (spent- laying hens) (6%)** Consumers (For home slaughter and preparation) Traders and transporters (getting info from middlemen)Input suppliers (e.g. medicine, feeds, vaccines etc) Live chicken retailers or display (Harar/DD) Restaurants/Hotels (Slaughtering)Village backyard producers (chicken scavenging on field) 90% Retailers at Districts Collectors from village Village markets Backyard slaughtering Restaurants/Hotels (to prepare Ready- to-eat for customers) Packed frozen chicken meat from Central Ethiopia or Cross- border (e.g., from Brazil through Somaliland* (4%) Consumers Ready-to- eat Mini-markets/Shops (Chicken meat retailers)
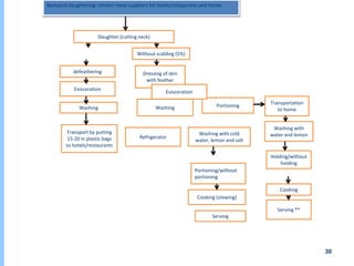
  30. 30 Without scalding (5%) defeathering Evisceration Dressing of skin with feather Washing Washing Portioning Transportation to home Washing with water and lemon Slaughter (cutting neck) Serving ** Transport by putting 15-20 in plastic bags to hotels/restaurants Refrigerator Washing with cold water, lemon and salt Holding/without holding Cooking Portioning/without portioning Cooking (stewing) Serving Backyard slaughtering: chicken meat suppliers for hotels/restaurants and Home Evisceration
  31. Vegetable retailers  Three types of vegetable retailers: – Street vendors – Medium size – Large sized (wholesaler) 31
  32. Retailers: Options for improvement  Buy good produce and provide quality produce to consumers  Careful handling of the produces in hygienic and safe way  Use appropriate grading, standard packaging, grading and storage  Sorting damaged from normal from time to time  Cleaning the store and opening the house every day for air circulation  Prevent rodent access to vegetables  Transport the produce by using refrigerated trucks and storage 32
  33. Vegetable producers  Locally produced  Central Rift Valley of Ethiopia 33
  34. Central Rift Valley 34
  35. Suggestion for improvement  Use safe chemicals for managing pests and diseases  Availability of market chain  Awareness regarding quality production  Getting seeds, fertilizers and chemicals on time  Standard storage for my produces  Searching for expert advice on production of vegetables starting from land preparation to post harvest management. 35
  36. Summary of value chains 36
  37. Acknowledgements
  38. This presentation is licensed for use under the Creative Commons Attribution 4.0 International Licence. better lives through livestock ilri.org ILRI thanks all donors and organizations which globally support its work through their contributions to the CGIAR Trust Fund
Advertisement