Successfully reported this slideshow.
We use your LinkedIn profile and activity data to personalize ads and to show you more relevant ads. You can change your ad preferences anytime.
1 of 17

Park level actions to combat wildlife crime in Uganda

2

Share

Download to read offline

This presentation was prepared by Henry Travers, postdoctoral researcher at the University of Oxford. It introduces protected area wildlife crime action plans related to the project ‘Building capacity for pro-poor responses to wildlife crime in Uganda’.

The presentation was prepared for the final workshop of the project, which took place in Kampala in the first week of April 2017. The project was funded by the UK Government’s Illegal Wildlife Trade Challenge Fund from April 2014 to March 2017. It aimed to:

• Understand the current state of wildlife crime in Uganda, and investigate the underlying drivers of this crime
• Investigate the preferences of local people and conservation staff for different types of interventions aimed at addressing wildlife crime, and assess the likely impact of
• These interventions on local people’s attitudes and behaviour, and
• Develop new or improved approaches to increase the capacity of the Uganda Wildlife Authority (UWA) to tackle wildlife crime more efficiently and effectively.

More information: https://www.iied.org/building-capacity-for-pro-poor-responses-wildlife-crime-uganda

More Related Content

You Might Also Like

Related Books

Free with a 30 day trial from Scribd

See all

Related Audiobooks

Free with a 30 day trial from Scribd

See all

Park level actions to combat wildlife crime in Uganda

  1. 1. Park level action plans to combat wildlife crime in Uganda
  2. 2. Evidence review Investigation of drivers Intervention evaluation Recommendations for implementation
  3. 3. Labour allocation Fairness Likelihood of informing Community preference UWA preference HWC mitigation + ++ ++ ++ ++ Improve livelihoods ++ ++ ++ ++ ++ Eco-guards ++ ++ ++ ++ + Withdraw resource rights - - + / - not assessed not assessed Regulated hunting - + / - + - - Increase law enforcement not assessed not assessed not assessed + ++
  4. 4. Outreach Resource sharing RPAs Patrolling HWC mitigation Intelligence gathering Wildlife scouts Revenue sharing Alternative livelihoods Outreach Resource sharing RPAs Patrolling HWC mitigation Intelligence gatheringWildlife scouts Revenue sharing Alternative livelihoods
  5. 5. Build relationships, develop trust Provide positive incentives Effective and fair enforcement
  6. 6. The aim of the action plans is to provide a park level strategy to address wildlife crime within the boundaries of Queen Elizabeth and Murchison Falls Protected Areas and surrounding communities The main objectives of the plan are to: • Prioritise efforts to combat the offences that have the greatest impact on wildlife and frontline communities • Build on the GMPs to identify the interventions required to combat each of the priority offences, and • Maximise coordination between law enforcement and community conservation activities to combat wildlife crime.
  7. 7. Financing • Developed to be implemented within existing budgets - used to inform AOPs - guide allocation of resources • Opportunities for further support have been identified - assist in efforts to raise donor funds - demonstrate to HQ that there is a need for greater support of community conservation activities - identify existing interventions in need of greater investment • Collaborations critical to expanding current impact - potential to greatly increase impact - provides guidance for NGOs seeking to partner with UWA
  8. 8. Identifying priority offences maximises the impact of efforts to combat wildlife crime where resources are limited Queen Elizabeth CA Murchison Falls CA 1 armed poaching poaching of high profile poaching 2 commerical bushmeat poaching commerical bushmeat poaching 3 subsistence poaching subsistence poaching 4 setting illegal fires habitat destruction 5 illegal fishing cattle grazing
  9. 9. Interventions to combat poaching of high value species: 1. Ranger patrols - control of firearms essential - increase patrol effectiveness through greater use of LEM data - improve record keeping through use of the offender database 2. Intelligence gathering - intelligence led operations are a significantly more cost-effective means of implementing enforcement activities - community conservation activities can greatly increase recruitment of informants 3. Coordinating with judiciary - sensitisation of magistrates can lead to more appropriate sentencing of offenders - offenders more sensitive to probability of detection
  10. 10. Increased populations of high value species Reduced hunting and trade of high value species Reduced availability of firearms Increased arrests of hunters Increased arrests of traders Stricter sentences Awareness raising for judiciary Law enforcement patrols Intelligence gathering Community conservation interventions Improved relationships with communities Increased risk / reduced sales Increased deterrence Reduced ability to hunt elephants High value species able to recover Increased deterrence Informant reward system* System is feasible Actionable intelligence provided Increased detections through use of LEM Judiciary convinced to give appropriate sentenced Communities provide information CC improves relationships Patrols sensitive to community relationships Poaching of high value species
  11. 11. Interventions to combat commercial bushmeat poaching: 1. Ranger patrols and intelligence gathering - patrols important but cannot solve problem alone - target intelligence gathering to combat traders/middlemen 2. Human wildlife conflict mitigation and wildlife scouts - HWC a driver of poaching - wildlife scouts increase UWA presence in communities and ability to respond to HWC 3. Wildlife friendly enterprises - livelihood improvement activities directly linked to wildlife - produce materials for HWC mitigation
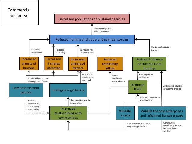
  12. 12. Commercial bushmeat Increased populations of bushmeat species Reduced hunting and trade of bushmeat species Increased arrests of hunters Increased # snares detected Increased arrests of traders Law enforcement patrols Intelligence gathering Wildlife friendly enterprises and reformed hunter groups Improved relationships with communities Increased risk / reduced sales Increased deterrence Reduced mortaility Bushmeat species able to recover Actionable intelligence provided Increased detections through use of LEM Communities provide information Fewer individuals angry at park Patrols sensitive to community relationships Reduced retaliatory killing Reduced HWC Wildlife scouts Communities feel UWA responding to HWC Community members perceive benefits from wildlife Alternative sources of income created Farming more profitable Mitigation measures are effective Hunters substitute labour Reduced reliance on income from hunting
  13. 13. Interventions to combat subsistence poaching: 1. Support for livestock raising - alternative sources of protein will be required if bushmeat poaching is reduced 2. Inland water patrols - important to protect alternative protein sources 3. Community outreach 4. Resource access agreements
  14. 14. Increased populations of bushmeat species Reduced subsistence hunting of bushmeat species Reduced demand for bushmeat Law enforcement water patrols Livestock enterprise support* Improved relationships with communities Bushmeat species able to recover Increased awareness of conservation value Patrols sensitive to community relationships Reduced retaliatory killing Livestock enterprises are profitable Fish availability increased Increased livestock production Conservation outreach Resource access agreements Wildlife ranching* Fish stocks protected Fish stocks sustainably managed Resource users benefit Fewer individuals angry at park Fish substitutable with bushmeat Domestic meat substitutable with bushmeat Supply responds to demand Price of bushmeat increases Ranching feasible Subsistence bushmeat
  15. 15. Plans also include sections on: • Linkages between interventions - community conservation improves intelligence gathering - law enforcement impacts community conservation - wildlife friendly enterprises support HWC mitigation - supply of bushmeat impacts livestock raising • Enabling conditions and implementation barriers - availability of funds - cultural mindsets and community conservation - perverse incentives - political will • Capacity gaps - training - logistical support - expertise
  16. 16. Thank you for listening

Editor's Notes

  • In this presentation and the presentation that follows, we will describe the results our research. As Dilys has said, the main aims of the research was to better understand the complex drivers behind why people get involved in wildlife crime and to identify ways in which efforts to tackle wildlife crime can be improved.

    For this presentation, I am going to focus today on our research towards the first part of that aim, which investigated who’s involved in wildlife crime, what the main drivers behind their involvement are and what the scale of the problem is.

  • We have heard in the previous sessions about the two phases of the research that described the current state of play and identified those interventions that are likely to have the greatest impact in reducing wildlife crime.

    In this presentation, I want to move beyond that to draw out some of the main lessons to make some recommendations for UWA and the wider conservation community about how to build on this project and the successes that are already being made to improve the way in which wildlife crime is combatted in Uganda.
  • We have already seen that UWA conduct a lot of different activities that are either deliberately aimed at reducing wildlife crime, such as patrolling and intelligence gathering, or that address some of the drivers of crime, such as human wildlife conflict mitigation. What our research in this project, and other studies, have shown is that these activities interact and may in some circumstances work against each other. For instance, we have seen that intelligence led enforcement can be improved if communities are better supported. Conversely, revenue sharing that is perceived to be unfair or failure to address livestock predation are both associated with higher numbers of hunters.

    To counter this, we recommend the development of a wider wildlife crime reduction strategy to ensure that activities to counter wildlife crime are unified under a single objective and that all of the opportunities for synergies and conflicts between activities can be identified.
  • Central to this strategy is the need to build strong working relationships with communities and to develop a mutual trust that is simply not there at the moment in many communities.

    Added to this is the need to provide incentives for people who are currently engaged in wildlife crime to give this up completely or to reduce their illegal activities, recognising that achieving behaviour change takes time.

    Finally, no strategy to reduce wildlife crime can work without effective enforcement of the wildlife law.

    These three component approaches can be mutually complementary and, in our opinion, if implemented together are likely to have a real impact in reducing wildlife crime in Uganda.
  • Central to this strategy is the need to build strong working relationships with communities and to develop a mutual trust that is simply not there at the moment in many communities.

    Added to this is the need to provide incentives for people who are currently engaged in wildlife crime to give this up completely or to reduce their illegal activities, recognising that achieving behaviour change takes time.

    Finally, no strategy to reduce wildlife crime can work without effective enforcement of the wildlife law.

    These three component approaches can be mutually complementary and, in our opinion, if implemented together are likely to have a real impact in reducing wildlife crime in Uganda.
  • What can we do to improve the way in which conservation is done and reduce wildlife crime in the two study sites?
  • What can we do to improve the way in which conservation is done and reduce wildlife crime in the two study sites?
  • Central to this strategy is the need to build strong working relationships with communities and to develop a mutual trust that is simply not there at the moment in many communities.

    Added to this is the need to provide incentives for people who are currently engaged in wildlife crime to give this up completely or to reduce their illegal activities, recognising that achieving behaviour change takes time.

    Finally, no strategy to reduce wildlife crime can work without effective enforcement of the wildlife law.

    These three component approaches can be mutually complementary and, in our opinion, if implemented together are likely to have a real impact in reducing wildlife crime in Uganda.
  • Central to this strategy is the need to build strong working relationships with communities and to develop a mutual trust that is simply not there at the moment in many communities.

    Added to this is the need to provide incentives for people who are currently engaged in wildlife crime to give this up completely or to reduce their illegal activities, recognising that achieving behaviour change takes time.

    Finally, no strategy to reduce wildlife crime can work without effective enforcement of the wildlife law.

    These three component approaches can be mutually complementary and, in our opinion, if implemented together are likely to have a real impact in reducing wildlife crime in Uganda.
  • Central to this strategy is the need to build strong working relationships with communities and to develop a mutual trust that is simply not there at the moment in many communities.

    Added to this is the need to provide incentives for people who are currently engaged in wildlife crime to give this up completely or to reduce their illegal activities, recognising that achieving behaviour change takes time.

    Finally, no strategy to reduce wildlife crime can work without effective enforcement of the wildlife law.

    These three component approaches can be mutually complementary and, in our opinion, if implemented together are likely to have a real impact in reducing wildlife crime in Uganda.
  • ×