Successfully reported this slideshow.
We use your LinkedIn profile and activity data to personalize ads and to show you more relevant ads. You can change your ad preferences anytime.

簡單趨向補語的語義與結構 By 陳怡靜

695 views

Published on

作者:陳怡靜
“來”、“去”是趨向動詞中最核心、最具體的詞,也是靈活度和虛化程度非常高的詞;因此,要掌握好“來”、“去”的用法,說難也難,說簡單也簡單。
本文分析了“V來”和"V去"的語義和結構,希望能在教學上有所助益。

Published in: Education
  • Be the first to comment

簡單趨向補語的語義與結構 By 陳怡靜

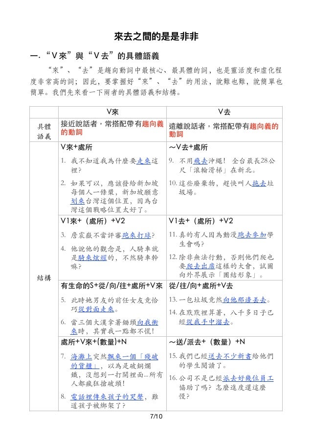
  1. 1. 來來去之間的是是非非 ⼀. “V來”與“V去”的具體語義 “來”、“去”是趨向動詞中最核心、最具體的詞,也是靈活度和虛化程 度非常高的詞;因此,要掌握好“來”、“去”的用法,說難也難,說簡單也 簡單。我們先來看一下兩者的具體語義和結構。 V來 V去 具體 語義 接近說話者,常搭配帶有趨向義 的動詞 遠離說話者,常搭配帶有趨向義的 動詞 結構 V來+處所 1. 我不知道我為什麼要⾛來這 裡? 2. 如果可以,應該發給新加坡 每個⼈⼀條槳,新加坡願意 划來台灣這個位置,因為台 灣這個戰略位置太好了。 ~V去+處所 9. 不用⾶去沖繩! 全台最長28公 尺「滾輪滑梯」在新北。 10.這些廢棄物,趕快叫⼈拖去垃 圾場。 V1來+(處所)+V2 3. 詹震嶽不當評審跑來打球? 4. 他說他的觀念是,⼈騎車就 是騎來炫耀的,不然騎車幹 嘛? V1去+(處所)+V2 11.真的有⼈因為動漫跑去參加學 ⽣會嗎? 12.除非無法⾏動,否則他們爬也 要爬去出席這樣的⼤會,試圖 向外界展示「團結形象」。 有⽣命的S+從/向/往+處所+V來 5. 此時她男友的前任⼥友竟恰 巧從對面⾛來。 6. 當三個⼤漢拿著鋤頭向我衝 來時,其實我⼀點都不慌! 從/往/向+處所+V去 13.⼀包垃圾竟然向他那邊丟去。 14.在默默裡算著,⼋千多日⼦已 經從我⼿中溜去。 處所+V來+(數量)+N 7. 海灘上突然飄來⼀個「殘破 的貨櫃」,以為是破銅爛 鐵,沒想到⼀打開裡面...所有 ⼈都瘋狂搶破頭! 8. 電話裡傳來孩⼦的哭聲,難 道孩⼦被綁架了? ~送/派去+(數量)+N 15.我們已經送去不少新書給他們 的學⽣閱讀了。 16.公司不是已經派去好幾位員⼯ 協助了嗎?怎麼進度還這麼 慢? /7 10
  2. 2. ⼆. 固定格式“V來V去” V來和V去除了各自使用外,還能連在一起變成固定格式“V來V去”,這 個固定形式,跟搭配的動詞不同,也有兩種語義表現: 三. “V來”與“V去”的抽象語義 “V來”和“V去”各自延伸出兩類抽象語義,我們先看一下“V來”: V來V去 • 搭配趨向義動詞 • 表⽰動作多次的重複 • 通常可以轉換成「V過來V過 去」,語義不變 • 搭配動作動詞 • 表⽰⽐較過後所下的評斷 • 通常不可轉換成「V過來V過去」, 後頭常有表總結語義的“還是、都 是”共現 17.孩⼦們在草地上跑來跑去,玩得 不亦樂乎。 18.到賣場,發現麻糬展售櫃裡竟然 有小蟑螂爬來爬去。 19.有時候他會接連幾個鐘頭在這兒 ⾛廊裡踱來踱去。 20.台北市區的美食吃來吃去喜歡的都是 那幾家,是不是覺得很膩! 21.終於找到了,聽來聽去還是原唱好 聽,今天有幸聽到原唱了。 22.怎麼104看來看去都是那幾個萬年職 缺。 • 表⽰融洽與否 • 動詞常搭配“相處義”的有限詞 彙,如“相處、合、聊、談、 玩”等 • 使⽤的結構只以「可能式」(V 得/不來)出現。 • 表透過觀察、了解後的所下的估計 或推測 • 動詞常是感官動詞,可插⼊「起」 成為「V.起來」,語義不變 • 後⾯常帶有感受、評論與意⾒的語 句。 23.幽默能讓我們跟任何⼈都聊得來。 24.有興趣的話來做這個⼼理測驗吧, 看看什麼樣的⼈跟你相處不來。 25.我們也可能和⼤⼀點的孩⼦玩得 來,因為他們了解我們的情緒和話 語。 26.這看來似乎容易,但做起來並不簡 單。 27.從他⼝中聽來,阿倫是從小家庭關 係不和睦,⽗親很暴⼒,母親很慈 祥。 28.青⼭岡昌語出驚⼈「柯南裡面的時 間,目前過去了半年多!」這麼算 來《名偵探柯南》⼀天要發⽣3個案 件! /8 10
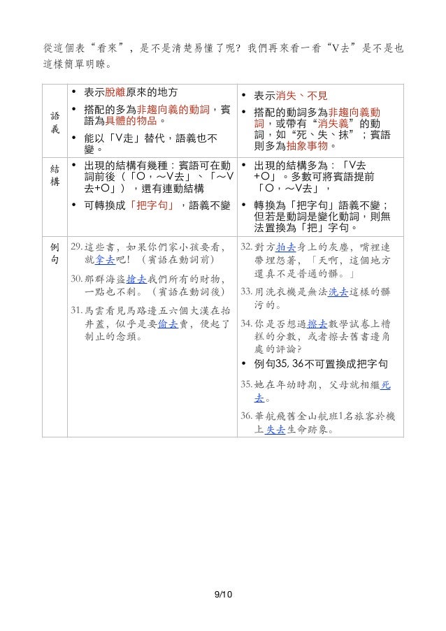
  3. 3. 從這個表“看來”,是不是清楚易懂了呢?我們再來看一看“V去”是不是也 這樣簡單明瞭。 語 義 • 表⽰脫離原來的地⽅ • 搭配的多為⾮趨向義的動詞,賓 語為具體的物品。 • 能以「V⾛」替代,語義也不 變。 • 表⽰消失、不⾒ • 搭配的動詞多為⾮趨向義動 詞,或帶有“消失義”的動 詞,如“死、失、抹”;賓語 則多為抽象事物。 結 構 • 出現的結構有幾種:賓語可在動 詞前後(「O,~V去」、「~V 去+O」),還有連動結構 • 可轉換成「把字句」,語義不變 • 出現的結構多為:「V去 +O」。多數可將賓語提前 「O,~V去」, • 轉換為「把字句」語義不變; 但若是動詞是變化動詞,則無 法置換為「把」字句。 例 句 29.這些書,如果你們家小孩要看, 就拿去吧!(賓語在動詞前) 30.那群海盜搶去我們所有的財物, ⼀點也不剩。(賓語在動詞後)  31.馬雲看見馬路邊五六個⼤漢在抬 井蓋,似乎是要偷去賣,便起了 制⽌的念頭。 32.對⽅拍去身上的灰塵,嘴裡連 帶埋怨著,「天啊,這個地⽅ 還真不是普通的髒。」 33.用洗衣機是無法洗去這樣的髒 污的。 34.你是否想過擦去數學試卷上糟 糕的分數,或者擦去舊書邊角 處的評論?   • 例句35, 36不可置換成把字句 35.她在年幼時期,⽗母就相繼死 去。 36.華航⾶舊⾦⼭航班1名旅客於機 上失去⽣命跡象。 /9 10
  4. 4. 是不是又暈頭轉向起來了呢?沒關係,我們再總結一下: /10 10

×