Successfully reported this slideshow.
We use your LinkedIn profile and activity data to personalize ads and to show you more relevant ads. You can change your ad preferences anytime.

2018 本土教师培训〈汉语语法知识与教学〉东北师大国际汉学院 樊颖

786 views

Published on

东北师大国际汉学院 教师培训

1《国际汉语教师证书》考试介绍
2 汉语语法知识
3 汉语语法教学

Published in: Education
  • Be the first to comment

2018 本土教师培训〈汉语语法知识与教学〉东北师大国际汉学院 樊颖

  1. 1. 汉语语法知识与教学 樊颖 东北师大国际汉学院
  2. 2. 《国际汉语教师证书》考试介绍01 汉语语法知识02 汉语语法教学03
  3. 3. 《国际汉语教师证书》(本土版)考试介绍 04 第一部分 基础知识(60题) • 语言水平类(1-20)(选词填空10、挑错5、阅读理解5) • 语言教学类(21-40)(语音、词汇、语法、 汉字、二语习得、偏误处理) • 中华文化类(41-60) • 第二部分 应用能力(20题) • 教学设计、教学环节、现代教育技术 课堂活动、教学组织与管理、教学评估
  4. 4. 02 汉语语法知识 04 1.语法学习的重难点 2.词类重点 3.句子成分 4.句型 5.句式
  5. 5. 语法学习的重难点 1. 严格但又灵活的语序 2. 助词 3. 量词 4. 丰富的补语 5. 特殊句式
  6. 6. 一、词类 • 实词:能够单独充当句法成分,意义实在,有词汇意义和语法意 义的是实词。 • 虚词:不能充当句法成分、只有语法意义的是虚词。 实词:名词、动词、形容词、区别词、数词、量词、代词、拟 声词。 虚词:副词、介词、连词、助词、语气词、叹词。
  7. 7. 1. 名 词 • 分类 普通名词(个体、集合、物质、抽象)、专有名词、时间词、处 所词、方位词 • 语法功能 主语、宾语、定语、谓语 • 考考你:名词谓语句由哪些名词充当? 表示年龄、时间、钱数、籍贯、节令、天气等的名词(1级) • 名词谓语句的否定形式:在谓语前加“不是”
  8. 8. 2. 动词重点 1.大部分动词不能受程度副词修饰,但心理动词可以受程度副词的修 饰。 爱、恨、喜欢、讨厌、希望…… 2.关系动词后面不能带动态助词“了”,不能重叠 叫、姓、等于、属于 3. 能愿动词不能重叠,不能带“了、着、过” 4. 动词重叠的语法意义: 尝试、轻松随意、动作时间短、语气缓和。 考考你:什么样的动词可以重叠? 可以持续的、说话人可以控制的动词。
  9. 9. 动词重叠注意事项 1.动词重叠一般用于口语、文艺等语体中。 2.动词重叠不能作定语。 3.动词重叠不能加补语。 4.动词重叠后的宾语是有定的。 5.动词重叠不能与“正在、一直、总是、一边”等副词共现。
  10. 10. 能愿动词教学注意事项 1.能愿动词区别于一般动词的语法特征 • 能愿动词不能重叠 • 能愿动词不能带“了”“着”“过” • 能愿动词放在“把”“被”前 • 能愿动词不能带名词或代词性宾语 2.有词义交叉的能愿动词的比较 • 能、会;能、可以;要、想 3.能愿动词肯定与否定的不对称 • 可以——不能;要——不会/不想;得——不用
  11. 11. 离合词注意事项 1.离合词一般不带宾语,涉及的对象有时放在离合词的中间,有时 跟介词一起放到离合词前边。 2.了、着、过、时间词、数量词、名词、代词等等放在离合词的 中间。 3.离合词主要有述宾式和述补式两种,述宾式离合词的重叠形式 为AAB;多个离合词重叠式连用,表示习惯性动作,或轻松随意 的语气。 4. 离合词带补语时,要重复其前面的动词性成分。
  12. 12. 想一想 • 我们正在等等小明。 • 妈妈,你帮我洗洗一件衣服吧。 • 我逛逛街的时候,下雨了。 • 我想试试一下这件衣服,可以吗? • 你听听清楚:下次不能再犯错了。 • 上课的时候她总是说说话,老师很生气。
  13. 13. 改错 早晨我起床8:00,我正在刷刷牙,我电话响了,我 的中国朋友李子给我打电话,我们一起去玩。 上午我们游泳了一个小时,我很高兴。下午我们去 唱歌,我唱歌得很高兴。 晚上我看了一会儿电视睡觉了。
  14. 14. 动词“是”的强调用法 • “这个饭馆儿的菜是不错”中“是”的用法和下面哪项相同? • A 他是老师 C她是挺漂亮的 • B他是属龙的 D他是北大毕业的 • “这些书都是你用得着的”中“是”的用法和下面哪项相同? • A他是从美国来的 C他爸爸是做生意的 • B麦克是不会来的 D他是昨天抵达中国的
  15. 15. 3.形容词 • 分类 1.按意义可分为:性质形容词、状态形容词 2.按功能可分为:谓语形容词、非谓形容词 • 考考你:哪些形容词不能用“很”修饰? 状态形容词(如雪白、冰冷)、区别词(如男、女、 正、公、黑白)、形容词重叠(高高兴兴)
  16. 16. 4.代 词 • 分类 人称代词、指示代词、疑问代词 • 考考你:疑问代词的特殊用法 反问、任指、虚指、否定、列举(什么) 1. 我哪儿知道你去哪儿了? 2. 他们谁都不爱谁了,只好离婚。 3. 他什么都没说就走了。 4. 怎么方便怎么办。 5. 他一定有什么事瞒着我们。 6. 看什么电视,明天就期中考试了。
  17. 17. 5.数量词 • 分类 基数词、序数词;名量词、动量词 • 考考你:常用动量词有哪些? 次、遍、趟、回、下儿、阵、顿
  18. 18. 重点:“几”和“多少” 询问数 目 带量词 带位数 与“哪” 连用 作状语 表概数/不定 的数量 几 限于 1—9 必须用 任何位数 √ × √ 多少 不限 可用可不 用 只限个、万、 亿 × √ √ 注:有些数字比10大,也只用“几”问,如“几点”“第几”“几月几号”“几 楼”“几路车”,问号码要用“多少”
  19. 19. 有点儿、一点儿 搭 配 意 义 一点儿 形容词+一点儿 形容词+了+一点儿 形容词+一点儿+了 动词+(一)点儿+名词 用于比较句; 表示某种情况不符合要求或标准; 提出自己的希望或要求; 表示对变化实现的肯定; 有(一)点 儿 有点儿+形容词/心理动词 有点儿+不+心理动词 表示不好的感觉; 用于变化时可以表示好的变化
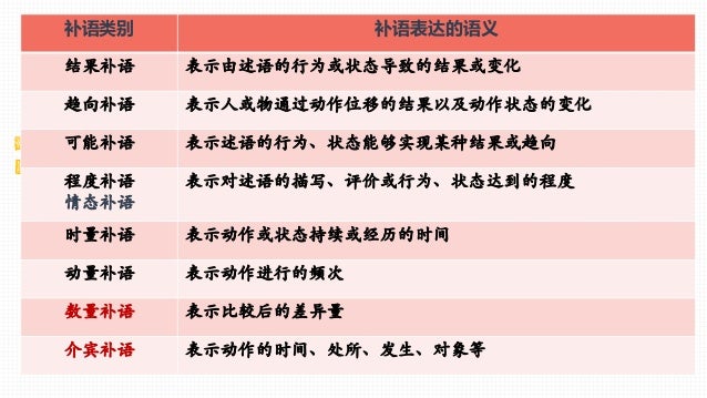
  20. 20. 6.副 词 • 分类 时间副词、程度副词、范围副词、否定副词、语气副词、情态副 词、关联副词、频率副词 • 在句中的位置 一般位于谓语前,有些语气副词可以位于主语前。
  21. 21. 副词教学重点 1.刚、刚才 • 刚才:时间名词,说话前不久的那个时间,跟“现在”相对。可以作状语、 主语、定语,否定形式为:刚才没/不…… • 刚:时间副词,指说话人觉得事情发生不久。作状语,否定形式为:不是 刚…… • 区别:词性不同、语法功能不同、否定形式不一样。 2.才、就 才:表示说话人主观上觉得时间长、慢、晚,句型为:时间词+才+V+…… 就:表示说话人主观上觉得时间短、快、早,句型为:时间词+就+V+…… (了) 才:表示动作持续的时间短、数量少,还将继续。才+V+时间/数量 就:表示动作持续的时间短、数量少,到此为止。就+V+(了)时间/数量
  22. 22. 1.你才学了三个月汉语,怎么就成了中国通了? • A他40岁才找到工作 • B他才看了两页书就困了 • C正因为我不会才问你的 • D那儿太冷了,我才不去呢 2.这儿八点钟就上课了。 • A看见你就高兴 B老师就讲了十分钟 • C这事儿就他不知道 D老李十五岁就参加工作了
  23. 23. 想一想 1.我的口水都快流出来了。 • A我们都想去长城。C你们办公室都有谁 • B 他都已经50岁了。D他问都不问我就决定了 2.我每天都坚持锻炼一个小时。 • A你都去过哪儿?C他每年都要回老家探亲 • B你们班都有谁? D都是你一句话把他惹恼了 3.要是能去中国学中文就更好了。 • A只能用在形容词前面 • B只能用在比较句的肯定形式中 • C表意上与“比……X多了”相同 • D具有预设义,即比较项都已达到某种程度
  24. 24. 时 间 副 词 3级 还 还+动(短) 玛丽还在看电视。 她还没下班呢。 就、才 主(+时间)+就/才+动 (短) 我就来。 我今天6点就起床了。 他才来。 他今天8点半才来上班。 频 率 副 词 3级 经常、常常 主+~+动(短) 他经常/常常迟到。 再、又 主+~+动(短) 你再听一遍。 他又说了一遍。 一直、总是 主+~+动(短) 他一直很努力。 他总是迟到。 语气副 词 终于 ~+动(短)/小句 你终于来了。 其实 ~+动(短)/小句 其实我也不知道。 当然 ~+动(短)/小句 我当然去。
  25. 25. 7.助 词 • 分类 结构助词、动态助词 1. 结构助词:“的”“地”“得” 2. 动态助词:了、着、过、呢 “了”(完成态) “着”(持续态) “过”(经历态)“呢” (进行态) ;
  26. 26. 下面句中的“了”与哪个选项一致 1.昨天你做什么了? A昨天我去美术馆了 B中午我打算下了课就回家 C大家预习生词了吗? D今天早上你吃饭了没有? 2.有的去图书馆了,有的去超市了。 A我们有的是时间 B我们班有的人总是迟到。 C有的人活着,他已经死了;有的人死了,他还活着。 D周末同学们都出去玩儿了,有的去长城了,有的去故宫了。
  27. 27. 下面句中的“着”与哪个选项一致 • 地上铺着红地毯,墙上挂着两幅山水画,中间挂着一张大照片。 彼得看着照片问刘明,这是你们的全家福吧?他们说着说着,就 说到了刘明的儿子。刘明的儿子说:我在床上躺着看电视呢。 • A玛丽听着音乐看书。B老师站着讲汉语课。 • C他看着电视睡着了。D他们隔着桌子拥抱。
  28. 28. 一、句子成分 • 主语 • 谓语 • 宾语 • 定语 • 状语 • 补语
  29. 29. 定语教学重点 Ø形容词+的+名词(2级) • 例:可爱的孩子 Ø主谓短语作定语(3级) • 例:我做的饭 Ø动词短语作定语(3级) • 例:教汉语的老师
  30. 30. 状语教学重点 Ø时间状语 • 主语+时间状语+动词(2级) Ø地点状语(2级) • 在+地点/处所+动词 Ø描写性状语 (2级) • 主语+形容词+地+动词(短语)
  31. 31. 补语类别 补语表达的语义 结果补语 表示由述语的行为或状态导致的结果或变化 趋向补语 表示人或物通过动作位移的结果以及动作状态的变化 可能补语 表示述语的行为、状态能够实现某种结果或趋向 程度补语 情态补语 表示对述语的描写、评价或行为、状态达到的程度 时量补语 表示动作或状态持续或经历的时间 动量补语 表示动作进行的频次 数量补语 表示比较后的差异量 介宾补语 表示动作的时间、处所、发生、对象等
  32. 32. 补语教学重点 1.结果补语: • 一般形容词、完、到、好、在、给、懂、干净、会……(3级)/结果补语的否定 2.动量补语(4级) • 次、遍、趟 3.时量补语(4级) • 主语+动词+时量补语(4级) • 主语+动词+宾语+动词+时量补语(4级) • V+(了) +时量+(O)+(了) 4.可能补语(4级) • 结果补语的可能式(肯定、否定)、趋向补语的可能式、 • 常用的可能补语(见、着、了)
  33. 33. 补语教学重点 5.趋向补语: • 简单趋向补语(来/去)、复合趋向补语(上、下、进、出、回、 过、起 +来/去)、复合趋向补语中宾语的位置(4级)复合趋向 补语的引申意义(上、下、起来、下去、出来、上去、过来) (5级) 6.状态补语: • 动+得+形(2级) • 动词+宾+动+得+补语(4级) • 主语+宾语+动词+得+补语(4级)
  34. 34. • 下列哪个连词成句的材料适合训练时点、时段等时间范畴的 表达方式? A 蓝的 是 毛衣 还是 你 红的 周末 买的 B 是 他 从 来 的 留学生 欧洲 三月 C 已经 作业 我 老师 把 交 给 了 上周 D 个 睡 八 觉 晚上 我 小时 昨天 了
  35. 35. 想一想 1.下列各句中的补语分别是哪种类型的补语? • A他游泳游得很快。 • B吸烟的害处真是说不完。 • C他考上了自己喜欢的大学。 • D会议已经开始,可是还不时有人进来。 2. 下面的句子错在哪儿? 赶快回去家了。
  36. 36. 练一练 • 你看起来有点儿郁闷。 • A全家都哈哈大笑起来 • B下课了,把书收起来吧 • C那个声音听起来很熟悉 • D她站起来走到教室门口 • 我马上高兴起来。 • A五星红旗升起来了 B天气渐渐暖和起来 • C他看起来有60多岁 D上课了,把门关起来吧
  37. 37. 练一练 1.他进步的很快 偏误在于 A动补结构的偏误 B定中结构的偏误 C状中结构的偏误 D动宾结构的偏误 2.谈兴趣爱好时不需要用哪个句式? A结果补语 B状态补语 C形容词谓语句 D比较句 3. 下列哪项不属于可能补语? A吃得了 B进得去 C听得懂 D累得很 4.下列句中的趋向补语学习的顺序,哪一个在最后? A我马上就过来 B我是跑回来的 C我能够想出来 D他送过来一盆花
  38. 38. 三、句型 句型 单句 主谓句 非主谓句 复句 联合复句 偏正复句
  39. 39. 主谓句 1.动词谓语句 例:我是老师。 2.名词谓语句 例:今天星期三 3.形容词谓语句 例:冬天很冷 4.主谓谓语句 例:我头疼。
  40. 40. 分析下列句子的句型 1. 四川九寨沟的水特别美。 2. 站住! 3. 这孩子长得像妈妈。 4. 你的这个问题我不想回答。 5. 苹果五块钱一斤。 6. 香蕉三块钱。
  41. 41. 想一想 1.下面哪个句子是主谓谓语句? A. 丽丽工作很忙。 C.他觉得很累 B.今天星期五。 D.差不多每天加班。 2. 下面哪个句子是名词谓语句? A.他个子高。 C.今天星期一。 B.今天很冷。 D.她在看书。 3.很多运动我都喜欢。(属于哪种句式?) A主谓谓语句 B动词谓语句 C形容词谓语句 D名词谓语句
  42. 42. 复句 • 联合复句 • 并列、承接、递进、选择 • 偏正复句 • 因果、转折、条件、目的、假设、让步、取舍 • 紧缩复句
  43. 43. 联合复句重点 • 并列复句: •一边…一边…(3级) •既……,又/也…… •不是……,而是……;……,而…… • 承接复句: •先…然后/再…(3级) • …,于是…(4级) •先…,接着…(5级) • 递进复句: •不但/不仅…而且/还…(4级) •不但不/没…,反而…(5级) •别说……,就连……;……,更不用说…… • 选择复句: •或者…,或者… •不是…就是…(3级) •与其…不如…(5级)
  44. 44. 偏正复句重点 • 因果复句: •因为…所以(2级) •(由于)…因此… •既然…就…(4级) •…因而…(5级) • 转折复句: •…但是/可是…(2级) •虽然…但是(3级) •尽管…还… •…然而…(4级) •…要不/要不然/否则/不然的话…(5级)
  45. 45. • 条件复句: •只要…就… •只有…才… •无论/不管…都…/也…(4级) •除非…才… •除非…否则/不然…(5级) • 目的复句: •…以便… •…以免… •……省得…… •…免得…(6级) •为了……,……
  46. 46. • 假设复句: •如果…就… •要是…就…(3级) •否则…(4级) • 让步复句: •即使/就是…也…(4级) •即便/就算/哪怕…也…(6级)
  47. 47. • 紧缩复句: •…了…(就)…(承接) •…完…(就)…(承接) •一…就…(条件、承接) •不……就……(假设) •越…越…(条件) •不…不…(3级)(假设) •非…才…(条件) •不…也…(让步) •再…也…(5级)
  48. 48. 想一想 1.下列关联词语,哪一组是表选择的? A.不是……就是 C.因为……所以 B.不但……而且 D.尽管……可是 2. 下列哪种复句比较适合练习解释约会迟到的原因? A.并列复句 C.因果复句 B.转折复句 D.选择复句 3.指出下列复句的类型。 • 好是好,可我听说老北京特别讲究。 • 动物不光知道钟点,还知道日程。 • 写博客既能提高写作能力,又能交到新朋友。
  49. 49. 三、句式 常用句式 连动句 双宾语句 兼语句 存现句 特殊句式 比较句 是……的 把字句 被动句
  50. 50. 常用句式语法项目等级表 连 动 句 2级 表目的 来/去+地方+动(短) 我来北京学习汉语。 3级 表方式 主+动(短)1+动(短)2 我坐地铁去上班。 双宾语句 2级 主+给/送/找/借/教+间宾+直宾 玛丽给/送我一本书。 找你三块钱。 兼语句 2级 主+请/叫/让+兼语+动(短) 他请我吃饭。 他让我明天来。 存在句 3级 “有”字句 方位短语+有+名(短) 桌子上有两本书。 “是”字句 方位短语+是+名(短) 图书馆西边是运动场。 “动+着” 主+动+着+名 墙上挂着一张世界地图。 存在句常用来介绍一个地方,比如我的学校、宿舍等。
  51. 51. 比较句语法项目等级表 比 较 句 2级 比字句 A+比+B+形 A+比+B+形+一点儿/得多/多了/数量 短语 今天比昨天冷。 今天比昨天冷多了。 我比他高五厘米。 “比”字句的 否定 A+没有+B+形 我没有他高。 3级 等比句 A+跟/和+B(不)一样 A+跟/和+B(不)一样+形容词 我跟你不一样。 他和我一样高。 不如 A+不如+B A+不如+B+形 我汉语不如你好。 不比 A+不比+B+形 北京不比上海凉快。 复杂比 较句 4级 “早、晚、多 少” A+比+B+早/晚/多/少+动+数量短语 他比我早来了五分钟。 带程度补语 A+比+B+动+得+程度补语 A+动+得+比+B+程度补语 A+动+宾+动+得+比+B+程度补语 我比他跑得快。 我跑得比他快。 我说汉语说得比他好。
  52. 52. 是 … … 的 2 级 强调时 间 主+是+时间+动(+的)+宾(+的) 我是昨天来的。 强调地 点 主+是+地点+动(+的)+宾(+的) 我是在北京认识刘老师的 我是在北京认识的刘老师 强调方 式 主+是+方式+动(+的)+宾(+的) 我是坐飞机来北京的。 我是坐飞机来的北京。 “是……的”语法项目等级表 “是……的”句通常用来叙述过去的某个经历,比如旅游的时间和 经历等。
  53. 53. 把字句语法项目等级表 把 字 句 3 级 位移类 主+把+宾+动+在/到/给/…… 他把书放在桌子上了。 性质变 化 类 主+把+宾+动+干净/完/成/…… 请你把这篇文章翻译成英文。 4 级 主+把+宾+动+了 主+把+宾+动词重叠 主+把+宾+动+补语 他把钱包丢了。 你把衣服洗洗。 请大家把书拿出来。 他把衣服洗得很干净。 5 级 把+宾+动+着 把+宾+给+动短 你把书带着。 我把这事给忘了。 6 级 表致使 主+把+宾+动短 把他气得一夜没睡。 看把你美得! 把他累个半死。 “把”字句的交际活动通常采用搬家、做菜、包饺子等。
  54. 54. 想一想 1.我把衣服没洗干净。 2.他把朋友要送回家。 3.我已经把作业做。 4.他把饭吃在食堂里。 5.我把这件事知道了。 6.请你把一本词典借给我。 7.我把她看自己的妈妈。 8.我把他的书脏了。。 9.我一定把衣服洗得干净。 1.否定词和能愿动词放在“把”的前边。 2.把字句中的其它成分后面表示动作发出 后的变化或结果。 3.心理动词和表示存在的动词不能用在 “把”字句中。 4.宾语是有定的。 5.把字句的动词后面应该有补语。 6.把字句中应该有动词。 7.可能补语不能与把字句共现。
  55. 55. 被 字 句 3级 主+被/叫/让+宾+动(短) 主+被+动短 我的词典让小王借走了。 那件衣服被买走了。 4级 意 义 上 的 被 动句 主(受事)+动短 主(受事)+小句 作业写完了。 我的词典小王借走了。 被动句 5级 主+给(+宾)+动短 我的手机给小偷偷了。 6级 为…所… 我为他的真诚所感动。 被动句语法项目等级表
  56. 56. “被”字句 • 典型句式: • N1+被(叫、让)+N2+V+C • “被”字句主要表达负面的、受损的、不如意的感情色彩,这点 是由其被动行为所产生的感情、情绪决定的。 • 被批评、被开除、被欺骗、被折磨、被打败、被偷了钱包、被剪 去了头发、被打伤了鼻子……
  57. 57. 无标志被动句 • 句型: N1+V+C 例句: 衣服洗干净了。 大楼盖起来了。 病人救活了。 • 语法特点: • (1)主语是动作的对象,是无标志的被动句; • (2)句子叙述某个事物发生的变化,没有不如意的色彩。
  58. 58. 想一想 1.一辆车被他开走了。 2.他们说的话被老王听。 3.爸爸的画让弄坏了。 4.门叫打开了。 5.小孩被狗没吓哭。 6.妈妈被孩子去商店买 东西。 注意: 1. 被字句的主语必须是有定的,否则 前面必须加“有”。 2. 被字句的“动词”后必须有其他成分, 或者带“了”。 3. 4.“让”“叫”表示被动的句子不能 省略宾语。 5.否定副词要放在“被”的前面。 6. “让”“叫”表示使令义时不能用 “被”替换。
  59. 59. 你知道这些句子都是什么句式吗? • 古时候,草原上住着一个老人和他的儿子。有一天,老人的一匹 马丢了。邻居们都来安慰他。老人说:“丢了就丢了吧,马丢了不 一定是坏事。”过了几天,那匹马回来了,而且还带回来一群野马, 一共有十几匹。邻居们都来向他表示祝贺。老人却说:有什么可祝 贺的?这不一定是好事。又过了一些日子,老人的儿子在驯马的时 候,从马背上摔了下来,一条腿给摔断了。邻居们又来安慰他。老 人说:摔断了就摔断了吧,腿摔断了也不一定是坏事。第二年发生 了战争,村里的年轻人都被送上了战场,只有老人的儿子腿不好, 没有去。结果,上了战场的年轻人都死了,村里只有一个年轻人还 活着——那就是老人的儿子
  60. 60. 4.下列句子属于什么句? • 你才学了三个半月的汉语,怎么就成“中国通” 了? • 你不是说“笑一笑,十年少”吗? 5.哪个句子与划线句属同类? • 你怎么连这么简单的问题也不知道? • A 连警察也敢打 • B这么大的苹果连看也没看过 • C连老师也回答不上来 • D连“你好”“再见”也不会说 想一想
  61. 61. 划线的“呢”跟哪个句子同类? • 动物不光知道钟点,还知道日程呢! • A这件事问谁呢? • B你打电话的时候,我上课呢。 • C我明天回北京,你呢? • D我倒没什么,你们才辛苦呢。

×