Successfully reported this slideshow.
We use your LinkedIn profile and activity data to personalize ads and to show you more relevant ads. You can change your ad preferences anytime.

Analise ulisses

3,611 views

Published on

Published in: Education

Analise ulisses

  1. 1. “ULISSES” (Maria Alberta Menéres) ANÁLISE DA OBRA 1- Contextualização da obra tendo como referência “A ILÍADA” Agamémnon Menelau Príamo Helena Aqueus Troianos Aquiles Ulisses Ajax Heitor Páris Eneias Minerva Deusa romana da Sabedoria Rei de Micenas; entra em guerra com a cidade de Tróia Irmão de Agamémnon e Rei de Esparta Rei de Tróia Mulher de Menelau, famosa pela sua beleza; é raptada por Páris, filho de Príamo É um guerreiro invencível, mas o calcanhar é o seu ponto fraco, sendo morto por uma seta envenenada que o atinge nesse lugar O guerreiro mais astuto; é ele que tem a ideia de construir um cavalo de madeira que vai levar à conquista de Tróia depois de 10 anos de guerra; a Odisseia conta as suas aventuras que no regresso a casa É morto por Ulisses numa disputa entre ambos. Filho de Príamo que é morto por Aquiles Filho de Príamo; terá disparado a seta que matou Aquiles; raptou Helena, tendo provocado a guerra É o líder dos troianos escapa vivo à conquista da cidade
  2. 2. 2- A Odisseia Vocabulário atroava ⇒ gritava; a voz estremecia o ar estremunhados⇒ fulgurante⇒ rápido; estonteante gamelas⇒ latido⇒ grunhido; som que os cães emitem Olimpo⇒ morada dos Deuses Gregos; montanha existente na Grécia pigmeu⇒ pessoa de pequena estatura urros⇒ gritos varavam⇒ derrubavam sofregamente⇒ rapidamente Deuses Minerva⇒ Deusa romana da sabedoria Personagens Principais e Secundárias Personagens Retrato Físico Retrato Psicológico Ulisses (Rei de Ítaca) - Humilde; valente; vigoroso; aventureiro; pacifista; manhoso e astuto; fiel. Penélope (esposa de Ulisses) - Fiel; astuta; simpática e hospitaleira. Telémaco (filho único de Ulisses) - Valente e persistente Polifemo (o mais forte dos ciclopes) Ser gigante, com forma humana, mas com um só olho no meio da testa. Mau; temperamental e intempestivo. Eólo ( rei dos ventos) - Amigo e amável. Minerva (Deusa da Sabedoria) - Amiga e protectora. Circe (poderosa feiticeira) - Dissimulada e falsa; mentirosa, mas acaba por arrepender-se. Cérbero (cão que guarda a Porta do Reino dos Infernos) Cão enorme com três cabeças Feroz. Alcino e Arete (Reis da Córcira) e Nausica (filha dos reis da Córcira) - Simpáticos e prestáveis. Eumeu ( feitor e amigo de Ulisses) - Hospitaleiro; simpático Argus (velho cão de Ulisses) - Fiel. Euricleia (velha ama) - Fiel. Tirésias (profeta que se encontra no Reino dos Infernos) - Conselheiro; amigo. Mãe de Ulisses (tinha morrido e estava no Reino dos Infernos) - Amiga; conselheira. Euríloco (marinheiro) - Prudente. Tântalo e Sísifo (almas existentes no Reino dos Infernos) - Cruéis e desumanos. O DESENROLAR DA ACÇÃO... Ítaca Tróia (cerco de 10 anos à cidade) Regresso a casa de Ulisses após a conquista da cidade CICLÓPIA Arquipélago onde vivem gigantes com um só olho no meio da testa. Tudo é enorme neste local. Os Ciclopes são devoradores de homens EÓLIA Ilha onde vive Eólo, rei dos ventos. Fuga a Polifemo Tempestade provocada pela libertação dos ventos violentos Regresso à Eólia ILHA DE CIRCE Companheiros transformados em animais pela feiticeira Circe. Esta apaixona-se por Ulisses e deixa-o seguir viagem, libertando os seus amigos, não sem antes lhe dar alguns conselhos. ILHA DOS INFERNOS Lá encontra-se o Reino dos Infernos local onde vagueiam os mortos. A porta é guardada por Cérbero, um cão com três cabeças. Ulisses fala com sua mãe e com o profeta Tirésias que dizem para voltar rápido para Ítaca.
  3. 3. ILHA DOS INFERNOS Mar das Sereias, onde Ulisses ouve os seus encantamentos, amarrado ao mastro do barco
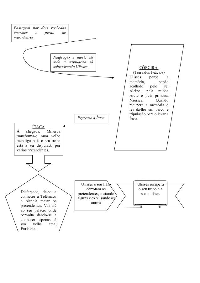
  4. 4. Passagem por dois rochedos enormes e perda de marinheiros Naufrágio e morte de toda a tripulação só sobrevivendo Ulisses. CÓRCIRA (Terra dos Feácios) Ulisses perde a memória, sendo acolhido pelo rei Alcino, pela rainha Arete e pela princesa Nausica. Quando recupera a memória o rei dá-lhe um barco e tripulação para o levar a Ítaca.Regresso a Ítaca ÍTACA À chegada, Minerva transforma-o num velho mendigo pois o seu trono está a ser disputado por vários pretendentes. Disfarçado, dá-se a conhecer a Telémaco e planeia matar os pretendentes. Vai até ao seu palácio onde pernoita dando-se a conhecer apenas à sua velha ama, Euricleia. Ulisses e seu filho derrotam os pretendentes, matando alguns e expulsando os outros Ulisses recupera o seu trono e a sua mulher.

×