Successfully reported this slideshow.
Your SlideShare is downloading. ×

Web applications for rapid microbial taxonomy identification

Ad
Ad
Ad
Ad
Ad
Ad
Ad
Ad
Ad
Ad

Check these out next

1 of 30 Ad

Web applications for rapid microbial taxonomy identification

Download to read offline

http://www.fao.org/about/meetings/wgs-on-food-safety-management/en/

Web applications for rapid microbial taxonomy identification. Presentation from the Technical Meeting on the impact of Whole Genome Sequencing (WGS) on food safety management -23-25 May 2016, Rome, Italy.

http://www.fao.org/about/meetings/wgs-on-food-safety-management/en/

Web applications for rapid microbial taxonomy identification. Presentation from the Technical Meeting on the impact of Whole Genome Sequencing (WGS) on food safety management -23-25 May 2016, Rome, Italy.

Advertisement
Advertisement

More Related Content

Slideshows for you (20)

Similar to Web applications for rapid microbial taxonomy identification (20)

Advertisement

Recently uploaded (20)

Advertisement

Web applications for rapid microbial taxonomy identification

  1. 1. Web applications for rapid microbial taxonomy identification Ole Lund Center for Genomic Epidemiology
  2. 2. Whole genome sequence based Diagnostics Infectious diseases are responsible for >25% of all global deaths An increasing number of infectious diseases have a global epidemiology (e.g. SARS, avian flu, influenza, Salmonella etc.). Rapid detection, identification and exchange of comparable information between public health laboratories globally, are crucial to avoid or control global and local spread.
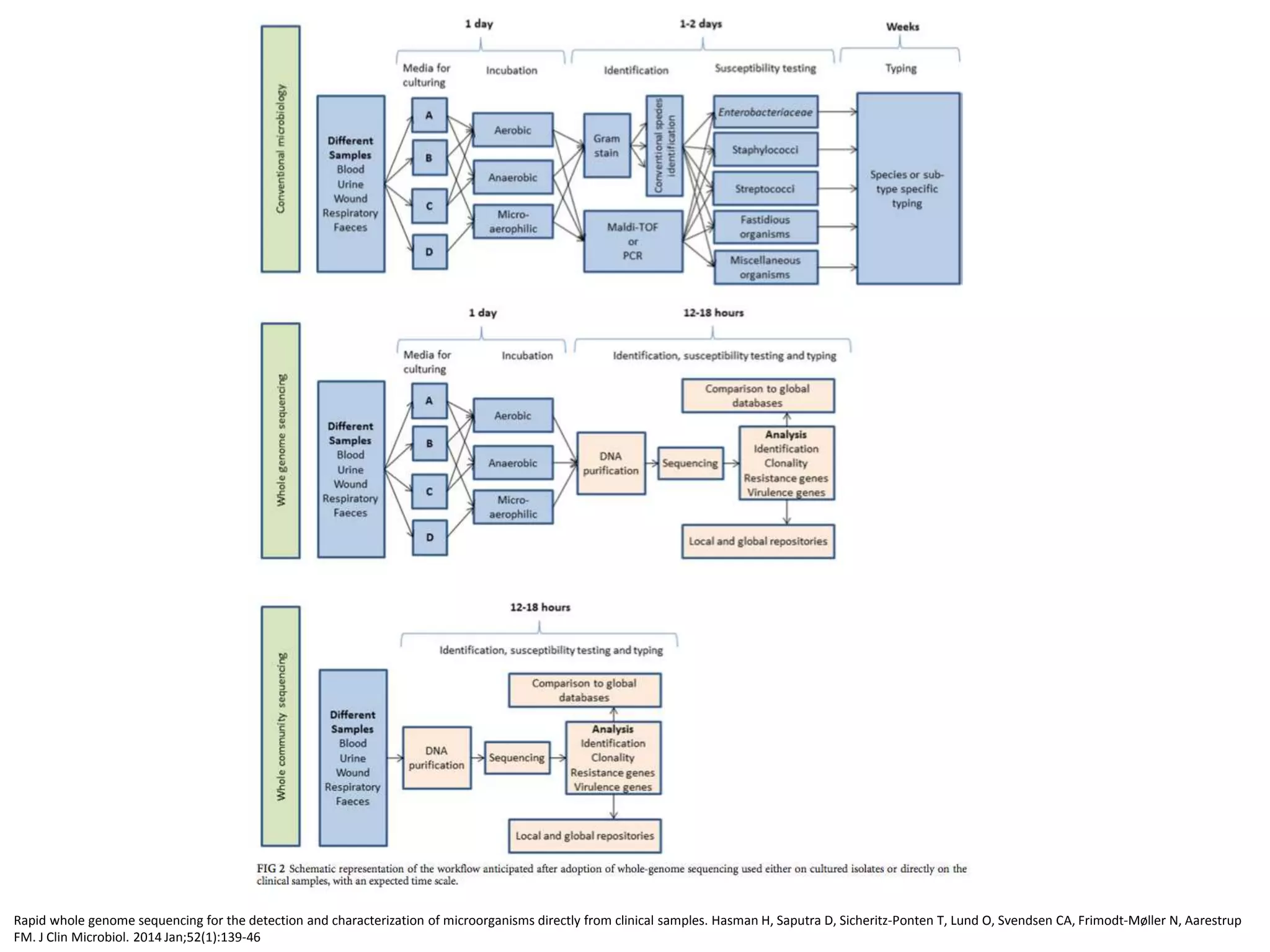
  3. 3. Sample Antibiotic resistance Culturing ID Typing 1-2 days 1-2 days 1-2 days 1 – several weeks Routine microbial diagnostic
  4. 4. Sample Culturing ID Resistance Typing + Much more 1-2 days ½-1 day Whole genome sequence based diagnostic
  5. 5. Bacterial genomics • Sequencing a bacterial genome cost ~$100 (on a desk top sequencer) • Equipment will cost less than $100 000 • In Denmark 1 million clinical microbiology isolates are handled each year – EU/USA ~100 million – Globally ~ 1 billion (10 billion needed) • Future limiting factor will not be sequencing but handling the sequences
  6. 6. K-mer based method works well for species identification Benchmarking of methods for genomic taxonomy. Larsen MV, Cosentino S, Lukjancenko O, Saputra D, Rasmussen S, Hasman H, Sicheritz-Pontén T, Aarestrup FM, Ussery DW, Lund O. J Clin Microbiol. 2014 May;52(5):1529-39.
  7. 7. K-mers: Not a new idea
  8. 8. Multilocus Sequence Typing of Total Genome Sequenced Bacteria. Larsen MV, Cosentino S, Rasmussen S, Friis C, Hasman H, Marvig RL, Jelsbak L, Pontén TS, Ussery DW, Aarestrup FM, Lund O. J Clin Microbiol. 2012 Apr;50(4):1355-61. MLST typing
  9. 9. Genotyping using whole-genome sequencing is a realistic alternative to surveillance based on phenotypic antimicrobial susceptibility testing. Zankari E, Hasman H, Kaas RS, Seyfarth AM, Agersø Y, Lund O, Larsen MV, Aarestrup FM. J Antimicrob Chemother. 2013 68:771-7. Identification of acquired antimicrobial resistance genes. Zankari E, Hasman H, Cosentino S, Vestergaard M, Rasmussen S, Lund O, Aarestrup FM, Larsen MV. J Antimicrob Chemother. 2012 67:2640-4. Antimicrobial resistance
  10. 10. Pheno typing by machine learning • Earlier methods are all based on alignment to a database of genes with known (pheno-) types. • Andreatta et al. took a radically different approach and sorted genomes of Gamma-Proteobacteria into pathogenic or non-pathogenic, and looked for gene families that were statistically associated with either pathogenic or non-pathogenic bacteria (Andreatta et al. 2010). • First example of using machine learning techniques to determine the phenotype from WGS. • Extended to work for all species of bacteria and using raw sequencing data as input (Cosentino et al. 2013).
  11. 11. User Statistics Until now: 280.000 submissions
  12. 12. To be added: Upload to public repositories (SRA/ENA)
  13. 13. 102.000 sequences analyzed in 16.000 submissions
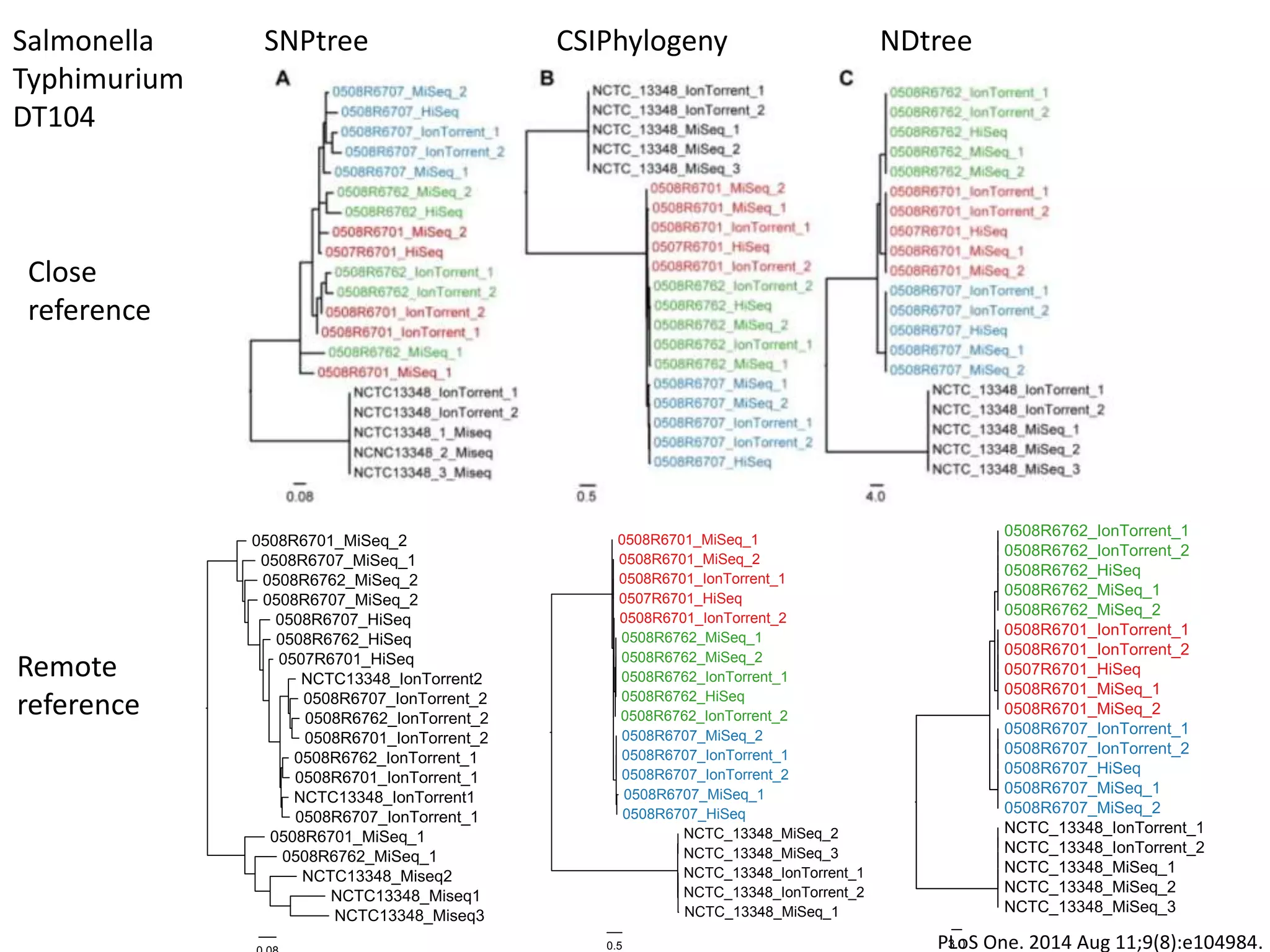
  14. 14. Phylogeny of the isolates by the NDtree method. Joensen K G et al. J. Clin. Microbiol. 2014;52:1501-1510
  15. 15. 3.0 0508R6762_IonTorrent_2 0508R6707_IonTorrent_1 0508R6707_MiSeq_2 0507R6701_HiSeq 0508R6701_IonTorrent_1 0508R6701_IonTorrent_2 0508R6701_MiSeq_2 0508R6762_MiSeq_1 0508R6762_IonTorrent_1 0508R6762_HiSeq NCTC_13348_IonTorrent_2 0508R6707_IonTorrent_2 NCTC_13348_IonTorrent_1 0508R6762_MiSeq_2 NCTC_13348_MiSeq_1 NCTC_13348_MiSeq_2 0508R6707_HiSeq 0508R6707_MiSeq_1 0508R6701_MiSeq_1 NCTC_13348_MiSeq_3 0.5 0508R6762_IonTorrent_2 0508R6707_MiSeq_1 0508R6707_IonTorrent_1 NCTC_13348_MiSeq_1 NCTC_13348_MiSeq_3 0508R6701_MiSeq_1 0508R6762_MiSeq_2 0508R6701_IonTorrent_1 0508R6707_HiSeq 0508R6762_HiSeq NCTC_13348_MiSeq_2 0508R6707_IonTorrent_2 NCTC_13348_IonTorrent_1 0508R6701_IonTorrent_2 0508R6762_MiSeq_1 0508R6762_IonTorrent_1 NCTC_13348_IonTorrent_2 0508R6701_MiSeq_2 0508R6707_MiSeq_2 0507R6701_HiSeq 0508R6762_IonTorrent_2 0508R6762_HiSeq 0507R6701_HiSeq 0508R6707_IonTorrent_1 0508R6701_MiSeq_1 0508R6707_IonTorrent_2 0508R6707_MiSeq_2 NCTC13348_Miseq1 0508R6707_MiSeq_1 0508R6701_MiSeq_2 0508R6707_HiSeq NCTC13348_IonTorrent1 NCTC13348_IonTorrent2 0508R6762_MiSeq_2 0508R6762_MiSeq_1 0508R6762_IonTorrent_1 NCTC13348_Miseq3 0508R6701_IonTorrent_1 NCTC13348_Miseq2 0508R6701_IonTorrent_2 SNPtree CSIPhylogeny NDtree Close reference Remote reference Salmonella Typhimurium DT104 PLoS One. 2014 Aug 11;9(8):e104984.
  16. 16. Controlled evolution Johanne Ahrenfeldt, Submitted
  17. 17. Phylogenetic tree using neighbor joining Johanne Ahrenfeldt, Submitted
  18. 18. Outbreak analysis of billions of strains: Real-time tracking of all microbial genomes • OX values • O10 – Number of earlier isolates (from within the last year) with less than 10 SNP differences to the current isolate • Do not need to be updated • Mapped genomes may be stores as binary files • Search can/should be restricted to those that cluster to the same template
  19. 19. Evergreen Trees • User submitted samples compared against all close- matching sample clusters • Ever growing trees from the clusters • Users can see all previous samples their sample is closely related to
  20. 20. Global Data Exchange Global repositories* * Providers you will bet your life on will provided High bandwidth programic access to deposition/retrieval forever: SRA/ENA/?? Hospital Food safety agency National CDC Analysis www servers Sequence + Meta data Animal health
  21. 21. Sample ID Resistance Type + Every thing ½-1 day Metagenomic based diagnostic
  22. 22. Sample ID Resistance Type + Every thing minutes Metagenomic based diagnostic with non batch mode sequencing (nanopore technologies)
  23. 23. Rapid whole genome sequencing for the detection and characterization of microorganisms directly from clinical samples. Hasman H, Saputra D, Sicheritz-Ponten T, Lund O, Svendsen CA, Frimodt-Møller N, Aarestrup FM. J Clin Microbiol. 2014 Jan;52(1):139-46
  24. 24. It is not important to know where you are but where you are not • Analysis of absence/presence of specific strains/species may be more important for diagnosis of infectious diseases than the general composition of the microbiome normally associated with metagenomics
  25. 25. Whole genome sequencing • Is it a game changer in the combat against infectious diseases • Game changer? - what is new with WGS? – Typing with ultimate resolution (bar epigenetics?) • Resolution = 1/mutation rate = 1 year – Can (soon) be done in a day – Instant deep pheno-typing (e. g. resistance/virulence genes) – With falling prices surveillance may be ubiquitous • Everything is under constant surveillance – People, animals, planes, places, doorhandles … – Information can be shared instantly around the globe
  26. 26. Transmission do not have to be zero • But R0: – The number of secondary infections that a case on the average give rise to • Have to be below 1
  27. 27. Game changer? • Can WGS + IT be used to set R0 to less than 1 for some pathogens in some areas? • Which are the best cases?
  28. 28. Thanks DTU Systems Biology/CBS/Lund group Mette Voldby Larsen Martin Thomsen Johanne Ahrenfeldt Vanessa Jurtz Jose L. Bellod Cisneros Johanne Ahrenfeldt Anna Maria Malberg Tetzschner Ex members Salvatore Consentiono Student helpers Jamie Neubert Pedersen Valentin Ibanez Rosa Allesøe Camilla Lemvigh DTU Systems Biology/CBS Dave Ussery Thomas Ponten Dhany Saputra Simon Rasmussen Thomas Nordahl Petersen DTU DMAC Laurent Gautier Marlene Dalgaard DTU Food Frank Aarestrup Henrik Hasman Rene S. Hendriksen Shinny Leekitcharoenphon Rolf Sommer Kaas Marlene Hansen Katrine Grimstrup Joensen Oksana Lukjancenko Copenhagen University/CMP Thor Theander Michael Alifrangis Sidsel Nag KCMC Moshi, Tanzania Gibson Kibiki Happiness Kumburu Tolbert Sonda

×