Advertisement
Advertisement

More Related Content

Viewers also liked(20)

Similar to China's Environment and power relations: The case of the Conversion of Cropland to Forest Programme(20)

Advertisement

More from CIFOR-ICRAF(20)

Recently uploaded(20)

Advertisement

China's Environment and power relations: The case of the Conversion of Cropland to Forest Programme

  1. China’s  environment  and  power  relations:   The  case  of  the  Conversion  of  Cropland  to   Forest  Programme   Lucas  Gu(érrez  Rodríguez   Center  for  Interna(onal  Forestry  Research  
  2. Contents   •  Introduc(on   •  Problem   •  Theore(cal  framework  (1)   •  Power  rela(ons  (1)   •  CCFP  systema(c  review   •  Theore(cal  framework  (2)   •  Power  rela(ons  (2)   •  Discussion  
  3. Introduction   •  1998´s  floods  across  rural  China   •  New  Forest  Policy   -  Natural  Forest  Protec(on  Programme  (NFPP)   -  Conversion  of  Cropland  to  Forest  Programme  (CCFP)   •  CCFP´s  goals   -  Soil  erosion  control  → flood  preven(on   -  Poverty  reduc(on   •  Scale   -  25  provinces  &  32  million  households   -  ~  25  mill  ha  (9  mill  cropland  +  15  mill  barren  land)   -  298  billion  CNY  =  42.82  billion  USD  (~  3  billion  USD/year)  
  4. Yangtze  and  Yellow  Rivers  
  5. CCFP  implementation  zones  
  6. Problem   •  1998´s  flooding  (Yangtze  River)   -  antropogenic  soil  erosion  +  lake  dessica(on-­‐silta(on   -  ENSO  +  geomorfology   •  Soil  erosion  on  slopes   -  natural  forests´  extrac(ve  uses  (State)   -  natural  forests’  clearing  for  agriculture  (Small-­‐holders)   •  Proposed  solu(on   -  NFPP  (State  forests)   -  CCFP  (Small-­‐holders)  
  7. Yunnan  (Yangtze  River  watershed)  
  8. Loess  Plateau  (Yellow  River  watershed)  
  9. Theoretical  framework  (1)   •  CCFP  actors   -  upstream  popula(ons  (small-­‐holder  households)   -  central  government  and  provincial  government  (funds)   -  county  government  (implementa(on)   •  Compensatory  approach   -  voluntary   -  opportunity  cost  of  conver(ng  sloping  land   -  grain  +  livelihood  allowance  +  tree  saplings   -  grass  (2  y),  ‘economic’  trees  (5  y),  ‘ecological’  trees  (8  y)   •  Rural  economic  re-­‐adjustment   -  reduced  dependence  on  land  (agricultural  income)   -  towards  off-­‐farm  employment  via  migra(on   -  rural  economic    growth  
  10. Table 1. Conversion of cropland to forests program subsidy rates SUBSIDY COMPONENT SUBSIDY RATES DURATION Yangtze River Watershed & South China or Yellow River Watershed & North China Ecological Forests Economic Forests Grasses PILOT PHASE (1999-2001): 412 counties in 20 provinces1 ONE-TIME PAYMENT Sapling/seedling Fee 750 CNY/ha One-time, upon enrollment ANNUAL PAYMENTS2 i) Living Allowance (Cash) 300 CNY/ha Payment length as yet undermined.ii) Annual Subsidy (Grain) 2,250 kg/ha (i.e. 3,150 CNY/ha) or 1,500 kg/ha (i.e. 2,100CNY/ha) PHASE I - Full-scale implementation (2002-2007): 2,500 counties in 25 provinces3 ONE-TIME PAYMENT Sapling/seedling Fee 750 CNY/ha One-time, upon enrollment ANNUAL PAYMENTS i) Living Allowance (Cash) 300 CNY/ha 8 years 5 years 2 years ii) Annual Subsidy (Grain or cash equivalent value) 2,250 kg/ha (i.e. 3,150 CNY/ha) or 1,500 kg/ha (i.e. 2,100 CNY/ha) PHASE II (2008-2016) CONTINUED ANNUAL PAYMENTS i) Living Allowance (Cash) 300 CNY/ha + 8 years + 5 years + 2 yearsii) Annual Subsidy (Cash only) 1,575CNY/ha or 1050 CNY/ha Source: State Forestry Administration, 2003; State Council, 2007. Average pilot phase exchange rate was 1 USD = 8.28 CNY; average phase I exchange rate was 1 USD = 8.10 CNY; average phase II exchange rate was 1 USD = 6.52 CNY. 1 The pilot phase lasted three years. It was launched in 1999 in Sichuan, Gansu and Shaanxi province. In 2000, the pilot extended to 188 counties of 17 provinces, and in 2001 it further expanded to some 400 counties of 20 provinces. 2 Subsidy durations were not decided during the pilot phase. Upon full-scale implementation, the length of time subsidies had already been delivered during the pilot phase was counted towards the formal subsidy lengths stipulated. 3 Though a formal shift to cash-only subsidies was not stipulated until State Council (2007), State Council (2004) provided standards for converting grain to cash subsidies at the rate of CNY 1.4/kg, since many locales paid subsidies fully in cash by that time.  
  11. Power  relations  (1)   •  Inter-­‐regional   -  East  China  Vs  West  China   •  Inter-­‐governmental   -  Central  Vs  Provincial   •  Government  –  Farmers   -  Central,  Provincial  governments  Vs  Farmers  (taxes)   -  Local  governments  Vs  Farmers  (implementa(on  &  voluntarism)   •  Less  aeen(on  to   -  Inter-­‐household  &  intra-­‐household  power  rela(ons   -  Private  enterprises  -­‐  Farmers  
  12. CCFP  systematic  review   •  Research  ins(tu(ons:   -  CIFOR  (Indonesia)   -  Forestry  Economic  Development  Research  Center  (China  SFA)   •  Primary  ques(on   -  What  socioeconomic  and  environmental  effects  has  the   Conversion  of  Cropland  to  Forest  Program  had  on  human   popula9ons  and  land  resources  during  its  first  15  years  in  China?   •  Secondary  ques(ons   -  How  effec9ve  has  the  CCFP  been  in  achieving  its  own  stated   objec9ves  of  soil  erosion  control,  flood  preven9on  and  poverty   reduc9on?   -  Under  which  circumstances  would/have  farmers  revert(ed)   forestland  back  to  cropland?   -  Are  there  any  unintended  socioeconomic/environmental   outcomes?  
  13. Theoretical  framework  (2)   •  Popula(on   -  CCFP  households  and  individual  members   -  CCFP  enrolled  cropland,  barren  land,  economic  trees,  ecological  trees   •  Interven(on   -  CCFP  targe(ng  /  subsidies  /  skill-­‐training  /  enforcement   •  Comparator   -  In/out,  before/aier  CCFP,  upstream-­‐upstream  /  upstream-­‐downstream   •  Outcome   -  Household  produc(on/consump(on,  land  tenure,  food  security  and   nutri(on,  social  equity,  autonomy  &  power  rela(ons,  migra(on  &   remieances   -  Flooding,  soil  erosion  &  nutrients,  forest  cover  &  volume,  biodiversity,   biomass,  carbon  storage,  energy  sources,  land-­‐use  change  
  14. •  Social  equity  /  Ecosystem  func(ons  /  Socio-­‐ecological  feedbacks   •  Hypothesis1  (socioeconomic    outcomes)   -  the  CCFP  has  reduced  poverty  and  increased  rural  household   income,  via  planta9on  of  economic  trees,  migra9on  for  off-­‐farm   employment  (remiLances),  agricultural  produc9vity  enhancement   and  CCFP  compensa9on  delivery.     •  Hypothesis  2  (environmental  outcomes)   -  the  CCFP  has  reduced  soil  erosion  and  flood  risk  at  the  watershed   level,  by  increasing  forest  cover  and  standing  volume  in  vulnerable   sloping  lands,  due  to  higher  tree-­‐survival  rates  and  reduced  rates  of   land  reconversion  to  cropland.   •  Hypothesis  3  (socio-­‐ecological  feedback  outcomes)   -  the  CCFP  has  ac9vely  promoted  a  livelihood  re-­‐adjustment  by   reducing  local  dependence  on  sloping  lands,  reducing  generalized   poverty  levels  and  improving  land-­‐use  decisions  with  the  resul9ng   increase  in  forest  are  and  volume,  resul9ng  in  effec9ve  erosion   control  and  flood  preven9on.  
  15. AGGREGATE  DECREASED  DEPENDENCE  ON  SLOPING  LANDS           Targe(ng   Economic  trees   Ecological  trees   County-­‐level  CCFP  office   Sloping  cropland  Sloping   barren  land   Small-­‐holders   (households)   Mid-­‐term   Outcome(s)   Skill  training  &  species   selec(on   Lost    income  from   sloping  land   Immediate   Outcome(s)   Provincial  government  Central  government  funds   CCFP   Ins@tu@onal     Regulator(s)   Land-­‐use   conversion   Net  freed-­‐up  labor   ((me  availability)   Food-­‐security   compensated   trees  +  allowance   Migra(on-­‐remieances  off-­‐farm   employment   Economic  tree   harvests   Intensifica(on   on  flat  cropland   Compensa(on     +  enforcement   Social  equity  Mediated  by   Ecosystem   services  
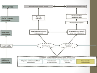
  16. AGGREGATE  DECREASED  DEPENDENCE  ON  SLOPING  LANDS           Broad  goal(s)   Posi(ve  environmental  change  Posi(ve  socioeconomic  change   End  of  Program   Outcome(s)   Decreased  soil  erosion   Poverty   reduc@on   Flood  control  on   watershed  level   Mid-­‐term   Outcome(s)   Food-­‐security   compensated   Migra(on-­‐remieances  off-­‐farm   employment   Economic  tree   harvests   Intensifica(on   on  flat  cropland   GENERALIZED  livelihood   improvement   GENERALIZED  Increase  in   forest  area  and  volume  Long-­‐term   Outcome(s)   Social  equity   Ecosystem   services  Mediated  by  
  17. Power  relations  (2)   •  Social  equity  &  Ecosystem  services   -  ‘Itself’  (generalized  livelihood  improvement)   -  As  a  means  for  soil  conserva(on  (socio-­‐ecological  feedback)   -  Factors1:  age,  gender,  educa(on  level,  income  group,  ethnicity   -  Factors2:  biodiversity  (local  Vs  exo(c  species)   •  Farmer  –  Farmer   -  Intra-­‐household,  inter-­‐household,  inter-­‐personal  equity   •  Farmer  –  Enterprises  –  Local  government   -  Land  Ins(tu(ons:  collec(ve/coopera(ve/private  management   -  Par(cipa(on  &  autonomy  in  decision-­‐making  
  18. Discussion   •  Compensatory  approach   -  ini(al  income  losses  (farmers  and  local  governments)   -  upstream  landuse  re-­‐adjustment   •  Urban-­‐rural  tensions   -  Urbaniza(on/market  mechanisms/priva(za(on  pressures   -  Countryside  policies/ins(tu(onal  mechanisms/collec(ve  ins(tu(ons   •  Livelihood  transforma(on   -  ageing  ‘hollow’  villages  and  migra(on   -  expansion  of  urban  lifestyles/aggregate  ecological  footprints  in  China   •  Lower  bargaining  power   -  Blaming  the  poor  for  environmental  degrada(on   -  Economic  growth  &  urban  livelihoods  not  ques(oned   •  Ecosystem  services  trade-­‐offs  (soil  erosion  Vs  air  pollu(on)  
  19. Thanks!  
Advertisement