SlideShare a Scribd company logo

An Insight Into Cloud Migration Story

An Insight into Cloud Migration Story
Bhuvaneswari Subramani
• D i r e c t o r , S o f t w a r e D e v e l o p m e n t
• I n f o r
Quick Intro
• Bhuvaneswari Subramani (Bhuvana)
• Director, Software Development, Infor
• AWS Hero since 2019
• Organizer, AWS User Group Bengaluru
https://bhuvana.pro
/bhuvanas
@installjournal
Agenda
• Feature Driven (Quality Boxed, Parallel Development)
• The Role of AWS
• Feature Test Env - Lifecycle
• Feature Test Env – Build & Deploy
• Benefits of Move to AWS
© 2019, Amazon Web Services, Inc. or its affiliates. All rights reserved.
Feature Driven Development
(Quality Based, Parallel
Development)
Feature Driven (Quality Boxed)
[ALPHA]
(xx.3.0)
(xx.3.1-r) (xx.4.0-r)
(xx.4.0)
[RCT]
[PROD]
(alpha)
(prod)
(rct)
(weekly)
[WEEKLY]
(xx.3.0-r)
(xx.3.1) (xx.4.0)
(xx.3.0)
Conventions
[] = environment
() = branch
= code-flow
= promote
() = release timeline
-w = weeks before major
release
- 7w
Branching Strategy
0 w
(xx.3.0)
(xx.2.0)
Feature Driven (Quality Boxed)
[ALPHA]
[Feature 2]
[Feature 1 ]
(feat-n)
(xx.3.0)
(xx.3.1-r) (xx.4.0-r)
(xx.4.0)
[RCT]
[PROD]
(feat-a)
(feat-b)
[Feature n]
(alpha)
(prod)
(rct)
(weekly)
[WEEKLY]
(xx.3.0-r)
(xx.3.1) (xx.4.0)
(xx.3.0)
Conventions
[] = environment
() = branch
= code-flow
= promote
() = release timeline
-w = weeks before major
release
- 7w
Branching Strategy
0 w
{create}
+
{rebase}
*
{promote}
*
{create}
+
(xx.3.0)
(xx.2.0)
Full fledged Test Environment
Timelines for a feature Test Environment
S EPTEM B ER
Feature
Development
Starts
NOV EM B ER
Feature
Development
Ends
D EC EM B ER
Feature branch merged
to Alpha
S EP- NOV
FTE in-testing
D EC
QA Signs-off the
feature
D EC
FTE deleted
S EP
FTE created
© 2019, Amazon Web Services, Inc. or its affiliates. All rights reserved.
The Role of AWS
6 Strategies for Migration Applications to Cloud
Rehosting
Replatforming
Repurchasing
Refactoring
Retire
Retain
6Rs
Creating the initial FTE Subset
VM export /
import
Datacenter Environment
Windows Peer
• win_app
• Multi-
datasource
cluster
Linux Peer
• lin_app
• Multi-
datasource
cluster
Corporate data center
https://<fteid>.fte.gtnexus.info
AWS Cloud
Availability Zone
VPC
Public subnet
Internet gateway
Windows
Peer
Linux
Peer
Feature Test Env
FTE Users
Feature Test Environment - Usage
https://<fteid>.fte.gtnexus.info
AWS Cloud
Availability Zone
VPC
Public subnet
Internet gateway
Windows
Peer
Linux
Peer
Feature Test Env
FTE Users
DMVPN
Corporate Network
SAML 2.0 SSO
with Multifactor
Authentication
CloudOps / Admin
Feature Test Environment in 4 Regions
Total Env : 442
© 2019, Amazon Web Services, Inc. or its affiliates. All rights reserved.
Feature Test Env –
Lifecycle
Feature Test Environment (FTE) - Lifecycle
Create
Build &
Deploy
Test Shutdown Delete
FTE – Create new Environment
Create
Build &
Deploy
Test Shutdown Delete
Power
Down
Launch
FTE – Create new Environment
• Feature Test Environment is tightly integrated with Jira – feature tracking
• Feature Test Environment can exist as long as feature passes QA
Create
Build &
Deploy
Test Shutdown Delete
FTE – Build & Deploy
Create
Build &
Deploy
Test Shutdown Delete
Create
Build &
Deploy
Test Shutdown Delete
FTE – Built-In Test Automation
Create
Build &
Deploy
Test Shutdown Delete
FTE – Built-In Test Automation
FTE – Shutdown
Create
Build &
Deploy
Test Shutdown Delete
Feature Test Environment (FTE) - PowerDown
Create
Build &
Deploy
Test Shutdown Delete
Power
Down
Launch
“activity based”
shutdown rules
FTE – End of life - Delete
Create
Build &
Deploy
Test Shutdown Delete
F T E Time lin e
Running 100s of Environments…
• Controlled updates is a costly affair. How did we get past that?
• Seamless upgrade with new feature
• Command line utilities - lfte
up, down, reboot, remove, ssh, exe, connect, disconnect
• Environment owner can create a new Env from updated AMIs from the region closer to them
• Migrate their data from old to new with automated precisions
lfte migrate --yes --source <fteid> --target <fteid> -v
• Software upgrades, fixpacks, new product features are easier now!
© 2019, Amazon Web Services, Inc. or its affiliates. All rights reserved.
Feature Test Env –
Build & Deploy
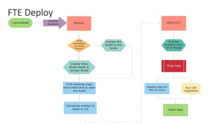
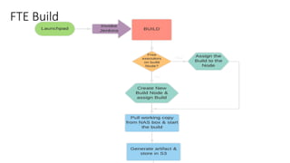
FTE Build
FTE Deploy
FTE – Elasticity in Build & Deploy Infra
Build Node
5 executors
per build
node
Scales Up &
Down based
on executors
Deploy
Node
20 executers
per deploy
node
Scales Up &
Down based
on executors
© 2019, Amazon Web Services, Inc. or its affiliates. All rights reserved.
Benefits of Move to AWS
What did we achieve ?
• 400+ QA accessible test environments; per Feature
• 250+ Features in overlapping parallel development efforts
• Feature can be quality boxed (or time boxed).
• Allows hooks for automation and contrast testing
• Allows for Integration branches - test multiple features together earlier
How useful is the move to AWS ?
Reliability
Elasticity
Cost
Optimization
Security
Reliability - On-Demand Low-latency FTEs guaranteed using IaC
Total Env : 442
Great Elasticity in FTEs using AWS
Create Environments On-Demand
Tear down at End of Feature Development
Cost Optimization
• Major challenge with elastic environments is the need to manage
costs
• AWS Cost Optimization
• Reserved Instances
• Activity monitor to auto-shutdown the environments idle for 6 hrs, terminate Build Node for 58
mins & DeployNode for 30 mins
• Lambda scheduled with CloudWatch events to notify expired FTEs to the owners
• Tagging plays a crucial role for all exemptions
Security
• Federated services to perform single sign-on across the organization
• Restricted access to Dev, QA & Admins based on IAM Groups integrated
with Corporate login credentials
Bhuvaneswari Subramani
https://bhuvana.pro
/bhuvanas
@installjournal
1 of 36

An Insight Into Cloud Migration Story

Download to read offline

An Insight Into Cloud Migration Story

Recommended

AWS reinvent 2019 - Transforming to feature-driven development by
AWS reinvent 2019 - Transforming to feature-driven developmentAWS reinvent 2019 - Transforming to feature-driven development
AWS reinvent 2019 - Transforming to feature-driven developmentBhuvaneswari Subramani
404 views38 slides
IndiaCloudSummit - Transforming to feature-driven development by
IndiaCloudSummit - Transforming to feature-driven developmentIndiaCloudSummit - Transforming to feature-driven development
IndiaCloudSummit - Transforming to feature-driven developmentBhuvaneswari Subramani
86 views36 slides
Continuous Integration and Deployment Best Practices on AWS by
Continuous Integration and Deployment Best Practices on AWSContinuous Integration and Deployment Best Practices on AWS
Continuous Integration and Deployment Best Practices on AWSAmazon Web Services
3K views44 slides
Continuous Integration and Deployment Best Practices on AWS by
Continuous Integration and Deployment Best Practices on AWSContinuous Integration and Deployment Best Practices on AWS
Continuous Integration and Deployment Best Practices on AWSAmazon Web Services
6.9K views83 slides
Application Delivery Patterns for Developers - Technical 401 by
Application Delivery Patterns for Developers - Technical 401Application Delivery Patterns for Developers - Technical 401
Application Delivery Patterns for Developers - Technical 401Amazon Web Services
879 views39 slides
Managing Your Application Lifecycle on AWS: Continuous Integration and Deploy... by
Managing Your Application Lifecycle on AWS: Continuous Integration and Deploy...Managing Your Application Lifecycle on AWS: Continuous Integration and Deploy...
Managing Your Application Lifecycle on AWS: Continuous Integration and Deploy...Amazon Web Services
4.1K views77 slides
Modernizing Testing as Apps Re-Architect by
Modernizing Testing as Apps Re-ArchitectModernizing Testing as Apps Re-Architect
Modernizing Testing as Apps Re-ArchitectDevOps.com
238 views28 slides
Nils Rhode - Does it always have to be k8s - TeC Day 2019 by
Nils Rhode - Does it always have to be k8s - TeC Day 2019Nils Rhode - Does it always have to be k8s - TeC Day 2019
Nils Rhode - Does it always have to be k8s - TeC Day 2019Haufe-Lexware GmbH & Co KG
905 views40 slides

More Related Content

Similar to An Insight Into Cloud Migration Story

Application Delivery Patterns by
Application Delivery PatternsApplication Delivery Patterns
Application Delivery PatternsShiva Narayanaswamy
516 views40 slides
Costruisci e distribuisci applicazioni web moderne con AWS Amplify Console by
Costruisci e distribuisci applicazioni web moderne con AWS Amplify ConsoleCostruisci e distribuisci applicazioni web moderne con AWS Amplify Console
Costruisci e distribuisci applicazioni web moderne con AWS Amplify ConsoleAmazon Web Services
1.6K views29 slides
DevOps at Amazon: A Look at Our Tools and Processes by
DevOps at Amazon: A Look at Our Tools and ProcessesDevOps at Amazon: A Look at Our Tools and Processes
DevOps at Amazon: A Look at Our Tools and ProcessesAmazon Web Services
1.2K views45 slides
SMS-and-CloudEndure-Module4 by
SMS-and-CloudEndure-Module4SMS-and-CloudEndure-Module4
SMS-and-CloudEndure-Module4Amazon Web Services
2.3K views19 slides
Managing Your Cloud Assets by
Managing Your Cloud AssetsManaging Your Cloud Assets
Managing Your Cloud AssetsAmazon Web Services
1.4K views45 slides
AWS CodeDeploy by
AWS CodeDeployAWS CodeDeploy
AWS CodeDeployAmazon Web Services
1.6K views41 slides
Extension de Service Cloud Foundry by
Extension de Service Cloud FoundryExtension de Service Cloud Foundry
Extension de Service Cloud FoundryVMware Tanzu
995 views16 slides
Build Web Applications using Microservices on Node.js and Serverless AWS by
Build Web Applications using Microservices on Node.js and Serverless AWSBuild Web Applications using Microservices on Node.js and Serverless AWS
Build Web Applications using Microservices on Node.js and Serverless AWSMitoc Group
5.1K views65 slides
Zure Azure PaaS Zero to Hero - DevOps training day by
Zure Azure PaaS Zero to Hero - DevOps training dayZure Azure PaaS Zero to Hero - DevOps training day
Zure Azure PaaS Zero to Hero - DevOps training dayOkko Oulasvirta
314 views47 slides
AWS Summit Auckland - Application Delivery Patterns for Developers by
AWS Summit Auckland - Application Delivery Patterns for DevelopersAWS Summit Auckland - Application Delivery Patterns for Developers
AWS Summit Auckland - Application Delivery Patterns for DevelopersAmazon Web Services
484 views42 slides
Microservices Architecture for Web Applications using AWS Lambda and more by
Microservices Architecture for Web Applications using AWS Lambda and moreMicroservices Architecture for Web Applications using AWS Lambda and more
Microservices Architecture for Web Applications using AWS Lambda and moreMitoc Group
2.9K views58 slides
Powering Test Environments with Amazon EKS using Serverless Tool | AWS Commun... by
Powering Test Environments with Amazon EKS using Serverless Tool | AWS Commun...Powering Test Environments with Amazon EKS using Serverless Tool | AWS Commun...
Powering Test Environments with Amazon EKS using Serverless Tool | AWS Commun...Chargebee
1.1K views26 slides
Microservices Architecture for Web Applications using Serverless Computing wi... by
Microservices Architecture for Web Applications using Serverless Computing wi...Microservices Architecture for Web Applications using Serverless Computing wi...
Microservices Architecture for Web Applications using Serverless Computing wi...Mitoc Group
1.7K views57 slides
DevOps on AWS by
DevOps on AWSDevOps on AWS
DevOps on AWSAmazon Web Services
3.4K views77 slides
CON302_Building a CICD Pipeline for Containers on Amazon ECS by
CON302_Building a CICD Pipeline for Containers on Amazon ECSCON302_Building a CICD Pipeline for Containers on Amazon ECS
CON302_Building a CICD Pipeline for Containers on Amazon ECSAmazon Web Services
1.6K views66 slides
DevOps on AWS - Building Systems to Deliver Faster by
DevOps on AWS - Building Systems to Deliver FasterDevOps on AWS - Building Systems to Deliver Faster
DevOps on AWS - Building Systems to Deliver FasterAmazon Web Services
2.1K views51 slides
AWS Webcast - Continuous integration with AWS and Ravello by
AWS Webcast - Continuous integration with AWS and RavelloAWS Webcast - Continuous integration with AWS and Ravello
AWS Webcast - Continuous integration with AWS and RavelloAmazon Web Services
1.7K views33 slides
OpsWorks Configuration Management: automatizza la gestione e i deployment del... by
OpsWorks Configuration Management: automatizza la gestione e i deployment del...OpsWorks Configuration Management: automatizza la gestione e i deployment del...
OpsWorks Configuration Management: automatizza la gestione e i deployment del...Amazon Web Services
2.6K views23 slides
Migración a la Nube: Preparación y Mejores Prácticas by
Migración a la Nube: Preparación y Mejores PrácticasMigración a la Nube: Preparación y Mejores Prácticas
Migración a la Nube: Preparación y Mejores PrácticasAmazon Web Services LATAM
348 views47 slides
AWS CodeDeploy by
AWS CodeDeployAWS CodeDeploy
AWS CodeDeployAmazon Web Services
4K views41 slides

Similar to An Insight Into Cloud Migration Story (20)

Costruisci e distribuisci applicazioni web moderne con AWS Amplify Console by Amazon Web Services
Costruisci e distribuisci applicazioni web moderne con AWS Amplify ConsoleCostruisci e distribuisci applicazioni web moderne con AWS Amplify Console
Costruisci e distribuisci applicazioni web moderne con AWS Amplify Console
Amazon Web Services1.6K views
DevOps at Amazon: A Look at Our Tools and Processes by Amazon Web Services
DevOps at Amazon: A Look at Our Tools and ProcessesDevOps at Amazon: A Look at Our Tools and Processes
DevOps at Amazon: A Look at Our Tools and Processes
Amazon Web Services1.2K views
Extension de Service Cloud Foundry by VMware Tanzu
Extension de Service Cloud FoundryExtension de Service Cloud Foundry
Extension de Service Cloud Foundry
VMware Tanzu995 views
Build Web Applications using Microservices on Node.js and Serverless AWS by Mitoc Group
Build Web Applications using Microservices on Node.js and Serverless AWSBuild Web Applications using Microservices on Node.js and Serverless AWS
Build Web Applications using Microservices on Node.js and Serverless AWS
Mitoc Group5.1K views
Zure Azure PaaS Zero to Hero - DevOps training day by Okko Oulasvirta
Zure Azure PaaS Zero to Hero - DevOps training dayZure Azure PaaS Zero to Hero - DevOps training day
Zure Azure PaaS Zero to Hero - DevOps training day
Okko Oulasvirta314 views
AWS Summit Auckland - Application Delivery Patterns for Developers by Amazon Web Services
AWS Summit Auckland - Application Delivery Patterns for DevelopersAWS Summit Auckland - Application Delivery Patterns for Developers
AWS Summit Auckland - Application Delivery Patterns for Developers
Microservices Architecture for Web Applications using AWS Lambda and more by Mitoc Group
Microservices Architecture for Web Applications using AWS Lambda and moreMicroservices Architecture for Web Applications using AWS Lambda and more
Microservices Architecture for Web Applications using AWS Lambda and more
Mitoc Group2.9K views
Powering Test Environments with Amazon EKS using Serverless Tool | AWS Commun... by Chargebee
Powering Test Environments with Amazon EKS using Serverless Tool | AWS Commun...Powering Test Environments with Amazon EKS using Serverless Tool | AWS Commun...
Powering Test Environments with Amazon EKS using Serverless Tool | AWS Commun...
Chargebee1.1K views
Microservices Architecture for Web Applications using Serverless Computing wi... by Mitoc Group
Microservices Architecture for Web Applications using Serverless Computing wi...Microservices Architecture for Web Applications using Serverless Computing wi...
Microservices Architecture for Web Applications using Serverless Computing wi...
Mitoc Group1.7K views
CON302_Building a CICD Pipeline for Containers on Amazon ECS by Amazon Web Services
CON302_Building a CICD Pipeline for Containers on Amazon ECSCON302_Building a CICD Pipeline for Containers on Amazon ECS
CON302_Building a CICD Pipeline for Containers on Amazon ECS
Amazon Web Services1.6K views
DevOps on AWS - Building Systems to Deliver Faster by Amazon Web Services
DevOps on AWS - Building Systems to Deliver FasterDevOps on AWS - Building Systems to Deliver Faster
DevOps on AWS - Building Systems to Deliver Faster
Amazon Web Services2.1K views
AWS Webcast - Continuous integration with AWS and Ravello by Amazon Web Services
AWS Webcast - Continuous integration with AWS and RavelloAWS Webcast - Continuous integration with AWS and Ravello
AWS Webcast - Continuous integration with AWS and Ravello
Amazon Web Services1.7K views
OpsWorks Configuration Management: automatizza la gestione e i deployment del... by Amazon Web Services
OpsWorks Configuration Management: automatizza la gestione e i deployment del...OpsWorks Configuration Management: automatizza la gestione e i deployment del...
OpsWorks Configuration Management: automatizza la gestione e i deployment del...
Amazon Web Services2.6K views

More from Bhuvaneswari Subramani

Architecting for Success: Designing Secure GCP Landing Zone for Enterprises by
Architecting for Success: Designing Secure GCP Landing Zone for EnterprisesArchitecting for Success: Designing Secure GCP Landing Zone for Enterprises
Architecting for Success: Designing Secure GCP Landing Zone for EnterprisesBhuvaneswari Subramani
69 views44 slides
End-to-End CI/CD at scale with Infrastructure-as-Code on AWS by
End-to-End CI/CD at scale with Infrastructure-as-Code on AWSEnd-to-End CI/CD at scale with Infrastructure-as-Code on AWS
End-to-End CI/CD at scale with Infrastructure-as-Code on AWSBhuvaneswari Subramani
173 views46 slides
COM 203 Enable continuous delivery and resiliency for a static website by
COM 203 Enable continuous delivery and resiliency for a static websiteCOM 203 Enable continuous delivery and resiliency for a static website
COM 203 Enable continuous delivery and resiliency for a static websiteBhuvaneswari Subramani
195 views54 slides
LoadRunner walkthrough by
LoadRunner walkthroughLoadRunner walkthrough
LoadRunner walkthroughBhuvaneswari Subramani
258 views32 slides
Jmeter Walkthrough by
Jmeter WalkthroughJmeter Walkthrough
Jmeter WalkthroughBhuvaneswari Subramani
83 views21 slides
Fundamentals Performance Testing by
Fundamentals Performance TestingFundamentals Performance Testing
Fundamentals Performance TestingBhuvaneswari Subramani
149 views28 slides
Fundamentals of Cloud Computing & AWS by
Fundamentals of Cloud Computing & AWSFundamentals of Cloud Computing & AWS
Fundamentals of Cloud Computing & AWSBhuvaneswari Subramani
191 views30 slides
IaC on AWS Cloud by
IaC on AWS CloudIaC on AWS Cloud
IaC on AWS CloudBhuvaneswari Subramani
252 views31 slides
Infrastructure as Code on AWS by
Infrastructure as Code on AWSInfrastructure as Code on AWS
Infrastructure as Code on AWSBhuvaneswari Subramani
566 views30 slides
A Pathway to Continuous Integration/Continuous Delivery on AWS by
A Pathway to Continuous Integration/Continuous Delivery on AWSA Pathway to Continuous Integration/Continuous Delivery on AWS
A Pathway to Continuous Integration/Continuous Delivery on AWSBhuvaneswari Subramani
374 views30 slides
Transformational DevOps with AWS Native Tools by
Transformational DevOps with AWS Native ToolsTransformational DevOps with AWS Native Tools
Transformational DevOps with AWS Native ToolsBhuvaneswari Subramani
253 views32 slides
Embracing Security in DevOps in-light of AWS by
Embracing Security in DevOps in-light of AWS Embracing Security in DevOps in-light of AWS
Embracing Security in DevOps in-light of AWS Bhuvaneswari Subramani
1.2K views28 slides
Demystifying DevOps by
Demystifying DevOpsDemystifying DevOps
Demystifying DevOpsBhuvaneswari Subramani
249 views30 slides
Application & Account Monitoring in AWS by
Application & Account Monitoring in AWSApplication & Account Monitoring in AWS
Application & Account Monitoring in AWSBhuvaneswari Subramani
623 views46 slides
Industry Awareness to KSRCT by
Industry Awareness to KSRCT Industry Awareness to KSRCT
Industry Awareness to KSRCT Bhuvaneswari Subramani
39 views17 slides
CI CD using AWS Developer Tools Online Workshop by
CI CD using AWS Developer Tools Online WorkshopCI CD using AWS Developer Tools Online Workshop
CI CD using AWS Developer Tools Online WorkshopBhuvaneswari Subramani
275 views50 slides
CI CD using AWS Developer Tools @ AWS Community Day Bengaluru 2018 by
CI CD using AWS Developer Tools @ AWS Community Day Bengaluru 2018CI CD using AWS Developer Tools @ AWS Community Day Bengaluru 2018
CI CD using AWS Developer Tools @ AWS Community Day Bengaluru 2018Bhuvaneswari Subramani
72 views43 slides
AWS Organizations & Service Control Policy by
AWS Organizations & Service Control PolicyAWS Organizations & Service Control Policy
AWS Organizations & Service Control PolicyBhuvaneswari Subramani
208 views52 slides
Fundamentals of Cloud Computing & AWS by
Fundamentals of Cloud Computing & AWSFundamentals of Cloud Computing & AWS
Fundamentals of Cloud Computing & AWSBhuvaneswari Subramani
267 views28 slides
CI CD using AWS Developer Tools @ AWS Community Day Chennai 2019 by
CI CD using AWS Developer Tools @ AWS Community Day Chennai 2019CI CD using AWS Developer Tools @ AWS Community Day Chennai 2019
CI CD using AWS Developer Tools @ AWS Community Day Chennai 2019Bhuvaneswari Subramani
105 views37 slides

More from Bhuvaneswari Subramani (20)

Architecting for Success: Designing Secure GCP Landing Zone for Enterprises by Bhuvaneswari Subramani
Architecting for Success: Designing Secure GCP Landing Zone for EnterprisesArchitecting for Success: Designing Secure GCP Landing Zone for Enterprises
Architecting for Success: Designing Secure GCP Landing Zone for Enterprises
End-to-End CI/CD at scale with Infrastructure-as-Code on AWS by Bhuvaneswari Subramani
End-to-End CI/CD at scale with Infrastructure-as-Code on AWSEnd-to-End CI/CD at scale with Infrastructure-as-Code on AWS
End-to-End CI/CD at scale with Infrastructure-as-Code on AWS
COM 203 Enable continuous delivery and resiliency for a static website by Bhuvaneswari Subramani
COM 203 Enable continuous delivery and resiliency for a static websiteCOM 203 Enable continuous delivery and resiliency for a static website
COM 203 Enable continuous delivery and resiliency for a static website
A Pathway to Continuous Integration/Continuous Delivery on AWS by Bhuvaneswari Subramani
A Pathway to Continuous Integration/Continuous Delivery on AWSA Pathway to Continuous Integration/Continuous Delivery on AWS
A Pathway to Continuous Integration/Continuous Delivery on AWS
CI CD using AWS Developer Tools @ AWS Community Day Bengaluru 2018 by Bhuvaneswari Subramani
CI CD using AWS Developer Tools @ AWS Community Day Bengaluru 2018CI CD using AWS Developer Tools @ AWS Community Day Bengaluru 2018
CI CD using AWS Developer Tools @ AWS Community Day Bengaluru 2018
CI CD using AWS Developer Tools @ AWS Community Day Chennai 2019 by Bhuvaneswari Subramani
CI CD using AWS Developer Tools @ AWS Community Day Chennai 2019CI CD using AWS Developer Tools @ AWS Community Day Chennai 2019
CI CD using AWS Developer Tools @ AWS Community Day Chennai 2019

Recently uploaded

Five Ways to Automate API Testing with Postman by
Five Ways to Automate API Testing with PostmanFive Ways to Automate API Testing with Postman
Five Ways to Automate API Testing with PostmanPostman
72 views31 slides
gdscandroidintroductionsessiondecember2023 by
gdscandroidintroductionsessiondecember2023gdscandroidintroductionsessiondecember2023
gdscandroidintroductionsessiondecember2023AnkitaPanda78
62 views12 slides
Dissecting Real-World Database Performance Dilemmas by
Dissecting Real-World Database Performance DilemmasDissecting Real-World Database Performance Dilemmas
Dissecting Real-World Database Performance DilemmasScyllaDB
177 views40 slides
Elevating Event-Driven World: A Deep Dive into AsyncAPI v3 by
Elevating Event-Driven World: A Deep Dive into AsyncAPI v3Elevating Event-Driven World: A Deep Dive into AsyncAPI v3
Elevating Event-Driven World: A Deep Dive into AsyncAPI v3Postman
32 views32 slides
ChatGPT CheatSheet For Learning and Development by
ChatGPT CheatSheet For Learning and DevelopmentChatGPT CheatSheet For Learning and Development
ChatGPT CheatSheet For Learning and DevelopmentSoFl2
40 views1 slide
Business Analyst Series 2023 - Week 5 Session 9 by
Business Analyst Series 2023 -  Week 5 Session 9Business Analyst Series 2023 -  Week 5 Session 9
Business Analyst Series 2023 - Week 5 Session 9DianaGray10
146 views13 slides
Not Your Grandma’s Rate Limiting (slides) by
Not Your Grandma’s Rate Limiting (slides)Not Your Grandma’s Rate Limiting (slides)
Not Your Grandma’s Rate Limiting (slides)Postman
22 views30 slides
DevFest Taipei - Advanced Ticketing System.pdf by
DevFest Taipei - Advanced Ticketing System.pdfDevFest Taipei - Advanced Ticketing System.pdf
DevFest Taipei - Advanced Ticketing System.pdfMichael Chi
69 views35 slides
Cassandra Performance Tuning Like You've Been Doing It for Ten Years by
Cassandra Performance Tuning Like You've Been Doing It for Ten YearsCassandra Performance Tuning Like You've Been Doing It for Ten Years
Cassandra Performance Tuning Like You've Been Doing It for Ten YearsJon Haddad
83 views47 slides
CyberSecurity Study Jam by
CyberSecurity Study JamCyberSecurity Study Jam
CyberSecurity Study JamSahilSingh368445
1K views14 slides
Google’s Gemini.pdf by
Google’s Gemini.pdfGoogle’s Gemini.pdf
Google’s Gemini.pdfHasna Mariyam VP
161 views8 slides
Building a Strong Data Governance Framework for DevOps | Software Development... by
Building a Strong Data Governance Framework for DevOps | Software Development...Building a Strong Data Governance Framework for DevOps | Software Development...
Building a Strong Data Governance Framework for DevOps | Software Development...Dieter Ziegler
40 views7 slides
Data Mesh using Microsoft Fabric by
Data Mesh using Microsoft FabricData Mesh using Microsoft Fabric
Data Mesh using Microsoft FabricNathan Bijnens
106 views32 slides
Alles was Sie über HCL Notes 14 wissen müssen by
Alles was Sie über HCL Notes 14 wissen müssenAlles was Sie über HCL Notes 14 wissen müssen
Alles was Sie über HCL Notes 14 wissen müssenpanagenda
98 views36 slides
Large Language Models, Data & APIs - Integrating Generative AI Power into you... by
Large Language Models, Data & APIs - Integrating Generative AI Power into you...Large Language Models, Data & APIs - Integrating Generative AI Power into you...
Large Language Models, Data & APIs - Integrating Generative AI Power into you...NETUserGroupBern
31 views33 slides
India Startup Nation - 3one4 Capital Dec 2023 by
India Startup Nation - 3one4 Capital Dec 2023India Startup Nation - 3one4 Capital Dec 2023
India Startup Nation - 3one4 Capital Dec 20233one4 Capital
22 views85 slides
The Mysterious Paradigm of Fuzzing by Rakesh Seal by
The Mysterious Paradigm of Fuzzing by Rakesh SealThe Mysterious Paradigm of Fuzzing by Rakesh Seal
The Mysterious Paradigm of Fuzzing by Rakesh Sealnull - The Open Security Community
25 views11 slides
Presentation Popup Haiti IOM mission Knowledge Management System by
Presentation Popup Haiti IOM mission Knowledge Management SystemPresentation Popup Haiti IOM mission Knowledge Management System
Presentation Popup Haiti IOM mission Knowledge Management SystemSafari Mupe
1.1K views6 slides
Design Dynamics: Elevating UiPath Apps with UX Wireframes by
Design Dynamics: Elevating UiPath Apps with UX WireframesDesign Dynamics: Elevating UiPath Apps with UX Wireframes
Design Dynamics: Elevating UiPath Apps with UX WireframesDianaGray10
38 views30 slides
3D Internet Seminar Report.pdf by
3D Internet Seminar Report.pdf3D Internet Seminar Report.pdf
3D Internet Seminar Report.pdfroshnimp27
19 views29 slides

Recently uploaded (20)

Five Ways to Automate API Testing with Postman by Postman
Five Ways to Automate API Testing with PostmanFive Ways to Automate API Testing with Postman
Five Ways to Automate API Testing with Postman
Postman72 views
gdscandroidintroductionsessiondecember2023 by AnkitaPanda78
gdscandroidintroductionsessiondecember2023gdscandroidintroductionsessiondecember2023
gdscandroidintroductionsessiondecember2023
AnkitaPanda7862 views
Dissecting Real-World Database Performance Dilemmas by ScyllaDB
Dissecting Real-World Database Performance DilemmasDissecting Real-World Database Performance Dilemmas
Dissecting Real-World Database Performance Dilemmas
ScyllaDB177 views
Elevating Event-Driven World: A Deep Dive into AsyncAPI v3 by Postman
Elevating Event-Driven World: A Deep Dive into AsyncAPI v3Elevating Event-Driven World: A Deep Dive into AsyncAPI v3
Elevating Event-Driven World: A Deep Dive into AsyncAPI v3
Postman32 views
ChatGPT CheatSheet For Learning and Development by SoFl2
ChatGPT CheatSheet For Learning and DevelopmentChatGPT CheatSheet For Learning and Development
ChatGPT CheatSheet For Learning and Development
SoFl240 views
Business Analyst Series 2023 - Week 5 Session 9 by DianaGray10
Business Analyst Series 2023 -  Week 5 Session 9Business Analyst Series 2023 -  Week 5 Session 9
Business Analyst Series 2023 - Week 5 Session 9
DianaGray10146 views
Not Your Grandma’s Rate Limiting (slides) by Postman
Not Your Grandma’s Rate Limiting (slides)Not Your Grandma’s Rate Limiting (slides)
Not Your Grandma’s Rate Limiting (slides)
Postman22 views
DevFest Taipei - Advanced Ticketing System.pdf by Michael Chi
DevFest Taipei - Advanced Ticketing System.pdfDevFest Taipei - Advanced Ticketing System.pdf
DevFest Taipei - Advanced Ticketing System.pdf
Michael Chi69 views
Cassandra Performance Tuning Like You've Been Doing It for Ten Years by Jon Haddad
Cassandra Performance Tuning Like You've Been Doing It for Ten YearsCassandra Performance Tuning Like You've Been Doing It for Ten Years
Cassandra Performance Tuning Like You've Been Doing It for Ten Years
Jon Haddad83 views
Building a Strong Data Governance Framework for DevOps | Software Development... by Dieter Ziegler
Building a Strong Data Governance Framework for DevOps | Software Development...Building a Strong Data Governance Framework for DevOps | Software Development...
Building a Strong Data Governance Framework for DevOps | Software Development...
Dieter Ziegler40 views
Data Mesh using Microsoft Fabric by Nathan Bijnens
Data Mesh using Microsoft FabricData Mesh using Microsoft Fabric
Data Mesh using Microsoft Fabric
Nathan Bijnens106 views
Alles was Sie über HCL Notes 14 wissen müssen by panagenda
Alles was Sie über HCL Notes 14 wissen müssenAlles was Sie über HCL Notes 14 wissen müssen
Alles was Sie über HCL Notes 14 wissen müssen
panagenda98 views
Large Language Models, Data & APIs - Integrating Generative AI Power into you... by NETUserGroupBern
Large Language Models, Data & APIs - Integrating Generative AI Power into you...Large Language Models, Data & APIs - Integrating Generative AI Power into you...
Large Language Models, Data & APIs - Integrating Generative AI Power into you...
NETUserGroupBern31 views
India Startup Nation - 3one4 Capital Dec 2023 by 3one4 Capital
India Startup Nation - 3one4 Capital Dec 2023India Startup Nation - 3one4 Capital Dec 2023
India Startup Nation - 3one4 Capital Dec 2023
3one4 Capital22 views
Presentation Popup Haiti IOM mission Knowledge Management System by Safari Mupe
Presentation Popup Haiti IOM mission Knowledge Management SystemPresentation Popup Haiti IOM mission Knowledge Management System
Presentation Popup Haiti IOM mission Knowledge Management System
Safari Mupe1.1K views
Design Dynamics: Elevating UiPath Apps with UX Wireframes by DianaGray10
Design Dynamics: Elevating UiPath Apps with UX WireframesDesign Dynamics: Elevating UiPath Apps with UX Wireframes
Design Dynamics: Elevating UiPath Apps with UX Wireframes
DianaGray1038 views
3D Internet Seminar Report.pdf by roshnimp27
3D Internet Seminar Report.pdf3D Internet Seminar Report.pdf
3D Internet Seminar Report.pdf
roshnimp2719 views

An Insight Into Cloud Migration Story

  • 1. An Insight into Cloud Migration Story Bhuvaneswari Subramani • D i r e c t o r , S o f t w a r e D e v e l o p m e n t • I n f o r
  • 2. Quick Intro • Bhuvaneswari Subramani (Bhuvana) • Director, Software Development, Infor • AWS Hero since 2019 • Organizer, AWS User Group Bengaluru https://bhuvana.pro /bhuvanas @installjournal
  • 3. Agenda • Feature Driven (Quality Boxed, Parallel Development) • The Role of AWS • Feature Test Env - Lifecycle • Feature Test Env – Build & Deploy • Benefits of Move to AWS
  • 4. © 2019, Amazon Web Services, Inc. or its affiliates. All rights reserved. Feature Driven Development (Quality Based, Parallel Development)
  • 5. Feature Driven (Quality Boxed) [ALPHA] (xx.3.0) (xx.3.1-r) (xx.4.0-r) (xx.4.0) [RCT] [PROD] (alpha) (prod) (rct) (weekly) [WEEKLY] (xx.3.0-r) (xx.3.1) (xx.4.0) (xx.3.0) Conventions [] = environment () = branch = code-flow = promote () = release timeline -w = weeks before major release - 7w Branching Strategy 0 w (xx.3.0) (xx.2.0)
  • 6. Feature Driven (Quality Boxed) [ALPHA] [Feature 2] [Feature 1 ] (feat-n) (xx.3.0) (xx.3.1-r) (xx.4.0-r) (xx.4.0) [RCT] [PROD] (feat-a) (feat-b) [Feature n] (alpha) (prod) (rct) (weekly) [WEEKLY] (xx.3.0-r) (xx.3.1) (xx.4.0) (xx.3.0) Conventions [] = environment () = branch = code-flow = promote () = release timeline -w = weeks before major release - 7w Branching Strategy 0 w {create} + {rebase} * {promote} * {create} + (xx.3.0) (xx.2.0)
  • 7. Full fledged Test Environment
  • 8. Timelines for a feature Test Environment S EPTEM B ER Feature Development Starts NOV EM B ER Feature Development Ends D EC EM B ER Feature branch merged to Alpha S EP- NOV FTE in-testing D EC QA Signs-off the feature D EC FTE deleted S EP FTE created
  • 9. © 2019, Amazon Web Services, Inc. or its affiliates. All rights reserved. The Role of AWS
  • 10. 6 Strategies for Migration Applications to Cloud Rehosting Replatforming Repurchasing Refactoring Retire Retain 6Rs
  • 11. Creating the initial FTE Subset VM export / import Datacenter Environment Windows Peer • win_app • Multi- datasource cluster Linux Peer • lin_app • Multi- datasource cluster Corporate data center https://<fteid>.fte.gtnexus.info AWS Cloud Availability Zone VPC Public subnet Internet gateway Windows Peer Linux Peer Feature Test Env FTE Users
  • 12. Feature Test Environment - Usage https://<fteid>.fte.gtnexus.info AWS Cloud Availability Zone VPC Public subnet Internet gateway Windows Peer Linux Peer Feature Test Env FTE Users DMVPN Corporate Network SAML 2.0 SSO with Multifactor Authentication CloudOps / Admin
  • 13. Feature Test Environment in 4 Regions Total Env : 442
  • 14. © 2019, Amazon Web Services, Inc. or its affiliates. All rights reserved. Feature Test Env – Lifecycle
  • 15. Feature Test Environment (FTE) - Lifecycle Create Build & Deploy Test Shutdown Delete
  • 16. FTE – Create new Environment Create Build & Deploy Test Shutdown Delete Power Down Launch
  • 17. FTE – Create new Environment • Feature Test Environment is tightly integrated with Jira – feature tracking • Feature Test Environment can exist as long as feature passes QA Create Build & Deploy Test Shutdown Delete
  • 18. FTE – Build & Deploy Create Build & Deploy Test Shutdown Delete
  • 19. Create Build & Deploy Test Shutdown Delete FTE – Built-In Test Automation
  • 20. Create Build & Deploy Test Shutdown Delete FTE – Built-In Test Automation
  • 21. FTE – Shutdown Create Build & Deploy Test Shutdown Delete
  • 22. Feature Test Environment (FTE) - PowerDown Create Build & Deploy Test Shutdown Delete Power Down Launch “activity based” shutdown rules
  • 23. FTE – End of life - Delete Create Build & Deploy Test Shutdown Delete F T E Time lin e
  • 24. Running 100s of Environments… • Controlled updates is a costly affair. How did we get past that? • Seamless upgrade with new feature • Command line utilities - lfte up, down, reboot, remove, ssh, exe, connect, disconnect • Environment owner can create a new Env from updated AMIs from the region closer to them • Migrate their data from old to new with automated precisions lfte migrate --yes --source <fteid> --target <fteid> -v • Software upgrades, fixpacks, new product features are easier now!
  • 25. © 2019, Amazon Web Services, Inc. or its affiliates. All rights reserved. Feature Test Env – Build & Deploy
  • 28. FTE – Elasticity in Build & Deploy Infra Build Node 5 executors per build node Scales Up & Down based on executors Deploy Node 20 executers per deploy node Scales Up & Down based on executors
  • 29. © 2019, Amazon Web Services, Inc. or its affiliates. All rights reserved. Benefits of Move to AWS
  • 30. What did we achieve ? • 400+ QA accessible test environments; per Feature • 250+ Features in overlapping parallel development efforts • Feature can be quality boxed (or time boxed). • Allows hooks for automation and contrast testing • Allows for Integration branches - test multiple features together earlier
  • 31. How useful is the move to AWS ? Reliability Elasticity Cost Optimization Security
  • 32. Reliability - On-Demand Low-latency FTEs guaranteed using IaC Total Env : 442
  • 33. Great Elasticity in FTEs using AWS Create Environments On-Demand Tear down at End of Feature Development
  • 34. Cost Optimization • Major challenge with elastic environments is the need to manage costs • AWS Cost Optimization • Reserved Instances • Activity monitor to auto-shutdown the environments idle for 6 hrs, terminate Build Node for 58 mins & DeployNode for 30 mins • Lambda scheduled with CloudWatch events to notify expired FTEs to the owners • Tagging plays a crucial role for all exemptions
  • 35. Security • Federated services to perform single sign-on across the organization • Restricted access to Dev, QA & Admins based on IAM Groups integrated with Corporate login credentials